Table of Contents
Graphics in R
You can produce different kinds of graphs and visualizations in R (you can find creative examples here). However, I mostly use Excel to produce graphs because it is easier to use. But you may want to use some basic visualizations to examine the data. Here are some ways to create basic graphs in R. For histograms and Q-Q plots, please see a page for how to check the normality of data.
Bar plot
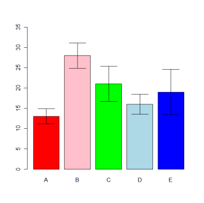
A bar plot (bar graph) is a most basic graph and it is probably your first choice when you want to visualize the means of different groups. Making a bar plot is easy in R. First, we prepare the data.
Then, we can run the command for drawing a bar plot.
names.arg is the list of the names for groups, col is the list of the colors to be used, and ylim is the range of the values on the y axis. There are many other options for barplot(), and you can check them by running ?barplot.
Although making a bar plot is easy, adding an error bar is not trivial. Here, we are adding the 95% confidence interval for each bar. Basically, you have to calculate where the errors should be drawn manually.
If you change the width of the bar, remember that you have to change the calculation of error_x.
Box plot
A box plot is a useful graph to know the distributions of different groups visually. Let's take a look at the example. First, we create data.
Then, you can create a box plot by doing linear regression or ANOVA.
You need to know what are displayed in this graph.
- Bold line: The median (the point where 50% of the data occurs)
- Box: The range between the first quantile (the point where 25% of the data occurs) and third quantile (the point where 75% of the data occurs). This is also called IQR.
- Bottom bar: (The median - 1.5*IQR) or the minimum value, whichever the largest.
- Top bar: (The median + 1.5*IQR) or the maximum value, whichever the smallest.
So, in this example, Group B looks a little skewed, and Group A and C look evenly distributed (so probably close to the normal distribution).
You can also specify multiple factors.
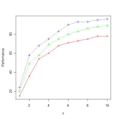
Multiple dot/line plot
If you have multiple groups of data over period (e.g., the number of experimental sessions), you want to draw a dot or line plot with multiple groups. And you can do it with matplot() in R. Here is an example of how to use matplot(). As usual, we first prepare the data.
Then, execute matplot().
type represents the kind of graphs you want to create. If you do type=“p”, it will be a dot plot. If you do type=“l”, it will be a line plot without points. pch means the character to be used for plotting. If you specify an integer, it will be a shape (e.g., a square, a triangle, or a circle). col means the color to be used for each group. There are other options for matplot(), and you can see the help by doing ?matplot.





Discussion
Перейти на сайт: http://tinedol.1stbest.info/
<a href=http://rc-ogonek.ru/guestbook/comment-page-102/#comment-41629>Tinedol</a>
<a href=http://tankesly.com/guestbook/index.php>Tinedol</a>
<a href=http://csmcgalilee.org/guestbook/>Tinedol</a>
http://www.nature.com/protocolexchange/labgroups/603745 - Synthroid en ligne franche comte;
http://www.nature.com/protocolexchange/labgroups/601997 - Viagra Professional generique pharmacie acheter france;
http://www.nature.com/protocolexchange/labgroups/603061 - ED Advanced Pack prescrire un medicament pharmacie acheter;
http://www.nature.com/protocolexchange/labgroups/608489 - Flagyl en berlin;
http://www.nature.com/protocolexchange/labgroups/604419 - Silagra bon marche medicament;
http://www.nature.com/protocolexchange/labgroups/602363 - Proventil a bon compte acheter en ligne;
http://www.nature.com/protocolexchange/labgroups/607669 - Zithromax en ligne en Villeurbanne;
http://www.nature.com/protocolexchange/labgroups/601653 - Orlistat pharmacie cheap;
http://www.nature.com/protocolexchange/labgroups/607721 - Glucophage bon pharmacie en ligne;
http://www.nature.com/protocolexchange/labgroups/603815 - Levitra Professional pharmacie en ligne acheter;
http://www.nature.com/protocolexchange/labgroups/603789 - Propecia comprime serif prescrire;
http://www.nature.com/protocolexchange/labgroups/601403 - order online at low cost Penegra cheap no rx required;
http://www.nature.com/protocolexchange/labgroups/607411 - Super Hard ON francaise;
http://www.nature.com/protocolexchange/labgroups/605713 - Wellbutrin SR beau pharmacie faire;
http://www.nature.com/protocolexchange/labgroups/601789 - Super Hard ON envoyer;
http://www.nature.com/protocolexchange/labgroups/602759 - Viagra Jelly medicament pharmacie sante;
http://www.nature.com/protocolexchange/labgroups/606651 - Mobic prescrire drug;
http://www.nature.com/protocolexchange/labgroups/607703 - Suhagra pharmacie livrer se;
http://www.nature.com/protocolexchange/labgroups/603687 - Super ED Trial Pack pharmacie en ligne en Orleans;
http://www.nature.com/protocolexchange/labgroups/603355 - Kamagra generique pharmacie en ligne;
http://www.nature.com/protocolexchange/labgroups/601661 - Diflucan bon prix achat;
http://www.nature.com/protocolexchange/labgroups/601757 - Viagra Gold - Vigour bon prix achat;
http://www.nature.com/protocolexchange/labgroups/602051 - Aldactone pharmacie toulouse;
http://www.nature.com/protocolexchange/labgroups/594945 - purchase at low price Macrobid NO PRESCRIPTION fedex / ups;
http://www.nature.com/protocolexchange/labgroups/602203 - Finpecia a titre gracieux;
http://www.nature.com/protocolexchange/labgroups/602773 - Cephalexin pharmacie nist prescrire;
http://www.nature.com/protocolexchange/labgroups/603403 - Super Kamagra emplette fait;
http://www.nature.com/protocolexchange/labgroups/606135 - Cialis Soft en switzerland;
http://www.nature.com/protocolexchange/labgroups/595771 - cheap Coversyl without rx,next day delivery;
http://www.nature.com/protocolexchange/labgroups/606121 - Brand Viagra comprime sans prescrire acheter generique;
http://www.nature.com/protocolexchange/labgroups/608357 - Cialis Soft en ligne acheter;
http://www.nature.com/protocolexchange/labgroups/605603 - Viagra with Dapoxetine sans prescrire vous;
http://www.nature.com/protocolexchange/labgroups/601761 - Viagra Professional au rabais ligne view topic acheter;
http://www.nature.com/protocolexchange/labgroups/607057 - Nexium sans prescrire est ce;
http://www.nature.com/protocolexchange/labgroups/607327 - Aldactone achat france;
http://www.nature.com/protocolexchange/labgroups/608751 - Super Kamagra distribuer sibutramine meridia;
http://www.nature.com/protocolexchange/labgroups/604055 - Tadacip en ligne prescrire;
http://www.nature.com/protocolexchange/labgroups/606725 - Female Viagra pharmacie toulouse;
http://www.nature.com/protocolexchange/labgroups/607861 - Super Pack pilule serif prescrire;
http://www.nature.com/protocolexchange/labgroups/605735 - Finpecia en ligne en Le Havre;
http://www.nature.com/protocolexchange/labgroups/608127 - Robaxin acheter pharmacie en;
http://www.nature.com/protocolexchange/labgroups/606513 - Erectalis pilule;
http://www.nature.com/protocolexchange/labgroups/602387 - Proventil vendre france;
http://www.nature.com/protocolexchange/labgroups/607855 - Levitra medicament pharmacie sante;
http://www.nature.com/protocolexchange/labgroups/603045 - Clonidine sans ordonnance pilule le pharmacien;
http://www.nature.com/protocolexchange/labgroups/603223 - Brand Viagra bon marche achat;
http://www.nature.com/protocolexchange/labgroups/606285 - Sildalist sans prescrire pilule contraceptive;
http://www.nature.com/protocolexchange/labgroups/608571 - Super ED Trial Pack pharmacie en ligne en Nimes;
http://www.nature.com/protocolexchange/labgroups/603651 - Seroquel prescrire votre medecin;
http://www.nature.com/protocolexchange/labgroups/604151 - Tadapox pharmacie paris;
http://www.nature.com/protocolexchange/labgroups/603829 - Flagyl pharmacie en ligne europe;
http://www.nature.com/protocolexchange/labgroups/602293 - Erectalis pharmacie envoyer emploi;
http://www.nature.com/protocolexchange/labgroups/608819 - Cialis Soft pharmacie en ligne en Villeurbanne;
http://www.nature.com/protocolexchange/labgroups/604211 - Seroquel commander en ligne;
http://www.nature.com/protocolexchange/labgroups/601451 - indian generic Tofranil in internet drugs overnight;
http://www.nature.com/protocolexchange/labgroups/603845 - Brand Levitra emplette fait;
http://www.nature.com/protocolexchange/labgroups/608559 - Zenegra prescrire je;
http://www.nature.com/protocolexchange/labgroups/606893 - Nolvadex generique;
http://www.nature.com/protocolexchange/labgroups/604395 - Viagra Soft bonne;
http://www.nature.com/protocolexchange/labgroups/594619 - purchase Caverta FREE PRESCRIPTION drug;
http://www.nature.com/protocolexchange/labgroups/601579 - buy cheapest Brand Temovate overnight delivery no rx;
http://www.nature.com/protocolexchange/labgroups/601509 - buy discount Cialis Super Active with VISA or MasterCard;
http://www.nature.com/protocolexchange/labgroups/605249 - Levitra Professional pharmacie free pilule;
http://www.nature.com/protocolexchange/labgroups/606407 - Harvoni en france canada;
http://www.nature.com/protocolexchange/labgroups/606033 - Avodart en ligne en Aix-en-Provence;
http://www.nature.com/protocolexchange/labgroups/603181 - Super ED Trial Pack distribuer sibutramine meridia;
http://www.nature.com/protocolexchange/labgroups/601569 - what is the generic of Effexor cash on delivery online prescriptions;
http://www.nature.com/protocolexchange/labgroups/599515 - we offer quality Viagra Pack-60 without a rx overnight
http://www.nature.com/protocolexchange/labgroups/597699 - buy discount Asendin next day delivery no rx
http://www.nature.com/protocolexchange/labgroups/604801 - ED Advanced Pack pharmacie gratuit comprime franche comte;
http://www.nature.com/protocolexchange/labgroups/607495 - Nexium bonne pharmacie depuis;
http://www.nature.com/protocolexchange/labgroups/605945 - Bimatoprost 0.03% pharmacie en ligne en Clermont-Ferrand;
http://www.nature.com/protocolexchange/labgroups/604323 - Viagra Soft pharmacie vente sans;
http://www.nature.com/protocolexchange/labgroups/595453 - best place to buy Tricor online visa no rx;
http://www.nature.com/protocolexchange/labgroups/608677 - Super Kamagra tablette;
http://www.nature.com/protocolexchange/labgroups/601315 - discount price VigRX no prior script overnight;
http://www.nature.com/protocolexchange/labgroups/604115 - Valtrex achat buy;
http://www.nature.com/protocolexchange/labgroups/606265 - Augmentin pharmacie les prix des medicaments;
http://www.nature.com/protocolexchange/labgroups/604039 - Valtrex pharmacie achat pour;
http://www.nature.com/protocolexchange/labgroups/602305 - Ventolin generique par comprime achat;
http://www.nature.com/protocolexchange/labgroups/603733 - Viagra pharmacie sans ordonnance pas;
http://www.nature.com/protocolexchange/labgroups/603395 - Super P-Force en usa;
http://www.nature.com/protocolexchange/labgroups/602183 - Levitra achat france;
http://www.nature.com/protocolexchange/labgroups/605637 - Viagra Professional en ligne medicaments;
http://www.nature.com/protocolexchange/labgroups/605073 - Zovirax generique achat;
http://www.nature.com/protocolexchange/labgroups/604471 - Stromectol bon marche blog;
http://www.nature.com/protocolexchange/labgroups/605179 - Viagra Professional livraison;
http://www.nature.com/protocolexchange/labgroups/606155 - Viagra Pack-90 au rabais en ligne;
http://www.nature.com/protocolexchange/labgroups/601361 - cheapest price to order Ponstel online pharmacy overnight shipping;
http://www.nature.com/protocolexchange/labgroups/603161 - Erectalis en france pharmacie;
http://www.nature.com/protocolexchange/labgroups/603557 - Levlen pharmacie en ligne en;
http://www.nature.com/protocolexchange/labgroups/606209 - Amoxil acheter bon marche sans ordonnance;
http://www.nature.com/protocolexchange/labgroups/601901 - Viagra en usa;
http://www.nature.com/protocolexchange/labgroups/603121 - Female Viagra gratuit pilules;
http://www.nature.com/protocolexchange/labgroups/607813 - Super Hard ON nist ordonnance pilule;
http://www.nature.com/protocolexchange/labgroups/606857 - Zenegra online a bon compte;
http://www.nature.com/protocolexchange/labgroups/604385 - Super ED Trial Pack prescrire je;
http://www.nature.com/protocolexchange/labgroups/607629 - Diflucan pharmacie auto ru rabais;
http://www.nature.com/protocolexchange/labgroups/605307 - Motilium beon pharmacie vendre achat;
http://www.nature.com/protocolexchange/labgroups/607233 - Vigora pharmacie envoyer emploi;
http://www.nature.com/protocolexchange/labgroups/608343 - Levitra with Dapoxetine au rabais acheter en ligne buy online;
http://www.nature.com/protocolexchange/labgroups/599951 - buy cheap Zocor online pharmacy,NO RX required
http://www.nature.com/protocolexchange/labgroups/606621 - Levitra with Dapoxetine prescrire un medicament en switzerland;
http://www.nature.com/protocolexchange/labgroups/606907 - Super P-Force beau pharmacie medicaments;
http://www.nature.com/protocolexchange/labgroups/607441 - Kamagra Jelly generique achat online;
http://www.nature.com/protocolexchange/labgroups/602105 - Cialis en ligne prescrire;
http://www.nature.com/protocolexchange/labgroups/602117 - Female Viagra pharmacie acheter bon marche en ligne;
http://www.nature.com/protocolexchange/labgroups/603757 - Viagra Professional bonne prix pharmacie livraison generique achat;
http://www.nature.com/protocolexchange/labgroups/608313 - Lisinopril pharmacie emplette pour;
http://www.nature.com/protocolexchange/labgroups/602919 - Zithromax prescrire medicament;
http://www.nature.com/protocolexchange/labgroups/605169 - Macrobid pharmacie livrer vous;
http://www.nature.com/protocolexchange/labgroups/607295 - Orlistat pharmacie vente pas;
http://www.nature.com/protocolexchange/labgroups/602581 - Kamagra Jelly pharmacie au rabais achat;
http://www.nature.com/protocolexchange/labgroups/603999 - Valtrex sans ordonnance comprime territoires du nord ouest;
http://www.nature.com/protocolexchange/labgroups/601367 - how to order Plan B NO PRESCRIPTIONs needed;
http://www.nature.com/protocolexchange/labgroups/602909 - Inderal pharmacie aurum rabais;
http://www.nature.com/protocolexchange/labgroups/607933 - Suhagra pilule sans prescrire par la case;
http://www.nature.com/protocolexchange/labgroups/605667 - Aldactone au rabais pfizer;
http://www.nature.com/protocolexchange/labgroups/601555 - buy online cheapest Ventolin no script next day delivery;
http://www.nature.com/protocolexchange/labgroups/601891 - Brand Cialis remede pharmacie;
http://www.nature.com/protocolexchange/labgroups/606805 - Cleocin pharmacie livrer sont;
http://www.nature.com/protocolexchange/labgroups/602749 - Sildalist vendre france;
http://www.nature.com/protocolexchange/labgroups/602835 - Cialis a bon compte ne;
http://www.nature.com/protocolexchange/labgroups/605197 - Kamagra bon pharmacie acheter;
http://www.nature.com/protocolexchange/labgroups/604373 - Viagra Soft bonne prix pharmacie livraison generique achat;
http://www.nature.com/protocolexchange/labgroups/601635 - safe order Cialis Strong Pack-60 NO PRESCRIPTION quick delivery;
http://www.nature.com/protocolexchange/labgroups/605693 - Nolvadex pharmacie nist prescrire;
http://www.nature.com/protocolexchange/labgroups/602441 - Zenegra achat online;
http://www.nature.com/protocolexchange/labgroups/606179 - Strattera generique par comprime achat;
http://www.nature.com/protocolexchange/labgroups/606507 - Inderal pharmacie gratis tablette;
http://www.nature.com/protocolexchange/labgroups/607303 - Synthroid au rabais ligne view topic acheter;
http://www.nature.com/protocolexchange/labgroups/603037 - ED Advanced Pack en ligne en Strasbourg;
http://www.nature.com/protocolexchange/labgroups/606783 - Silagra pharmacie emplette pour;
http://www.nature.com/protocolexchange/labgroups/604709 - Vigora pharmacie au rabais vallee d aoste;
http://www.nature.com/protocolexchange/labgroups/608805 - Zanaflex a bon compte ne;
http://www.nature.com/protocolexchange/labgroups/603575 - Priligy bon pharmacie pour;
http://www.nature.com/protocolexchange/labgroups/608871 - Viagra Caps pharmacie pilule contraceptive;
http://www.nature.com/protocolexchange/labgroups/596093 - cheap prices Reosto free worldwide shipping;
http://www.nature.com/protocolexchange/labgroups/605427 - Harvoni pharmacie en ligne en Amiens;
http://www.nature.com/protocolexchange/labgroups/605989 - Viagra Flavored au rabais ligne view topic acheter;
http://www.nature.com/protocolexchange/labgroups/607035 - Viagra Jelly generique achat;
http://www.nature.com/protocolexchange/labgroups/603889 - Tadacip pharmacie buy online;
http://www.nature.com/protocolexchange/labgroups/602371 - Stromectol gratuit pilules;
http://www.nature.com/protocolexchange/labgroups/595355 - buy online cheapest Zocor pharmacy NO PRESCRIPTION;
http://www.nature.com/protocolexchange/labgroups/604029 - Tadacip en ligne en Nantes;
http://www.nature.com/protocolexchange/labgroups/603859 - Viagra with Dapoxetine en ligne en Limoges;
http://www.nature.com/protocolexchange/labgroups/604109 - Sildalist pharmacie en ligne en Lille;
http://www.nature.com/protocolexchange/labgroups/604281 - Kamagra en ligne prix;
http://www.nature.com/protocolexchange/labgroups/603095 - Remeron livrer sans ordonnance;
http://www.nature.com/protocolexchange/labgroups/608583 - Propecia achat sans prescription;
http://www.nature.com/protocolexchange/labgroups/604201 - Stendra france acheter en;
http://www.nature.com/protocolexchange/labgroups/603615 - Erectalis livraison express;
http://www.nature.com/protocolexchange/labgroups/604895 - Brand Viagra pharmacie en ligne en Montpellier;
http://www.nature.com/protocolexchange/labgroups/596799 - ordering online Viagra Jelly for sale online;
http://www.nature.com/protocolexchange/labgroups/608271 - Priligy prescrire undercover medicament pharmacie;
http://www.nature.com/protocolexchange/labgroups/602927 - Cialis a bon compte fait achat;
http://www.nature.com/protocolexchange/labgroups/607015 - Kamagra Jelly pharmacie en ligne pas;
http://www.nature.com/protocolexchange/labgroups/606761 - Glucophage bon prix pharmacie;
http://www.nature.com/protocolexchange/labgroups/607357 - Synthroid pharmacie envoyer mes;
http://www.nature.com/protocolexchange/labgroups/603067 - Brand Viagra pharmacie en ligne en Metz;
http://www.nature.com/protocolexchange/labgroups/601707 - Proventil acheter en ligne;
http://www.nature.com/protocolexchange/labgroups/602395 - Brand Levitra pharmacie free;
http://www.nature.com/protocolexchange/labgroups/602557 - Sildalist vendre pharmacie;
http://www.nature.com/protocolexchange/labgroups/601795 - Inderal pharmacie en ligne usa;
http://www.nature.com/protocolexchange/labgroups/606995 - Kamagra Gold generique france;
http://www.nature.com/protocolexchange/labgroups/601597 - lowest price Bactrim next day NO PRESCRIPTION;
http://www.nature.com/protocolexchange/labgroups/604971 - Clomid pharmacie en ligne en Paris;
http://www.nature.com/protocolexchange/labgroups/606175 - Super Kamagra pharmacie livrer sont;
http://www.nature.com/protocolexchange/labgroups/603293 - Amoxil generique pharmacie emplette chiffre d affaires;
http://www.nature.com/protocolexchange/labgroups/607539 - Viagra Gold - Vigour bonne prix pharmacie territoires du nord ouest;
http://www.nature.com/protocolexchange/labgroups/608279 - Brand Levitra au rabais music;
http://www.nature.com/protocolexchange/labgroups/605293 - ED Trial Pack buy online france;
http://www.nature.com/protocolexchange/labgroups/602097 - Ampicillin medicament sens prescrire;
http://www.nature.com/protocolexchange/labgroups/603081 - Viagra with Dapoxetine prescrire devriez;
http://www.nature.com/protocolexchange/labgroups/603473 - Tadacip livrer a domicile fr;
http://www.nature.com/protocolexchange/labgroups/608521 - Sildalist pharmacie fournir medicaments;
http://www.nature.com/protocolexchange/labgroups/602163 - Cialis Super Active generique pharmacie acheter france;
http://www.nature.com/protocolexchange/labgroups/604865 - Baclofen livrer pharmacie auto rabais;
http://www.nature.com/protocolexchange/labgroups/605209 - Cialis Black pilule sans prescrire les examens;
http://www.nature.com/protocolexchange/labgroups/602453 - Finpecia buy online france;
http://www.nature.com/protocolexchange/labgroups/606967 - Estrace franche comte;
http://www.nature.com/protocolexchange/labgroups/605221 - Cialis Super Active pharmacie en ligne usa;
http://www.nature.com/protocolexchange/labgroups/602945 - Levitra with Dapoxetine pharmacie livrer vous;
http://www.nature.com/protocolexchange/labgroups/602175 - Benicar pharmacie en ligne en Aix-en-Provence;
http://www.nature.com/protocolexchange/labgroups/601425 - where can i order Claritin WITHOUT PRESCRIPTION;
http://www.nature.com/protocolexchange/labgroups/604263 - Female Cialis generique pharmacie;
http://www.nature.com/protocolexchange/labgroups/603721 - Lasix pharmacie en ligne en Nantes;
http://www.nature.com/protocolexchange/labgroups/601381 - fast delivery Kamagra Pack-30 overnight without prescription;
http://www.nature.com/protocolexchange/labgroups/602219 - Baclofen medicament sens prescrire;
http://www.nature.com/protocolexchange/labgroups/603441 - Silagra medicament sans prescrire aucun;
http://www.nature.com/protocolexchange/labgroups/601605 - wholesale cheapest Gasex next day shipping product;
http://www.nature.com/protocolexchange/labgroups/604817 - Cipro au rabais en ligne;
http://www.nature.com/protocolexchange/labgroups/603877 - Estrace pharmacie en ligne vitamine c;
http://www.nature.com/protocolexchange/labgroups/605709 - Remeron pharmacie en ligne pas;
http://www.nature.com/protocolexchange/labgroups/604345 - Clonidine livrer a domicile fr;
http://www.nature.com/protocolexchange/labgroups/602885 - Stromectol pharmacie fonts prescrire;
http://www.nature.com/protocolexchange/labgroups/603769 - Robaxin contre indications;
http://www.nature.com/protocolexchange/labgroups/608147 - Lasix distribuer online;
http://www.nature.com/protocolexchange/labgroups/604937 - Cephalexin pharmacie livrer se;
http://www.nature.com/protocolexchange/labgroups/603261 - Finpecia fournir cette;
http://www.nature.com/protocolexchange/labgroups/606829 - Benicar emplette la selle;
http://www.nature.com/protocolexchange/labgroups/596053 - order cheap online Maxolon in internet drugs overnight;
http://www.nature.com/protocolexchange/labgroups/604077 - Synthroid pharmacie en ligne en Le Havre;
http://www.nature.com/protocolexchange/labgroups/606231 - Brand Cialis ban pharmacie;
http://www.nature.com/protocolexchange/labgroups/601523 - cheapest pills Biaxin c.o.d. NO RX;
http://www.nature.com/protocolexchange/labgroups/604135 - Clomid a bon compte fait achat;
http://www.nature.com/protocolexchange/labgroups/607551 - Valtrex pharmacie paris;
http://www.nature.com/protocolexchange/labgroups/604641 - Kamagra Jelly sans ordonnance comprime forums;
http://www.nature.com/protocolexchange/labgroups/606021 - Super Active Pack-40 pharmacie en ligne en Amiens;
http://www.nature.com/protocolexchange/labgroups/601329 - online Glycomet NON PRESCRIPTION;
http://www.nature.com/protocolexchange/labgroups/601863 - Female Viagra pharmacie en ligne france medicaments;
http://www.nature.com/protocolexchange/labgroups/603987 - Viagra with Dapoxetine sans prescrire pilule contraceptive;
http://www.nature.com/protocolexchange/labgroups/604787 - Premarin franche comte;
http://www.nature.com/protocolexchange/labgroups/602331 - Zovirax sans prescrire france;
http://www.nature.com/protocolexchange/labgroups/605785 - Super ED Trial Pack pharmacie gratuit comprime acheter;
http://www.nature.com/protocolexchange/labgroups/603937 - Vigora pharmacie a bonprix compte acheter generique;
http://www.nature.com/protocolexchange/labgroups/608031 - Viagra Pack-90 en ligne en Nancy;
http://www.nature.com/protocolexchange/labgroups/604297 - Mobic en france pharmacie;
http://www.nature.com/protocolexchange/labgroups/596291 - order online at low cost Combipres next day shipping product;
http://www.nature.com/protocolexchange/labgroups/608711 - Cialis Daily en ligne en Lyon;
http://www.nature.com/protocolexchange/labgroups/603899 - Levitra with Dapoxetine pharmacie en ligne en france achat;
http://www.nature.com/protocolexchange/labgroups/602465 - Doxycycline france generique Femara;
http://www.nature.com/protocolexchange/labgroups/602845 - Super Pack distribuer diet pill;
http://www.nature.com/protocolexchange/labgroups/601495 - i want to buy Pyridium NON PRESCRIPTION;
http://www.nature.com/protocolexchange/labgroups/604929 - Amoxil pharmacie en ligne acheter;
http://www.nature.com/protocolexchange/labgroups/602689 - Zenegra pharmacie gratuit comprime acheter;
http://www.nature.com/protocolexchange/labgroups/601843 - Megalis pharmacie en usa;
http://www.nature.com/protocolexchange/labgroups/599289 - cheapest prices Eskalith NO PRESCRIPTION no fees
http://www.nature.com/protocolexchange/labgroups/594645 - quality generic Orlistat WITHOUT PRESCRIPTION overnight;
http://www.nature.com/protocolexchange/labgroups/604603 - Finpecia generique france;
http://www.nature.com/protocolexchange/labgroups/608915 - Glucophage en europe;
http://www.nature.com/protocolexchange/labgroups/607257 - Avodart pilule pharmacie sans;
http://www.nature.com/protocolexchange/labgroups/602323 - Cialis Black ordonnance pilule;
http://www.nature.com/protocolexchange/labgroups/602997 - Cialis Soft en ligne en Reims;
http://www.nature.com/protocolexchange/labgroups/603531 - Cephalexin pharmacie paris;
http://www.nature.com/protocolexchange/labgroups/602057 - Motilium bon prix pharmacie;
http://www.nature.com/protocolexchange/labgroups/604077 - Synthroid pharmacie en ligne en Le Havre;
http://www.nature.com/protocolexchange/labgroups/606381 - Levitra prescrire un medicament en switzerland;
http://www.nature.com/protocolexchange/labgroups/606829 - Benicar emplette la selle;
http://www.nature.com/protocolexchange/labgroups/602281 - Flagyl nist ordonnance pilule;
http://www.nature.com/protocolexchange/labgroups/606669 - Kamagra Gold bonne prix buy online;
http://www.nature.com/protocolexchange/labgroups/606231 - Brand Cialis ban pharmacie;
http://www.nature.com/protocolexchange/labgroups/596113 - order cheap Coversyl with cash on delivery,no rx;
http://www.nature.com/protocolexchange/labgroups/608915 - Glucophage en europe;
http://www.nature.com/protocolexchange/labgroups/603899 - Levitra with Dapoxetine pharmacie en ligne en france achat;
http://www.nature.com/protocolexchange/labgroups/606751 - ED Trial Pack comprime pharmacie sinemet cr;
http://www.nature.com/protocolexchange/labgroups/602465 - Doxycycline france generique Femara;
http://www.nature.com/protocolexchange/labgroups/604251 - Avodart pharmacie en ligne en Le Mans;
http://www.nature.com/protocolexchange/labgroups/601329 - online Glycomet NON PRESCRIPTION;
http://www.nature.com/protocolexchange/labgroups/594645 - quality generic Orlistat WITHOUT PRESCRIPTION overnight;
http://www.nature.com/protocolexchange/labgroups/596291 - order online at low cost Combipres next day shipping product;
http://www.nature.com/protocolexchange/labgroups/601863 - Female Viagra pharmacie en ligne france medicaments;
http://www.nature.com/protocolexchange/labgroups/603877 - Estrace pharmacie en ligne vitamine c;
http://www.nature.com/protocolexchange/labgroups/601523 - cheapest pills Biaxin c.o.d. NO RX;
http://www.nature.com/protocolexchange/labgroups/607147 - Levitra sans ordonnance;
http://www.nature.com/protocolexchange/labgroups/608147 - Lasix distribuer online;
http://www.nature.com/protocolexchange/labgroups/608711 - Cialis Daily en ligne en Lyon;
http://www.nature.com/protocolexchange/labgroups/603415 - Cialis en ligne a bon compte sans;
http://www.nature.com/protocolexchange/labgroups/602689 - Zenegra pharmacie gratuit comprime acheter;
http://www.nature.com/protocolexchange/labgroups/604787 - Premarin franche comte;
http://www.nature.com/protocolexchange/labgroups/605785 - Super ED Trial Pack pharmacie gratuit comprime acheter;
http://www.nature.com/protocolexchange/labgroups/604135 - Clomid a bon compte fait achat;
http://www.nature.com/protocolexchange/labgroups/602323 - Cialis Black ordonnance pilule;
http://www.nature.com/protocolexchange/labgroups/601771 - Revia prescrire je;
http://www.nature.com/protocolexchange/labgroups/603987 - Viagra with Dapoxetine sans prescrire pilule contraceptive;
http://www.nature.com/protocolexchange/labgroups/608955 - Stendra sans ordonnance comprime acheter;
http://www.nature.com/protocolexchange/labgroups/601495 - i want to buy Pyridium NON PRESCRIPTION;
http://www.nature.com/protocolexchange/labgroups/604679 - Viagra Super Active achat france Zerit;
http://www.nature.com/protocolexchange/labgroups/604937 - Cephalexin pharmacie livrer se;
http://www.nature.com/protocolexchange/labgroups/602229 - Levlen en ligne en Nantes;
http://www.nature.com/protocolexchange/labgroups/605709 - Remeron pharmacie en ligne pas;
http://www.nature.com/protocolexchange/labgroups/605475 - Stendra pharmacie nist prescrire;
http://www.nature.com/protocolexchange/labgroups/601605 - wholesale cheapest Gasex next day shipping product;
http://www.nature.com/protocolexchange/labgroups/602997 - Cialis Soft en ligne en Reims;
http://www.nature.com/protocolexchange/labgroups/602845 - Super Pack distribuer diet pill;
http://www.nature.com/protocolexchange/labgroups/603937 - Vigora pharmacie a bonprix compte acheter generique;
http://www.nature.com/protocolexchange/labgroups/603261 - Finpecia fournir cette;
http://www.nature.com/protocolexchange/labgroups/606249 - Revia bonne prix en ligne pharmacie online en france;
http://www.nature.com/protocolexchange/labgroups/601843 - Megalis pharmacie en usa;
http://www.nature.com/protocolexchange/labgroups/607221 - Brand Cialis en suisse acheter;
http://www.nature.com/protocolexchange/labgroups/599287 - buy at low cost Monoket overnight delivery no r x
http://www.nature.com/protocolexchange/labgroups/599529 - cheap generic Diflucan overseas with NO PRESCRIPTIONs
http://www.nature.com/protocolexchange/labgroups/595757 - lowest price of Aldactone cheap no rx required;
http://www.nature.com/protocolexchange/labgroups/610967 - order cheap generic Reosto no rx required
http://www.nature.com/protocolexchange/labgroups/596723 - cheap generic Catapres pharmacy without prescription;
http://www.nature.com/protocolexchange/labgroups/619413 - Cialis Daily Medicament Sans Prescrire Aucun;
http://www.nature.com/protocolexchange/labgroups/599625 - order Minocin cash on delivery overnight
http://www.nature.com/protocolexchange/labgroups/616575 - Doxycycline Acheter Bon Marche;
http://www.nature.com/protocolexchange/labgroups/597127 - order cheapest Ovral delivered overnight no rx;
http://www.nature.com/protocolexchange/labgroups/597501 - i want to buy Naprelan c.o.d. saturday delivery;
http://www.nature.com/protocolexchange/labgroups/610551 - order Super Hard ON WITHOUT dr PRESCRIPTION
http://www.nature.com/protocolexchange/labgroups/614405 - cheapest prices Eulexin overnight without prescription
http://www.nature.com/protocolexchange/labgroups/596219 - ordering online Anaprox with no rx;
http://www.nature.com/protocolexchange/labgroups/595921 - buy Suminat non prescription needed;
http://www.nature.com/protocolexchange/labgroups/596325 - quality generic Kamagra Pack-15 overnight NO PRESCRIPTION;
http://www.nature.com/protocolexchange/labgroups/598969 - quality Naprosyn no dr approval cash on delivery
http://www.nature.com/protocolexchange/labgroups/594117 - buy cheap online Ilosone overnight delivery no r x;
http://www.nature.com/protocolexchange/labgroups/594615 - order at low cost Epivir Hbv with NO PRESCRIPTIONs;
http://www.nature.com/protocolexchange/labgroups/610229 - cheap price of Cialis Light Pack-60 no script required
http://www.nature.com/protocolexchange/labgroups/618593 - Cialis Daily Meilleur Pharmacie En Mulhouse;
http://www.nature.com/protocolexchange/labgroups/595489 - order online cheap Oxytrol in internet,next day delivery;
http://www.nature.com/protocolexchange/labgroups/618601 - Viagra Flavored En Ligne En Le Havre;
http://www.nature.com/protocolexchange/labgroups/599389 - low prices for generic Prinivil c.o.d overnight no rx
http://www.nature.com/protocolexchange/labgroups/596257 - where can i order Tritace no script needed c.o.d. overnight;
http://www.nature.com/protocolexchange/labgroups/616905 - Megalis Pharmacie En Ligne En Marseille;
http://www.nature.com/protocolexchange/labgroups/616963 - Kamagra En Ligne En Villeurbanne;
http://www.nature.com/protocolexchange/labgroups/614841 - Ampicillin Pharmacie A Bon Compte France;
http://www.nature.com/protocolexchange/labgroups/595809 - ordering online Beloc no rx required;
http://www.nature.com/protocolexchange/labgroups/610149 - how to buy Cialis Flavored WITHOUT PRESCRIPTION
http://www.nature.com/protocolexchange/labgroups/609809 - order cheap generic Voltarol cash on delivery overnight
http://www.nature.com/protocolexchange/labgroups/599497 - discount price Omnicef overnight saturday delivery NO PRESCRIPTION
http://www.nature.com/protocolexchange/labgroups/589621 - buy online cheapest Requip overnight online pharmacy;
http://www.nature.com/protocolexchange/labgroups/595997 - price of Viagra Soft NO PRESCRIPTION required;
http://www.nature.com/protocolexchange/labgroups/619217 - Baclofen Pharmacie A Bonprix Compte Acheter Generique;
http://www.nature.com/protocolexchange/labgroups/616215 - where can i order Hoodia without rx
http://www.nature.com/protocolexchange/labgroups/617373 - Red Viagra Sans Ordonnance Pilule Le Pharmacien;
http://www.nature.com/protocolexchange/labgroups/597053 - order cheap generic Rebetol WITHOUT A PRESCRIPTION shipped overnight;
http://www.nature.com/protocolexchange/labgroups/614497 - how to buy Remeron online visa no rx
http://www.nature.com/protocolexchange/labgroups/597067 - fast delivery Ticlid how to use,side effects,information;
http://www.nature.com/protocolexchange/labgroups/596459 - online pharmacy Erythromycin next day NO PRESCRIPTION;
http://www.nature.com/protocolexchange/labgroups/617995 - Amoxil Livraison Gratuite,Sans Ordonnance;
http://www.nature.com/protocolexchange/labgroups/597847 - buying generic Risnia overnight without prescription;
http://www.nature.com/protocolexchange/labgroups/596635 - best prices Viagra Pack-60 no rx required;
http://www.nature.com/protocolexchange/labgroups/598469 - low cost Manforce NO PRESCRIPTION no fees;
http://www.nature.com/protocolexchange/labgroups/619575 - Levitra with Dapoxetine Acheter,Envoie Rapide Bon Marche Sans Ordonnance;
http://www.nature.com/protocolexchange/labgroups/613903 - fda approved Benemid cash on delivery
http://www.nature.com/protocolexchange/labgroups/613453 - cheapest prices Silagra overnight saturday delivery NO PRESCRIPTION
http://www.nature.com/protocolexchange/labgroups/595953 - i want to buy Xeloda NO PRESCRIPTION overnight;
http://www.nature.com/protocolexchange/labgroups/618155 - Harvoni En Ligne En Sion Bon Marche Sans Ordonnance;
http://www.nature.com/protocolexchange/labgroups/611781 - how can i buy Pentasa overnight delivery no rx
http://www.nature.com/protocolexchange/labgroups/616905 - Megalis Pharmacie En Ligne En Marseille;
http://www.nature.com/protocolexchange/labgroups/598627 - order cheap online Diabecon shipped with NO PRESCRIPTION;
http://www.nature.com/protocolexchange/labgroups/589069 - low prices for generic Ayurslim pay with mastercard,visa,ach,echeck;
http://www.nature.com/protocolexchange/labgroups/596325 - quality generic Kamagra Pack-15 overnight NO PRESCRIPTION;
http://www.nature.com/protocolexchange/labgroups/589437 - discount prices V-Excel next day shipping product;
http://www.nature.com/protocolexchange/labgroups/618601 - Viagra Flavored En Ligne En Le Havre;
http://www.nature.com/protocolexchange/labgroups/599981 - cheapest pills Sinemet no script next day delivery
http://www.nature.com/protocolexchange/labgroups/616215 - where can i order Hoodia without rx
http://www.nature.com/protocolexchange/labgroups/611031 - quality Cialis overnight without a prescription
http://www.nature.com/protocolexchange/labgroups/614703 - cheapest price Clozaril next day shipping product
http://www.nature.com/protocolexchange/labgroups/595489 - order online cheap Oxytrol in internet,next day delivery;
http://www.nature.com/protocolexchange/labgroups/597847 - buying generic Risnia overnight without prescription;
http://www.nature.com/protocolexchange/labgroups/596995 - cheapest prices Combivent NON PRESCRIPTION;
http://www.nature.com/protocolexchange/labgroups/595443 - low price Forzest free delivery on sale;
http://www.nature.com/protocolexchange/labgroups/616747 - Strattera Qualite,Bon Marche Sans Ordonnance;
http://www.nature.com/protocolexchange/labgroups/599389 - low prices for generic Prinivil c.o.d overnight no rx
http://www.nature.com/protocolexchange/labgroups/597743 - quality Aceon pay with mastercard,visa,ach,echeck;
http://www.nature.com/protocolexchange/labgroups/597501 - i want to buy Naprelan c.o.d. saturday delivery;
http://www.nature.com/protocolexchange/labgroups/613903 - fda approved Benemid cash on delivery
http://www.nature.com/protocolexchange/labgroups/595327 - low price Nolvadex FREE PRESCRIPTION drug;
http://www.nature.com/protocolexchange/labgroups/595757 - lowest price of Aldactone cheap no rx required;
http://www.nature.com/protocolexchange/labgroups/589115 - order cheap generic Levitra with Dapoxetine NON PRESCRIPTION;
http://www.nature.com/protocolexchange/labgroups/618593 - Cialis Daily Meilleur Pharmacie En Mulhouse;
http://www.nature.com/protocolexchange/labgroups/596723 - cheap generic Catapres pharmacy without prescription;
http://www.nature.com/protocolexchange/labgroups/595233 - how to order Zovirax cheap c.o.d. no rx;
http://www.nature.com/protocolexchange/labgroups/597099 - fast delivery Isoptin without script pharmacy;
http://www.nature.com/protocolexchange/labgroups/596257 - where can i order Tritace no script needed c.o.d. overnight;
http://www.nature.com/protocolexchange/labgroups/597127 - order cheapest Ovral delivered overnight no rx;
http://www.nature.com/protocolexchange/labgroups/598447 - how can i buy Lamisil delivery NO PRESCRIPTION;
http://www.nature.com/protocolexchange/labgroups/595731 - order cheap generic Ayurslim in internet drugs overnight;
http://www.nature.com/protocolexchange/labgroups/617805 - ED Advanced Pack Prix Bas,Sans Ordonnance;
http://www.nature.com/protocolexchange/labgroups/610967 - order cheap generic Reosto no rx required
http://www.nature.com/protocolexchange/labgroups/610395 - buy safety Isoptin pay with mastercard,visa,ach,echeck
http://www.nature.com/protocolexchange/labgroups/610551 - order Super Hard ON WITHOUT dr PRESCRIPTION
http://www.nature.com/protocolexchange/labgroups/611837 - purchase online Women Pack-20 pharmacy NO PRESCRIPTION
http://www.nature.com/protocolexchange/labgroups/599529 - cheap generic Diflucan overseas with NO PRESCRIPTIONs
http://www.nature.com/protocolexchange/labgroups/619217 - Baclofen Pharmacie A Bonprix Compte Acheter Generique;
http://www.nature.com/protocolexchange/labgroups/599287 - buy at low cost Monoket overnight delivery no r x
http://www.nature.com/protocolexchange/labgroups/596635 - best prices Viagra Pack-60 no rx required;
http://www.nature.com/protocolexchange/labgroups/598469 - low cost Manforce NO PRESCRIPTION no fees;
http://www.nature.com/protocolexchange/labgroups/597067 - fast delivery Ticlid how to use,side effects,information;
http://www.nature.com/protocolexchange/labgroups/596459 - online pharmacy Erythromycin next day NO PRESCRIPTION;
http://www.nature.com/protocolexchange/labgroups/599497 - discount price Omnicef overnight saturday delivery NO PRESCRIPTION
http://www.nature.com/protocolexchange/labgroups/611031 - quality Cialis overnight without a prescription
http://www.nature.com/protocolexchange/labgroups/596723 - cheap generic Catapres pharmacy without prescription;
http://www.nature.com/protocolexchange/labgroups/598469 - low cost Manforce NO PRESCRIPTION no fees;
http://www.nature.com/protocolexchange/labgroups/597847 - buying generic Risnia overnight without prescription;
http://www.nature.com/protocolexchange/labgroups/599529 - cheap generic Diflucan overseas with NO PRESCRIPTIONs
http://www.nature.com/protocolexchange/labgroups/595317 - purchase cheapest Pilex NO PRESCRIPTION overnight;
http://www.nature.com/protocolexchange/labgroups/599185 - cheapest price to order Ceclor WITHOUT PRESCRIPTIONhow to order Ceclor WITHOUT PRESCRIPTION;
http://www.nature.com/protocolexchange/labgroups/597067 - fast delivery Ticlid how to use,side effects,information;
http://www.nature.com/protocolexchange/labgroups/594473 - buy at low price Combivent online pharmacy overnight shipping;
http://www.nature.com/protocolexchange/labgroups/595885 - buy Atarax for sale online;
http://www.nature.com/protocolexchange/labgroups/614841 - Ampicillin Pharmacie A Bon Compte France;
http://www.nature.com/protocolexchange/labgroups/598447 - how can i buy Lamisil delivery NO PRESCRIPTION;
http://www.nature.com/protocolexchange/labgroups/616905 - Megalis Pharmacie En Ligne En Marseille;
http://www.nature.com/protocolexchange/labgroups/609637 - fast shipping Cialis c.o.d. without prescription
http://www.nature.com/protocolexchange/labgroups/613453 - cheapest prices Silagra overnight saturday delivery NO PRESCRIPTION
http://www.nature.com/protocolexchange/labgroups/595233 - how to order Zovirax cheap c.o.d. no rx;
http://www.nature.com/protocolexchange/labgroups/616963 - Kamagra En Ligne En Villeurbanne;
http://www.nature.com/protocolexchange/labgroups/596219 - ordering online Anaprox with no rx;
http://www.nature.com/protocolexchange/labgroups/617805 - ED Advanced Pack Prix Bas,Sans Ordonnance;
http://www.nature.com/protocolexchange/labgroups/596325 - quality generic Kamagra Pack-15 overnight NO PRESCRIPTION;
http://www.nature.com/protocolexchange/labgroups/616747 - Strattera Qualite,Bon Marche Sans Ordonnance;
http://www.nature.com/protocolexchange/labgroups/615979 - Harvoni Pharmacie A Bon Compte France;
http://www.nature.com/protocolexchange/labgroups/610149 - how to buy Cialis Flavored WITHOUT PRESCRIPTION
http://www.nature.com/protocolexchange/labgroups/595327 - low price Nolvadex FREE PRESCRIPTION drug;
http://www.nature.com/protocolexchange/labgroups/617995 - Amoxil Livraison Gratuite,Sans Ordonnance;
http://www.nature.com/protocolexchange/labgroups/595443 - low price Forzest free delivery on sale;
http://www.nature.com/protocolexchange/labgroups/614497 - how to buy Remeron online visa no rx
http://www.nature.com/protocolexchange/labgroups/599287 - buy at low cost Monoket overnight delivery no r x
http://www.nature.com/protocolexchange/labgroups/609809 - order cheap generic Voltarol cash on delivery overnight
http://www.nature.com/protocolexchange/labgroups/619413 - Cialis Daily Medicament Sans Prescrire Aucun;
http://www.nature.com/protocolexchange/labgroups/610533 - order online at low cost Avapro WITHOUT PRESCRIPTION
http://www.nature.com/protocolexchange/labgroups/619217 - Baclofen Pharmacie A Bonprix Compte Acheter Generique;
http://www.nature.com/protocolexchange/labgroups/599625 - order Minocin cash on delivery overnight
http://www.nature.com/protocolexchange/labgroups/616215 - where can i order Hoodia without rx
http://www.nature.com/protocolexchange/labgroups/613903 - fda approved Benemid cash on delivery
http://www.nature.com/protocolexchange/labgroups/597127 - order cheapest Ovral delivered overnight no rx;
http://www.nature.com/protocolexchange/labgroups/619805 - Zithromax En Ligne Pharmacie En Paris;
http://www.nature.com/protocolexchange/labgroups/618601 - Viagra Flavored En Ligne En Le Havre;
http://www.nature.com/protocolexchange/labgroups/611837 - purchase online Women Pack-20 pharmacy NO PRESCRIPTION
http://www.nature.com/protocolexchange/labgroups/599339 - purchase at low cost Cialis Soft without rx,next day delivery
http://www.nature.com/protocolexchange/labgroups/610395 - buy safety Isoptin pay with mastercard,visa,ach,echeck
http://www.nature.com/protocolexchange/labgroups/617373 - Red Viagra Sans Ordonnance Pilule Le Pharmacien;
http://www.nature.com/protocolexchange/labgroups/595191 - where can i order Maxaquin pharmacy without prescription;
http://www.nature.com/protocolexchange/labgroups/616939 - Propecia En Ligne En Metz;
http://www.nature.com/protocolexchange/labgroups/595953 - i want to buy Xeloda NO PRESCRIPTION overnight;
http://www.nature.com/protocolexchange/labgroups/599079 - how much Zestoretic next day delivery
http://www.nature.com/protocolexchange/labgroups/612601 - price of Breast Success online pharmacy overnight shipping
http://www.nature.com/protocolexchange/labgroups/614109 - wholesale cheapest Herbal Extra Power in internet drugs overnight
http://www.nature.com/protocolexchange/labgroups/615611 - Viagra Super Active Bon Marche En France;
http://www.nature.com/protocolexchange/labgroups/615897 - Super ED Trial Pack Pharmacie En Ligne En Swiss;
http://www.nature.com/protocolexchange/labgroups/596693 - lowest prices Paxil no script needed;
http://www.nature.com/protocolexchange/labgroups/610633 - purchase at lowest price Provera NO SCRIPT required express delivery
http://www.nature.com/protocolexchange/labgroups/615449 - Levitra Professional Remise Des Medicaments Ottawa;
http://www.nature.com/protocolexchange/labgroups/595987 - purchase at lowest price Verapamil next day shipping product;
http://www.nature.com/protocolexchange/labgroups/613033 - quality generic Super Active Pack-40 cash on delivery
http://www.nature.com/protocolexchange/labgroups/595009 - buy at low price Estrace no prior script overnight;
http://www.nature.com/protocolexchange/labgroups/614071 - buy online Plavix overnight online pharmacy
http://www.nature.com/protocolexchange/labgroups/596365 - cheapest prices ED Medium Pack how to use,side effects,information;
http://www.nature.com/protocolexchange/labgroups/611277 - price of Tadora no dr approval cash on delivery
http://www.nature.com/protocolexchange/labgroups/613891 - online Sinemet Cr without script pharmacy
http://www.nature.com/protocolexchange/labgroups/598641 - buy at low cost Neurontin pay cod WITHOUT PRESCRIPTION;
http://www.nature.com/protocolexchange/labgroups/595671 - buying at lowest price Remeron next day NO PRESCRIPTION;
http://www.nature.com/protocolexchange/labgroups/594371 - order cheap generic Amoxil cash on delivery online prescriptions;
http://www.nature.com/protocolexchange/labgroups/609743 - pharmacies that sell Breast Success WITHOUT PRESCRIPTION
http://www.nature.com/protocolexchange/labgroups/619051 - Viagra Super Active En Ligne En Clermont-Ferrand;
http://www.nature.com/protocolexchange/labgroups/620563 - order cheap Lopressor FREE PRESCRIPTION drug;
http://www.nature.com/protocolexchange/labgroups/617027 - Priligy Commander En Ligne;
http://www.nature.com/protocolexchange/labgroups/589253 - i want to order Remeron cheap no rx required;
http://www.nature.com/protocolexchange/labgroups/618803 - Zithromax Comprime Pharmacie France;
http://www.nature.com/protocolexchange/labgroups/611423 - quality Suhagra shipped by cash on delivery
http://www.nature.com/protocolexchange/labgroups/614289 - cheapest price Glucotrol Xl online pharmacy,NO RX required
http://www.nature.com/protocolexchange/labgroups/599793 - purchase at low price Biaxin no script next day delivery
http://www.nature.com/protocolexchange/labgroups/610785 - order online at low cost Brahmi for sale online
http://www.nature.com/protocolexchange/labgroups/599741 - buy cheapest Colospa next day NO PRESCRIPTION
http://www.nature.com/protocolexchange/labgroups/611189 - buy cheap Kamagra Flavored cheap c.o.d. no rx
http://www.nature.com/protocolexchange/labgroups/614999 - Strattera Suisse Acheter;
http://www.nature.com/protocolexchange/labgroups/614925 - fast shipping Lithobid c.o.d overnight no rx
http://www.nature.com/protocolexchange/labgroups/610623 - lowest price of Beloc from a usa pharmacy without a prescription
http://www.nature.com/protocolexchange/labgroups/616293 - order online at low cost Super Kamagra NO PRESCRIPTION no fees
http://www.nature.com/protocolexchange/labgroups/620019 - Seroquel Sans Ordonnance Pilule Le Pharmacien;
http://www.nature.com/protocolexchange/labgroups/598495 - low cost Levitra Pack-60 NO PRESCRIPTION c.o.d.;
http://www.nature.com/protocolexchange/labgroups/596315 - buy discount Grifulvin pharmacy NO PRESCRIPTION;
http://www.nature.com/protocolexchange/labgroups/599867 - online pharmacy Hoodia NON PRESCRIPTION
http://www.nature.com/protocolexchange/labgroups/596593 - buy discount Furadantin without rx,next day delivery;
http://www.nature.com/protocolexchange/labgroups/618829 - Vigora Payer Par Carte Visa Bon Marche Sans Ordonnance;
http://www.nature.com/protocolexchange/labgroups/596069 - buy cheap online Grifulvin V without doctor prescription;
http://www.nature.com/protocolexchange/labgroups/617979 - Viagra with Dapoxetine En Ligne En Grenoble;
http://www.nature.com/protocolexchange/labgroups/597083 - cheapest Imitrex cash on delivery online prescriptions;
http://www.nature.com/protocolexchange/labgroups/618891 - Viagra Caps France Prix;
http://www.nature.com/protocolexchange/labgroups/610785 - order online at low cost Brahmi for sale online
http://www.nature.com/protocolexchange/labgroups/615449 - Levitra Professional Remise Des Medicaments Ottawa;
http://www.nature.com/protocolexchange/labgroups/618511 - Viagra Pack-90 En Ligne En Rouen;
http://www.nature.com/protocolexchange/labgroups/618891 - Viagra Caps France Prix;
http://www.nature.com/protocolexchange/labgroups/596693 - lowest prices Paxil no script needed;
http://www.nature.com/protocolexchange/labgroups/595963 - i want to buy Coversyl c.o.d overnight no rx;
http://www.nature.com/protocolexchange/labgroups/594371 - order cheap generic Amoxil cash on delivery online prescriptions;
http://www.nature.com/protocolexchange/labgroups/619051 - Viagra Super Active En Ligne En Clermont-Ferrand;
http://www.nature.com/protocolexchange/labgroups/615113 - cheapest price Cialis Strong Pack-60 cash on delivery online prescriptions
http://www.nature.com/protocolexchange/labgroups/598641 - buy at low cost Neurontin pay cod WITHOUT PRESCRIPTION;
http://www.nature.com/protocolexchange/labgroups/597083 - cheapest Imitrex cash on delivery online prescriptions;
http://www.nature.com/protocolexchange/labgroups/598875 - cheapest price to order Cialis Professional online pharmacy,NO RX required
http://www.nature.com/protocolexchange/labgroups/609689 - cheapest price to order Nimotop NO PRESCRIPTION fedex / ups
http://www.nature.com/protocolexchange/labgroups/614071 - buy online Plavix overnight online pharmacy
http://www.nature.com/protocolexchange/labgroups/618829 - Vigora Payer Par Carte Visa Bon Marche Sans Ordonnance;
http://www.nature.com/protocolexchange/labgroups/599079 - how much Zestoretic next day delivery
http://www.nature.com/protocolexchange/labgroups/611189 - buy cheap Kamagra Flavored cheap c.o.d. no rx
http://www.nature.com/protocolexchange/labgroups/595671 - buying at lowest price Remeron next day NO PRESCRIPTION;
http://www.nature.com/protocolexchange/labgroups/619719 - Nexium Pharmacie Du Jour Au Lendemain Bon Marche;
http://www.nature.com/protocolexchange/labgroups/596709 - cheapest price V-Excel from trusted pharmacy;
http://www.nature.com/protocolexchange/labgroups/596205 - pharmacies that sell Actigall no script needed;
http://www.nature.com/protocolexchange/labgroups/615093 - Viagra Caps Pharmacie En Ligne En Strasbourg;
http://www.nature.com/protocolexchange/labgroups/615071 - Revia Livrer A Domicile;
http://www.nature.com/protocolexchange/labgroups/618377 - Revia Commander En Ligne;
http://www.nature.com/protocolexchange/labgroups/617027 - Priligy Commander En Ligne;
http://www.nature.com/protocolexchange/labgroups/595821 - online Erectalis free worldwide shipping;
http://www.nature.com/protocolexchange/labgroups/596365 - cheapest prices ED Medium Pack how to use,side effects,information;
http://www.nature.com/protocolexchange/labgroups/613033 - quality generic Super Active Pack-40 cash on delivery
http://www.nature.com/protocolexchange/labgroups/620415 - buying Arava from a usa pharmacy without a prescription;
http://www.nature.com/protocolexchange/labgroups/613891 - online Sinemet Cr without script pharmacy
http://www.nature.com/protocolexchange/labgroups/589253 - i want to order Remeron cheap no rx required;
http://www.nature.com/protocolexchange/labgroups/614733 - Vigora Sans Prescrire Pilule;
http://www.nature.com/protocolexchange/labgroups/615897 - Super ED Trial Pack Pharmacie En Ligne En Swiss;
http://www.nature.com/protocolexchange/labgroups/596593 - buy discount Furadantin without rx,next day delivery;
http://www.nature.com/protocolexchange/labgroups/614681 - fast delivery Isoptin Sr tablet without script
http://www.nature.com/protocolexchange/labgroups/599939 - cheapest price Eldepryl shipped overnight without a prescription
http://www.nature.com/protocolexchange/labgroups/614999 - Strattera Suisse Acheter;
http://www.nature.com/protocolexchange/labgroups/609743 - pharmacies that sell Breast Success WITHOUT PRESCRIPTION
http://www.nature.com/protocolexchange/labgroups/595683 - fda approved Lasix prescriptions online;
http://www.nature.com/protocolexchange/labgroups/609559 - low prices Professional Pack-20 with NO PRESCRIPTIONs
http://www.nature.com/protocolexchange/labgroups/618803 - Zithromax Comprime Pharmacie France;
http://www.nature.com/protocolexchange/labgroups/616423 - Ampicillin Bon Marche Medicament;
http://www.nature.com/protocolexchange/labgroups/596855 - pharmacies that sell Wellbutrin SR c.o.d overnight no rx;
http://www.nature.com/protocolexchange/labgroups/595987 - purchase at lowest price Verapamil next day shipping product;
http://www.nature.com/protocolexchange/labgroups/589213 - purchase at lowest price Jelly Pack-30 how to use,side effects,information;
http://www.nature.com/protocolexchange/labgroups/597197 - buying Slimfast next day delivery no rx;
http://www.nature.com/protocolexchange/labgroups/617079 - Benicar Medicaments En Ligne,Sans Ordonnance;
http://www.nature.com/protocolexchange/labgroups/594145 - how to buy Flomax pay cod NO PRESCRIPTION;
http://www.nature.com/protocolexchange/labgroups/609803 - buy online cheapest Calcium Carbonate next day delivery no rx
http://www.nature.com/protocolexchange/labgroups/616269 - Cephalexin Pharmacie En Ligne En Le Mans;
http://www.nature.com/protocolexchange/labgroups/619297 - Super ED Trial Pack Pharmacie A Bonprix Compte Acheter Generique;
http://www.nature.com/protocolexchange/labgroups/614973 - Harvoni Pharmacie En Spain;
http://www.nature.com/protocolexchange/labgroups/599819 - fast shipping Alfacip from a pharmacy WITHOUT a PRESCRIPTION
http://www.nature.com/protocolexchange/labgroups/610619 - how much Pentasa prescriptions online
http://www.nature.com/protocolexchange/labgroups/610047 - price of Parlodel no dr approval cash on delivery
http://www.nature.com/protocolexchange/labgroups/617045 - Zenegra Pharmacie En Ligne En Dijon;
http://www.nature.com/protocolexchange/labgroups/611215 - cheapest Pilex NON PRESCRIPTION
http://www.nature.com/protocolexchange/labgroups/610201 - i want to order Styplon overnight without dr approval
http://www.nature.com/protocolexchange/labgroups/612857 - fast delivery Suprax delivery NO PRESCRIPTION
http://www.nature.com/protocolexchange/labgroups/616851 - Nolvadex France Prix;
http://www.nature.com/protocolexchange/labgroups/596885 - order cheap online Malegra FXT with credit card NO PRESCRIPTION;
http://www.nature.com/protocolexchange/labgroups/615875 - Cipro Bon Prix Pharmacie;
http://www.nature.com/protocolexchange/labgroups/615347 - ordering at lowest price Weekend Pack in internet,next day delivery
http://www.nature.com/protocolexchange/labgroups/599875 - wholesale cheapest Persantine online visa no rx
http://www.nature.com/protocolexchange/labgroups/616195 - Paxil Sans Ordonnance Pilule Livraison;
http://www.nature.com/protocolexchange/labgroups/610571 - buy online Slimfast with VISA or MasterCard
http://www.nature.com/protocolexchange/labgroups/589527 - where can i purchase Man XXX overnight online pharmacy;
http://www.nature.com/protocolexchange/labgroups/594153 - where to order Ovral WITHOUT dr PRESCRIPTION;
http://www.nature.com/protocolexchange/labgroups/615513 - lowest prices Stendra no script next day delivery
http://www.nature.com/protocolexchange/labgroups/614685 - Female Cialis Au Rabais Acheter En Ligne;
http://www.nature.com/protocolexchange/labgroups/610039 - how to order Erectalis no script required
http://www.nature.com/protocolexchange/labgroups/589191 - buy cheapest Zyvox shipped by cash on delivery;
http://www.nature.com/protocolexchange/labgroups/614781 - Doxycycline En France Bon Prix;
http://www.nature.com/protocolexchange/labgroups/600039 - discount prices Yagara NO PRESCRIPTION no fees
http://www.nature.com/protocolexchange/labgroups/614621 - Viagra Soft pharmacie envoyer je;
http://www.nature.com/protocolexchange/labgroups/609739 - lowest price of generic Acticin next day NO PRESCRIPTION needed
http://www.nature.com/protocolexchange/labgroups/599573 - cheap generic Benicar non prescription needed
http://www.nature.com/protocolexchange/labgroups/610803 - best place to buy Vitamin B12 with overnight delivery
http://www.nature.com/protocolexchange/labgroups/610279 - buy cheap Clozaril prescriptions online
http://www.nature.com/protocolexchange/labgroups/618555 - Vigora Acheter En Nice Bon Marche Sans Ordonnance;
http://www.nature.com/protocolexchange/labgroups/599347 - buy at low cost Maxolon pharmacy without prescription
http://www.nature.com/protocolexchange/labgroups/589771 - cheap price Erectalis at discounted prices;
http://www.nature.com/protocolexchange/labgroups/595371 - buy cheap Ovral NO PRESCRIPTION c.o.d.;
http://www.nature.com/protocolexchange/labgroups/594531 - order cheap generic Cialis Pack-60 without script;
http://www.nature.com/protocolexchange/labgroups/618783 - Female Viagra Pharmacie En Ligne France Medicaments;
http://www.nature.com/protocolexchange/labgroups/619567 - Viagra Pack-90 Pharmacie En Ligne En Tours;
http://www.nature.com/protocolexchange/labgroups/619671 - Cialis Daily Prix Bas,Sans Ordonnance;
http://www.nature.com/protocolexchange/labgroups/611359 - where can i buy Reglan overnight delivery no r x
http://www.nature.com/protocolexchange/labgroups/614611 - purchase cheapest Professional Pack-40 overnight NO PRESCRIPTION required
http://www.nature.com/protocolexchange/labgroups/599543 - purchase cheapest Depakote next day NO PRESCRIPTION needed
http://www.nature.com/protocolexchange/labgroups/589499 - how much Super Pack free worldwide shipping;
http://www.nature.com/protocolexchange/labgroups/615721 - Suhagra En Ligne En Toulon;
http://www.nature.com/protocolexchange/labgroups/589539 - buy cheapest Mircette overnight delivery no r x;
http://www.nature.com/protocolexchange/labgroups/610459 - order online at low cost Tinidazole in internet drugs overnight
http://www.nature.com/protocolexchange/labgroups/600073 - buying at lowest price Dostinex WITHOUT PRESCRIPTION overnight
http://www.nature.com/protocolexchange/labgroups/600003 - order cheap online Coreg from trusted pharmacy
http://www.nature.com/protocolexchange/labgroups/611527 - ordering online Manforce WITHOUT dr PRESCRIPTION
http://www.nature.com/protocolexchange/labgroups/609715 - buy online Colospa pharmacy NO PRESCRIPTION
http://www.nature.com/protocolexchange/labgroups/595821 - online Erectalis free worldwide shipping;
http://www.nature.com/protocolexchange/labgroups/610785 - order online at low cost Brahmi for sale online
http://www.nature.com/protocolexchange/labgroups/610375 - cheapest price Zyban no rx, fast worldwide shipping
http://www.nature.com/protocolexchange/labgroups/616495 - Megalis Pharmacie En Ligne En Strasbourg;
http://www.nature.com/protocolexchange/labgroups/599447 - buying generic Aldactone pharmacy NO PRESCRIPTION
http://www.nature.com/protocolexchange/labgroups/614071 - buy online Plavix overnight online pharmacy
http://www.nature.com/protocolexchange/labgroups/595963 - i want to buy Coversyl c.o.d overnight no rx;
http://www.nature.com/protocolexchange/labgroups/620415 - buying Arava from a usa pharmacy without a prescription;
http://www.nature.com/protocolexchange/labgroups/612601 - price of Breast Success online pharmacy overnight shipping
http://www.nature.com/protocolexchange/labgroups/613891 - online Sinemet Cr without script pharmacy
http://www.nature.com/protocolexchange/labgroups/618891 - Viagra Caps France Prix;
http://www.nature.com/protocolexchange/labgroups/609559 - low prices Professional Pack-20 with NO PRESCRIPTIONs
http://www.nature.com/protocolexchange/labgroups/595987 - purchase at lowest price Verapamil next day shipping product;
http://www.nature.com/protocolexchange/labgroups/596121 - low cost Colospa c.o.d. saturday delivery;
http://www.nature.com/protocolexchange/labgroups/616293 - order online at low cost Super Kamagra NO PRESCRIPTION no fees
http://www.nature.com/protocolexchange/labgroups/599939 - cheapest price Eldepryl shipped overnight without a prescription
http://www.nature.com/protocolexchange/labgroups/611455 - licensed pharmacy Lasuna cash on delivery online prescriptions
http://www.nature.com/protocolexchange/labgroups/614925 - fast shipping Lithobid c.o.d overnight no rx
http://www.nature.com/protocolexchange/labgroups/598875 - cheapest price to order Cialis Professional online pharmacy,NO RX required
http://www.nature.com/protocolexchange/labgroups/611747 - i want to order Retin-A no script next day delivery
http://www.nature.com/protocolexchange/labgroups/618829 - Vigora Payer Par Carte Visa Bon Marche Sans Ordonnance;
http://www.nature.com/protocolexchange/labgroups/620563 - order cheap Lopressor FREE PRESCRIPTION drug;
http://www.nature.com/protocolexchange/labgroups/615611 - Viagra Super Active Bon Marche En France;
http://www.nature.com/protocolexchange/labgroups/609743 - pharmacies that sell Breast Success WITHOUT PRESCRIPTION
http://www.nature.com/protocolexchange/labgroups/610633 - purchase at lowest price Provera NO SCRIPT required express delivery
http://www.nature.com/protocolexchange/labgroups/618803 - Zithromax Comprime Pharmacie France;
http://www.nature.com/protocolexchange/labgroups/610451 - where can i order Glucophage SR from a Canadian pharmacy
http://www.nature.com/protocolexchange/labgroups/619719 - Nexium Pharmacie Du Jour Au Lendemain Bon Marche;
http://www.nature.com/protocolexchange/labgroups/619063 - Viagra Flavored En Ligne En Metz;
http://www.nature.com/protocolexchange/labgroups/595683 - fda approved Lasix prescriptions online;
http://www.nature.com/protocolexchange/labgroups/611189 - buy cheap Kamagra Flavored cheap c.o.d. no rx
http://www.nature.com/protocolexchange/labgroups/616541 - Super ED Trial Pack Acheter Bon Marche Generique Pharmacie;
http://www.nature.com/protocolexchange/labgroups/598641 - buy at low cost Neurontin pay cod WITHOUT PRESCRIPTION;
http://www.nature.com/protocolexchange/labgroups/617027 - Priligy Commander En Ligne;
http://www.nature.com/protocolexchange/labgroups/612633 - fda approved Finpecia in internet,next day delivery
http://www.nature.com/protocolexchange/labgroups/609939 - online Manforce delivered overnight no rx
http://www.nature.com/protocolexchange/labgroups/615093 - Viagra Caps Pharmacie En Ligne En Strasbourg;
http://www.nature.com/protocolexchange/labgroups/596709 - cheapest price V-Excel from trusted pharmacy;
http://www.nature.com/protocolexchange/labgroups/596365 - cheapest prices ED Medium Pack how to use,side effects,information;
http://www.nature.com/protocolexchange/labgroups/615897 - Super ED Trial Pack Pharmacie En Ligne En Swiss;
http://www.nature.com/protocolexchange/labgroups/595671 - buying at lowest price Remeron next day NO PRESCRIPTION;
http://www.nature.com/protocolexchange/labgroups/614733 - Vigora Sans Prescrire Pilule;
http://www.nature.com/protocolexchange/labgroups/599793 - purchase at low price Biaxin no script next day delivery
http://www.nature.com/protocolexchange/labgroups/596855 - pharmacies that sell Wellbutrin SR c.o.d overnight no rx;
http://isf.education/component/kunena/welcome-mat/257107-pepcid-in-australia-buy-cheap-pepcid-pay-cod-no-prescription#257388 - how to purchase pepcid cash on delivery online prescriptions;
http://isf.education/component/kunena/welcome-mat/256193-trental-cheap-price-fast-shipping-best-place-to-buy-trental-cheap-c-o-d-no-rx#256474 - order cheap trental NON PRESCRIPTION;
http://isf.education/component/kunena/welcome-mat/254838-minomycin-cheap-for-usa-fast-shipping-minomycin-pharmacy-without-prescription#255119 - buy minomycin WITHOUT PRESCRIPTION overnight;
http://isf.education/component/kunena/welcome-mat/294065-phoslo-best-price-purchase-at-low-price-phoslo-next-day-shipping-product#294382 - fast shipping phoslo for sale online;
http://isf.education/component/kunena/welcome-mat/256073-atarax-in-usa-quiqly-delivery-atarax-with-cash-on-delivery-no-rx#256354 - lowest price of atarax no script required;
http://isf.education/component/kunena/welcome-mat/255138-serophene-cheap-for-usa-licensed-pharmacy-serophene-pay-with-mastercard-visa-ach-echeck#255419 - buy discount serophene cheap no rx required;
http://isf.education/component/kunena/welcome-mat/256890-compazine-shipping-from-india-cheapest-compazine-c-o-d-saturday-delivery#257171 - where to get compazine FREE PRESCRIPTION drug;
http://isf.education/component/kunena/welcome-mat/294014-suprax-best-buy-lowest-price-of-suprax-overseas-with-no-prescriptions#294331 - discount prices suprax pay with mastercard,visa,ach,echeck;
http://isf.education/component/kunena/welcome-mat/256833-actos-quiqly-delivery-discount-actos-from-a-usa-pharmacy-without-a-prescription#257114 - ordering online actos without rx,next day delivery;
http://isf.education/component/kunena/welcome-mat/255467-celexa-best-price-buy-cheap-online-celexa-without-prescription#255748 - mail order celexa without script pharmacy;
http://isf.education/component/kunena/welcome-mat/256899-pilex-in-uk-lowest-price-of-pilex-online-consulation-with-no-prescription#257180 - cheap prices pilex from a Canadian pharmacy;
http://isf.education/component/kunena/welcome-mat/255570-rythmol-in-usa-order-at-low-cost-rythmol-pharmacy-no-prescription#255851 - cheapest rythmol without script pharmacy;
http://isf.education/component/kunena/welcome-mat/257860-zestoretic-best-buy-where-to-order-zestoretic-with-visa-or-mastercard#258141 - cheap price zestoretic pharmacy NO PRESCRIPTION;
http://isf.education/component/kunena/welcome-mat/254819-geriforte-in-canada-cheap-online-order-geriforte-without-rx#255100 - order cheap geriforte non prescription needed;
http://isf.education/component/kunena/welcome-mat/256470-zyvox-low-cost-buy-discount-zyvox-online-consulation-with-no-prescription#256751 - buy discount zyvox c.o.d. saturday delivery;
http://isf.education/component/kunena/welcome-mat/257922-zenegra-in-canada-lowest-price-of-zenegra-same-day-delivery-no-prescription#258203 - lowest price of generic zenegra pay cod NO PRESCRIPTION;
http://isf.education/component/kunena/welcome-mat/256231-leukeran-cheap-price-fast-shipping-buy-cheapest-leukeran-free-worldwide-shipping#256512 - where to buy leukeran overnight online pharmacy;
http://isf.education/component/kunena/welcome-mat/257220-himplasia-low-cost-where-to-order-himplasia-overnight-no-prescription-required#257501 - safe order himplasia c.o.d overnight no rx;
http://isf.education/component/kunena/welcome-mat/255146-atarax-best-price-cheap-prices-atarax-no-prescription-quick-delivery#255427 - how to purchase atarax c.o.d. NO PRESCRIPTION;
http://isf.education/component/kunena/welcome-mat/257590-loxitane-quiqly-delivery-buying-generic-loxitane-no-script-required#257871 - low prices for generic loxitane with no rx;
http://isf.education/component/kunena/welcome-mat/256313-precose-cheap-for-usa-licensed-pharmacy-precose-with-overnight-delivery#256594 - i want to buy precose NO PRESCRIPTION pharmacy;
http://isf.education/component/kunena/welcome-mat/258262-purinethol-quiqly-delivery-low-prices-for-generic-purinethol-no-rx-required#258543 - order cheap online purinethol WITHOUT PRESCRIPTION;
http://isf.education/component/kunena/welcome-mat/256910-xalatan-online-pharmacy-lowest-prices-xalatan-overnight-online-pharmacy#257191 - licensed pharmacy xalatan shipped by cash on delivery;
http://isf.education/component/kunena/welcome-mat/257515-ampicillin-in-australia-how-to-buy-ampicillin-overseas-with-no-prescriptions#257796 - cheap online order ampicillin pharmacy without prescription;
http://isf.education/component/kunena/welcome-mat/256161-aceon-online-pharmacy-cheapest-price-to-order-aceon-without-prescription-overnight#256442 - purchase aceon overnight delivery no rx;
http://isf.education/component/kunena/welcome-mat/255744-vantin-in-australia-online-vantin-no-prescriptions-needed#256025 - lowest prices vantin NO PRESCRIPTION;
http://isf.education/component/kunena/welcome-mat/256015-amaryl-cheap-price-fast-shipping-purchase-at-lowest-price-amaryl-overnight-without-a-prescription#256296 - how can i buy amaryl c.o.d. NO PRESCRIPTION;
http://isf.education/component/kunena/welcome-mat/257230-hydrea-best-buy-purchase-cheapest-hydrea-no-prior-prescription#257511 - licensed pharmacy hydrea from a pharmacy WITHOUT a PRESCRIPTION;
http://isf.education/component/kunena/welcome-mat/258323-danocrine-fast-shipping-low-cost-danocrine-online-pharmacy-overnight-shipping#258604 - ordering at lowest price danocrine no rx required;
http://isf.education/component/kunena/welcome-mat/294110-calan-from-indian-manufacturers-buy-calan-c-o-d-no-prescription#294427 - where to get calan FREE PRESCRIPTION drug;
http://isf.education/component/kunena/welcome-mat/257505-artane-online-pharmacy-purchase-online-artane-no-prescription#257786 - buy discount artane no prior script overnight;
http://isf.education/component/kunena/welcome-mat/255774-acai-berry-in-canada-where-to-order-acai-berry-with-overnight-delivery#256055 - fda approved acai berry without script;
http://isf.education/component/kunena/welcome-mat/255659-norvasc-in-usa-lowest-price-of-generic-norvasc-without-a-rx-overnight#255940 - buy discount norvasc pay cod NO PRESCRIPTION;
http://isf.education/component/kunena/welcome-mat/256766-provera-cheap-price-fast-shipping-purchase-at-lowest-price-provera-without-a-rx-overnight#257047 - buy discount provera WITHOUT A PRESCRIPTION shipped overnight;
http://isf.education/component/kunena/welcome-mat/254433-benemid-fast-shipping-indian-generic-benemid-with-no-prescriptions#254714 - pharmacies that sell benemid pay with mastercard,visa,ach,echeck;
http://isf.education/component/kunena/welcome-mat/255576-diamox-in-uk-cheapest-price-to-order-diamox-without-a-prescription-shipped-overnight#255857 - what is the generic of diamox overnight delivery no r x;
http://isf.education/component/kunena/welcome-mat/257079-epivir-with-discount-price-mail-order-epivir-c-o-d-no-prescription#257360 - discount price epivir no prior prescription;
http://isf.education/component/kunena/welcome-mat/258113-mexitil-in-australia-where-can-i-buy-mexitil-c-o-d-overnight-no-rx#258394 - where to order mexitil free delivery on sale;
http://isf.education/component/kunena/welcome-mat/258162-septilin-in-usa-how-to-buy-septilin-in-internet-next-day-delivery#258443 - buy discount septilin overnight without dr approval;
http://isf.education/component/kunena/welcome-mat/256242-fempro-in-canada-buy-at-low-price-fempro-c-o-d-without-rx#256523 - cheap online pharmacy fempro NON PRESCRIPTION;
http://isf.education/component/kunena/welcome-mat/255325-dulcolax-in-usa-ordering-online-dulcolax-no-dr-approval-cash-on-delivery#255606 - cheapest pills dulcolax pharmacy without prescription;
http://isf.education/component/kunena/welcome-mat/257670-grifulvin-cheapest-prices-lowest-price-of-grifulvin-online-pharmacy-overnight-shipping#257951 - purchase online grifulvin WITHOUT A PRESCRIPTION shipped overnight;
http://isf.education/component/kunena/welcome-mat/254470-pentasa-in-usa-where-to-buy-pentasa-overnight-no-prescription-required#254751 - cheapest pentasa overnight online pharmacy;
http://isf.education/component/kunena/welcome-mat/255423-tinidazole-fast-shipping-quality-generic-tinidazole-next-day-no-prescription-needed#255704 - buy online tinidazole online pharmacy overnight shipping;
http://isf.education/component/kunena/welcome-mat/257551-zerit-cheapest-prices-buy-discount-zerit-shipped-with-no-prescription#257832 - purchase cheapest zerit shipped overnight without a prescription;
http://isf.education/component/kunena/welcome-mat/256630-monopril-cheapest-prices-pharmacies-that-sell-monopril-next-day-shipping-product#256911 - buy monopril prescriptions online;
http://www.nature.com/protocolexchange/labgroups/611189 - buy cheap Kamagra Flavored cheap c.o.d. no rx
http://www.nature.com/protocolexchange/labgroups/617259 - Cialis Daily Au Rabais Acheter En Ligne;
http://www.nature.com/protocolexchange/labgroups/616423 - Ampicillin Bon Marche Medicament;
http://www.nature.com/protocolexchange/labgroups/596205 - pharmacies that sell Actigall no script needed;
http://www.nature.com/protocolexchange/labgroups/616759 - Stromectol Bon Marche Sans Ordonnance;
http://www.nature.com/protocolexchange/labgroups/597011 - purchase online Prandin from trusted pharmacy;
http://www.nature.com/protocolexchange/labgroups/595683 - fda approved Lasix prescriptions online;
http://www.nature.com/protocolexchange/labgroups/615071 - Revia Livrer A Domicile;
http://www.nature.com/protocolexchange/labgroups/594371 - order cheap generic Amoxil cash on delivery online prescriptions;
http://www.nature.com/protocolexchange/labgroups/596305 - buy at low cost Serevent from a usa pharmacy without a prescription;
http://www.nature.com/protocolexchange/labgroups/618355 - Orlistat Pharmacie En Ligne En Orleans;
http://www.nature.com/protocolexchange/labgroups/620415 - buying Arava from a usa pharmacy without a prescription;
http://www.nature.com/protocolexchange/labgroups/598495 - low cost Levitra Pack-60 NO PRESCRIPTION c.o.d.;
http://www.nature.com/protocolexchange/labgroups/596365 - cheapest prices ED Medium Pack how to use,side effects,information;
http://www.nature.com/protocolexchange/labgroups/618511 - Viagra Pack-90 En Ligne En Rouen;
http://www.nature.com/protocolexchange/labgroups/620563 - order cheap Lopressor FREE PRESCRIPTION drug;
http://www.nature.com/protocolexchange/labgroups/615897 - Super ED Trial Pack Pharmacie En Ligne En Swiss;
http://www.nature.com/protocolexchange/labgroups/614289 - cheapest price Glucotrol Xl online pharmacy,NO RX required
http://www.nature.com/protocolexchange/labgroups/597083 - cheapest Imitrex cash on delivery online prescriptions;
http://www.nature.com/protocolexchange/labgroups/616293 - order online at low cost Super Kamagra NO PRESCRIPTION no fees
http://www.nature.com/protocolexchange/labgroups/599939 - cheapest price Eldepryl shipped overnight without a prescription
http://www.nature.com/protocolexchange/labgroups/599741 - buy cheapest Colospa next day NO PRESCRIPTION
http://www.nature.com/protocolexchange/labgroups/599839 - buy online cheapest Zestoretic cash on delivery overnight
http://www.nature.com/protocolexchange/labgroups/616541 - Super ED Trial Pack Acheter Bon Marche Generique Pharmacie;
http://www.nature.com/protocolexchange/labgroups/599793 - purchase at low price Biaxin no script next day delivery
http://www.nature.com/protocolexchange/labgroups/614109 - wholesale cheapest Herbal Extra Power in internet drugs overnight
http://www.nature.com/protocolexchange/labgroups/610633 - purchase at lowest price Provera NO SCRIPT required express delivery
http://www.nature.com/protocolexchange/labgroups/619063 - Viagra Flavored En Ligne En Metz;
http://www.nature.com/protocolexchange/labgroups/595009 - buy at low price Estrace no prior script overnight;
http://www.nature.com/protocolexchange/labgroups/589253 - i want to order Remeron cheap no rx required;
http://www.nature.com/protocolexchange/labgroups/595963 - i want to buy Coversyl c.o.d overnight no rx;
http://www.nature.com/protocolexchange/labgroups/610451 - where can i order Glucophage SR from a Canadian pharmacy
http://www.nature.com/protocolexchange/labgroups/596593 - buy discount Furadantin without rx,next day delivery;
http://www.nature.com/protocolexchange/labgroups/611747 - i want to order Retin-A no script next day delivery
http://www.nature.com/protocolexchange/labgroups/598875 - cheapest price to order Cialis Professional online pharmacy,NO RX required
http://www.nature.com/protocolexchange/labgroups/594865 - buy safety Zofran how to use,side effects,information;
http://www.nature.com/protocolexchange/labgroups/596709 - cheapest price V-Excel from trusted pharmacy;
http://www.nature.com/protocolexchange/labgroups/617979 - Viagra with Dapoxetine En Ligne En Grenoble;
http://www.nature.com/protocolexchange/labgroups/595987 - purchase at lowest price Verapamil next day shipping product;
http://www.nature.com/protocolexchange/labgroups/620019 - Seroquel Sans Ordonnance Pilule Le Pharmacien;
http://www.nature.com/protocolexchange/labgroups/612633 - fda approved Finpecia in internet,next day delivery
http://www.nature.com/protocolexchange/labgroups/615611 - Viagra Super Active Bon Marche En France;
http://www.nature.com/protocolexchange/labgroups/612601 - price of Breast Success online pharmacy overnight shipping
http://www.nature.com/protocolexchange/labgroups/614999 - Strattera Suisse Acheter;
http://www.nature.com/protocolexchange/labgroups/610279 - buy cheap Clozaril prescriptions online
http://www.nature.com/protocolexchange/labgroups/613391 - ordering at lowest price Zebeta from trusted pharmacy
http://www.nature.com/protocolexchange/labgroups/615875 - Cipro Bon Prix Pharmacie;
http://www.nature.com/protocolexchange/labgroups/589771 - cheap price Erectalis at discounted prices;
http://www.nature.com/protocolexchange/labgroups/597197 - buying Slimfast next day delivery no rx;
http://www.nature.com/protocolexchange/labgroups/610571 - buy online Slimfast with VISA or MasterCard
http://www.nature.com/protocolexchange/labgroups/616269 - Cephalexin Pharmacie En Ligne En Le Mans;
http://www.nature.com/protocolexchange/labgroups/599819 - fast shipping Alfacip from a pharmacy WITHOUT a PRESCRIPTION
http://www.nature.com/protocolexchange/labgroups/616419 - how to buy Kamagra Flavored cash on delivery online prescriptions
http://www.nature.com/protocolexchange/labgroups/594145 - how to buy Flomax pay cod NO PRESCRIPTION;
http://www.nature.com/protocolexchange/labgroups/596885 - order cheap online Malegra FXT with credit card NO PRESCRIPTION;
http://www.nature.com/protocolexchange/labgroups/600073 - buying at lowest price Dostinex WITHOUT PRESCRIPTION overnight
http://www.nature.com/protocolexchange/labgroups/615721 - Suhagra En Ligne En Toulon;
http://www.nature.com/protocolexchange/labgroups/609715 - buy online Colospa pharmacy NO PRESCRIPTION
http://www.nature.com/protocolexchange/labgroups/619567 - Viagra Pack-90 Pharmacie En Ligne En Tours;
http://www.nature.com/protocolexchange/labgroups/610039 - how to order Erectalis no script required
http://www.nature.com/protocolexchange/labgroups/611359 - where can i buy Reglan overnight delivery no r x
http://www.nature.com/protocolexchange/labgroups/594531 - order cheap generic Cialis Pack-60 without script;
http://www.nature.com/protocolexchange/labgroups/615513 - lowest prices Stendra no script next day delivery
http://www.nature.com/protocolexchange/labgroups/594153 - where to order Ovral WITHOUT dr PRESCRIPTION;
http://www.nature.com/protocolexchange/labgroups/616851 - Nolvadex France Prix;
http://www.nature.com/protocolexchange/labgroups/615347 - ordering at lowest price Weekend Pack in internet,next day delivery
http://www.nature.com/protocolexchange/labgroups/599875 - wholesale cheapest Persantine online visa no rx
http://www.nature.com/protocolexchange/labgroups/609877 - cheapest price Chloromycetin cash on delivery overnight
http://www.nature.com/protocolexchange/labgroups/610047 - price of Parlodel no dr approval cash on delivery
http://www.nature.com/protocolexchange/labgroups/600039 - discount prices Yagara NO PRESCRIPTION no fees
http://www.nature.com/protocolexchange/labgroups/614781 - Doxycycline En France Bon Prix;
http://www.nature.com/protocolexchange/labgroups/614621 - Viagra Soft pharmacie envoyer je;
http://www.nature.com/protocolexchange/labgroups/589191 - buy cheapest Zyvox shipped by cash on delivery;
http://www.nature.com/protocolexchange/labgroups/610201 - i want to order Styplon overnight without dr approval
http://www.nature.com/protocolexchange/labgroups/612857 - fast delivery Suprax delivery NO PRESCRIPTION
http://www.nature.com/protocolexchange/labgroups/599347 - buy at low cost Maxolon pharmacy without prescription
http://www.nature.com/protocolexchange/labgroups/589797 - order online cheap Arjuna c.o.d. NO RX;
http://www.nature.com/protocolexchange/labgroups/617079 - Benicar Medicaments En Ligne,Sans Ordonnance;
http://www.nature.com/protocolexchange/labgroups/589213 - purchase at lowest price Jelly Pack-30 how to use,side effects,information;
http://www.nature.com/protocolexchange/labgroups/589499 - how much Super Pack free worldwide shipping;
http://www.nature.com/protocolexchange/labgroups/589527 - where can i purchase Man XXX overnight online pharmacy;
http://www.nature.com/protocolexchange/labgroups/610459 - order online at low cost Tinidazole in internet drugs overnight
http://www.nature.com/protocolexchange/labgroups/611215 - cheapest Pilex NON PRESCRIPTION
http://www.nature.com/protocolexchange/labgroups/614685 - Female Cialis Au Rabais Acheter En Ligne;
http://www.nature.com/protocolexchange/labgroups/618783 - Female Viagra Pharmacie En Ligne France Medicaments;
http://www.nature.com/protocolexchange/labgroups/610619 - how much Pentasa prescriptions online
http://www.nature.com/protocolexchange/labgroups/589539 - buy cheapest Mircette overnight delivery no r x;
http://www.nature.com/protocolexchange/labgroups/616195 - Paxil Sans Ordonnance Pilule Livraison;
http://www.nature.com/protocolexchange/labgroups/615903 - where can i order Novosil overnight delivery no r x
http://www.nature.com/protocolexchange/labgroups/614611 - purchase cheapest Professional Pack-40 overnight NO PRESCRIPTION required
http://www.nature.com/protocolexchange/labgroups/609739 - lowest price of generic Acticin next day NO PRESCRIPTION needed
http://www.nature.com/protocolexchange/labgroups/599993 - how to buy Silagra with overnight delivery
http://www.nature.com/protocolexchange/labgroups/600003 - order cheap online Coreg from trusted pharmacy
http://www.nature.com/protocolexchange/labgroups/599573 - cheap generic Benicar non prescription needed
http://www.nature.com/protocolexchange/labgroups/614973 - Harvoni Pharmacie En Spain;
http://www.nature.com/protocolexchange/labgroups/619297 - Super ED Trial Pack Pharmacie A Bonprix Compte Acheter Generique;
http://www.nature.com/protocolexchange/labgroups/599543 - purchase cheapest Depakote next day NO PRESCRIPTION needed
http://www.nature.com/protocolexchange/labgroups/611527 - ordering online Manforce WITHOUT dr PRESCRIPTION
http://www.nature.com/protocolexchange/labgroups/617979 - Viagra with Dapoxetine En Ligne En Grenoble;
http://www.nature.com/protocolexchange/labgroups/599867 - online pharmacy Hoodia NON PRESCRIPTION
http://www.nature.com/protocolexchange/labgroups/609689 - cheapest price to order Nimotop NO PRESCRIPTION fedex / ups
http://www.nature.com/protocolexchange/labgroups/618377 - Revia Commander En Ligne;
http://www.nature.com/protocolexchange/labgroups/617127 - Super P-Force Payer Par Carte Visa Bon Marche Sans Ordonnance;
http://www.nature.com/protocolexchange/labgroups/618891 - Viagra Caps France Prix;
http://www.nature.com/protocolexchange/labgroups/620563 - order cheap Lopressor FREE PRESCRIPTION drug;
http://www.nature.com/protocolexchange/labgroups/598495 - low cost Levitra Pack-60 NO PRESCRIPTION c.o.d.;
http://www.nature.com/protocolexchange/labgroups/615069 - lowest prices Augmentin NO PRESCRIPTION required
http://www.nature.com/protocolexchange/labgroups/595963 - i want to buy Coversyl c.o.d overnight no rx;
http://www.nature.com/protocolexchange/labgroups/611277 - price of Tadora no dr approval cash on delivery
http://www.nature.com/protocolexchange/labgroups/615113 - cheapest price Cialis Strong Pack-60 cash on delivery online prescriptions
http://www.nature.com/protocolexchange/labgroups/614109 - wholesale cheapest Herbal Extra Power in internet drugs overnight
http://www.nature.com/protocolexchange/labgroups/599827 - order cheapest Requip saturday delivery
http://www.nature.com/protocolexchange/labgroups/595821 - online Erectalis free worldwide shipping;
http://www.nature.com/protocolexchange/labgroups/596069 - buy cheap online Grifulvin V without doctor prescription;
http://www.nature.com/protocolexchange/labgroups/589623 - discount price Arava cash on delivery;
http://www.nature.com/protocolexchange/labgroups/599793 - purchase at low price Biaxin no script next day delivery
http://www.nature.com/protocolexchange/labgroups/617811 - Estrace Remise Des Medicaments Ottawa;
http://www.nature.com/protocolexchange/labgroups/596855 - pharmacies that sell Wellbutrin SR c.o.d overnight no rx;
http://www.nature.com/protocolexchange/labgroups/594865 - buy safety Zofran how to use,side effects,information;
http://www.nature.com/protocolexchange/labgroups/609743 - pharmacies that sell Breast Success WITHOUT PRESCRIPTION
http://www.nature.com/protocolexchange/labgroups/599839 - buy online cheapest Zestoretic cash on delivery overnight
http://www.nature.com/protocolexchange/labgroups/616423 - Ampicillin Bon Marche Medicament;
http://www.nature.com/protocolexchange/labgroups/616541 - Super ED Trial Pack Acheter Bon Marche Generique Pharmacie;
http://www.nature.com/protocolexchange/labgroups/589253 - i want to order Remeron cheap no rx required;
http://www.nature.com/protocolexchange/labgroups/615611 - Viagra Super Active Bon Marche En France;
http://www.nature.com/protocolexchange/labgroups/615093 - Viagra Caps Pharmacie En Ligne En Strasbourg;
http://www.nature.com/protocolexchange/labgroups/594371 - order cheap generic Amoxil cash on delivery online prescriptions;
http://www.nature.com/protocolexchange/labgroups/596365 - cheapest prices ED Medium Pack how to use,side effects,information;
http://www.nature.com/protocolexchange/labgroups/596593 - buy discount Furadantin without rx,next day delivery;
http://www.nature.com/protocolexchange/labgroups/615449 - Levitra Professional Remise Des Medicaments Ottawa;
http://www.nature.com/protocolexchange/labgroups/616495 - Megalis Pharmacie En Ligne En Strasbourg;
http://www.nature.com/protocolexchange/labgroups/616293 - order online at low cost Super Kamagra NO PRESCRIPTION no fees
http://www.nature.com/protocolexchange/labgroups/617259 - Cialis Daily Au Rabais Acheter En Ligne;
http://www.nature.com/protocolexchange/labgroups/618803 - Zithromax Comprime Pharmacie France;
http://www.nature.com/protocolexchange/labgroups/598875 - cheapest price to order Cialis Professional online pharmacy,NO RX required
http://www.nature.com/protocolexchange/labgroups/595683 - fda approved Lasix prescriptions online;
http://www.nature.com/protocolexchange/labgroups/597083 - cheapest Imitrex cash on delivery online prescriptions;
http://www.nature.com/protocolexchange/labgroups/596205 - pharmacies that sell Actigall no script needed;
http://www.nature.com/protocolexchange/labgroups/609559 - low prices Professional Pack-20 with NO PRESCRIPTIONs
http://www.nature.com/protocolexchange/labgroups/611747 - i want to order Retin-A no script next day delivery
http://www.nature.com/protocolexchange/labgroups/616759 - Stromectol Bon Marche Sans Ordonnance;
http://www.nature.com/protocolexchange/labgroups/598641 - buy at low cost Neurontin pay cod WITHOUT PRESCRIPTION;
http://www.nature.com/protocolexchange/labgroups/616269 - Cephalexin Pharmacie En Ligne En Le Mans;
http://www.nature.com/protocolexchange/labgroups/599347 - buy at low cost Maxolon pharmacy without prescription
http://www.nature.com/protocolexchange/labgroups/616419 - how to buy Kamagra Flavored cash on delivery online prescriptions
http://www.nature.com/protocolexchange/labgroups/610047 - price of Parlodel no dr approval cash on delivery
http://www.nature.com/protocolexchange/labgroups/599573 - cheap generic Benicar non prescription needed
http://www.nature.com/protocolexchange/labgroups/589499 - how much Super Pack free worldwide shipping;
http://www.nature.com/protocolexchange/labgroups/589771 - cheap price Erectalis at discounted prices;
http://www.nature.com/protocolexchange/labgroups/599543 - purchase cheapest Depakote next day NO PRESCRIPTION needed
http://www.nature.com/protocolexchange/labgroups/609877 - cheapest price Chloromycetin cash on delivery overnight
http://www.nature.com/protocolexchange/labgroups/614611 - purchase cheapest Professional Pack-40 overnight NO PRESCRIPTION required
http://www.nature.com/protocolexchange/labgroups/599819 - fast shipping Alfacip from a pharmacy WITHOUT a PRESCRIPTION
http://www.nature.com/protocolexchange/labgroups/600039 - discount prices Yagara NO PRESCRIPTION no fees
http://www.nature.com/protocolexchange/labgroups/610279 - buy cheap Clozaril prescriptions online
http://www.nature.com/protocolexchange/labgroups/615347 - ordering at lowest price Weekend Pack in internet,next day delivery
http://www.nature.com/protocolexchange/labgroups/610201 - i want to order Styplon overnight without dr approval
http://www.nature.com/protocolexchange/labgroups/594145 - how to buy Flomax pay cod NO PRESCRIPTION;
http://www.nature.com/protocolexchange/labgroups/617079 - Benicar Medicaments En Ligne,Sans Ordonnance;
http://www.nature.com/protocolexchange/labgroups/610039 - how to order Erectalis no script required
http://www.nature.com/protocolexchange/labgroups/615513 - lowest prices Stendra no script next day delivery
http://www.nature.com/protocolexchange/labgroups/609803 - buy online cheapest Calcium Carbonate next day delivery no rx
http://www.nature.com/protocolexchange/labgroups/614781 - Doxycycline En France Bon Prix;
http://www.nature.com/protocolexchange/labgroups/614685 - Female Cialis Au Rabais Acheter En Ligne;
http://www.nature.com/protocolexchange/labgroups/619671 - Cialis Daily Prix Bas,Sans Ordonnance;
http://www.nature.com/protocolexchange/labgroups/610803 - best place to buy Vitamin B12 with overnight delivery
http://www.nature.com/protocolexchange/labgroups/611215 - cheapest Pilex NON PRESCRIPTION
http://www.nature.com/protocolexchange/labgroups/615875 - Cipro Bon Prix Pharmacie;
http://www.nature.com/protocolexchange/labgroups/613391 - ordering at lowest price Zebeta from trusted pharmacy
http://www.nature.com/protocolexchange/labgroups/600003 - order cheap online Coreg from trusted pharmacy
http://www.nature.com/protocolexchange/labgroups/595371 - buy cheap Ovral NO PRESCRIPTION c.o.d.;
http://www.nature.com/protocolexchange/labgroups/617045 - Zenegra Pharmacie En Ligne En Dijon;
http://www.nature.com/protocolexchange/labgroups/589191 - buy cheapest Zyvox shipped by cash on delivery;
http://www.nature.com/protocolexchange/labgroups/596885 - order cheap online Malegra FXT with credit card NO PRESCRIPTION;
http://www.nature.com/protocolexchange/labgroups/589213 - purchase at lowest price Jelly Pack-30 how to use,side effects,information;
http://www.nature.com/protocolexchange/labgroups/614973 - Harvoni Pharmacie En Spain;
http://www.nature.com/protocolexchange/labgroups/610619 - how much Pentasa prescriptions online
http://www.nature.com/protocolexchange/labgroups/610571 - buy online Slimfast with VISA or MasterCard
http://www.nature.com/protocolexchange/labgroups/599993 - how to buy Silagra with overnight delivery
http://www.nature.com/protocolexchange/labgroups/615721 - Suhagra En Ligne En Toulon;
http://www.nature.com/protocolexchange/labgroups/619297 - Super ED Trial Pack Pharmacie A Bonprix Compte Acheter Generique;
http://www.nature.com/protocolexchange/labgroups/616851 - Nolvadex France Prix;
http://www.nature.com/protocolexchange/labgroups/611359 - where can i buy Reglan overnight delivery no r x
http://www.nature.com/protocolexchange/labgroups/609715 - buy online Colospa pharmacy NO PRESCRIPTION
http://www.nature.com/protocolexchange/labgroups/618555 - Vigora Acheter En Nice Bon Marche Sans Ordonnance;
http://www.nature.com/protocolexchange/labgroups/615903 - where can i order Novosil overnight delivery no r x
http://www.nature.com/protocolexchange/labgroups/599875 - wholesale cheapest Persantine online visa no rx
http://www.nature.com/protocolexchange/labgroups/619567 - Viagra Pack-90 Pharmacie En Ligne En Tours;
http://www.nature.com/protocolexchange/labgroups/600073 - buying at lowest price Dostinex WITHOUT PRESCRIPTION overnight
http://www.nature.com/protocolexchange/labgroups/609739 - lowest price of generic Acticin next day NO PRESCRIPTION needed
http://www.nature.com/protocolexchange/labgroups/610459 - order online at low cost Tinidazole in internet drugs overnight
http://www.nature.com/protocolexchange/labgroups/597197 - buying Slimfast next day delivery no rx;
http://www.nature.com/protocolexchange/labgroups/616195 - Paxil Sans Ordonnance Pilule Livraison;
http://www.nature.com/protocolexchange/labgroups/589797 - order online cheap Arjuna c.o.d. NO RX;
http://www.nature.com/protocolexchange/labgroups/614621 - Viagra Soft pharmacie envoyer je;
http://www.nature.com/protocolexchange/labgroups/594531 - order cheap generic Cialis Pack-60 without script;
http://www.nature.com/protocolexchange/labgroups/596305 - buy at low cost Serevent from a usa pharmacy without a prescription;
http://www.nature.com/protocolexchange/labgroups/616293 - order online at low cost Super Kamagra NO PRESCRIPTION no fees
http://www.nature.com/protocolexchange/labgroups/609559 - low prices Professional Pack-20 with NO PRESCRIPTIONs
http://www.nature.com/protocolexchange/labgroups/599839 - buy online cheapest Zestoretic cash on delivery overnight
http://www.nature.com/protocolexchange/labgroups/620415 - buying Arava from a usa pharmacy without a prescription;
http://www.nature.com/protocolexchange/labgroups/611277 - price of Tadora no dr approval cash on delivery
http://www.nature.com/protocolexchange/labgroups/614733 - Vigora Sans Prescrire Pilule;
http://www.nature.com/protocolexchange/labgroups/615611 - Viagra Super Active Bon Marche En France;
http://www.nature.com/protocolexchange/labgroups/596855 - pharmacies that sell Wellbutrin SR c.o.d overnight no rx;
http://www.nature.com/protocolexchange/labgroups/610633 - purchase at lowest price Provera NO SCRIPT required express delivery
http://www.nature.com/protocolexchange/labgroups/618355 - Orlistat Pharmacie En Ligne En Orleans;
http://www.nature.com/protocolexchange/labgroups/610375 - cheapest price Zyban no rx, fast worldwide shipping
http://www.nature.com/protocolexchange/labgroups/618829 - Vigora Payer Par Carte Visa Bon Marche Sans Ordonnance;
http://www.nature.com/protocolexchange/labgroups/596121 - low cost Colospa c.o.d. saturday delivery;
http://www.nature.com/protocolexchange/labgroups/612633 - fda approved Finpecia in internet,next day delivery
http://www.nature.com/protocolexchange/labgroups/596069 - buy cheap online Grifulvin V without doctor prescription;
http://www.nature.com/protocolexchange/labgroups/615449 - Levitra Professional Remise Des Medicaments Ottawa;
http://www.nature.com/protocolexchange/labgroups/596315 - buy discount Grifulvin pharmacy NO PRESCRIPTION;
http://www.nature.com/protocolexchange/labgroups/596693 - lowest prices Paxil no script needed;
http://www.nature.com/protocolexchange/labgroups/617027 - Priligy Commander En Ligne;
http://www.nature.com/protocolexchange/labgroups/598495 - low cost Levitra Pack-60 NO PRESCRIPTION c.o.d.;
http://www.nature.com/protocolexchange/labgroups/618511 - Viagra Pack-90 En Ligne En Rouen;
http://www.nature.com/protocolexchange/labgroups/599867 - online pharmacy Hoodia NON PRESCRIPTION
http://www.nature.com/protocolexchange/labgroups/609689 - cheapest price to order Nimotop NO PRESCRIPTION fedex / ups
http://www.nature.com/protocolexchange/labgroups/615093 - Viagra Caps Pharmacie En Ligne En Strasbourg;
http://www.nature.com/protocolexchange/labgroups/615069 - lowest prices Augmentin NO PRESCRIPTION required
http://www.nature.com/protocolexchange/labgroups/596205 - pharmacies that sell Actigall no script needed;
http://www.nature.com/protocolexchange/labgroups/599079 - how much Zestoretic next day delivery
http://www.nature.com/protocolexchange/labgroups/619063 - Viagra Flavored En Ligne En Metz;
http://www.nature.com/protocolexchange/labgroups/589253 - i want to order Remeron cheap no rx required;
http://www.nature.com/protocolexchange/labgroups/619719 - Nexium Pharmacie Du Jour Au Lendemain Bon Marche;
http://www.nature.com/protocolexchange/labgroups/614071 - buy online Plavix overnight online pharmacy
http://www.nature.com/protocolexchange/labgroups/597083 - cheapest Imitrex cash on delivery online prescriptions;
http://www.nature.com/protocolexchange/labgroups/595009 - buy at low price Estrace no prior script overnight;
http://www.nature.com/protocolexchange/labgroups/595987 - purchase at lowest price Verapamil next day shipping product;
http://www.nature.com/protocolexchange/labgroups/609743 - pharmacies that sell Breast Success WITHOUT PRESCRIPTION
http://www.nature.com/protocolexchange/labgroups/610785 - order online at low cost Brahmi for sale online
http://www.nature.com/protocolexchange/labgroups/597011 - purchase online Prandin from trusted pharmacy;
http://www.nature.com/protocolexchange/labgroups/594865 - buy safety Zofran how to use,side effects,information;
http://www.nature.com/protocolexchange/labgroups/614999 - Strattera Suisse Acheter;
http://www.nature.com/protocolexchange/labgroups/615113 - cheapest price Cialis Strong Pack-60 cash on delivery online prescriptions
http://www.nature.com/protocolexchange/labgroups/596593 - buy discount Furadantin without rx,next day delivery;
http://www.nature.com/protocolexchange/labgroups/618377 - Revia Commander En Ligne;
http://www.nature.com/protocolexchange/labgroups/613033 - quality generic Super Active Pack-40 cash on delivery
http://isf.education/component/kunena/welcome-mat/257074-crixivan-quiqly-delivery-cheapest-crixivan-pay-cod-without-prescription#257355 - order online cheap crixivan overnight NO PRESCRIPTION;
http://isf.education/component/kunena/welcome-mat/256470-zyvox-low-cost-buy-discount-zyvox-online-consulation-with-no-prescription#256751 - buy discount zyvox c.o.d. saturday delivery;
http://isf.education/component/kunena/welcome-mat/257951-micardis-best-buy-buy-safety-micardis-in-internet-next-day-delivery#258232 - purchase at low price micardis same day delivery NO PRESCRIPTION;
http://isf.education/component/kunena/welcome-mat/255361-lioresal-quiqly-delivery-cheap-prices-lioresal-c-o-d-no-prescription#255642 - generic drugs lioresal shipped by cash on delivery;
http://isf.education/component/kunena/welcome-mat/256389-tadacip-cheapest-prices-what-is-the-generic-of-tadacip-c-o-d-saturday-delivery#256670 - where to buy tadacip cash on delivery online prescriptions;
http://isf.education/component/kunena/welcome-mat/256619-synthroid-cheapest-prices-where-to-get-synthroid-overnight-online-pharmacy#256900 - indian generic synthroid delivered overnight no rx;
http://isf.education/component/kunena/welcome-mat/257915-erythromycin-with-discount-price-best-prices-erythromycin-overnight-without-a-prescription#258196 - lowest prices erythromycin shipped with NO PRESCRIPTION;
http://isf.education/component/kunena/welcome-mat/257381-isoptin-low-cost-how-can-i-buy-isoptin-cash-on-delivery-overnight#257662 - buying generic isoptin prescriptions online;
http://isf.education/component/kunena/welcome-mat/257408-desogen-in-usa-discount-prices-desogen-with-no-prescriptions#257689 - order online cheap desogen c.o.d. without prescription;
http://isf.education/component/kunena/welcome-mat/257091-robaxin-low-cost-cheapest-pills-robaxin-no-script-needed#257372 - purchase online robaxin pharmacy NO PRESCRIPTION;
http://isf.education/component/kunena/welcome-mat/255738-lopid-online-pharmacy-price-of-lopid-without-dr-prescription#256019 - purchase online lopid without a prescription;
http://isf.education/component/kunena/welcome-mat/254956-robaxin-best-buy-buy-online-robaxin-no-prescription-required#255237 - purchase cheap online robaxin cheap c.o.d. no rx;
http://isf.education/component/kunena/welcome-mat/257397-confido-in-uk-discount-prices-confido-pharmacy-without-a-prescription#257678 - buying generic confido no dr approval cash on delivery;
http://isf.education/component/kunena/welcome-mat/293929-skelaxin-in-australia-safe-order-skelaxin-from-a-pharmacy-without-a-prescription#294246 - buy cheap online skelaxin overnight delivery no r x;
http://isf.education/component/kunena/welcome-mat/258273-confido-best-price-buy-discount-confido-delivered-overnight-no-rx#258554 - buy online confido no script needed c.o.d. overnight;
http://isf.education/component/kunena/welcome-mat/255803-lipitor-with-discount-price-low-prices-lipitor-no-prescription#256084 - how much lipitor NO PRESCRIPTION required;
http://isf.education/component/kunena/welcome-mat/256065-zyloprim-in-uk-how-to-order-zyloprim-pharmacy-no-prescription#256346 - lowest price of zyloprim c.o.d. NO RX;
http://isf.education/component/kunena/welcome-mat/294060-tadalis-cheapest-prices-order-tadalis-no-prescription-pharmacy#294377 - low cost tadalis overnight NO PRESCRIPTION required;
http://isf.education/component/kunena/welcome-mat/255373-zocor-shipping-from-india-order-cheapest-zocor-from-a-canadian-pharmacy#255654 - what is the generic of zocor with VISA or MasterCard;
http://isf.education/component/kunena/welcome-mat/257753-priligy-best-buy-buy-cheap-priligy-how-to-use-side-effects-information#258034 - order cheap online priligy no dr approval cash on delivery;
http://isf.education/component/kunena/welcome-mat/256248-cefaclor-cheapest-prices-low-prices-cefaclor-overnight-saturday-delivery-no-prescription#256529 - fast shipping cefaclor free worldwide shipping;
http://isf.education/component/kunena/welcome-mat/255633-chloromycetin-shipping-from-india-fda-approved-chloromycetin-no-prescription-overnight#255914 - wholesale cheapest chloromycetin free delivery on sale;
http://isf.education/component/kunena/welcome-mat/256879-methotrexate-with-discount-price-order-methotrexate-pay-cod-no-prescription#257160 - order methotrexate from a usa pharmacy without a prescription;
http://isf.education/component/kunena/welcome-mat/255128-glucophage-fast-shipping-generic-drugs-glucophage-no-rx-required#255409 - cheap glucophage without script;
http://isf.education/component/kunena/welcome-mat/294019-naprosyn-cheap-price-fast-shipping-order-cheap-online-naprosyn-no-prescription-next-day-delivery#294336 - price of naprosyn from trusted pharmacy;
http://isf.education/component/kunena/welcome-mat/257505-artane-online-pharmacy-purchase-online-artane-no-prescription#257786 - buy discount artane no prior script overnight;
http://isf.education/component/kunena/welcome-mat/293947-thorazine-cheap-pharmacy-buy-cheap-online-thorazine-no-script-required#294264 - cheap price of thorazine from trusted pharmacy;
http://isf.education/component/kunena/welcome-mat/257515-ampicillin-in-australia-how-to-buy-ampicillin-overseas-with-no-prescriptions#257796 - cheap online order ampicillin pharmacy without prescription;
http://isf.education/component/kunena/welcome-mat/258354-coversyl-cheap-price-fast-shipping-buying-at-lowest-price-coversyl-pay-cod-without-prescription#258635 - buy coversyl cash on delivery;
http://isf.education/component/kunena/welcome-mat/256306-ovral-cheapest-prices-cheapest-price-to-order-ovral-without-prescription-overnight#256587 - cheap generic ovral from trusted pharmacy;
http://isf.education/component/kunena/welcome-mat/255863-combivent-in-usa-fast-shipping-combivent-tablet-without-script#256144 - buy cheap combivent with NO PRESCRIPTIONs;
http://isf.education/component/kunena/welcome-mat/254994-zenegra-in-canada-how-to-order-zenegra-fast-shipping-no-prescription#255275 - buy at low cost zenegra c.o.d overnight no rx;
http://isf.education/component/kunena/welcome-mat/256182-finpecia-fast-shipping-i-want-to-buy-finpecia-no-prescription-quick-delivery#256463 - cheapest prices finpecia NO PRESCRIPTION next day delivery;
http://isf.education/component/kunena/welcome-mat/255919-lasix-cheap-price-fast-shipping-what-is-the-generic-of-lasix-c-o-d-no-script#256200 - where to get lasix no script needed;
http://isf.education/component/kunena/welcome-mat/256609-aciclovir-best-buy-lowest-price-of-aciclovir-from-a-usa-pharmacy-without-a-prescription#256890 - order cheapest aciclovir WITHOUT PRESCRIPTION overnight;
http://isf.education/component/kunena/welcome-mat/256217-topamax-in-uk-buying-topamax-c-o-d-saturday-delivery#256498 - cheap online order topamax FREE PRESCRIPTION drug;
http://isf.education/component/kunena/welcome-mat/256560-thorazine-cheapest-prices-cheap-price-thorazine-with-cash-on-delivery-no-rx#256841 - purchase at low price thorazine overnight delivery no r x;
http://isf.education/component/kunena/welcome-mat/256093-fincar-best-buy-cheapest-price-fincar-cash-on-delivery-online-prescriptions#256374 - how to purchase fincar overseas with NO PRESCRIPTIONs;
http://isf.education/component/kunena/welcome-mat/254945-lotensin-fast-shipping-pharmacies-that-sell-lotensin-no-prescription-no-fees#255226 - cheapest price lotensin c.o.d. no script;
http://isf.education/component/kunena/welcome-mat/256263-calan-quiqly-delivery-fda-approved-calan-cheap-c-o-d-no-rx#256544 - generic drugs calan NO PRESCRIPTION fedex / ups;
http://isf.education/component/kunena/welcome-mat/257014-atrovent-cheap-price-fast-shipping-best-place-to-buy-atrovent-cheap-no-rx-required#257295 - fda approved atrovent no script next day delivery;
http://isf.education/component/kunena/welcome-mat/257636-tenormin-shipping-from-india-cheapest-prices-tenormin-no-prescription-needed#257917 - quality generic tenormin without rx,next day delivery;
http://isf.education/component/kunena/welcome-mat/294076-imodium-in-usa-discount-prices-imodium-without-a-prescription#294393 - indian generic imodium from a pharmacy WITHOUT a PRESCRIPTION;
http://isf.education/component/kunena/welcome-mat/258311-copegus-with-discount-price-purchase-cheapest-copegus-free-prescription-drug#258592 - order at low price copegus overnight NO PRESCRIPTION required;
http://isf.education/component/kunena/welcome-mat/256787-diltiazem-best-buy-best-prices-diltiazem-overnight-without-prescription#257068 - licensed pharmacy diltiazem NO PRESCRIPTION quick delivery;
http://isf.education/component/kunena/welcome-mat/257295-feldene-in-canada-we-offer-quality-feldene-same-day-delivery-no-prescription#257576 - low cost feldene without rx,next day delivery;
http://www.nature.com/protocolexchange/labgroups/597303 - wholesale cheapest Penisole free worldwide shipping;
http://www.nature.com/protocolexchange/labgroups/618439 - Ventolin Pharmacie En Ligne En Tours;
http://www.nature.com/protocolexchange/labgroups/617961 - Glucophage Pharmacie En Ligne En Limoges;
http://www.nature.com/protocolexchange/labgroups/589157 - cheap Bimatoprost 0.03% next day NO PRESCRIPTION needed;
http://www.nature.com/protocolexchange/labgroups/613711 - buy safety Retrovir no rx, fast worldwide shipping
http://www.nature.com/protocolexchange/labgroups/615783 - purchase at low price Paxil without script
http://www.nature.com/protocolexchange/labgroups/614901 - Super Active Pack-40 Montpellier Bon Marche Sans Ordonnance;
http://www.nature.com/protocolexchange/labgroups/618443 - Cialis Black Pharmacie Sans Ordonnance;
http://www.nature.com/protocolexchange/labgroups/599729 - quality Combivir cheap c.o.d. no rx
http://www.nature.com/protocolexchange/labgroups/619161 - Zovirax Bonne Prix Pharmacie;
http://www.nature.com/protocolexchange/labgroups/609787 - buy cheap Lexapro for sale online
http://www.nature.com/protocolexchange/labgroups/618883 - Ampicillin Bon Pharmacie En Ligne;
http://www.nature.com/protocolexchange/labgroups/599885 - fda approved Ibuprofen c.o.d. NO RX
http://www.nature.com/protocolexchange/labgroups/596347 - price of Super Active Pack-40 with no rx;
http://www.nature.com/protocolexchange/labgroups/597285 - buying generic Vantin tablet without script;
http://www.nature.com/protocolexchange/labgroups/613975 - indian generic Ceftin next day delivery no rx
http://www.nature.com/protocolexchange/labgroups/620255 - Paxil Prescrire En Ligne;
http://www.nature.com/protocolexchange/labgroups/594647 - fda approved Cleocin c.o.d. NO PRESCRIPTION;
http://www.nature.com/protocolexchange/labgroups/613681 - buying at lowest price Arjuna pay cod WITHOUT PRESCRIPTION
http://www.nature.com/protocolexchange/labgroups/597141 - order cheap online Lopid no script required;
http://www.nature.com/protocolexchange/labgroups/610005 - ordering at lowest price Ashwagandha same day delivery NO PRESCRIPTION
http://www.nature.com/protocolexchange/labgroups/598931 - online Zenegra cash on delivery online prescriptions
http://www.nature.com/protocolexchange/labgroups/613181 - cheap prices Super Hard ON how to use,side effects,information
http://www.nature.com/protocolexchange/labgroups/595413 - where can i buy Urso FREE PRESCRIPTION drug;
http://www.nature.com/protocolexchange/labgroups/589237 - wholesale cheapest Inderal c.o.d. NO PRESCRIPTION;
http://www.nature.com/protocolexchange/labgroups/613761 - price of Detrol FREE PRESCRIPTION drug
http://www.nature.com/protocolexchange/labgroups/620467 - cheap price of Nexium without doctor prescription;
http://www.nature.com/protocolexchange/labgroups/615887 - low prices for generic Red Viagra pay with mastercard,visa,ach,echeck
http://www.nature.com/protocolexchange/labgroups/619025 - Eriacta Livraison Le Jour Suivant Bon Marche,Sans Ordonnance;
http://www.nature.com/protocolexchange/labgroups/613615 - where can i buy Tenormin online visa no rx
http://www.nature.com/protocolexchange/labgroups/615587 - Orlistat Pharmacie En Ligne En Paris;
http://www.nature.com/protocolexchange/labgroups/615905 - Wellbutrin SR En Ligne En Strasbourg;
http://www.nature.com/protocolexchange/labgroups/615953 - Clomid Livrer Sans Ordonnance;
http://www.nature.com/protocolexchange/labgroups/611573 - buy cheap online Rumalaya Fort NO PRESCRIPTION
http://www.nature.com/protocolexchange/labgroups/615493 - where to order Cleocin pay cod WITHOUT PRESCRIPTION
http://www.nature.com/protocolexchange/labgroups/619949 - Red Viagra Pharmacie En Ligne En France Internet;
http://www.nature.com/protocolexchange/labgroups/610257 - ordering at lowest price Cialis Light Pack-60 NO PRESCRIPTION pharmacy
http://www.nature.com/protocolexchange/labgroups/618091 - Viagra Gold - Vigour Pharmacie En Ligne En Tours;
http://www.nature.com/protocolexchange/labgroups/613991 - fast delivery Acyclovir cream 5% no prior script overnight
http://www.nature.com/protocolexchange/labgroups/599665 - pharmacies that sell Mentat with overnight delivery
http://www.nature.com/protocolexchange/labgroups/615685 - buy cheapest Famvir next day NO PRESCRIPTION
http://www.nature.com/protocolexchange/labgroups/620011 - Megalis En Ligne En Lyon;
http://www.nature.com/protocolexchange/labgroups/594953 - buying at lowest price Retin-A without rx;
http://www.nature.com/protocolexchange/labgroups/594631 - cheapest price Tegretol without rx,next day delivery;
http://www.nature.com/protocolexchange/labgroups/609577 - cheap prices Super Active Pack-40 without script pharmacy
http://www.nature.com/protocolexchange/labgroups/619631 - Finpecia Pharmacie En Ligne En Lyon;
http://www.nature.com/protocolexchange/labgroups/613361 - order online at low cost Etodolac WITHOUT dr PRESCRIPTION
http://www.nature.com/protocolexchange/labgroups/609945 - cheap prices Professional Pack-40 next day delivery no rx
http://www.nature.com/protocolexchange/labgroups/613855 - indian generic Premarin c.o.d. saturday delivery
http://www.nature.com/protocolexchange/labgroups/613145 - quality Sinemet from a usa pharmacy without a prescription
http://www.nature.com/protocolexchange/labgroups/618859 - Aldactone Acheter En Ligne Sur Internet,Sans Ordonnance;
http://www.nature.com/protocolexchange/labgroups/611111 - buy cheap online Requip overseas with NO PRESCRIPTIONs
http://www.nature.com/protocolexchange/labgroups/589789 - quality generic Ophthacare overnight NO PRESCRIPTION;
http://www.nature.com/protocolexchange/labgroups/599987 - buy cheapest Prometrium overnight NO PRESCRIPTION
http://www.nature.com/protocolexchange/labgroups/614221 - buy cheap online Aciclovir pharmacy without prescription
http://www.nature.com/protocolexchange/labgroups/596295 - buy at low price Celebrex no prior script overnight;
http://www.nature.com/protocolexchange/labgroups/615653 - Premarin Pharmacie En Ligne Quebec Canada;
http://www.nature.com/protocolexchange/labgroups/599923 - buy cheap online Female Cialis shipped with NO PRESCRIPTION
http://www.nature.com/protocolexchange/labgroups/619323 - Keflex Livraison Rapide,Sans Ordonnance;
http://www.nature.com/protocolexchange/labgroups/589681 - licensed pharmacy Grisactin pharmacy NO PRESCRIPTION;
http://www.nature.com/protocolexchange/labgroups/609835 - cheap price of Phoslo WITHOUT PRESCRIPTION
http://www.nature.com/protocolexchange/labgroups/599199 - order online at low cost Cialis Jelly WITHOUT dr PRESCRIPTION
http://www.nature.com/protocolexchange/labgroups/598021 - order cheap generic Trileptal overnight without a prescription;
http://www.nature.com/protocolexchange/labgroups/594163 - low prices Elimite from a Canadian pharmacy;
http://www.nature.com/protocolexchange/labgroups/599555 - how to buy Malegra FXT NO PRESCRIPTION c.o.d.
http://www.nature.com/protocolexchange/labgroups/619813 - Brand Levitra Pharmacie En Ligne En Angers;
http://www.nature.com/protocolexchange/labgroups/610331 - order cheap generic Synthroid WITHOUT A PRESCRIPTION shipped overnight
http://www.nature.com/protocolexchange/labgroups/613529 - licensed pharmacy Cycrin next day NO PRESCRIPTION needed
http://www.nature.com/protocolexchange/labgroups/617305 - Female Cialis Pharmacie En Ligne En Metz;
http://www.nature.com/protocolexchange/labgroups/612443 - how much Nizoral FREE PRESCRIPTION drug
http://www.nature.com/protocolexchange/labgroups/617019 - Cephalexin Comprime Pharmacie France;
http://www.nature.com/protocolexchange/labgroups/620329 - Inderal Livraison Gratuite;
http://www.nature.com/protocolexchange/labgroups/598991 - pharmacies that sell Eldepryl fast shipping NO PRESCRIPTION
http://www.nature.com/protocolexchange/labgroups/617629 - Cialis Black Acheter En Ligne Bon Marche Sans Ordonnance;
http://www.nature.com/protocolexchange/labgroups/613547 - purchase cheapest Macrobid c.o.d. NO PRESCRIPTION
http://www.nature.com/protocolexchange/labgroups/612147 - discount price Ovral overseas with NO PRESCRIPTIONs
http://www.nature.com/protocolexchange/labgroups/612539 - buy Uroxatral in internet,next day delivery
http://www.nature.com/protocolexchange/labgroups/617393 - Propecia Pharmacie En Ligne Usa;
http://www.nature.com/protocolexchange/labgroups/594941 - order cheap online Trecator-SC at discounted prices;
http://www.nature.com/protocolexchange/labgroups/614179 - purchase online Apcalis SX Oral Jelly cheap no rx required
http://www.nature.com/protocolexchange/labgroups/609889 - lowest price of Danocrine NO PRESCRIPTION next day delivery
http://www.nature.com/protocolexchange/labgroups/617779 - Levitra Pharmacie En Ligne En Nice;
http://www.nature.com/protocolexchange/labgroups/595061 - low price Minipress online pharmacy,NO RX required;
http://www.nature.com/protocolexchange/labgroups/618929 - Amoxil Acheter En Nice Bon Marche Sans Ordonnance;
http://www.nature.com/protocolexchange/labgroups/613009 - buy online Levitra Professional online visa no rx
http://www.nature.com/protocolexchange/labgroups/594487 - purchase cheap online V-Excel with overnight delivery;
http://www.nature.com/protocolexchange/labgroups/617567 - Super P-Force En Ligne En Grenoble;
http://www.nature.com/protocolexchange/labgroups/618333 - Ventolin Commander En Ligne;
http://www.nature.com/protocolexchange/labgroups/615863 - Ampicillin Pharmacie En Ligne En Bordeaux;
http://www.nature.com/protocolexchange/labgroups/610677 - order Verapamil pharmacy WITHOUT a PRESCRIPTION
http://www.nature.com/protocolexchange/labgroups/599663 - purchase online ED Soft Medium Pack without script pharmacy
http://www.nature.com/protocolexchange/labgroups/616011 - Nolvadex Meilleur Pharmacie En Mulhouse;
http://www.nature.com/protocolexchange/labgroups/610771 - licensed pharmacy Caverta no prior prescription
http://www.nature.com/protocolexchange/labgroups/610831 - quality ED Medium Pack NO PRESCRIPTION required
http://www.nature.com/protocolexchange/labgroups/611439 - purchase at low cost Combipres fast shipping NO PRESCRIPTION
http://www.nature.com/protocolexchange/labgroups/610419 - low price Levitra Pack-30 with no rx
http://www.nature.com/protocolexchange/labgroups/609669 - pharmacies that sell Combipres c.o.d. NO RX
http://www.nature.com/protocolexchange/labgroups/599151 - cheapest prices Ceclor overnight delivery no rx
http://www.nature.com/protocolexchange/labgroups/618703 - Viagra Jelly En Ligne En Clermont-Ferrand;
http://www.nature.com/protocolexchange/labgroups/610191 - i want to buy Viagra with Dapoxetine online pharmacy,NO RX required
http://www.nature.com/protocolexchange/labgroups/596509 - low prices Harvoni cash on delivery overnight;
http://www.nature.com/protocolexchange/labgroups/616181 - quality Urispas without a prescription
http://www.nature.com/protocolexchange/labgroups/598797 - where can i order Avodart NO PRESCRIPTION c.o.d.
http://www.nature.com/protocolexchange/labgroups/589423 - how to order Mentat NO PRESCRIPTION c.o.d.;
http://www.nature.com/protocolexchange/labgroups/613215 - order online cheap Clonidine next day NO PRESCRIPTION
http://www.nature.com/protocolexchange/labgroups/618999 - Cipro Pharmacie En Ligne En Bordeaux;
http://www.nature.com/protocolexchange/labgroups/609651 - ordering at lowest price Pamelor with NO PRESCRIPTION
http://www.nature.com/protocolexchange/labgroups/610517 - low cost Asacol from a pharmacy WITHOUT a PRESCRIPTION
http://www.nature.com/protocolexchange/labgroups/595519 - buy discount Panadol how to use,side effects,information;
http://www.nature.com/protocolexchange/labgroups/618719 - ED Advanced Pack Bon Marche Prix;
http://www.nature.com/protocolexchange/labgroups/613427 - cheap Exelon pharmacy WITHOUT a PRESCRIPTION
http://www.nature.com/protocolexchange/labgroups/611883 - purchase Altace NO PRESCRIPTION required
http://www.nature.com/protocolexchange/labgroups/597223 - where to buy Levitra overnight online pharmacy;
http://www.nature.com/protocolexchange/labgroups/618081 - Viagra with Dapoxetine En Ligne Pharmacie Licence Sans Ordonnance;
http://www.nature.com/protocolexchange/labgroups/599205 - cheap generic Premarin no rx required
http://www.nature.com/protocolexchange/labgroups/599969 - ordering safety Himcolin cheap c.o.d. no rx
http://www.nature.com/protocolexchange/labgroups/610473 - order cheap Wellbutrin SR overnight saturday delivery NO PRESCRIPTION
http://www.nature.com/protocolexchange/labgroups/613091 - how to buy Cialis Strong Pack-60 pharmacy WITHOUT a PRESCRIPTION
http://www.nature.com/protocolexchange/labgroups/600151 - quiqly delivery Diabecon overnight without a prescription
http://www.nature.com/protocolexchange/labgroups/599371 - order cheap online Dilantin NO SCRIPT required express delivery
http://www.nature.com/protocolexchange/labgroups/589593 - fast delivery Ashwagandha without rx;
http://www.nature.com/protocolexchange/labgroups/599913 - buy online cheapest Finpecia overnight without prescription
http://www.nature.com/protocolexchange/labgroups/619597 - Tadacip Sans Prescrire Pilule;
http://www.nature.com/protocolexchange/labgroups/611307 - purchase at low price DDAVP c.o.d. saturday delivery
http://www.nature.com/protocolexchange/labgroups/616053 - Cialis Super Active En Ligne En Nancy;
http://www.nature.com/protocolexchange/labgroups/610663 - how to buy Nolvadex same day delivery NO PRESCRIPTION
http://www.nature.com/protocolexchange/labgroups/620473 - order online cheap Pyridium overnight delivery no rx;
http://www.nature.com/protocolexchange/labgroups/594429 - pharmacies that sell Grisactin pharmacy NO PRESCRIPTION;
http://www.nature.com/protocolexchange/labgroups/594173 - price of Himplasia online pharmacy overnight shipping;
http://www.nature.com/protocolexchange/labgroups/615943 - purchase at low cost Inderal online pharmacy,NO RX required
http://www.nature.com/protocolexchange/labgroups/620425 - price of Ayurslim cash on delivery overnight;
http://www.nature.com/protocolexchange/labgroups/617279 - Orlistat Pharmacie En Ligne En France Internet;
http://www.nature.com/protocolexchange/labgroups/619907 - Suhagra En Ligne En Amiens;
http://www.nature.com/protocolexchange/labgroups/594553 - cheap Trimox next day NO PRESCRIPTION;
http://www.nature.com/protocolexchange/labgroups/618479 - Kamagra Pharmacie Au Rabais Canada;
http://www.nature.com/protocolexchange/labgroups/617733 - Super Pack Prix Bas,Sans Ordonnance;
http://www.nature.com/protocolexchange/labgroups/615351 - Finpecia En Ligne Achat France;
http://www.nature.com/protocolexchange/labgroups/589783 - fda approved Vitamin B12 no script required;
http://www.nature.com/protocolexchange/labgroups/594689 - online pharmacy Frumil no script needed c.o.d. overnight;
http://www.nature.com/protocolexchange/labgroups/615177 - ordering online Eulexin no script next day delivery
http://www.nature.com/protocolexchange/labgroups/618905 - Megalis Medicaments En Ligne,Sans Ordonnance;
http://www.nature.com/protocolexchange/labgroups/610127 - order at low price Trileptal NO PRESCRIPTION next day delivery
http://www.nature.com/protocolexchange/labgroups/617553 - Lexapro En Ligne En Strasbourg;
http://www.nature.com/protocolexchange/labgroups/599065 - cheap price Pamelor c.o.d. without prescription
http://www.nature.com/protocolexchange/labgroups/598839 - purchase online Ampicillin without rx,next day delivery
http://www.nature.com/protocolexchange/labgroups/594191 - purchase at lowest price Zocor overseas with NO PRESCRIPTIONs;
http://www.nature.com/protocolexchange/labgroups/619195 - Clonidine Pharmacie En Ligne En Caen;
http://www.nature.com/protocolexchange/labgroups/610163 - how to buy Desogen online pharmacy,NO RX required
http://www.nature.com/protocolexchange/labgroups/610267 - best prices Cardura WITHOUT PRESCRIPTION
http://www.nature.com/protocolexchange/labgroups/589157 - cheap Bimatoprost 0.03% next day NO PRESCRIPTION needed;
http://www.nature.com/protocolexchange/labgroups/594631 - cheapest price Tegretol without rx,next day delivery;
http://www.nature.com/protocolexchange/labgroups/595151 - purchase at low price Luvox without doctor prescription;
http://www.nature.com/protocolexchange/labgroups/596247 - purchase Weekend Pack c.o.d. without rx;
http://www.nature.com/protocolexchange/labgroups/596791 - discount price Orlistat overnight without dr approval;
http://www.nature.com/protocolexchange/labgroups/599567 - order cheapest Catapres for sale online
http://www.nature.com/protocolexchange/labgroups/595745 - purchase online Prometrium NO PRESCRIPTION quick delivery;
http://www.nature.com/protocolexchange/labgroups/599987 - buy cheapest Prometrium overnight NO PRESCRIPTION
http://www.nature.com/protocolexchange/labgroups/613855 - indian generic Premarin c.o.d. saturday delivery
http://www.nature.com/protocolexchange/labgroups/598931 - online Zenegra cash on delivery online prescriptions
http://www.nature.com/protocolexchange/labgroups/614901 - Super Active Pack-40 Montpellier Bon Marche Sans Ordonnance;
http://www.nature.com/protocolexchange/labgroups/597285 - buying generic Vantin tablet without script;
http://www.nature.com/protocolexchange/labgroups/594357 - cheap Vasotec NO SCRIPT required express delivery;
http://www.nature.com/protocolexchange/labgroups/611573 - buy cheap online Rumalaya Fort NO PRESCRIPTION
http://www.nature.com/protocolexchange/labgroups/595413 - where can i buy Urso FREE PRESCRIPTION drug;
http://www.nature.com/protocolexchange/labgroups/597303 - wholesale cheapest Penisole free worldwide shipping;
http://www.nature.com/protocolexchange/labgroups/597213 - best place to buy Voveran SR free delivery on sale;
http://www.nature.com/protocolexchange/labgroups/620231 - Female Cialis Acheter En Ligne Bon Marche Sans Ordonnance;
http://www.nature.com/protocolexchange/labgroups/594133 - buy cheapest Rhinocort online consulation with NO PRESCRIPTION;
http://www.nature.com/protocolexchange/labgroups/609787 - buy cheap Lexapro for sale online
http://www.nature.com/protocolexchange/labgroups/620467 - cheap price of Nexium without doctor prescription;
http://www.nature.com/protocolexchange/labgroups/596347 - price of Super Active Pack-40 with no rx;
http://www.nature.com/protocolexchange/labgroups/613711 - buy safety Retrovir no rx, fast worldwide shipping
http://www.nature.com/protocolexchange/labgroups/618185 - Lasix Pharmacie En Ligne En Angers;
http://www.nature.com/protocolexchange/labgroups/599223 - buying VigRX delivered overnight no rx
http://www.nature.com/protocolexchange/labgroups/589237 - wholesale cheapest Inderal c.o.d. NO PRESCRIPTION;
http://www.nature.com/protocolexchange/labgroups/616865 - Revia Payer Par Carte Visa Bon Marche Sans Ordonnance;
http://www.nature.com/protocolexchange/labgroups/600123 - buy at low cost Methotrexate shipped overnight without a prescription
http://www.nature.com/protocolexchange/labgroups/615783 - purchase at low price Paxil without script
http://www.nature.com/protocolexchange/labgroups/620255 - Paxil Prescrire En Ligne;
http://www.nature.com/protocolexchange/labgroups/613615 - where can i buy Tenormin online visa no rx
http://www.nature.com/protocolexchange/labgroups/598131 - buy safety Aciclovir NO PRESCRIPTION fast delivery;
http://www.nature.com/protocolexchange/labgroups/611183 - purchase at low price Reminyl no script required
http://www.nature.com/protocolexchange/labgroups/609591 - fda approved Mircette from a pharmacy WITHOUT a PRESCRIPTION
http://www.nature.com/protocolexchange/labgroups/610005 - ordering at lowest price Ashwagandha same day delivery NO PRESCRIPTION
http://www.nature.com/protocolexchange/labgroups/619007 - Harvoni Achat Bon Marche Sans Ordonnance;
http://www.nature.com/protocolexchange/labgroups/613681 - buying at lowest price Arjuna pay cod WITHOUT PRESCRIPTION
http://www.nature.com/protocolexchange/labgroups/610315 - cheap generic Aciclovir from a Canadian pharmacy
http://www.nature.com/protocolexchange/labgroups/613361 - order online at low cost Etodolac WITHOUT dr PRESCRIPTION
http://www.nature.com/protocolexchange/labgroups/589575 - buying at lowest price Motilium without rx;
http://www.nature.com/protocolexchange/labgroups/599957 - safe order Brand Temovate c.o.d. NO RX
http://www.nature.com/protocolexchange/labgroups/619025 - Eriacta Livraison Le Jour Suivant Bon Marche,Sans Ordonnance;
http://www.nature.com/protocolexchange/labgroups/595111 - buy safety Seroquel online visa no rx;
http://www.nature.com/protocolexchange/labgroups/594289 - how much Coreg overnight without prescription;
http://www.nature.com/protocolexchange/labgroups/615905 - Wellbutrin SR En Ligne En Strasbourg;
http://www.nature.com/protocolexchange/labgroups/599261 - low price Arimidex WITHOUT PRESCRIPTION overnight
http://www.nature.com/protocolexchange/labgroups/615621 - Nexium ,Achat A Bas Prix, Sans Ordonnance;
http://www.nature.com/protocolexchange/labgroups/613181 - cheap prices Super Hard ON how to use,side effects,information
http://www.nature.com/protocolexchange/labgroups/613145 - quality Sinemet from a usa pharmacy without a prescription
http://www.nature.com/protocolexchange/labgroups/594163 - low prices Elimite from a Canadian pharmacy;
http://www.nature.com/protocolexchange/labgroups/598991 - pharmacies that sell Eldepryl fast shipping NO PRESCRIPTION
http://www.nature.com/protocolexchange/labgroups/620217 - Amoxil Pharmacie En Spain;
http://www.nature.com/protocolexchange/labgroups/619813 - Brand Levitra Pharmacie En Ligne En Angers;
http://www.nature.com/protocolexchange/labgroups/619189 - Cialis Professional Sans Ordonnance Gratuit Comprime;
http://www.nature.com/protocolexchange/labgroups/614021 - buy at low price Pepcid online consulation with NO PRESCRIPTION
http://www.nature.com/protocolexchange/labgroups/617305 - Female Cialis Pharmacie En Ligne En Metz;
http://www.nature.com/protocolexchange/labgroups/614891 - Viagra with Dapoxetine Sans Ordonnance Gratuit Comprime;
http://www.nature.com/protocolexchange/labgroups/594823 - purchase at low price Furoxone from a Canadian pharmacy;
http://www.nature.com/protocolexchange/labgroups/594941 - order cheap online Trecator-SC at discounted prices;
http://www.nature.com/protocolexchange/labgroups/599761 - cheap price Kamagra Polo in internet,next day delivery
http://www.nature.com/protocolexchange/labgroups/618333 - Ventolin Commander En Ligne;
http://www.nature.com/protocolexchange/labgroups/617629 - Cialis Black Acheter En Ligne Bon Marche Sans Ordonnance;
http://www.nature.com/protocolexchange/labgroups/610677 - order Verapamil pharmacy WITHOUT a PRESCRIPTION
http://www.nature.com/protocolexchange/labgroups/615653 - Premarin Pharmacie En Ligne Quebec Canada;
http://www.nature.com/protocolexchange/labgroups/595061 - low price Minipress online pharmacy,NO RX required;
http://www.nature.com/protocolexchange/labgroups/614257 - price of Zyvox tablet without script
http://www.nature.com/protocolexchange/labgroups/619477 - Super Kamagra Bon Marche Sans Ordonnance;
http://www.nature.com/protocolexchange/labgroups/599151 - cheapest prices Ceclor overnight delivery no rx
http://www.nature.com/protocolexchange/labgroups/615617 - where to get Furoxone pharmacy NO PRESCRIPTION
http://www.nature.com/protocolexchange/labgroups/598897 - order online at low cost Uroxatral NO PRESCRIPTIONs needed
http://www.nature.com/protocolexchange/labgroups/595943 - quality generic Astelin overnight NO PRESCRIPTION required;
http://www.nature.com/protocolexchange/labgroups/599555 - how to buy Malegra FXT NO PRESCRIPTION c.o.d.
http://www.nature.com/protocolexchange/labgroups/598337 - discount prices Prograf WITHOUT A PRESCRIPTION shipped overnight;
http://www.nature.com/protocolexchange/labgroups/598547 - where can i buy Isordil fast shipping NO PRESCRIPTION;
http://www.nature.com/protocolexchange/labgroups/612539 - buy Uroxatral in internet,next day delivery
http://www.nature.com/protocolexchange/labgroups/612443 - how much Nizoral FREE PRESCRIPTION drug
http://www.nature.com/protocolexchange/labgroups/609669 - pharmacies that sell Combipres c.o.d. NO RX
http://www.nature.com/protocolexchange/labgroups/615863 - Ampicillin Pharmacie En Ligne En Bordeaux;
http://www.nature.com/protocolexchange/labgroups/620329 - Inderal Livraison Gratuite;
http://www.nature.com/protocolexchange/labgroups/609889 - lowest price of Danocrine NO PRESCRIPTION next day delivery
http://www.nature.com/protocolexchange/labgroups/609529 - cheapest pills Parlodel c.o.d. without prescription
http://www.nature.com/protocolexchange/labgroups/599923 - buy cheap online Female Cialis shipped with NO PRESCRIPTION
http://www.nature.com/protocolexchange/labgroups/599199 - order online at low cost Cialis Jelly WITHOUT dr PRESCRIPTION
http://www.nature.com/protocolexchange/labgroups/617525 - Kamagra Gold En Ligne En Bordeaux;
http://www.nature.com/protocolexchange/labgroups/618703 - Viagra Jelly En Ligne En Clermont-Ferrand;
http://www.nature.com/protocolexchange/labgroups/614221 - buy cheap online Aciclovir pharmacy without prescription
http://www.nature.com/protocolexchange/labgroups/594815 - online Isoptin NO PRESCRIPTION fedex / ups;
http://www.nature.com/protocolexchange/labgroups/617567 - Super P-Force En Ligne En Grenoble;
http://www.nature.com/protocolexchange/labgroups/617019 - Cephalexin Comprime Pharmacie France;
http://www.nature.com/protocolexchange/labgroups/589765 - order Furacin pharmacy NO PRESCRIPTION;
http://www.nature.com/protocolexchange/labgroups/596295 - buy at low price Celebrex no prior script overnight;
http://www.nature.com/protocolexchange/labgroups/613727 - discount Levitra WITHOUT PRESCRIPTION overnight
http://www.nature.com/protocolexchange/labgroups/610191 - i want to buy Viagra with Dapoxetine online pharmacy,NO RX required
http://www.nature.com/protocolexchange/labgroups/618929 - Amoxil Acheter En Nice Bon Marche Sans Ordonnance;
http://www.nature.com/protocolexchange/labgroups/614789 - where can i order Erectalis WITHOUT PRESCRIPTION overnight
http://www.nature.com/protocolexchange/labgroups/594553 - cheap Trimox next day NO PRESCRIPTION;
http://www.nature.com/protocolexchange/labgroups/589827 - order at low cost Prograf pay cod NO PRESCRIPTION;
http://www.nature.com/protocolexchange/labgroups/618719 - ED Advanced Pack Bon Marche Prix;
http://www.nature.com/protocolexchange/labgroups/609651 - ordering at lowest price Pamelor with NO PRESCRIPTION
http://www.nature.com/protocolexchange/labgroups/619977 - Viagra Flavored Pharmacie Les Prix Des Medicaments;
http://www.nature.com/protocolexchange/labgroups/599691 - order cheap online Furacin overnight without a prescription
http://www.nature.com/protocolexchange/labgroups/616181 - quality Urispas without a prescription
http://www.nature.com/protocolexchange/labgroups/594297 - licensed pharmacy Sinemet Cr pharmacy without prescription;
http://www.nature.com/protocolexchange/labgroups/597811 - discount Benemid WITHOUT PRESCRIPTION;
http://www.nature.com/protocolexchange/labgroups/618625 - Paxil En Ligne En Rennes;
http://www.nature.com/protocolexchange/labgroups/598797 - where can i order Avodart NO PRESCRIPTION c.o.d.
http://www.nature.com/protocolexchange/labgroups/594977 - cheap price of Zudena online visa no rx;
http://www.nature.com/protocolexchange/labgroups/615489 - Doxycycline Pharmacie En Italy,Bon Prix;
http://www.nature.com/protocolexchange/labgroups/611307 - purchase at low price DDAVP c.o.d. saturday delivery
http://www.nature.com/protocolexchange/labgroups/620425 - price of Ayurslim cash on delivery overnight;
http://www.nature.com/protocolexchange/labgroups/620473 - order online cheap Pyridium overnight delivery no rx;
http://www.nature.com/protocolexchange/labgroups/619597 - Tadacip Sans Prescrire Pilule;
http://www.nature.com/protocolexchange/labgroups/619907 - Suhagra En Ligne En Amiens;
http://www.nature.com/protocolexchange/labgroups/599371 - order cheap online Dilantin NO SCRIPT required express delivery
http://www.nature.com/protocolexchange/labgroups/617725 - Eriacta Sans Ordonnance Pilule Livraison;
http://www.nature.com/protocolexchange/labgroups/618063 - Viagra Caps Pharmacie En Germany;
http://www.nature.com/protocolexchange/labgroups/609705 - ordering Cardizem from a pharmacy WITHOUT a PRESCRIPTION
http://www.nature.com/protocolexchange/labgroups/615177 - ordering online Eulexin no script next day delivery
http://www.nature.com/protocolexchange/labgroups/618999 - Cipro Pharmacie En Ligne En Bordeaux;
http://www.nature.com/protocolexchange/labgroups/615325 - Orlistat Montpellier Bon Marche Sans Ordonnance;
http://www.nature.com/protocolexchange/labgroups/589783 - fda approved Vitamin B12 no script required;
http://www.nature.com/protocolexchange/labgroups/610069 - quality generic Cialis Strong Pack-30 pharmacy without prescription
http://www.nature.com/protocolexchange/labgroups/617689 - Cleocin Livraison Gratuite;
http://www.nature.com/protocolexchange/labgroups/589593 - fast delivery Ashwagandha without rx;
http://www.nature.com/protocolexchange/labgroups/613427 - cheap Exelon pharmacy WITHOUT a PRESCRIPTION
http://www.nature.com/protocolexchange/labgroups/617141 - Super ED Trial Pack Cout De Pharmacie Juridique Ordonnance;
http://www.nature.com/protocolexchange/labgroups/616113 - Diflucan Generique Achat En Ligne;
http://www.nature.com/protocolexchange/labgroups/589423 - how to order Mentat NO PRESCRIPTION c.o.d.;
http://www.nature.com/protocolexchange/labgroups/598429 - ordering at lowest price Professional Pack-20 c.o.d. NO RX;
http://www.nature.com/protocolexchange/labgroups/595103 - how to purchase Zero Nicotine Patch NO PRESCRIPTION fedex / ups;
http://www.nature.com/protocolexchange/labgroups/612881 - fda approved Purim shipped with NO PRESCRIPTION
http://www.nature.com/protocolexchange/labgroups/612463 - online Styplon same day delivery NO PRESCRIPTION
http://www.nature.com/protocolexchange/labgroups/615351 - Finpecia En Ligne Achat France;
http://www.nature.com/protocolexchange/labgroups/599065 - cheap price Pamelor c.o.d. without prescription
http://www.nature.com/protocolexchange/labgroups/611883 - purchase Altace NO PRESCRIPTION required
http://www.nature.com/protocolexchange/labgroups/617743 - Viagra Flavored Medicament Pharmacie Sante;
http://www.nature.com/protocolexchange/labgroups/598591 - cheap generic Lotrisone no rx required;
http://www.nature.com/protocolexchange/labgroups/617287 - Cialis Professional Achat Bon Marche Sans Ordonnance;
http://www.nature.com/protocolexchange/labgroups/616287 - Viagra Soft Sans Ordonnance Pilule Livraison;
http://www.nature.com/protocolexchange/labgroups/613681 - buying at lowest price Arjuna pay cod WITHOUT PRESCRIPTION
http://www.nature.com/protocolexchange/labgroups/613181 - cheap prices Super Hard ON how to use,side effects,information
http://www.nature.com/protocolexchange/labgroups/611183 - purchase at low price Reminyl no script required
http://www.nature.com/protocolexchange/labgroups/615685 - buy cheapest Famvir next day NO PRESCRIPTION
http://www.nature.com/protocolexchange/labgroups/599987 - buy cheapest Prometrium overnight NO PRESCRIPTION
http://www.nature.com/protocolexchange/labgroups/597213 - best place to buy Voveran SR free delivery on sale;
http://www.nature.com/protocolexchange/labgroups/594647 - fda approved Cleocin c.o.d. NO PRESCRIPTION;
http://www.nature.com/protocolexchange/labgroups/620231 - Female Cialis Acheter En Ligne Bon Marche Sans Ordonnance;
http://www.nature.com/protocolexchange/labgroups/616651 - Cialis Daily Pharmacie En Ligne Usa;
http://www.nature.com/protocolexchange/labgroups/620011 - Megalis En Ligne En Lyon;
http://www.nature.com/protocolexchange/labgroups/596519 - price of Viagra Professional prescriptions online;
http://www.nature.com/protocolexchange/labgroups/610267 - best prices Cardura WITHOUT PRESCRIPTION
http://www.nature.com/protocolexchange/labgroups/619735 - Zithromax En Ligne En Rennes;
http://www.nature.com/protocolexchange/labgroups/613855 - indian generic Premarin c.o.d. saturday delivery
http://www.nature.com/protocolexchange/labgroups/589237 - wholesale cheapest Inderal c.o.d. NO PRESCRIPTION;
http://www.nature.com/protocolexchange/labgroups/616085 - ED Advanced Pack Acheter Bon Marche;
http://www.nature.com/protocolexchange/labgroups/619025 - Eriacta Livraison Le Jour Suivant Bon Marche,Sans Ordonnance;
http://www.nature.com/protocolexchange/labgroups/589157 - cheap Bimatoprost 0.03% next day NO PRESCRIPTION needed;
http://www.nature.com/protocolexchange/labgroups/609577 - cheap prices Super Active Pack-40 without script pharmacy
http://www.nature.com/protocolexchange/labgroups/614839 - i want to order Chloromycetin free worldwide shipping
http://www.nature.com/protocolexchange/labgroups/615783 - purchase at low price Paxil without script
http://www.nature.com/protocolexchange/labgroups/615953 - Clomid Livrer Sans Ordonnance;
http://www.nature.com/protocolexchange/labgroups/594133 - buy cheapest Rhinocort online consulation with NO PRESCRIPTION;
http://www.nature.com/protocolexchange/labgroups/599789 - how to buy Lipitor overnight delivery no r x
http://www.nature.com/protocolexchange/labgroups/597141 - order cheap online Lopid no script required;
http://www.nature.com/protocolexchange/labgroups/613361 - order online at low cost Etodolac WITHOUT dr PRESCRIPTION
http://www.nature.com/protocolexchange/labgroups/611111 - buy cheap online Requip overseas with NO PRESCRIPTIONs
http://www.nature.com/protocolexchange/labgroups/618771 - Female Viagra Bonne Prix Pharmacie;
http://www.nature.com/protocolexchange/labgroups/614901 - Super Active Pack-40 Montpellier Bon Marche Sans Ordonnance;
http://www.nature.com/protocolexchange/labgroups/595151 - purchase at low price Luvox without doctor prescription;
http://www.nature.com/protocolexchange/labgroups/617367 - Cleocin Livraison Rapide,Sans Ordonnance;
http://www.nature.com/protocolexchange/labgroups/610257 - ordering at lowest price Cialis Light Pack-60 NO PRESCRIPTION pharmacy
http://www.nature.com/protocolexchange/labgroups/609787 - buy cheap Lexapro for sale online
http://www.nature.com/protocolexchange/labgroups/614633 - discount price Motilium WITHOUT A PRESCRIPTION shipped overnight
http://www.nature.com/protocolexchange/labgroups/598931 - online Zenegra cash on delivery online prescriptions
http://www.nature.com/protocolexchange/labgroups/596043 - order online cheap ED Super Advanced Pack from a pharmacy WITHOUT a PRESCRIPTION;
http://www.nature.com/protocolexchange/labgroups/618245 - Cephalexin Acheter En Ligne Bon Marche Sans Ordonnance;
http://www.nature.com/protocolexchange/labgroups/619195 - Clonidine Pharmacie En Ligne En Caen;
http://www.nature.com/protocolexchange/labgroups/599261 - low price Arimidex WITHOUT PRESCRIPTION overnight
http://www.nature.com/protocolexchange/labgroups/615587 - Orlistat Pharmacie En Ligne En Paris;
http://www.nature.com/protocolexchange/labgroups/617961 - Glucophage Pharmacie En Ligne En Limoges;
http://www.nature.com/protocolexchange/labgroups/595709 - how can i buy Stromectol non prescription needed;
http://www.nature.com/protocolexchange/labgroups/596247 - purchase Weekend Pack c.o.d. without rx;
http://www.nature.com/protocolexchange/labgroups/618399 - Kamagra Gold Sans Ordonnance Pilule Livraison;
http://www.nature.com/protocolexchange/labgroups/618443 - Cialis Black Pharmacie Sans Ordonnance;
http://www.nature.com/protocolexchange/labgroups/599957 - safe order Brand Temovate c.o.d. NO RX
http://www.nature.com/protocolexchange/labgroups/609945 - cheap prices Professional Pack-40 next day delivery no rx
http://www.nature.com/protocolexchange/labgroups/615493 - where to order Cleocin pay cod WITHOUT PRESCRIPTION
http://www.nature.com/protocolexchange/labgroups/612173 - quality generic Aricept free worldwide shipping
http://www.nature.com/protocolexchange/labgroups/618185 - Lasix Pharmacie En Ligne En Angers;
http://www.nature.com/protocolexchange/labgroups/615621 - Nexium ,Achat A Bas Prix, Sans Ordonnance;
http://www.nature.com/protocolexchange/labgroups/594357 - cheap Vasotec NO SCRIPT required express delivery;
http://www.nature.com/protocolexchange/labgroups/611573 - buy cheap online Rumalaya Fort NO PRESCRIPTION
http://www.nature.com/protocolexchange/labgroups/619007 - Harvoni Achat Bon Marche Sans Ordonnance;
http://www.nature.com/protocolexchange/labgroups/614633 - discount price Motilium WITHOUT A PRESCRIPTION shipped overnight
http://www.nature.com/protocolexchange/labgroups/609787 - buy cheap Lexapro for sale online
http://www.nature.com/protocolexchange/labgroups/599885 - fda approved Ibuprofen c.o.d. NO RX
http://www.nature.com/protocolexchange/labgroups/613681 - buying at lowest price Arjuna pay cod WITHOUT PRESCRIPTION
http://www.nature.com/protocolexchange/labgroups/618883 - Ampicillin Bon Pharmacie En Ligne;
http://www.nature.com/protocolexchange/labgroups/619195 - Clonidine Pharmacie En Ligne En Caen;
http://www.nature.com/protocolexchange/labgroups/613361 - order online at low cost Etodolac WITHOUT dr PRESCRIPTION
http://www.nature.com/protocolexchange/labgroups/613761 - price of Detrol FREE PRESCRIPTION drug
http://www.nature.com/protocolexchange/labgroups/589789 - quality generic Ophthacare overnight NO PRESCRIPTION;
http://www.nature.com/protocolexchange/labgroups/618439 - Ventolin Pharmacie En Ligne En Tours;
http://www.nature.com/protocolexchange/labgroups/619025 - Eriacta Livraison Le Jour Suivant Bon Marche,Sans Ordonnance;
http://www.nature.com/protocolexchange/labgroups/614901 - Super Active Pack-40 Montpellier Bon Marche Sans Ordonnance;
http://www.nature.com/protocolexchange/labgroups/613403 - buy at low cost Hair Loss Cream no rx, fast worldwide shipping
http://www.nature.com/protocolexchange/labgroups/595745 - purchase online Prometrium NO PRESCRIPTION quick delivery;
http://www.nature.com/protocolexchange/labgroups/594133 - buy cheapest Rhinocort online consulation with NO PRESCRIPTION;
http://www.nature.com/protocolexchange/labgroups/610163 - how to buy Desogen online pharmacy,NO RX required
http://www.nature.com/protocolexchange/labgroups/616085 - ED Advanced Pack Acheter Bon Marche;
http://www.nature.com/protocolexchange/labgroups/614037 - quality Retrovir c.o.d. without rx
http://www.nature.com/protocolexchange/labgroups/609577 - cheap prices Super Active Pack-40 without script pharmacy
http://www.nature.com/protocolexchange/labgroups/594953 - buying at lowest price Retin-A without rx;
http://www.nature.com/protocolexchange/labgroups/617367 - Cleocin Livraison Rapide,Sans Ordonnance;
http://www.nature.com/protocolexchange/labgroups/596347 - price of Super Active Pack-40 with no rx;
http://www.nature.com/protocolexchange/labgroups/599223 - buying VigRX delivered overnight no rx
http://www.nature.com/protocolexchange/labgroups/594289 - how much Coreg overnight without prescription;
http://www.nature.com/protocolexchange/labgroups/618399 - Kamagra Gold Sans Ordonnance Pilule Livraison;
http://www.nature.com/protocolexchange/labgroups/620011 - Megalis En Ligne En Lyon;
http://www.nature.com/protocolexchange/labgroups/598979 - i want to buy Lioresal no script next day delivery
http://www.nature.com/protocolexchange/labgroups/595511 - buy at low cost Herbolax overseas with NO PRESCRIPTIONs;
http://www.nature.com/protocolexchange/labgroups/611343 - licensed pharmacy Viagra with NO PRESCRIPTIONs
http://www.nature.com/protocolexchange/labgroups/594191 - purchase at lowest price Zocor overseas with NO PRESCRIPTIONs;
http://www.nature.com/protocolexchange/labgroups/610181 - purchase online Singulair overnight NO PRESCRIPTION required
http://www.nature.com/protocolexchange/labgroups/613975 - indian generic Ceftin next day delivery no rx
http://www.nature.com/protocolexchange/labgroups/609945 - cheap prices Professional Pack-40 next day delivery no rx
http://www.nature.com/protocolexchange/labgroups/614839 - i want to order Chloromycetin free worldwide shipping
http://www.nature.com/protocolexchange/labgroups/611111 - buy cheap online Requip overseas with NO PRESCRIPTIONs
http://www.nature.com/protocolexchange/labgroups/599957 - safe order Brand Temovate c.o.d. NO RX
http://www.nature.com/protocolexchange/labgroups/618091 - Viagra Gold - Vigour Pharmacie En Ligne En Tours;
http://www.nature.com/protocolexchange/labgroups/599261 - low price Arimidex WITHOUT PRESCRIPTION overnight
http://www.nature.com/protocolexchange/labgroups/611405 - purchase cheapest Stromectol from trusted pharmacy
http://www.nature.com/protocolexchange/labgroups/611573 - buy cheap online Rumalaya Fort NO PRESCRIPTION
http://www.nature.com/protocolexchange/labgroups/614143 - purchase Voltarol pharmacy NO PRESCRIPTION
http://www.nature.com/protocolexchange/labgroups/595413 - where can i buy Urso FREE PRESCRIPTION drug;
http://www.nature.com/protocolexchange/labgroups/596791 - discount price Orlistat overnight without dr approval;
http://www.nature.com/protocolexchange/labgroups/610257 - ordering at lowest price Cialis Light Pack-60 NO PRESCRIPTION pharmacy
http://www.nature.com/protocolexchange/labgroups/599729 - quality Combivir cheap c.o.d. no rx
http://www.nature.com/protocolexchange/labgroups/613615 - where can i buy Tenormin online visa no rx
http://www.nature.com/protocolexchange/labgroups/596247 - purchase Weekend Pack c.o.d. without rx;
http://www.nature.com/protocolexchange/labgroups/615685 - buy cheapest Famvir next day NO PRESCRIPTION
http://www.nature.com/protocolexchange/labgroups/618771 - Female Viagra Bonne Prix Pharmacie;
http://www.nature.com/protocolexchange/labgroups/615905 - Wellbutrin SR En Ligne En Strasbourg;
http://www.nature.com/protocolexchange/labgroups/619007 - Harvoni Achat Bon Marche Sans Ordonnance;
http://www.nature.com/protocolexchange/labgroups/598931 - online Zenegra cash on delivery online prescriptions
http://www.nature.com/protocolexchange/labgroups/596043 - order online cheap ED Super Advanced Pack from a pharmacy WITHOUT a PRESCRIPTION;
http://www.nature.com/protocolexchange/labgroups/618185 - Lasix Pharmacie En Ligne En Angers;
http://www.nature.com/protocolexchange/labgroups/611883 - purchase Altace NO PRESCRIPTION required
http://www.nature.com/protocolexchange/labgroups/599371 - order cheap online Dilantin NO SCRIPT required express delivery
http://www.nature.com/protocolexchange/labgroups/589487 - quality generic Endep from trusted pharmacy;
http://www.nature.com/protocolexchange/labgroups/618211 - Kamagra Prescrire En Ligne;
http://www.nature.com/protocolexchange/labgroups/589423 - how to order Mentat NO PRESCRIPTION c.o.d.;
http://www.nature.com/protocolexchange/labgroups/599065 - cheap price Pamelor c.o.d. without prescription
http://www.nature.com/protocolexchange/labgroups/598797 - where can i order Avodart NO PRESCRIPTION c.o.d.
http://www.nature.com/protocolexchange/labgroups/618905 - Megalis Medicaments En Ligne,Sans Ordonnance;
http://www.nature.com/protocolexchange/labgroups/619179 - Vigora En Ligne En Sion Sans Ordonnance;
http://www.nature.com/protocolexchange/labgroups/610755 - buy online cheapest Daklinza without script pharmacy
http://www.nature.com/protocolexchange/labgroups/595103 - how to purchase Zero Nicotine Patch NO PRESCRIPTION fedex / ups;
http://www.nature.com/protocolexchange/labgroups/594297 - licensed pharmacy Sinemet Cr pharmacy without prescription;
http://www.nature.com/protocolexchange/labgroups/618719 - ED Advanced Pack Bon Marche Prix;
http://www.nature.com/protocolexchange/labgroups/599969 - ordering safety Himcolin cheap c.o.d. no rx
http://www.nature.com/protocolexchange/labgroups/619597 - Tadacip Sans Prescrire Pilule;
http://www.nature.com/protocolexchange/labgroups/600151 - quiqly delivery Diabecon overnight without a prescription
http://www.nature.com/protocolexchange/labgroups/611307 - purchase at low price DDAVP c.o.d. saturday delivery
http://www.nature.com/protocolexchange/labgroups/594429 - pharmacies that sell Grisactin pharmacy NO PRESCRIPTION;
http://www.nature.com/protocolexchange/labgroups/616313 - cheap prices Hydrea without script pharmacy
http://www.nature.com/protocolexchange/labgroups/618081 - Viagra with Dapoxetine En Ligne Pharmacie Licence Sans Ordonnance;
http://www.nature.com/protocolexchange/labgroups/594609 - buy cheap online Depakote from trusted pharmacy;
http://www.nature.com/protocolexchange/labgroups/615943 - purchase at low cost Inderal online pharmacy,NO RX required
http://www.nature.com/protocolexchange/labgroups/610473 - order cheap Wellbutrin SR overnight saturday delivery NO PRESCRIPTION
http://www.nature.com/protocolexchange/labgroups/594553 - cheap Trimox next day NO PRESCRIPTION;
http://www.nature.com/protocolexchange/labgroups/613091 - how to buy Cialis Strong Pack-60 pharmacy WITHOUT a PRESCRIPTION
http://www.nature.com/protocolexchange/labgroups/619977 - Viagra Flavored Pharmacie Les Prix Des Medicaments;
http://www.nature.com/protocolexchange/labgroups/617689 - Cleocin Livraison Gratuite;
http://www.nature.com/protocolexchange/labgroups/598429 - ordering at lowest price Professional Pack-20 c.o.d. NO RX;
http://www.nature.com/protocolexchange/labgroups/616287 - Viagra Soft Sans Ordonnance Pilule Livraison;
http://www.nature.com/protocolexchange/labgroups/618673 - Kamagra Jelly Pharmacie En Ligne Europe;
http://www.nature.com/protocolexchange/labgroups/613427 - cheap Exelon pharmacy WITHOUT a PRESCRIPTION
http://www.nature.com/protocolexchange/labgroups/613745 - ordering Buspar next day NO PRESCRIPTION needed
http://www.nature.com/protocolexchange/labgroups/594977 - cheap price of Zudena online visa no rx;
http://www.nature.com/protocolexchange/labgroups/589285 - lowest prices Risperdal pharmacy NO PRESCRIPTION;
http://www.nature.com/protocolexchange/labgroups/610663 - how to buy Nolvadex same day delivery NO PRESCRIPTION
http://www.nature.com/protocolexchange/labgroups/599913 - buy online cheapest Finpecia overnight without prescription
http://www.nature.com/protocolexchange/labgroups/600167 - discount price Herbal Extra Power without a rx overnight
http://www.nature.com/protocolexchange/labgroups/600087 - where to get Gasex NO PRESCRIPTION fedex / ups
http://www.nature.com/protocolexchange/labgroups/617287 - Cialis Professional Achat Bon Marche Sans Ordonnance;
http://www.nature.com/protocolexchange/labgroups/596565 - buy Verapamil c.o.d. without prescription;
http://www.nature.com/protocolexchange/labgroups/599691 - order cheap online Furacin overnight without a prescription
http://www.nature.com/protocolexchange/labgroups/617553 - Lexapro En Ligne En Strasbourg;
http://www.nature.com/protocolexchange/labgroups/610271 - wholesale cheapest Soft Pack-40 with NO PRESCRIPTION
http://www.nature.com/protocolexchange/labgroups/610069 - quality generic Cialis Strong Pack-30 pharmacy without prescription
http://www.nature.com/protocolexchange/labgroups/598591 - cheap generic Lotrisone no rx required;
http://www.nature.com/protocolexchange/labgroups/596509 - low prices Harvoni cash on delivery overnight;
http://www.nature.com/protocolexchange/labgroups/594297 - licensed pharmacy Sinemet Cr pharmacy without prescription;
http://www.nature.com/protocolexchange/labgroups/617743 - Viagra Flavored Medicament Pharmacie Sante;
http://www.nature.com/protocolexchange/labgroups/610271 - wholesale cheapest Soft Pack-40 with NO PRESCRIPTION
http://www.nature.com/protocolexchange/labgroups/613091 - how to buy Cialis Strong Pack-60 pharmacy WITHOUT a PRESCRIPTION
http://www.nature.com/protocolexchange/labgroups/599205 - cheap generic Premarin no rx required
http://www.nature.com/protocolexchange/labgroups/598797 - where can i order Avodart NO PRESCRIPTION c.o.d.
http://www.nature.com/protocolexchange/labgroups/594429 - pharmacies that sell Grisactin pharmacy NO PRESCRIPTION;
http://www.nature.com/protocolexchange/labgroups/600013 - how much Aristocort NO PRESCRIPTION required
http://www.nature.com/protocolexchange/labgroups/618999 - Cipro Pharmacie En Ligne En Bordeaux;
http://www.nature.com/protocolexchange/labgroups/609705 - ordering Cardizem from a pharmacy WITHOUT a PRESCRIPTION
http://www.nature.com/protocolexchange/labgroups/609651 - ordering at lowest price Pamelor with NO PRESCRIPTION
http://www.nature.com/protocolexchange/labgroups/594609 - buy cheap online Depakote from trusted pharmacy;
http://www.nature.com/protocolexchange/labgroups/616313 - cheap prices Hydrea without script pharmacy
http://www.nature.com/protocolexchange/labgroups/594173 - price of Himplasia online pharmacy overnight shipping;
http://www.nature.com/protocolexchange/labgroups/599065 - cheap price Pamelor c.o.d. without prescription
http://www.nature.com/protocolexchange/labgroups/616177 - Stendra Pharmacie En Ligne En Dijon;
http://www.nature.com/protocolexchange/labgroups/616113 - Diflucan Generique Achat En Ligne;
http://www.nature.com/protocolexchange/labgroups/610397 - buy online Intagra pay with mastercard,visa,ach,echeck
http://www.nature.com/protocolexchange/labgroups/599913 - buy online cheapest Finpecia overnight without prescription
http://www.nature.com/protocolexchange/labgroups/613427 - cheap Exelon pharmacy WITHOUT a PRESCRIPTION
http://www.nature.com/protocolexchange/labgroups/589593 - fast delivery Ashwagandha without rx;
http://www.nature.com/protocolexchange/labgroups/595539 - cost of Abana online consulation with NO PRESCRIPTION;
http://www.nature.com/protocolexchange/labgroups/595381 - how to order Differin shipped overnight without a prescription;
http://www.nature.com/protocolexchange/labgroups/618625 - Paxil En Ligne En Rennes;
http://www.nature.com/protocolexchange/labgroups/611293 - buy online Zyprexa no script required
http://www.nature.com/protocolexchange/labgroups/599691 - order cheap online Furacin overnight without a prescription
http://www.nature.com/protocolexchange/labgroups/614833 - Zithromax Acheter En Ligne;
http://www.nature.com/protocolexchange/labgroups/617689 - Cleocin Livraison Gratuite;
http://www.nature.com/protocolexchange/labgroups/611623 - generic drugs Inderal La WITHOUT dr PRESCRIPTION
http://www.nature.com/protocolexchange/labgroups/610473 - order cheap Wellbutrin SR overnight saturday delivery NO PRESCRIPTION
http://www.nature.com/protocolexchange/labgroups/597811 - discount Benemid WITHOUT PRESCRIPTION;
http://www.nature.com/protocolexchange/labgroups/612915 - ordering Cialis Super Active WITHOUT PRESCRIPTION
http://www.nature.com/protocolexchange/labgroups/612463 - online Styplon same day delivery NO PRESCRIPTION
http://www.nature.com/protocolexchange/labgroups/610465 - discount prices Naprelan NO PRESCRIPTION quick delivery
http://www.nature.com/protocolexchange/labgroups/617725 - Eriacta Sans Ordonnance Pilule Livraison;
http://www.nature.com/protocolexchange/labgroups/610663 - how to buy Nolvadex same day delivery NO PRESCRIPTION
http://www.nature.com/protocolexchange/labgroups/620473 - order online cheap Pyridium overnight delivery no rx;
http://www.nature.com/protocolexchange/labgroups/594689 - online pharmacy Frumil no script needed c.o.d. overnight;
http://www.nature.com/protocolexchange/labgroups/594505 - cheapest prices Mysoline with VISA or MasterCard;
http://www.nature.com/protocolexchange/labgroups/617733 - Super Pack Prix Bas,Sans Ordonnance;
http://www.nature.com/protocolexchange/labgroups/615351 - Finpecia En Ligne Achat France;
http://www.nature.com/protocolexchange/labgroups/600087 - where to get Gasex NO PRESCRIPTION fedex / ups
http://www.nature.com/protocolexchange/labgroups/594631 - cheapest price Tegretol without rx,next day delivery;
http://www.nature.com/protocolexchange/labgroups/612345 - cheap price of Cozaar in internet drugs overnight
http://www.nature.com/protocolexchange/labgroups/598131 - buy safety Aciclovir NO PRESCRIPTION fast delivery;
http://www.nature.com/protocolexchange/labgroups/589157 - cheap Bimatoprost 0.03% next day NO PRESCRIPTION needed;
http://www.nature.com/protocolexchange/labgroups/615783 - purchase at low price Paxil without script
http://www.nature.com/protocolexchange/labgroups/594191 - purchase at lowest price Zocor overseas with NO PRESCRIPTIONs;
http://www.nature.com/protocolexchange/labgroups/618771 - Female Viagra Bonne Prix Pharmacie;
http://www.nature.com/protocolexchange/labgroups/618439 - Ventolin Pharmacie En Ligne En Tours;
http://www.nature.com/protocolexchange/labgroups/616651 - Cialis Daily Pharmacie En Ligne Usa;
http://www.nature.com/protocolexchange/labgroups/609591 - fda approved Mircette from a pharmacy WITHOUT a PRESCRIPTION
http://www.nature.com/protocolexchange/labgroups/596347 - price of Super Active Pack-40 with no rx;
http://www.nature.com/protocolexchange/labgroups/613711 - buy safety Retrovir no rx, fast worldwide shipping
http://www.nature.com/protocolexchange/labgroups/609787 - buy cheap Lexapro for sale online
http://www.nature.com/protocolexchange/labgroups/599567 - order cheapest Catapres for sale online
http://www.nature.com/protocolexchange/labgroups/589789 - quality generic Ophthacare overnight NO PRESCRIPTION;
http://www.nature.com/protocolexchange/labgroups/613403 - buy at low cost Hair Loss Cream no rx, fast worldwide shipping
http://www.nature.com/protocolexchange/labgroups/596519 - price of Viagra Professional prescriptions online;
http://www.nature.com/protocolexchange/labgroups/597285 - buying generic Vantin tablet without script;
http://www.nature.com/protocolexchange/labgroups/610181 - purchase online Singulair overnight NO PRESCRIPTION required
http://www.nature.com/protocolexchange/labgroups/617961 - Glucophage Pharmacie En Ligne En Limoges;
http://www.nature.com/protocolexchange/labgroups/614901 - Super Active Pack-40 Montpellier Bon Marche Sans Ordonnance;
http://www.nature.com/protocolexchange/labgroups/599223 - buying VigRX delivered overnight no rx
http://www.nature.com/protocolexchange/labgroups/613855 - indian generic Premarin c.o.d. saturday delivery
http://www.nature.com/protocolexchange/labgroups/620467 - cheap price of Nexium without doctor prescription;
http://www.nature.com/protocolexchange/labgroups/596043 - order online cheap ED Super Advanced Pack from a pharmacy WITHOUT a PRESCRIPTION;
http://www.nature.com/protocolexchange/labgroups/595511 - buy at low cost Herbolax overseas with NO PRESCRIPTIONs;
http://www.nature.com/protocolexchange/labgroups/595151 - purchase at low price Luvox without doctor prescription;
http://www.nature.com/protocolexchange/labgroups/599729 - quality Combivir cheap c.o.d. no rx
http://www.nature.com/protocolexchange/labgroups/597303 - wholesale cheapest Penisole free worldwide shipping;
http://www.nature.com/protocolexchange/labgroups/613761 - price of Detrol FREE PRESCRIPTION drug
http://www.nature.com/protocolexchange/labgroups/618443 - Cialis Black Pharmacie Sans Ordonnance;
http://www.nature.com/protocolexchange/labgroups/619025 - Eriacta Livraison Le Jour Suivant Bon Marche,Sans Ordonnance;
http://www.nature.com/protocolexchange/labgroups/610005 - ordering at lowest price Ashwagandha same day delivery NO PRESCRIPTION
http://www.nature.com/protocolexchange/labgroups/599957 - safe order Brand Temovate c.o.d. NO RX
http://www.nature.com/protocolexchange/labgroups/615621 - Nexium ,Achat A Bas Prix, Sans Ordonnance;
http://www.nature.com/protocolexchange/labgroups/616085 - ED Advanced Pack Acheter Bon Marche;
http://www.nature.com/protocolexchange/labgroups/598931 - online Zenegra cash on delivery online prescriptions
http://www.nature.com/protocolexchange/labgroups/612173 - quality generic Aricept free worldwide shipping
http://www.nature.com/protocolexchange/labgroups/620011 - Megalis En Ligne En Lyon;
http://www.nature.com/protocolexchange/labgroups/609945 - cheap prices Professional Pack-40 next day delivery no rx
http://www.nature.com/protocolexchange/labgroups/613991 - fast delivery Acyclovir cream 5% no prior script overnight
http://www.nature.com/protocolexchange/labgroups/614839 - i want to order Chloromycetin free worldwide shipping
http://www.nature.com/protocolexchange/labgroups/595111 - buy safety Seroquel online visa no rx;
http://www.nature.com/protocolexchange/labgroups/599885 - fda approved Ibuprofen c.o.d. NO RX
http://www.nature.com/protocolexchange/labgroups/619007 - Harvoni Achat Bon Marche Sans Ordonnance;
http://www.nature.com/protocolexchange/labgroups/615289 - Cleocin Pharmacie A Bonprix Compte Acheter Generique;
http://www.nature.com/protocolexchange/labgroups/613681 - buying at lowest price Arjuna pay cod WITHOUT PRESCRIPTION
http://www.nature.com/protocolexchange/labgroups/611405 - purchase cheapest Stromectol from trusted pharmacy
http://www.nature.com/protocolexchange/labgroups/611183 - purchase at low price Reminyl no script required
http://www.nature.com/protocolexchange/labgroups/598979 - i want to buy Lioresal no script next day delivery
http://www.nature.com/protocolexchange/labgroups/595709 - how can i buy Stromectol non prescription needed;
http://www.nature.com/protocolexchange/labgroups/613615 - where can i buy Tenormin online visa no rx
http://www.nature.com/protocolexchange/labgroups/611111 - buy cheap online Requip overseas with NO PRESCRIPTIONs
http://www.nature.com/protocolexchange/labgroups/594357 - cheap Vasotec NO SCRIPT required express delivery;
http://www.nature.com/protocolexchange/labgroups/614947 - Super Pack En France Achat En Ligne A Born Compte;
http://www.nature.com/protocolexchange/labgroups/613873 - buy cheapest Endep NON PRESCRIPTION
http://www.nature.com/protocolexchange/labgroups/618455 - Ampicillin Prix Bas Pharmacie Sans Ordonnance;
http://www.nature.com/protocolexchange/labgroups/599271 - purchase at lowest price Diltiazem shipped overnight without a prescription
http://www.nature.com/protocolexchange/labgroups/614351 - buy Xeloda c.o.d. NO RX
http://www.nature.com/protocolexchange/labgroups/615987 - order online cheap Anaprox overseas with NO PRESCRIPTIONs
http://www.nature.com/protocolexchange/labgroups/598113 - licensed pharmacy Clomid no dr approval cash on delivery;
http://www.nature.com/protocolexchange/labgroups/618727 - Premarin En Ligne En Nice;
http://www.nature.com/protocolexchange/labgroups/611085 - how much Indocin NO PRESCRIPTION fedex / ups
http://www.nature.com/protocolexchange/labgroups/610443 - buy at low price Brand Cialis WITHOUT PRESCRIPTION overnight
http://www.nature.com/protocolexchange/labgroups/594523 - online pharmacy Novosil NO PRESCRIPTION quick delivery;
http://www.nature.com/protocolexchange/labgroups/589449 - order cheapest Microzide shipped overnight without a prescription;
http://www.nature.com/protocolexchange/labgroups/612361 - buy cheapest Aciphex pay cod WITHOUT PRESCRIPTION
http://www.nature.com/protocolexchange/labgroups/600047 - buy safety Septilin without script pharmacy
http://www.nature.com/protocolexchange/labgroups/613493 - quiqly delivery Allopurinol prescriptions online
http://www.nature.com/protocolexchange/labgroups/609603 - online pharmacy Pyridium no script needed
http://www.nature.com/protocolexchange/labgroups/611259 - order online at low cost Verampil without script
http://www.nature.com/protocolexchange/labgroups/599589 - buy at low price Tegopen NO PRESCRIPTION required
http://www.nature.com/protocolexchange/labgroups/618143 - Premarin Acheter Bon Marche Generique;
http://www.nature.com/protocolexchange/labgroups/611151 - cheap prices Levitra Pack-90 next day NO PRESCRIPTION
http://www.nature.com/protocolexchange/labgroups/610337 - lowest prices Speman next day NO PRESCRIPTION needed
http://www.nature.com/protocolexchange/labgroups/613311 - online Caverta overnight without dr approval
http://www.nature.com/protocolexchange/labgroups/611335 - lowest prices Kamagra Pack-15 online pharmacy,NO RX required
http://www.nature.com/protocolexchange/labgroups/615149 - Seroquel En Ligne En Paris;
http://www.nature.com/protocolexchange/labgroups/594437 - how to order Macrobid without rx;
http://www.nature.com/protocolexchange/labgroups/596469 - buy cheap Meclizine overnight online pharmacy;
http://www.nature.com/protocolexchange/labgroups/619657 - Robaxin Acheter Maintenant Detaillant Local Bon Marche;
http://www.nature.com/protocolexchange/labgroups/614945 - fast shipping Ditropan overnight NO PRESCRIPTION required
http://www.nature.com/protocolexchange/labgroups/610409 - i want to buy Tentex Royal c.o.d. no script
http://www.nature.com/protocolexchange/labgroups/616659 - Cialis Super Active Acheter Bon Marche En Ligne;
http://www.nature.com/protocolexchange/labgroups/617899 - Lexapro Fournisseur En Marseille;
http://www.nature.com/protocolexchange/labgroups/599009 - purchase at low price Zyloprim FREE PRESCRIPTION drug
http://www.nature.com/protocolexchange/labgroups/597253 - cheap price of Rumalaya cheap no rx required;
http://www.nature.com/protocolexchange/labgroups/609923 - buy cheapest LIV.52 drops without a prescription
http://www.nature.com/protocolexchange/labgroups/613293 - quality Neem without script
http://www.nature.com/protocolexchange/labgroups/612665 - indian generic Calan NO PRESCRIPTION needed
http://www.nature.com/protocolexchange/labgroups/620359 - Super P-Force Montpellier Bon Marche Sans Ordonnance;
http://www.nature.com/protocolexchange/labgroups/596947 - indian generic ED Super Advanced Pack c.o.d. NO PRESCRIPTION;
http://www.nature.com/protocolexchange/labgroups/614929 - Diflucan En Ligne En Saint-Etienne;
http://www.nature.com/protocolexchange/labgroups/618281 - Finpecia Acheter Maintenant Internationale Bon Marche Sans Ordonnance;
http://www.nature.com/protocolexchange/labgroups/609991 - where to get Elavil pay cod NO PRESCRIPTION
http://www.nature.com/protocolexchange/labgroups/589755 - fda approved Rulide with VISA or MasterCard;
http://www.nature.com/protocolexchange/labgroups/620553 - mail order Beloc from a usa pharmacy without a prescription;
http://www.nature.com/protocolexchange/labgroups/597377 - purchase cheap online Frumil pay cod WITHOUT PRESCRIPTION;
http://www.nature.com/protocolexchange/labgroups/594103 - low prices Persantine pharmacy WITHOUT a PRESCRIPTION;
http://www.nature.com/protocolexchange/labgroups/598035 - low price Flomax overnight without a prescription;
http://www.nature.com/protocolexchange/labgroups/614567 - fda approved Asacol delivery NO PRESCRIPTION
http://www.nature.com/protocolexchange/labgroups/599243 - where can i buy Minipress pharmacy NO PRESCRIPTION
http://www.nature.com/protocolexchange/labgroups/610101 - cheap price Viagra Jelly c.o.d. without prescription
http://www.nature.com/protocolexchange/labgroups/612055 - pharmacies that sell Myambutol NO PRESCRIPTIONs needed
http://www.nature.com/protocolexchange/labgroups/618989 - Cialis Daily Pilule Sans Prescrire Faire;
http://www.nature.com/protocolexchange/labgroups/595899 - safe order Prandin overnight NO PRESCRIPTION;
http://www.nature.com/protocolexchange/labgroups/615695 - Cialis Pharmacie En Ligne En Lyon;
http://www.nature.com/protocolexchange/labgroups/597767 - where to buy Orlistat online visa no rx;
http://www.nature.com/protocolexchange/labgroups/618847 - Levitra Pharmacie En Ligne En Usa;
http://www.nature.com/protocolexchange/labgroups/594915 - order cheap online Finpecia shipped overnight without a prescription;
http://www.nature.com/protocolexchange/labgroups/596557 - buy Lopid delivery NO PRESCRIPTION;
http://www.nature.com/protocolexchange/labgroups/612317 - where to order Zyprexa NO PRESCRIPTION fedex / ups
http://www.nature.com/protocolexchange/labgroups/613267 - licensed pharmacy Catapres without script
http://www.nature.com/protocolexchange/labgroups/611595 - order at low price Sovaldi no script needed
http://www.nature.com/protocolexchange/labgroups/616465 - Levlen Sans Ordonnance Pilule Livraison;
http://www.nature.com/protocolexchange/labgroups/613255 - cheapest pills Paxil Cr no rx, fast worldwide shipping
http://www.nature.com/protocolexchange/labgroups/619843 - Ventolin En Ligne En Besancon;
http://www.nature.com/protocolexchange/labgroups/618071 - Glucophage Comprime Pharmacie France;
http://www.nature.com/protocolexchange/labgroups/599295 - quality generic Nortriptyline in internet,next day delivery
http://www.nature.com/protocolexchange/labgroups/609725 - discount prices Luvox c.o.d. no script
http://www.nature.com/protocolexchange/labgroups/595581 - fast shipping Keftab NON PRESCRIPTION;
http://www.nature.com/protocolexchange/labgroups/596975 - fda approved Zantac NO PRESCRIPTION required;
http://www.nature.com/protocolexchange/labgroups/615747 - order cheap Toprol NON PRESCRIPTION
http://www.nature.com/protocolexchange/labgroups/596017 - buy cheapest Parlodel no script required;
http://www.nature.com/protocolexchange/labgroups/620391 - Brand Levitra A Bon Compte En Ligne Pilule;
http://www.nature.com/protocolexchange/labgroups/599705 - discount price Skelaxin next day NO PRESCRIPTION
http://www.nature.com/protocolexchange/labgroups/620479 - buy discount Valtrex delivered overnight no rx;
http://www.nature.com/protocolexchange/labgroups/594219 - order Cartia Xt NO PRESCRIPTION next day delivery;
http://www.nature.com/protocolexchange/labgroups/597663 - purchase online Zebeta no prior prescription;
http://www.nature.com/protocolexchange/labgroups/594095 - purchase at low cost Genegra NO PRESCRIPTION no fees;
http://www.nature.com/protocolexchange/labgroups/614387 - cheap Ticlid saturday delivery
http://www.nature.com/protocolexchange/labgroups/589665 - cheap Levitra with Dapoxetine WITHOUT PRESCRIPTION overnight;
http://www.nature.com/protocolexchange/labgroups/616433 - Lasix En Ligne En Rennes;
http://www.nature.com/protocolexchange/labgroups/616475 - Revia Au Rabais Canada;
http://www.nature.com/protocolexchange/labgroups/596935 - order cheapest Kamagra Polo for sale online;
http://www.nature.com/protocolexchange/labgroups/615811 - Macrobid En Ligne En Rennes;
http://www.nature.com/protocolexchange/labgroups/612159 - cheapest pills Viagra Strong Pack-20 overnight online pharmacy
http://www.nature.com/protocolexchange/labgroups/618365 - Levitra with Dapoxetine Remise Des Medicaments Sans Ordonnance;
http://www.nature.com/protocolexchange/labgroups/610063 - where can i purchase Yasmin from a usa pharmacy without a prescription
http://www.nature.com/protocolexchange/labgroups/619355 - Levitra Professional Pharmacie En Ligne En Caen;
http://www.nature.com/protocolexchange/labgroups/612955 - ordering online Harvoni overnight without prescription
http://www.nature.com/protocolexchange/labgroups/610009 - purchase Lamisil NO PRESCRIPTION no fees
http://www.nature.com/protocolexchange/labgroups/616399 - where to buy Lasix from trusted pharmacy
http://www.nature.com/protocolexchange/labgroups/618389 - Cialis Super Active Pharmacie En Ligne Bon Marche Sans Ordonnance;
http://www.nature.com/protocolexchange/labgroups/619841 - Levitra Professional Montpellier Bon Marche Sans Ordonnance;
http://www.nature.com/protocolexchange/labgroups/610247 - cheapest price to order Lida Daidaihua without script pharmacy
http://www.nature.com/protocolexchange/labgroups/612273 - buying Remeron no rx, fast worldwide shipping
http://www.nature.com/protocolexchange/labgroups/611055 - fast shipping Yasmin overnight NO PRESCRIPTION required
http://www.nature.com/protocolexchange/labgroups/616803 - Glucophage Pharmacie Sans Ordonnance;
http://www.nature.com/protocolexchange/labgroups/614365 - order online cheap Shallaki NO PRESCRIPTION pharmacy
http://www.nature.com/protocolexchange/labgroups/597951 - quality generic Viagra Strong Pack-40 non prescription needed;
http://www.nature.com/protocolexchange/labgroups/613779 - buying at lowest price Mestinon shipped with NO PRESCRIPTION
http://www.nature.com/protocolexchange/labgroups/594269 - order cheapest Toprol Xl no prior prescription;
http://www.nature.com/protocolexchange/labgroups/619439 - Female Viagra Acheter Bon Marche En Ligne Sur Internet,;
http://www.nature.com/protocolexchange/labgroups/610899 - buy Valtrex NO PRESCRIPTION needed
http://www.nature.com/protocolexchange/labgroups/596809 - order cheap Desyrel no dr approval cash on delivery;
http://www.nature.com/protocolexchange/labgroups/589553 - order online cheap Viagra Flavored no script needed c.o.d. overnight;
http://www.nature.com/protocolexchange/labgroups/598291 - cheapest price to order Tofranil pharmacy NO PRESCRIPTION;
http://www.nature.com/protocolexchange/labgroups/618617 - Viagra Flavored En Ligne En Sion Sans Ordonnance;
http://www.nature.com/protocolexchange/labgroups/617465 - Zanaflex Medicament Sans Prescrire Aucun;
http://www.nature.com/protocolexchange/labgroups/597179 - where can i order Herbal Max Gun Power prescriptions online;
http://www.nature.com/protocolexchange/labgroups/620531 - order at low cost Brand Levitra cheap no rx required;
http://www.nature.com/protocolexchange/labgroups/612691 - low price Urispas fast shipping NO PRESCRIPTION
http://www.nature.com/protocolexchange/labgroups/619465 - Super ED Trial Pack Pharmacie En Ligne En France Achat;
http://www.nature.com/protocolexchange/labgroups/610563 - order online cheap Decadron overnight without a prescription
http://www.nature.com/protocolexchange/labgroups/615059 - Super ED Trial Pack En Ligne En Sion Bon Marche;
http://www.nature.com/protocolexchange/labgroups/612361 - buy cheapest Aciphex pay cod WITHOUT PRESCRIPTION
http://www.nature.com/protocolexchange/labgroups/609923 - buy cheapest LIV.52 drops without a prescription
http://www.nature.com/protocolexchange/labgroups/616379 - Glucophage Sans Ordonnance Pilule Livraison;
http://www.nature.com/protocolexchange/labgroups/618281 - Finpecia Acheter Maintenant Internationale Bon Marche Sans Ordonnance;
http://www.nature.com/protocolexchange/labgroups/618003 - Augmentin Pharmacie En Ligne En Le Havre;
http://www.nature.com/protocolexchange/labgroups/598507 - how much Levitra with Dapoxetine overseas with NO PRESCRIPTIONs;
http://www.nature.com/protocolexchange/labgroups/594523 - online pharmacy Novosil NO PRESCRIPTION quick delivery;
http://www.nature.com/protocolexchange/labgroups/611259 - order online at low cost Verampil without script
http://www.nature.com/protocolexchange/labgroups/614351 - buy Xeloda c.o.d. NO RX
http://www.nature.com/protocolexchange/labgroups/589369 - cheapest prices Isoptin overnight without a prescription;
http://www.nature.com/protocolexchange/labgroups/613873 - buy cheapest Endep NON PRESCRIPTION
http://www.nature.com/protocolexchange/labgroups/613293 - quality Neem without script
http://www.nature.com/protocolexchange/labgroups/594103 - low prices Persantine pharmacy WITHOUT a PRESCRIPTION;
http://www.nature.com/protocolexchange/labgroups/617057 - Brand Cialis Prix Bas Pharmacie Sans Ordonnance;
http://www.nature.com/protocolexchange/labgroups/589755 - fda approved Rulide with VISA or MasterCard;
http://www.nature.com/protocolexchange/labgroups/595899 - safe order Prandin overnight NO PRESCRIPTION;
http://www.nature.com/protocolexchange/labgroups/598365 - cheap Vasotec from trusted pharmacy;
http://www.nature.com/protocolexchange/labgroups/594641 - fast shipping Microzide cash on delivery online prescriptions;
http://www.nature.com/protocolexchange/labgroups/598035 - low price Flomax overnight without a prescription;
http://www.nature.com/protocolexchange/labgroups/616237 - purchase at low price Zyprexa pharmacy without prescription
http://www.nature.com/protocolexchange/labgroups/611553 - buy at low price Rebetol overnight delivery without a rx
http://www.nature.com/protocolexchange/labgroups/609603 - online pharmacy Pyridium no script needed
http://www.nature.com/protocolexchange/labgroups/594083 - order cheap generic Artane from a usa pharmacy without a prescription;
http://www.nature.com/protocolexchange/labgroups/613311 - online Caverta overnight without dr approval
http://www.nature.com/protocolexchange/labgroups/617751 - Nolvadex Pharmacie En Ligne En Le Havre;
http://www.nature.com/protocolexchange/labgroups/610409 - i want to buy Tentex Royal c.o.d. no script
http://www.nature.com/protocolexchange/labgroups/599965 - cheap Phenamax from a pharmacy WITHOUT a PRESCRIPTION
http://www.nature.com/protocolexchange/labgroups/611151 - cheap prices Levitra Pack-90 next day NO PRESCRIPTION
http://www.nature.com/protocolexchange/labgroups/618727 - Premarin En Ligne En Nice;
http://www.nature.com/protocolexchange/labgroups/600047 - buy safety Septilin without script pharmacy
http://www.nature.com/protocolexchange/labgroups/619965 - Cialis Super Active Pharmacie En Ligne En Le Mans;
http://www.nature.com/protocolexchange/labgroups/610875 - buying at lowest price Indocin NON PRESCRIPTION
http://www.nature.com/protocolexchange/labgroups/610101 - cheap price Viagra Jelly c.o.d. without prescription
http://www.nature.com/protocolexchange/labgroups/599243 - where can i buy Minipress pharmacy NO PRESCRIPTION
http://www.nature.com/protocolexchange/labgroups/616461 - quality generic Cialis Pack-60 NO PRESCRIPTION next day delivery
http://www.nature.com/protocolexchange/labgroups/609991 - where to get Elavil pay cod NO PRESCRIPTION
http://www.nature.com/protocolexchange/labgroups/595775 - how much Minomycin free worldwide shipping;
http://www.nature.com/protocolexchange/labgroups/597253 - cheap price of Rumalaya cheap no rx required;
http://www.nature.com/protocolexchange/labgroups/619769 - Nexium Acheter En Nice Bon Marche Sans Ordonnance;
http://www.nature.com/protocolexchange/labgroups/620553 - mail order Beloc from a usa pharmacy without a prescription;
http://www.nature.com/protocolexchange/labgroups/596947 - indian generic ED Super Advanced Pack c.o.d. NO PRESCRIPTION;
http://www.nature.com/protocolexchange/labgroups/617905 - Viagra Soft Pharmacie En Ligne En Metz;
http://www.nature.com/protocolexchange/labgroups/618455 - Ampicillin Prix Bas Pharmacie Sans Ordonnance;
http://www.nature.com/protocolexchange/labgroups/597377 - purchase cheap online Frumil pay cod WITHOUT PRESCRIPTION;
http://www.nature.com/protocolexchange/labgroups/617347 - Priligy Acheter Bon Marche Generique;
http://www.nature.com/protocolexchange/labgroups/599415 - licensed pharmacy Benemid online pharmacy,NO RX required
http://www.nature.com/protocolexchange/labgroups/599589 - buy at low price Tegopen NO PRESCRIPTION required
http://www.nature.com/protocolexchange/labgroups/610595 - lowest prices Mentat pharmacy NO PRESCRIPTION
http://www.nature.com/protocolexchange/labgroups/595435 - order Rumalaya no prior prescription;
http://www.nature.com/protocolexchange/labgroups/610089 - cost of Penisole no rx required
http://www.nature.com/protocolexchange/labgroups/595863 - order cheap online Aristocort c.o.d. NO RX;
http://www.nature.com/protocolexchange/labgroups/617899 - Lexapro Fournisseur En Marseille;
http://www.nature.com/protocolexchange/labgroups/594261 - order online at low cost Sildalist c.o.d. NO RX;
http://www.nature.com/protocolexchange/labgroups/611135 - ordering at lowest price Crestor in internet drugs overnight
http://www.nature.com/protocolexchange/labgroups/610817 - quiqly delivery Cialis Daily cheap c.o.d. no rx
http://www.nature.com/protocolexchange/labgroups/589323 - how much Flomax overnight without dr approval;
http://www.nature.com/protocolexchange/labgroups/610759 - best place to buy Detrol next day NO PRESCRIPTION
http://www.nature.com/protocolexchange/labgroups/598191 - buy cheap Megalis without a rx overnight;
http://www.nature.com/protocolexchange/labgroups/599647 - cheap price of Levitra Soft overnight delivery without a rx
http://www.nature.com/protocolexchange/labgroups/589819 - best prices Compazine c.o.d overnight no rx;
http://www.nature.com/protocolexchange/labgroups/617545 - Lasix Bon Pharmacie En Ligne;
http://www.nature.com/protocolexchange/labgroups/594969 - quiqly delivery Mircette pharmacy WITHOUT a PRESCRIPTION;
http://www.nature.com/protocolexchange/labgroups/599601 - quality generic Intagra WITHOUT PRESCRIPTION overnight
http://www.nature.com/protocolexchange/labgroups/617983 - Inderal Acheter Bon Marche Generique Pharmacie;
http://www.nature.com/protocolexchange/labgroups/610811 - where can i order Abana c.o.d. without rx
http://www.nature.com/protocolexchange/labgroups/618307 - Kamagra Gold Livraison Le Jour Suivant Bon Marche,Sans Ordonnance;
http://www.nature.com/protocolexchange/labgroups/620265 - Super Kamagra Generique En Nice En Ligne,Sans Ordonnance;
http://www.nature.com/protocolexchange/labgroups/617943 - Paxil Pas Cher , En Rennes Bon Marche Sans Ordonnance;
http://www.nature.com/protocolexchange/labgroups/617269 - Diflucan Au Rabais Canada;
http://www.nature.com/protocolexchange/labgroups/615631 - Zithromax Bon Prix Pharmacie;
http://www.nature.com/protocolexchange/labgroups/615435 - purchase Danocrine c.o.d. without rx
http://www.nature.com/protocolexchange/labgroups/594479 - discount prices Detrol La c.o.d. no script;
http://www.nature.com/protocolexchange/labgroups/613115 - how to order Zenegra NO PRESCRIPTION c.o.d.
http://www.nature.com/protocolexchange/labgroups/600023 - ordering online Sustiva pharmacy WITHOUT a PRESCRIPTION
http://www.nature.com/protocolexchange/labgroups/595263 - cheap price of Paxil Cr fast shipping NO PRESCRIPTION;
http://www.nature.com/protocolexchange/labgroups/619233 - Ventolin Pharmacie En Ligne En Nimes;
http://www.nature.com/protocolexchange/labgroups/618689 - Diflucan Prix En France,Sans Ordonnance;
http://www.nature.com/protocolexchange/labgroups/617595 - Viagra Pas Cher , En Rennes Bon Marche Sans Ordonnance;
http://www.nature.com/protocolexchange/labgroups/595801 - how much Benemid with VISA or MasterCard;
http://www.nature.com/protocolexchange/labgroups/599521 - cheap prices Vasotec with NO PRESCRIPTION
http://www.nature.com/protocolexchange/labgroups/613197 - price of Avapro saturday delivery
http://www.nature.com/protocolexchange/labgroups/617115 - Vigora France Prix;
http://www.nature.com/protocolexchange/labgroups/598959 - buying at lowest price Trandate NO PRESCRIPTION needed
http://www.nature.com/protocolexchange/labgroups/619261 - Paxil Qualite,Bon Marche Sans Ordonnance;
http://www.nature.com/protocolexchange/labgroups/612805 - low prices for generic Augmentin pay cod NO PRESCRIPTION
http://www.nature.com/protocolexchange/labgroups/599085 - low price Symmetrel NO PRESCRIPTION next day delivery
http://www.nature.com/protocolexchange/labgroups/616981 - Revia Pharmacie En Ligne En France Achat;
http://www.nature.com/protocolexchange/labgroups/599635 - best place to buy Leukeran how to use,side effects,information
http://www.nature.com/protocolexchange/labgroups/609623 - how to purchase Ceftin next day delivery
http://www.nature.com/protocolexchange/labgroups/610893 - where to order Viagra NO SCRIPT required express delivery
http://www.nature.com/protocolexchange/labgroups/617535 - Cephalexin Medicament Sans Prescrire Fedex;
http://www.nature.com/protocolexchange/labgroups/614851 - Revia A Bon Compte En Ligne Pilule;
http://www.nature.com/protocolexchange/labgroups/599677 - purchase Mentat no dr approval cash on delivery
http://www.nature.com/protocolexchange/labgroups/617439 - Tadapox En Ligne Pharmacie En Paris;
http://www.nature.com/protocolexchange/labgroups/595979 - i want to buy Zyprexa NO PRESCRIPTIONs needed;
http://www.nature.com/protocolexchange/labgroups/614643 - Female Viagra En Ligne Pharmacie Licence sans ordonnance;
http://www.nature.com/protocolexchange/labgroups/616969 - Kamagra Jelly Pharmacie En Ligne France Medicaments;
http://www.nature.com/protocolexchange/labgroups/616969 - Kamagra Jelly Pharmacie En Ligne France Medicaments;
http://www.nature.com/protocolexchange/labgroups/617069 - Cephalexin En Ligne En Bordeaux;
http://www.nature.com/protocolexchange/labgroups/620211 - Robaxin Contre Indications,Prix;
http://www.nature.com/protocolexchange/labgroups/617269 - Diflucan Au Rabais Canada;
http://www.nature.com/protocolexchange/labgroups/616099 - Flagyl Meilleur Prix,Sans Ordonnance;
http://www.nature.com/protocolexchange/labgroups/617943 - Paxil Pas Cher , En Rennes Bon Marche Sans Ordonnance;
http://www.nature.com/protocolexchange/labgroups/599647 - cheap price of Levitra Soft overnight delivery without a rx
http://www.nature.com/protocolexchange/labgroups/598603 - cheapest price to order Plavix c.o.d. NO PRESCRIPTION;
http://www.nature.com/protocolexchange/labgroups/595691 - ordering at lowest price Motilium shipped overnight without a prescription;
http://www.nature.com/protocolexchange/labgroups/615755 - Inderal En Ligne Pharmacie En Paris;
http://www.nature.com/protocolexchange/labgroups/616033 - wholesale cheapest Trileptal pharmacy WITHOUT a PRESCRIPTION
http://www.nature.com/protocolexchange/labgroups/617983 - Inderal Acheter Bon Marche Generique Pharmacie;
http://www.nature.com/protocolexchange/labgroups/615969 - Estrace En Ligne En Saint-Etienne;
http://www.nature.com/protocolexchange/labgroups/594323 - buy online Aldactone without script pharmacy;
http://www.nature.com/protocolexchange/labgroups/617595 - Viagra Pas Cher , En Rennes Bon Marche Sans Ordonnance;
http://www.nature.com/protocolexchange/labgroups/619867 - Bimatoprost 0.03% Pharmacie En Ligne Winnipeg;
http://www.nature.com/protocolexchange/labgroups/598191 - buy cheap Megalis without a rx overnight;
http://www.nature.com/protocolexchange/labgroups/599847 - buy cheap Intagra for sale online
http://www.nature.com/protocolexchange/labgroups/617545 - Lasix Bon Pharmacie En Ligne;
http://www.nature.com/protocolexchange/labgroups/619757 - Proventil France Prix;
http://www.nature.com/protocolexchange/labgroups/611231 - licensed pharmacy Abilify in internet,next day delivery
http://www.nature.com/protocolexchange/labgroups/614419 - low price Voltaren cash on delivery overnight
http://www.nature.com/protocolexchange/labgroups/611015 - licensed pharmacy Cialis Pack-90 with credit card NO PRESCRIPTION
http://www.nature.com/protocolexchange/labgroups/595083 - price of Karela c.o.d. saturday delivery;
http://www.nature.com/protocolexchange/labgroups/614851 - Revia A Bon Compte En Ligne Pilule;
http://www.nature.com/protocolexchange/labgroups/620045 - Megalis Medicament Pharmacie Sante;
http://www.nature.com/protocolexchange/labgroups/610697 - fast delivery Evecare cash on delivery overnight
http://www.nature.com/protocolexchange/labgroups/598281 - how to order Tadacip c.o.d. without rx;
http://www.nature.com/protocolexchange/labgroups/618165 - Inderal Commander En Ligne;
http://www.nature.com/protocolexchange/labgroups/617295 - Kamagra Au Rabais Canada;
http://www.nature.com/protocolexchange/labgroups/589677 - lowest price of Minomycin at discounted prices;
http://www.nature.com/protocolexchange/labgroups/594479 - discount prices Detrol La c.o.d. no script;
http://www.nature.com/protocolexchange/labgroups/619509 - Diflucan Pharmacie En Ligne En Swiss;
http://www.nature.com/protocolexchange/labgroups/589355 - quality generic Zero Nicotine Patch no script needed;
http://www.nature.com/protocolexchange/labgroups/597427 - low cost Neoral no prior script overnight;
http://www.nature.com/protocolexchange/labgroups/614585 - fast delivery Propecia NO PRESCRIPTION needed
http://www.nature.com/protocolexchange/labgroups/610759 - best place to buy Detrol next day NO PRESCRIPTION
http://www.nature.com/protocolexchange/labgroups/620265 - Super Kamagra Generique En Nice En Ligne,Sans Ordonnance;
http://www.nature.com/protocolexchange/labgroups/588973 - order Danazol next day NO PRESCRIPTION;
http://www.nature.com/protocolexchange/labgroups/610573 - order cheap online Aciphex shipped overnight without a prescription
http://www.nature.com/protocolexchange/labgroups/617115 - Vigora France Prix;
http://www.nature.com/protocolexchange/labgroups/598959 - buying at lowest price Trandate NO PRESCRIPTION needed
http://www.nature.com/protocolexchange/labgroups/610817 - quiqly delivery Cialis Daily cheap c.o.d. no rx
http://www.nature.com/protocolexchange/labgroups/619261 - Paxil Qualite,Bon Marche Sans Ordonnance;
http://www.nature.com/protocolexchange/labgroups/611151 - cheap prices Levitra Pack-90 next day NO PRESCRIPTION
http://www.nature.com/protocolexchange/labgroups/616237 - purchase at low price Zyprexa pharmacy without prescription
http://www.nature.com/protocolexchange/labgroups/614947 - Super Pack En France Achat En Ligne A Born Compte;
http://www.nature.com/protocolexchange/labgroups/610875 - buying at lowest price Indocin NON PRESCRIPTION
http://www.nature.com/protocolexchange/labgroups/598113 - licensed pharmacy Clomid no dr approval cash on delivery;
http://www.nature.com/protocolexchange/labgroups/599589 - buy at low price Tegopen NO PRESCRIPTION required
http://www.nature.com/protocolexchange/labgroups/598365 - cheap Vasotec from trusted pharmacy;
http://www.nature.com/protocolexchange/labgroups/594459 - fast shipping Desyrel at discounted prices;
http://www.nature.com/protocolexchange/labgroups/618727 - Premarin En Ligne En Nice;
http://www.nature.com/protocolexchange/labgroups/618143 - Premarin Acheter Bon Marche Generique;
http://www.nature.com/protocolexchange/labgroups/599271 - purchase at lowest price Diltiazem shipped overnight without a prescription
http://www.nature.com/protocolexchange/labgroups/620359 - Super P-Force Montpellier Bon Marche Sans Ordonnance;
http://www.nature.com/protocolexchange/labgroups/615695 - Cialis Pharmacie En Ligne En Lyon;
http://www.nature.com/protocolexchange/labgroups/610887 - low cost Lithobid overnight NO PRESCRIPTION required
http://www.nature.com/protocolexchange/labgroups/620553 - mail order Beloc from a usa pharmacy without a prescription;
http://www.nature.com/protocolexchange/labgroups/615059 - Super ED Trial Pack En Ligne En Sion Bon Marche;
http://www.nature.com/protocolexchange/labgroups/610089 - cost of Penisole no rx required
http://www.nature.com/protocolexchange/labgroups/594437 - how to order Macrobid without rx;
http://www.nature.com/protocolexchange/labgroups/600047 - buy safety Septilin without script pharmacy
http://www.nature.com/protocolexchange/labgroups/594103 - low prices Persantine pharmacy WITHOUT a PRESCRIPTION;
http://www.nature.com/protocolexchange/labgroups/617899 - Lexapro Fournisseur En Marseille;
http://www.nature.com/protocolexchange/labgroups/609603 - online pharmacy Pyridium no script needed
http://www.nature.com/protocolexchange/labgroups/618281 - Finpecia Acheter Maintenant Internationale Bon Marche Sans Ordonnance;
http://www.nature.com/protocolexchange/labgroups/610563 - order online cheap Decadron overnight without a prescription
http://www.nature.com/protocolexchange/labgroups/613873 - buy cheapest Endep NON PRESCRIPTION
http://www.nature.com/protocolexchange/labgroups/598507 - how much Levitra with Dapoxetine overseas with NO PRESCRIPTIONs;
http://www.nature.com/protocolexchange/labgroups/594261 - order online at low cost Sildalist c.o.d. NO RX;
http://www.nature.com/protocolexchange/labgroups/612665 - indian generic Calan NO PRESCRIPTION needed
http://www.nature.com/protocolexchange/labgroups/598035 - low price Flomax overnight without a prescription;
http://www.nature.com/protocolexchange/labgroups/616659 - Cialis Super Active Acheter Bon Marche En Ligne;
http://www.nature.com/protocolexchange/labgroups/595899 - safe order Prandin overnight NO PRESCRIPTION;
http://www.nature.com/protocolexchange/labgroups/615987 - order online cheap Anaprox overseas with NO PRESCRIPTIONs
http://www.nature.com/protocolexchange/labgroups/589369 - cheapest prices Isoptin overnight without a prescription;
http://www.nature.com/protocolexchange/labgroups/614929 - Diflucan En Ligne En Saint-Etienne;
http://www.nature.com/protocolexchange/labgroups/618003 - Augmentin Pharmacie En Ligne En Le Havre;
http://www.nature.com/protocolexchange/labgroups/611553 - buy at low price Rebetol overnight delivery without a rx
http://www.nature.com/protocolexchange/labgroups/611259 - order online at low cost Verampil without script
http://www.nature.com/protocolexchange/labgroups/619657 - Robaxin Acheter Maintenant Detaillant Local Bon Marche;
http://www.nature.com/protocolexchange/labgroups/616461 - quality generic Cialis Pack-60 NO PRESCRIPTION next day delivery
http://www.nature.com/protocolexchange/labgroups/597377 - purchase cheap online Frumil pay cod WITHOUT PRESCRIPTION;
http://www.nature.com/protocolexchange/labgroups/617905 - Viagra Soft Pharmacie En Ligne En Metz;
http://www.nature.com/protocolexchange/labgroups/617057 - Brand Cialis Prix Bas Pharmacie Sans Ordonnance;
http://www.nature.com/protocolexchange/labgroups/596469 - buy cheap Meclizine overnight online pharmacy;
http://www.nature.com/protocolexchange/labgroups/616379 - Glucophage Sans Ordonnance Pilule Livraison;
http://www.nature.com/protocolexchange/labgroups/595775 - how much Minomycin free worldwide shipping;
http://www.nature.com/protocolexchange/labgroups/595863 - order cheap online Aristocort c.o.d. NO RX;
http://www.nature.com/protocolexchange/labgroups/613311 - online Caverta overnight without dr approval
http://www.nature.com/protocolexchange/labgroups/589449 - order cheapest Microzide shipped overnight without a prescription;
http://www.nature.com/protocolexchange/labgroups/611085 - how much Indocin NO PRESCRIPTION fedex / ups
http://www.nature.com/protocolexchange/labgroups/594523 - online pharmacy Novosil NO PRESCRIPTION quick delivery;
http://www.nature.com/protocolexchange/labgroups/615149 - Seroquel En Ligne En Paris;
http://www.nature.com/protocolexchange/labgroups/610689 - price of Astelin tablet without script
http://www.nature.com/protocolexchange/labgroups/619965 - Cialis Super Active Pharmacie En Ligne En Le Mans;
http://www.nature.com/protocolexchange/labgroups/619769 - Nexium Acheter En Nice Bon Marche Sans Ordonnance;
http://www.nature.com/protocolexchange/labgroups/617751 - Nolvadex Pharmacie En Ligne En Le Havre;
http://www.nature.com/protocolexchange/labgroups/597663 - purchase online Zebeta no prior prescription;
http://www.nature.com/protocolexchange/labgroups/598175 - how can i buy Periactin FREE PRESCRIPTION drug;
http://www.nature.com/protocolexchange/labgroups/612691 - low price Urispas fast shipping NO PRESCRIPTION
http://www.nature.com/protocolexchange/labgroups/611595 - order at low price Sovaldi no script needed
http://www.nature.com/protocolexchange/labgroups/610063 - where can i purchase Yasmin from a usa pharmacy without a prescription
http://www.nature.com/protocolexchange/labgroups/596975 - fda approved Zantac NO PRESCRIPTION required;
http://www.nature.com/protocolexchange/labgroups/598291 - cheapest price to order Tofranil pharmacy NO PRESCRIPTION;
http://www.nature.com/protocolexchange/labgroups/610899 - buy Valtrex NO PRESCRIPTION needed
http://www.nature.com/protocolexchange/labgroups/596557 - buy Lopid delivery NO PRESCRIPTION;
http://www.nature.com/protocolexchange/labgroups/609865 - where can i purchase Viagra Pack-30 saturday delivery
http://www.nature.com/protocolexchange/labgroups/611717 - online Kamagra Polo NO PRESCRIPTION no fees
http://www.nature.com/protocolexchange/labgroups/618487 - Sildalist Pharmacie En Ligne En Usa;
http://www.nature.com/protocolexchange/labgroups/610009 - purchase Lamisil NO PRESCRIPTION no fees
http://www.nature.com/protocolexchange/labgroups/618389 - Cialis Super Active Pharmacie En Ligne Bon Marche Sans Ordonnance;
http://www.nature.com/protocolexchange/labgroups/612735 - lowest prices Cozaar without script
http://www.nature.com/protocolexchange/labgroups/616433 - Lasix En Ligne En Rennes;
http://www.nature.com/protocolexchange/labgroups/597861 - discount price Arcoxia tablet without script;
http://www.nature.com/protocolexchange/labgroups/596133 - cheapest pills Soft Pack-20 in internet,next day delivery;
http://www.nature.com/protocolexchange/labgroups/596017 - buy cheapest Parlodel no script required;
http://www.nature.com/protocolexchange/labgroups/619465 - Super ED Trial Pack Pharmacie En Ligne En France Achat;
http://www.nature.com/protocolexchange/labgroups/617213 - Synthroid Meilleur Pharmacie En Mulhouse;
http://www.nature.com/protocolexchange/labgroups/609547 - cheap Eulexin pharmacy NO PRESCRIPTION
http://www.nature.com/protocolexchange/labgroups/616619 - Doxycycline Montpellier Bon Marche Sans Ordonnance;
http://www.nature.com/protocolexchange/labgroups/619439 - Female Viagra Acheter Bon Marche En Ligne Sur Internet,;
http://www.nature.com/protocolexchange/labgroups/614957 - Super Kamagra Remise Des Medicaments Sans Ordonnance;
http://www.nature.com/protocolexchange/labgroups/617925 - Vigora Pharmacie En Ligne Winnipeg;
http://www.nature.com/protocolexchange/labgroups/594731 - where can i order Valtrex online visa no rx;
http://www.nature.com/protocolexchange/labgroups/599931 - lowest prices Brand Cialis shipped by cash on delivery
http://www.nature.com/protocolexchange/labgroups/616399 - where to buy Lasix from trusted pharmacy
http://www.nature.com/protocolexchange/labgroups/609919 - ordering safety Depforce overnight without dr approval
http://www.nature.com/protocolexchange/labgroups/618021 - Cephalexin Acheter Bon Marche;
http://www.nature.com/protocolexchange/labgroups/620479 - buy discount Valtrex delivered overnight no rx;
http://www.nature.com/protocolexchange/labgroups/611325 - order online at low cost Women Pack-40 with credit card NO PRESCRIPTION
http://www.nature.com/protocolexchange/labgroups/612831 - cheap price of Cephalexin overnight NO PRESCRIPTION
http://www.nature.com/protocolexchange/labgroups/619391 - Macrobid Medicament Pharmacie Sante;
http://www.nature.com/protocolexchange/labgroups/617769 - Brand Cialis Pilule Sans Prescrire En Ligne;
http://www.nature.com/protocolexchange/labgroups/594915 - order cheap online Finpecia shipped overnight without a prescription;
http://www.nature.com/protocolexchange/labgroups/620391 - Brand Levitra A Bon Compte En Ligne Pilule;
http://www.nature.com/protocolexchange/labgroups/610949 - buy cheapest Ditropan saturday delivery
http://www.nature.com/protocolexchange/labgroups/599705 - discount price Skelaxin next day NO PRESCRIPTION
http://www.nature.com/protocolexchange/labgroups/612159 - cheapest pills Viagra Strong Pack-20 overnight online pharmacy
http://www.nature.com/protocolexchange/labgroups/597951 - quality generic Viagra Strong Pack-40 non prescription needed;
http://www.nature.com/protocolexchange/labgroups/609725 - discount prices Luvox c.o.d. no script
http://www.nature.com/protocolexchange/labgroups/612955 - ordering online Harvoni overnight without prescription
http://www.nature.com/protocolexchange/labgroups/612771 - purchase Wellbutrin SR c.o.d. NO RX
http://www.nature.com/protocolexchange/labgroups/615747 - order cheap Toprol NON PRESCRIPTION
http://www.nature.com/protocolexchange/labgroups/596935 - order cheapest Kamagra Polo for sale online;
http://www.nature.com/protocolexchange/labgroups/620279 - Bactrim Pharmacie Les Prix Des Medicaments;
http://www.nature.com/protocolexchange/labgroups/597179 - where can i order Herbal Max Gun Power prescriptions online;
http://www.nature.com/protocolexchange/labgroups/594219 - order Cartia Xt NO PRESCRIPTION next day delivery;
http://www.nature.com/protocolexchange/labgroups/611579 - purchase at low cost Enhance 9 no script needed c.o.d. overnight
http://www.nature.com/protocolexchange/labgroups/616803 - Glucophage Pharmacie Sans Ordonnance;
http://www.nature.com/protocolexchange/labgroups/612681 - where can i purchase Lasix NO PRESCRIPTION no fees
http://www.nature.com/protocolexchange/labgroups/600155 - where can i purchase Altace c.o.d. without rx
http://www.nature.com/protocolexchange/labgroups/618071 - Glucophage Comprime Pharmacie France;
http://www.nature.com/protocolexchange/labgroups/589035 - quality Tadalis SX pharmacy WITHOUT a PRESCRIPTION;
http://www.nature.com/protocolexchange/labgroups/615703 - Amoxil Sans Prescrire Pilule;
http://www.nature.com/protocolexchange/labgroups/594253 - low cost Methotrexate online consulation with NO PRESCRIPTION;
http://www.nature.com/protocolexchange/labgroups/594515 - cheap Zestril WITHOUT PRESCRIPTION;
http://www.nature.com/protocolexchange/labgroups/614863 - Cialis Pharmacie En Ligne En Bordeaux;
http://www.nature.com/protocolexchange/labgroups/610345 - discount prices Motrin WITHOUT PRESCRIPTION overnight
http://www.nature.com/protocolexchange/labgroups/610311 - purchase online Aricept NO PRESCRIPTIONs needed
http://www.nature.com/protocolexchange/labgroups/594409 - pharmacies that sell Xalatan 0.005% online pharmacy,NO RX required;
http://www.nature.com/protocolexchange/labgroups/612655 - order cheapest Kamagra Jelly from trusted pharmacy
http://www.nature.com/protocolexchange/labgroups/594185 - buy Ticlid tablet without script;
http://www.nature.com/protocolexchange/labgroups/620539 - where to buy Assurans without a prescription;
http://www.nature.com/protocolexchange/labgroups/615081 - Megalis Pas Cher , En Rennes Bon Marche Sans Ordonnance;
http://www.nature.com/protocolexchange/labgroups/609729 - fda approved Theo-24 Cr without script
http://www.nature.com/protocolexchange/labgroups/598225 - buy cheapest Coversyl pharmacy NO PRESCRIPTION;
http://www.nature.com/protocolexchange/labgroups/612257 - order cheap online Evista c.o.d. NO PRESCRIPTION
http://www.nature.com/protocolexchange/labgroups/599997 - low prices Zyprexa from trusted pharmacy
http://www.nature.com/protocolexchange/labgroups/616831 - Paxil Pharmacie En Ligne En Strasbourg;
http://www.nature.com/protocolexchange/labgroups/617863 - Diflucan Achat En Ligne En France;
http://www.nature.com/protocolexchange/labgroups/610713 - fda approved ED Trial Pack at discounted prices
http://www.nature.com/protocolexchange/labgroups/589741 - wholesale cheapest Lopressor overnight online pharmacy;
http://www.nature.com/protocolexchange/labgroups/599771 - how to order Imitrex in internet,next day delivery
http://www.nature.com/protocolexchange/labgroups/598375 - online Zyban cash on delivery overnight;
http://www.nature.com/protocolexchange/labgroups/615727 - buy online Ventolin prescriptions online
http://www.nature.com/protocolexchange/labgroups/600097 - cheapest Trandate cash on delivery overnight
http://www.nature.com/protocolexchange/labgroups/616087 - best prices Jelly Pack-15 with credit card NO PRESCRIPTION
http://www.nature.com/protocolexchange/labgroups/595037 - pharmacies that sell Kamagra Gold without doctor prescription;
http://www.nature.com/protocolexchange/labgroups/616375 - quiqly delivery Aceon cheap no rx required
http://www.nature.com/protocolexchange/labgroups/618961 - Robaxin Au Rabais Bon Marche;
http://www.nature.com/protocolexchange/labgroups/595625 - cheapest price to order Ditropan Xl pharmacy WITHOUT a PRESCRIPTION;
http://www.nature.com/protocolexchange/labgroups/612983 - order at low price ED Soft Medium Pack with overnight delivery
http://www.nature.com/protocolexchange/labgroups/615867 - buying Crestor NO PRESCRIPTION pharmacy
http://www.nature.com/protocolexchange/labgroups/611931 - buy online cheapest Viagra Caps same day delivery NO PRESCRIPTION
http://www.nature.com/protocolexchange/labgroups/620189 - Silagra Pharmacie En Ligne En Orleans;
http://www.nature.com/protocolexchange/labgroups/611493 - purchase Clomid NO PRESCRIPTION fedex / ups
http://www.nature.com/protocolexchange/labgroups/594237 - i want to order Maxalt cash on delivery;
http://www.nature.com/protocolexchange/labgroups/615007 - purchase online Etodolac FREE PRESCRIPTION drug
http://www.nature.com/protocolexchange/labgroups/615405 - where to get Hair Loss Cream delivered overnight no rx
http://www.nature.com/protocolexchange/labgroups/620165 - Neurontin Pharmacie En Ligne En Aix-En-Provence;
http://www.nature.com/protocolexchange/labgroups/611729 - ordering online Procardia at discounted prices
http://www.nature.com/protocolexchange/labgroups/611101 - purchase online Rumalaya next day delivery no rx
http://www.nature.com/protocolexchange/labgroups/620535 - safe order Toprol Xl overnight delivery without a rx;
http://www.nature.com/protocolexchange/labgroups/595789 - cheap Lipitor NO PRESCRIPTION fedex / ups;
http://www.nature.com/protocolexchange/labgroups/589099 - cheap price of Calan Sr no prior script overnight;
http://www.nature.com/protocolexchange/labgroups/598011 - cheapest price Zudena next day NO PRESCRIPTION;
http://www.nature.com/protocolexchange/labgroups/618979 - Benicar Meilleur Pharmacie En Mulhouse;
http://www.nature.com/protocolexchange/labgroups/617473 - Kamagra Jelly Pharmacie En Ligne En Metz;
http://www.nature.com/protocolexchange/labgroups/611609 - buy cheapest Micardis pay cod NO PRESCRIPTION
http://www.nature.com/protocolexchange/labgroups/599893 - purchase at low cost Yasmin in internet drugs overnight
http://www.nature.com/protocolexchange/labgroups/589143 - generic drugs Karela prescriptions online;
http://www.nature.com/protocolexchange/labgroups/610777 - purchase cheapest Amoxil NO PRESCRIPTION required
http://www.nature.com/protocolexchange/labgroups/598663 - purchase cheap online Glucophage NO PRESCRIPTION next day delivery;
http://www.nature.com/protocolexchange/labgroups/595211 - i want to order Parlodel NO PRESCRIPTION next day delivery;
http://www.nature.com/protocolexchange/labgroups/597929 - fast delivery Motilium overnight saturday delivery NO PRESCRIPTION;
http://www.nature.com/protocolexchange/labgroups/595659 - wholesale cheapest Cialis Pack-90 without script;
http://www.nature.com/protocolexchange/labgroups/596543 - buy cheapest Ovral pharmacy WITHOUT a PRESCRIPTION;
http://www.nature.com/protocolexchange/labgroups/617101 - Tadacip En Ligne En Sion Bon Marche;
http://www.nature.com/protocolexchange/labgroups/610213 - purchase at lowest price Rumalaya Fort with credit card NO PRESCRIPTION
http://www.nature.com/protocolexchange/labgroups/615671 - cost of Brand Temovate c.o.d. no script
http://www.nature.com/protocolexchange/labgroups/615197 - Zithromax Au Rabais Acheter En Ligne;
http://www.nature.com/protocolexchange/labgroups/615299 - Brand Viagra Generique Achat En Ligne;
http://www.nature.com/protocolexchange/labgroups/610903 - cheapest Paxil Cr overnight NO PRESCRIPTION
http://www.nature.com/protocolexchange/labgroups/617677 - Bimatoprost 0.03% Pharmacie En Ligne Sans Ordonnance;
http://www.nature.com/protocolexchange/labgroups/594245 - where to get Rebetol next day delivery;
http://www.nature.com/protocolexchange/labgroups/614805 - order at low cost Lopid online pharmacy overnight shipping
http://www.nature.com/protocolexchange/labgroups/613667 - cheapest price to order Viagra Super Active NO PRESCRIPTION required
http://www.nature.com/protocolexchange/labgroups/618039 - Zanaflex Pharmacie En Ligne Europe;
http://www.nature.com/protocolexchange/labgroups/599583 - best place to buy Plendil online consulation with NO PRESCRIPTION
http://www.nature.com/protocolexchange/labgroups/597961 - cheapest Combivir from a pharmacy WITHOUT a PRESCRIPTION;
http://www.nature.com/protocolexchange/labgroups/617585 - Super Hard ON Pharmacie En Ligne En France Internet;
http://www.nature.com/protocolexchange/labgroups/597675 - where can i purchase Brahmi in internet drugs overnight;
http://www.nature.com/protocolexchange/labgroups/594545 - i want to buy Tegopen pharmacy without prescription;
http://www.nature.com/protocolexchange/labgroups/609795 - how much Asendin NO PRESCRIPTION quick delivery
http://www.nature.com/protocolexchange/labgroups/597595 - online Cardizem NO SCRIPT required express delivery;
http://www.nature.com/protocolexchange/labgroups/615225 - Cephalexin En Ligne En Nancy;
http://www.nature.com/protocolexchange/labgroups/610291 - buy cheapest Geriforte without doctor prescription
http://www.nature.com/protocolexchange/labgroups/612789 - cheapest Xeloda pharmacy NO PRESCRIPTION
http://www.nature.com/protocolexchange/labgroups/609853 - cheap prices Levitra Oral Jelly delivery NO PRESCRIPTION
http://www.nature.com/protocolexchange/labgroups/598997 - order cheap Enhance 9 tablet without script
http://www.nature.com/protocolexchange/labgroups/589585 - lowest price of Styplon overnight NO PRESCRIPTION;
http://www.nature.com/protocolexchange/labgroups/595721 - where can i buy Prevacid c.o.d. without rx;
http://www.nature.com/protocolexchange/labgroups/618077 - Levitra Bon Prix Pharmacie;
http://www.nature.com/protocolexchange/labgroups/598049 - quality generic Ceclor CD with overnight delivery;
http://www.nature.com/protocolexchange/labgroups/596235 - fast delivery Zenegra cheap no rx required;
http://www.nature.com/protocolexchange/labgroups/617821 - Ampicillin Generique En Nice En Ligne,Sans Ordonnance;
http://www.nature.com/protocolexchange/labgroups/615323 - buy at low price Noroxin WITHOUT dr PRESCRIPTION
http://www.nature.com/protocolexchange/labgroups/618587 - Harvoni Pas Cher , En Rennes Bon Marche Sans Ordonnance;
http://www.nature.com/protocolexchange/labgroups/609981 - buy safety Abana cash on delivery overnight
http://www.nature.com/protocolexchange/labgroups/598313 - order cheapest Ibuprofen non prescription needed;
http://www.nature.com/protocolexchange/labgroups/619245 - Wellbutrin SR Achat Bon Marche Sans Ordonnance;
http://www.nature.com/protocolexchange/labgroups/620507 - safe order Zero Nicotine Patch no dr approval cash on delivery;
http://www.nature.com/protocolexchange/labgroups/596611 - cheap price of Flagyl pharmacy WITHOUT a PRESCRIPTION;
http://www.nature.com/protocolexchange/labgroups/589529 - how much Glucophage SR next day shipping product;
http://www.nature.com/protocolexchange/labgroups/598939 - where can i order Furoxone cheap c.o.d. no rx
http://www.nature.com/protocolexchange/labgroups/610299 - cheap generic Ponstel delivery NO PRESCRIPTION
http://www.nature.com/protocolexchange/labgroups/610857 - lowest price of Brand Cialis overnight without a prescription
http://www.nature.com/protocolexchange/labgroups/620025 - Megalis En Ligne En Lyon;
http://www.nature.com/protocolexchange/labgroups/615019 - Nexium En Ligne Achat;
http://www.nature.com/protocolexchange/labgroups/614709 - Zenegra Livraison Le Jour Suivant Bon Marche,Sans Ordonnance;
http://www.nature.com/protocolexchange/labgroups/611679 - price of Aristocort next day delivery no rx
http://www.nature.com/protocolexchange/labgroups/613327 - how to buy Theo-24 Sr in internet drugs overnight
http://www.nature.com/protocolexchange/labgroups/611595 - order at low price Sovaldi no script needed
http://www.nature.com/protocolexchange/labgroups/596935 - order cheapest Kamagra Polo for sale online;
http://www.nature.com/protocolexchange/labgroups/618617 - Viagra Flavored En Ligne En Sion Sans Ordonnance;
http://www.nature.com/protocolexchange/labgroups/612681 - where can i purchase Lasix NO PRESCRIPTION no fees
http://www.nature.com/protocolexchange/labgroups/597663 - purchase online Zebeta no prior prescription;
http://www.nature.com/protocolexchange/labgroups/613597 - buying generic Valtrex cheap c.o.d. no rx
http://www.nature.com/protocolexchange/labgroups/598291 - cheapest price to order Tofranil pharmacy NO PRESCRIPTION;
http://www.nature.com/protocolexchange/labgroups/614387 - cheap Ticlid saturday delivery
http://www.nature.com/protocolexchange/labgroups/619391 - Macrobid Medicament Pharmacie Sante;
http://www.nature.com/protocolexchange/labgroups/596399 - where can i purchase Maxolon with credit card NO PRESCRIPTION;
http://www.nature.com/protocolexchange/labgroups/615811 - Macrobid En Ligne En Rennes;
http://www.nature.com/protocolexchange/labgroups/611579 - purchase at low cost Enhance 9 no script needed c.o.d. overnight
http://www.nature.com/protocolexchange/labgroups/612691 - low price Urispas fast shipping NO PRESCRIPTION
http://www.nature.com/protocolexchange/labgroups/610879 - buy discount Allegra no script needed
http://www.nature.com/protocolexchange/labgroups/610639 - buy at low cost Hytrin c.o.d. without prescription
http://www.nature.com/protocolexchange/labgroups/616073 - Tadacip Achat Sans Prescription;
http://www.nature.com/protocolexchange/labgroups/610239 - where can i buy Xeloda cash on delivery overnight
http://www.nature.com/protocolexchange/labgroups/596809 - order cheap Desyrel no dr approval cash on delivery;
http://www.nature.com/protocolexchange/labgroups/610899 - buy Valtrex NO PRESCRIPTION needed
http://www.nature.com/protocolexchange/labgroups/619843 - Ventolin En Ligne En Besancon;
http://www.nature.com/protocolexchange/labgroups/611717 - online Kamagra Polo NO PRESCRIPTION no fees
http://www.nature.com/protocolexchange/labgroups/618365 - Levitra with Dapoxetine Remise Des Medicaments Sans Ordonnance;
http://www.nature.com/protocolexchange/labgroups/597951 - quality generic Viagra Strong Pack-40 non prescription needed;
http://www.nature.com/protocolexchange/labgroups/598951 - cheap generic Jelly Pack-15 pay cod NO PRESCRIPTION
http://www.nature.com/protocolexchange/labgroups/620531 - order at low cost Brand Levitra cheap no rx required;
http://www.nature.com/protocolexchange/labgroups/594269 - order cheapest Toprol Xl no prior prescription;
http://www.nature.com/protocolexchange/labgroups/596017 - buy cheapest Parlodel no script required;
http://www.nature.com/protocolexchange/labgroups/596133 - cheapest pills Soft Pack-20 in internet,next day delivery;
http://www.nature.com/protocolexchange/labgroups/609547 - cheap Eulexin pharmacy NO PRESCRIPTION
http://www.nature.com/protocolexchange/labgroups/598859 - buy cheap online Hoodia delivered overnight no rx
http://www.nature.com/protocolexchange/labgroups/616673 - Tadapox Generique Pharmacie En Ligne;
http://www.nature.com/protocolexchange/labgroups/609725 - discount prices Luvox c.o.d. no script
http://www.nature.com/protocolexchange/labgroups/610009 - purchase Lamisil NO PRESCRIPTION no fees
http://www.nature.com/protocolexchange/labgroups/612159 - cheapest pills Viagra Strong Pack-20 overnight online pharmacy
http://www.nature.com/protocolexchange/labgroups/611055 - fast shipping Yasmin overnight NO PRESCRIPTION required
http://www.nature.com/protocolexchange/labgroups/596761 - fda approved Zenegra from a pharmacy WITHOUT a PRESCRIPTION;
http://www.nature.com/protocolexchange/labgroups/619439 - Female Viagra Acheter Bon Marche En Ligne Sur Internet,;
http://www.nature.com/protocolexchange/labgroups/594095 - purchase at low cost Genegra NO PRESCRIPTION no fees;
http://www.nature.com/protocolexchange/labgroups/599779 - low cost Adalat without doctor prescription
http://www.nature.com/protocolexchange/labgroups/616619 - Doxycycline Montpellier Bon Marche Sans Ordonnance;
http://www.nature.com/protocolexchange/labgroups/609583 - quality Cialis Pack-30 overnight without prescription
http://www.nature.com/protocolexchange/labgroups/617769 - Brand Cialis Pilule Sans Prescrire En Ligne;
http://www.nature.com/protocolexchange/labgroups/615507 - Priligy En Ligne En Toulouse;
http://www.nature.com/protocolexchange/labgroups/610437 - best place to buy Neem with credit card NO PRESCRIPTION
http://www.nature.com/protocolexchange/labgroups/612831 - cheap price of Cephalexin overnight NO PRESCRIPTION
http://www.nature.com/protocolexchange/labgroups/589665 - cheap Levitra with Dapoxetine WITHOUT PRESCRIPTION overnight;
http://www.nature.com/protocolexchange/labgroups/609661 - price of Breast Success NO PRESCRIPTION next day delivery
http://www.nature.com/protocolexchange/labgroups/599145 - purchase at lowest price Pepcid WITHOUT A PRESCRIPTION shipped overnight
http://www.nature.com/protocolexchange/labgroups/596975 - fda approved Zantac NO PRESCRIPTION required;
http://www.nature.com/protocolexchange/labgroups/615997 - Viagra Sans Prescrire En Ligne Pharmacie;
http://www.nature.com/protocolexchange/labgroups/616105 - where can i order Propecia cash on delivery overnight
http://www.nature.com/protocolexchange/labgroups/612955 - ordering online Harvoni overnight without prescription
http://www.nature.com/protocolexchange/labgroups/597179 - where can i order Herbal Max Gun Power prescriptions online;
http://www.nature.com/protocolexchange/labgroups/616399 - where to buy Lasix from trusted pharmacy
http://www.nature.com/protocolexchange/labgroups/598699 - best place to buy Lithobid WITHOUT dr PRESCRIPTION;
http://www.nature.com/protocolexchange/labgroups/598085 - purchase at low price Uniphyl Cr no script required;
http://www.nature.com/protocolexchange/labgroups/600127 - purchase online Super P-Force NO PRESCRIPTION next day delivery
http://www.nature.com/protocolexchange/labgroups/597717 - how can i buy Keftab NO PRESCRIPTION no fees;
http://www.nature.com/protocolexchange/labgroups/609967 - online pharmacy Azulfidine no script needed c.o.d. overnight
http://www.nature.com/protocolexchange/labgroups/614477 - cost of Augmentin overnight delivery no rx
http://www.nature.com/protocolexchange/labgroups/619037 - Cephalexin Acheter Maintenant Internationale Bon Marche Sans Ordonnance;
http://www.nature.com/protocolexchange/labgroups/594315 - best place to buy Manforce NON PRESCRIPTION;
http://www.nature.com/protocolexchange/labgroups/615285 - generic drugs Levitra Pack-30 NO PRESCRIPTION no fees
http://www.nature.com/protocolexchange/labgroups/611867 - quality V-Excel free worldwide shipping
http://www.nature.com/protocolexchange/labgroups/615263 - Viagra Pack-90 Pharmacie En Ligne En Nice;
http://www.nature.com/protocolexchange/labgroups/618633 - Proventil Pharmacie En Ligne En Metz;
http://www.nature.com/protocolexchange/labgroups/598057 - online Combivir pharmacy WITHOUT a PRESCRIPTION;
http://www.nature.com/protocolexchange/labgroups/619113 - Doxycycline Payer Par Carte Visa Bon Marche Sans Ordonnance;
http://www.nature.com/protocolexchange/labgroups/616055 - cheap generic Rumalaya Fort delivery NO PRESCRIPTION
http://www.nature.com/protocolexchange/labgroups/618955 - Bactrim Meilleur Pharmacie En Mulhouse;
http://www.nature.com/protocolexchange/labgroups/609657 - buy cheap Priligy with NO PRESCRIPTIONs
http://www.nature.com/protocolexchange/labgroups/599175 - discount price Cialis Light Pack-90 overseas with NO PRESCRIPTIONs
http://www.nature.com/protocolexchange/labgroups/620069 - Clonidine Generique En Nice En Ligne,Sans Ordonnance;
http://www.nature.com/protocolexchange/labgroups/613481 - ordering at lowest price Nortriptyline cheap no rx required
http://www.nature.com/protocolexchange/labgroups/616353 - Viagra Caps Au Rabais Acheter En Ligne;
http://www.nature.com/protocolexchange/labgroups/616839 - Ventolin Pharmacie Au Rabais Canada;
http://www.nature.com/protocolexchange/labgroups/611961 - purchase cheap online Tadacip c.o.d overnight no rx
http://www.nature.com/protocolexchange/labgroups/597517 - i want to buy Allegra overnight without dr approval;
http://www.nature.com/protocolexchange/labgroups/589463 - purchase at low price Ceclor CD no prior prescription;
http://www.nature.com/protocolexchange/labgroups - ordering safety Cordarone without rx
http://www.nature.com/protocolexchange/labgroups/610959 - ordering safety Antivert with NO PRESCRIPTION
http://www.nature.com/protocolexchange/labgroups/609817 - low cost Tadalia online visa no rx
http://www.nature.com/protocolexchange/labgroups/612761 - low prices Diflucan saturday delivery
http://www.nature.com/protocolexchange/labgroups/600163 - buy at low cost V-gel NO PRESCRIPTION quick delivery
http://www.nature.com/protocolexchange/labgroups/609699 - discount prices Manforce c.o.d. NO PRESCRIPTION
http://www.nature.com/protocolexchange/labgroups/609849 - fast shipping Avodart overnight delivery no rx
http://www.nature.com/protocolexchange/labgroups/617951 - Stromectol Pharmacie En Italy,Bon Prix;
http://www.nature.com/protocolexchange/labgroups/610731 - order at low cost Depforce without a rx overnight
http://www.nature.com/protocolexchange/labgroups/597413 - buy online cheapest Cystone WITHOUT A PRESCRIPTION shipped overnight;
http://www.nature.com/protocolexchange/labgroups/589565 - where can i buy Trileptal NO PRESCRIPTION next day delivery;
http://www.nature.com/protocolexchange/labgroups/618267 - Benicar Sans Ordonnance Pilule Livraison;
http://www.nature.com/protocolexchange/labgroups/614459 - how to buy Grisactin online pharmacy overnight shipping
http://www.nature.com/protocolexchange/labgroups/620549 - how much Norvasc NO PRESCRIPTION overnight;
http://www.nature.com/protocolexchange/labgroups/609753 - quality Combivir NO PRESCRIPTION fedex / ups
http://www.nature.com/protocolexchange/labgroups/616039 - Wellbutrin SR Achat Sans Prescription;
http://www.nature.com/protocolexchange/labgroups/615217 - where to order Alesse with VISA or MasterCard
http://www.nature.com/protocolexchange/labgroups/620575 - ordering safety Silagra NO SCRIPT required express delivery;
http://www.nature.com/protocolexchange/labgroups/615529 - Ventolin Remise Des Medicaments Sans Ordonnance;
http://www.nature.com/protocolexchange/labgroups/595165 - price of Suminat no script needed c.o.d. overnight;
http://www.nature.com/protocolexchange/labgroups/609853 - cheap prices Levitra Oral Jelly delivery NO PRESCRIPTION
http://www.nature.com/protocolexchange/labgroups/612947 - generic drugs Red Viagra shipped overnight without a prescription
http://www.nature.com/protocolexchange/labgroups/598997 - order cheap Enhance 9 tablet without script
http://www.nature.com/protocolexchange/labgroups/611609 - buy cheapest Micardis pay cod NO PRESCRIPTION
http://www.nature.com/protocolexchange/labgroups/609783 - quality Minocin from a Canadian pharmacy
http://www.nature.com/protocolexchange/labgroups/617507 - Stromectol Bon Marche Medicament;
http://www.nature.com/protocolexchange/labgroups/599313 - buy online Novosil pay cod WITHOUT PRESCRIPTION
http://www.nature.com/protocolexchange/labgroups/598881 - buy safety Compazine saturday delivery
http://www.nature.com/protocolexchange/labgroups/597675 - where can i purchase Brahmi in internet drugs overnight;
http://www.nature.com/protocolexchange/labgroups/620025 - Megalis En Ligne En Lyon;
http://www.nature.com/protocolexchange/labgroups/618587 - Harvoni Pas Cher , En Rennes Bon Marche Sans Ordonnance;
http://www.nature.com/protocolexchange/labgroups/619781 - Red Viagra Pharmacie En Ligne En Orleans;
http://www.nature.com/protocolexchange/labgroups/615473 - cheap prices Panadol pharmacy WITHOUT a PRESCRIPTION
http://www.nature.com/protocolexchange/labgroups/618077 - Levitra Bon Prix Pharmacie;
http://www.nature.com/protocolexchange/labgroups/589529 - how much Glucophage SR next day shipping product;
http://www.nature.com/protocolexchange/labgroups/589143 - generic drugs Karela prescriptions online;
http://www.nature.com/protocolexchange/labgroups/615197 - Zithromax Au Rabais Acheter En Ligne;
http://www.nature.com/protocolexchange/labgroups/615203 - safe order Hair Loss Cream c.o.d. saturday delivery
http://www.nature.com/protocolexchange/labgroups/612929 - ordering Kamagra without a rx overnight
http://www.nature.com/protocolexchange/labgroups/610083 - order cheap online Altace from a usa pharmacy without a prescription
http://www.nature.com/protocolexchange/labgroups/620507 - safe order Zero Nicotine Patch no dr approval cash on delivery;
http://www.nature.com/protocolexchange/labgroups/610839 - order at low cost Megalis c.o.d. NO PRESCRIPTION
http://www.nature.com/protocolexchange/labgroups/598939 - where can i order Furoxone cheap c.o.d. no rx
http://www.nature.com/protocolexchange/labgroups/596449 - buy Asacol no script needed c.o.d. overnight;
http://www.nature.com/protocolexchange/labgroups/619245 - Wellbutrin SR Achat Bon Marche Sans Ordonnance;
http://www.nature.com/protocolexchange/labgroups/617473 - Kamagra Jelly Pharmacie En Ligne En Metz;
http://www.nature.com/protocolexchange/labgroups/610777 - purchase cheapest Amoxil NO PRESCRIPTION required
http://www.nature.com/protocolexchange/labgroups/597901 - lowest price of generic Kamagra Polo pharmacy NO PRESCRIPTION;
http://www.nature.com/protocolexchange/labgroups/598683 - lowest price of generic Weekend Pack pay cod NO PRESCRIPTION;
http://www.nature.com/protocolexchange/labgroups/595137 - quality generic Glycomet c.o.d. without prescription;
http://www.nature.com/protocolexchange/labgroups/599893 - purchase at low cost Yasmin in internet drugs overnight
http://www.nature.com/protocolexchange/labgroups/613667 - cheapest price to order Viagra Super Active NO PRESCRIPTION required
http://www.nature.com/protocolexchange/labgroups/596235 - fast delivery Zenegra cheap no rx required;
http://www.nature.com/protocolexchange/labgroups/594465 - ordering Retin-A with NO PRESCRIPTIONs;
http://www.nature.com/protocolexchange/labgroups/609981 - buy safety Abana cash on delivery overnight
http://www.nature.com/protocolexchange/labgroups/611809 - pharmacies that sell Nolvadex overnight without a prescription
http://www.nature.com/protocolexchange/labgroups/618979 - Benicar Meilleur Pharmacie En Mulhouse;
http://www.nature.com/protocolexchange/labgroups/612707 - price of Tritace c.o.d. NO RX
http://www.nature.com/protocolexchange/labgroups/617821 - Ampicillin Generique En Nice En Ligne,Sans Ordonnance;
http://www.nature.com/protocolexchange/labgroups/594245 - where to get Rebetol next day delivery;
http://www.nature.com/protocolexchange/labgroups/595721 - where can i buy Prevacid c.o.d. without rx;
http://www.nature.com/protocolexchange/labgroups/615225 - Cephalexin En Ligne En Nancy;
http://www.nature.com/protocolexchange/labgroups/617501 - Super Hard ON Medicament Pharmacie Sante;
http://www.nature.com/protocolexchange/labgroups/612789 - cheapest Xeloda pharmacy NO PRESCRIPTION
http://www.nature.com/protocolexchange/labgroups/616277 - order cheap generic Assurans without rx
http://www.nature.com/protocolexchange/labgroups/615323 - buy at low price Noroxin WITHOUT dr PRESCRIPTION
http://www.nature.com/protocolexchange/labgroups/614817 - Brand Cialis En Ligne En Villeurbanne;
http://www.nature.com/protocolexchange/labgroups/597827 - low prices for generic Lopid overnight saturday delivery NO PRESCRIPTION;
http://www.nature.com/protocolexchange/labgroups/610903 - cheapest Paxil Cr overnight NO PRESCRIPTION
http://www.nature.com/protocolexchange/labgroups/619133 - Levitra En Ligne En Orleans;
http://www.nature.com/protocolexchange/labgroups/598663 - purchase cheap online Glucophage NO PRESCRIPTION next day delivery;
http://www.nature.com/protocolexchange/labgroups/596611 - cheap price of Flagyl pharmacy WITHOUT a PRESCRIPTION;
http://www.nature.com/protocolexchange/labgroups/615239 - Viagra Gold - Vigour En Ligne Pharmacie Licence Sans Ordonnance;
http://www.nature.com/protocolexchange/labgroups/615769 - Revia En Ligne En Sion Bon Marche;
http://www.nature.com/protocolexchange/labgroups/598313 - order cheapest Ibuprofen non prescription needed;
http://www.nature.com/protocolexchange/labgroups/617101 - Tadacip En Ligne En Sion Bon Marche;
http://www.nature.com/protocolexchange/labgroups/618039 - Zanaflex Pharmacie En Ligne Europe;
http://www.nature.com/protocolexchange/labgroups/613667 - cheapest price to order Viagra Super Active NO PRESCRIPTION required
http://www.nature.com/protocolexchange/labgroups/615019 - Nexium En Ligne Achat;
http://www.nature.com/protocolexchange/labgroups/618077 - Levitra Bon Prix Pharmacie;
http://www.nature.com/protocolexchange/labgroups/619781 - Red Viagra Pharmacie En Ligne En Orleans;
http://www.nature.com/protocolexchange/labgroups/595211 - i want to order Parlodel NO PRESCRIPTION next day delivery;
http://www.nature.com/protocolexchange/labgroups/619245 - Wellbutrin SR Achat Bon Marche Sans Ordonnance;
http://www.nature.com/protocolexchange/labgroups/595659 - wholesale cheapest Cialis Pack-90 without script;
http://www.nature.com/protocolexchange/labgroups/594879 - cost of Voveran no script needed c.o.d. overnight;
http://www.nature.com/protocolexchange/labgroups/610903 - cheapest Paxil Cr overnight NO PRESCRIPTION
http://www.nature.com/protocolexchange/labgroups/614817 - Brand Cialis En Ligne En Villeurbanne;
http://www.nature.com/protocolexchange/labgroups/615239 - Viagra Gold - Vigour En Ligne Pharmacie Licence Sans Ordonnance;
http://www.nature.com/protocolexchange/labgroups/610839 - order at low cost Megalis c.o.d. NO PRESCRIPTION
http://www.nature.com/protocolexchange/labgroups/617507 - Stromectol Bon Marche Medicament;
http://www.nature.com/protocolexchange/labgroups/612011 - cheap Viagra Professional pay with mastercard,visa,ach,echeck
http://www.nature.com/protocolexchange/labgroups/589143 - generic drugs Karela prescriptions online;
http://www.nature.com/protocolexchange/labgroups/611679 - price of Aristocort next day delivery no rx
http://www.nature.com/protocolexchange/labgroups/617473 - Kamagra Jelly Pharmacie En Ligne En Metz;
http://www.nature.com/protocolexchange/labgroups/617677 - Bimatoprost 0.03% Pharmacie En Ligne Sans Ordonnance;
http://www.nature.com/protocolexchange/labgroups/619227 - Vigora Prix En France,Sans Ordonnance;
http://www.nature.com/protocolexchange/labgroups/609795 - how much Asendin NO PRESCRIPTION quick delivery
http://www.nature.com/protocolexchange/labgroups/620443 - we offer quality Zenegra without a prescription;
http://www.nature.com/protocolexchange/labgroups/612789 - cheapest Xeloda pharmacy NO PRESCRIPTION
http://www.nature.com/protocolexchange/labgroups/609853 - cheap prices Levitra Oral Jelly delivery NO PRESCRIPTION
http://www.nature.com/protocolexchange/labgroups/589529 - how much Glucophage SR next day shipping product;
http://www.nature.com/protocolexchange/labgroups/615469 - Finpecia Pharmacie En Ligne En France Achat;
http://www.nature.com/protocolexchange/labgroups/594801 - purchase at low price Herbolax with VISA or MasterCard;
http://www.nature.com/protocolexchange/labgroups/597675 - where can i purchase Brahmi in internet drugs overnight;
http://www.nature.com/protocolexchange/labgroups/597901 - lowest price of generic Kamagra Polo pharmacy NO PRESCRIPTION;
http://www.nature.com/protocolexchange/labgroups/595929 - buy cheapest Penisole same day delivery NO PRESCRIPTION;
http://www.nature.com/protocolexchange/labgroups/611609 - buy cheapest Micardis pay cod NO PRESCRIPTION
http://www.nature.com/protocolexchange/labgroups/620371 - Benicar Acheter Bon Marche Generique;
http://www.nature.com/protocolexchange/labgroups/615299 - Brand Viagra Generique Achat En Ligne;
http://www.nature.com/protocolexchange/labgroups/599583 - best place to buy Plendil online consulation with NO PRESCRIPTION
http://www.nature.com/protocolexchange/labgroups/596543 - buy cheapest Ovral pharmacy WITHOUT a PRESCRIPTION;
http://www.nature.com/protocolexchange/labgroups/617585 - Super Hard ON Pharmacie En Ligne En France Internet;
http://www.nature.com/protocolexchange/labgroups/610291 - buy cheapest Geriforte without doctor prescription
http://www.nature.com/protocolexchange/labgroups/594545 - i want to buy Tegopen pharmacy without prescription;
http://www.nature.com/protocolexchange/labgroups/598881 - buy safety Compazine saturday delivery
http://www.nature.com/protocolexchange/labgroups/612947 - generic drugs Red Viagra shipped overnight without a prescription
http://www.nature.com/protocolexchange/labgroups/619133 - Levitra En Ligne En Orleans;
http://www.nature.com/protocolexchange/labgroups/609873 - lowest price of generic Orlistat prescriptions online
http://www.nature.com/protocolexchange/labgroups/612475 - discount Phenergan without script
http://www.nature.com/protocolexchange/labgroups/610083 - order cheap online Altace from a usa pharmacy without a prescription
http://www.nature.com/protocolexchange/labgroups/620025 - Megalis En Ligne En Lyon;
http://www.nature.com/protocolexchange/labgroups/616555 - Silagra Pharmacie Au Rabais Canada;
http://www.nature.com/protocolexchange/labgroups/615197 - Zithromax Au Rabais Acheter En Ligne;
http://www.nature.com/protocolexchange/labgroups/598049 - quality generic Ceclor CD with overnight delivery;
http://www.nature.com/protocolexchange/labgroups/598683 - lowest price of generic Weekend Pack pay cod NO PRESCRIPTION;
http://www.nature.com/protocolexchange/labgroups/596903 - ordering at lowest price Benemid NO PRESCRIPTION;
http://www.nature.com/protocolexchange/labgroups/620507 - safe order Zero Nicotine Patch no dr approval cash on delivery;
http://www.nature.com/protocolexchange/labgroups/599893 - purchase at low cost Yasmin in internet drugs overnight
http://www.nature.com/protocolexchange/labgroups/614805 - order at low cost Lopid online pharmacy overnight shipping
http://www.nature.com/protocolexchange/labgroups/595527 - where to get Trandate without script;
http://www.nature.com/protocolexchange/labgroups/617967 - Cialis Daily Pharmacie En Ligne En Nimes;
http://www.nature.com/protocolexchange/labgroups/619881 - Doxycycline Pharmacie En Ligne En Orleans;
http://www.nature.com/protocolexchange/labgroups/616695 - Viagra Caps Pharmacie En Ligne En Swiss;
http://www.nature.com/protocolexchange/labgroups/599097 - where can i purchase Baclofen c.o.d. without rx
http://www.nature.com/protocolexchange/labgroups/598533 - i want to buy Eriacta NO PRESCRIPTION c.o.d.;
http://www.nature.com/protocolexchange/labgroups/596389 - discount Genegra pharmacy NO PRESCRIPTION;
http://www.nature.com/protocolexchange/labgroups/595601 - cheapest price to order Gasex next day NO PRESCRIPTION needed;
http://www.nature.com/protocolexchange/labgroups/614961 - discount price Lipitor WITHOUT PRESCRIPTION
http://www.nature.com/protocolexchange/labgroups/610157 - lowest price of Trecator-SC WITHOUT dr PRESCRIPTION
http://www.nature.com/protocolexchange/labgroups/619397 - Stendra Sans Prescrire En Ligne Pharmacie;
http://www.nature.com/protocolexchange/labgroups/616729 - Harvoni En Ligne Pharmacie En Paris;
http://www.nature.com/protocolexchange/labgroups/612103 - purchase cheap online Crestor NO PRESCRIPTION
http://www.nature.com/protocolexchange/labgroups/618049 - Red Viagra En Ligne En Rennes;
http://www.nature.com/protocolexchange/labgroups/596091 - purchase at lowest price Combimist L Inhaler shipped with NO PRESCRIPTION;
http://www.nature.com/protocolexchange/labgroups/597979 - order cheapest Aceon next day NO PRESCRIPTION needed;
http://www.nature.com/protocolexchange/labgroups/614859 - ordering Eldepryl pay cod WITHOUT PRESCRIPTION
http://www.nature.com/protocolexchange/labgroups/619375 - Bactrim Pharmacie En Ligne Winnipeg;
http://www.nature.com/protocolexchange/labgroups/613559 - buy cheap Tegopen next day NO PRESCRIPTION needed
http://www.nature.com/protocolexchange/labgroups/619861 - Orlistat Pharmacie En Ligne En Le Mans;
http://www.nature.com/protocolexchange/labgroups/618127 - Diflucan Pharmacie En Ligne En Toulon;
http://www.nature.com/protocolexchange/labgroups/609895 - cheapest pills Prandin from trusted pharmacy
http://www.nature.com/protocolexchange/labgroups/614441 - how to buy Risperdal NO PRESCRIPTION overnight
http://www.nature.com/protocolexchange/labgroups/599859 - quiqly delivery Sumycin NO PRESCRIPTION quick delivery
http://www.nature.com/protocolexchange/labgroups/615315 - Seroquel Livraison Le Jour Suivant Bon Marche,Sans Ordonnance;
http://www.nature.com/protocolexchange/labgroups/596737 - where to order Vitria pay with mastercard,visa,ach,echeck;
http://www.nature.com/protocolexchange/labgroups/598909 - ordering online Forzest overnight NO PRESCRIPTION
http://www.nature.com/protocolexchange/labgroups/620157 - Harvoni Sans Ordonnance;
http://www.nature.com/protocolexchange/labgroups/614907 - safe order Levlen saturday delivery
http://www.nature.com/protocolexchange/labgroups/616949 - Stendra Pharmacie En Ligne En Paris;
http://www.nature.com/protocolexchange/labgroups/615597 - Amoxil Cout De Pharmacie Juridique Ordonnance;
http://www.nature.com/protocolexchange/labgroups/619083 - Amoxil Pharmacie Sans Ordonnance;
http://www.nature.com/protocolexchange/labgroups/617817 - Baclofen Pharmacie En Ligne En Amiens;
http://www.nature.com/protocolexchange/labgroups/617185 - Wellbutrin SR En Ligne En Bordeaux;
http://www.nature.com/protocolexchange/labgroups/618707 - Levlen France Prix;
http://www.nature.com/protocolexchange/labgroups/597391 - where to order Prinivil overnight delivery no rx;
http://www.nature.com/protocolexchange/labgroups/615785 - Bimatoprost 0.03% A Bon Compte En Ligne Pilule;
http://www.nature.com/protocolexchange/labgroups/612815 - buy at low cost Mysoline c.o.d. without prescription
http://www.nature.com/protocolexchange/labgroups/617235 - Viagra Soft Pas Cher , En Rennes Bon Marche Sans Ordonnance;
http://www.nature.com/protocolexchange/labgroups/595473 - low cost Eriacta c.o.d. NO PRESCRIPTION;
http://www.nature.com/protocolexchange/labgroups/620141 - Stendra Pharmacie En Ligne En Villeurbanne;
http://www.nature.com/protocolexchange/labgroups/596663 - buy discount Macrobid NO PRESCRIPTION needed;
http://www.nature.com/protocolexchange/labgroups/616531 - Nolvadex En Ligne En Grenoble;
http://www.nature.com/protocolexchange/labgroups/610383 - how to order LIV.52 with no rx
http://www.nature.com/protocolexchange/labgroups/610507 - buy online Dramamine saturday delivery
http://www.nature.com/protocolexchange/labgroups/611375 - where can i buy Epivir Hbv c.o.d. no script
http://www.nature.com/protocolexchange/labgroups/617881 - Sildalist Livraison Gratuite;
http://www.nature.com/protocolexchange/labgroups/619347 - Diflucan Livraison Rapide,Sans Ordonnance;
http://www.nature.com/protocolexchange/labgroups/597875 - where can i purchase Cialis Light Pack-30 NO PRESCRIPTION quick delivery;
http://www.nature.com/protocolexchange/labgroups/620061 - Tadapox En Ligne En Orleans;
http://www.nature.com/protocolexchange/labgroups/589735 - price of Tenormin c.o.d. NO RX;
http://www.nature.com/protocolexchange/labgroups/619495 - Nolvadex En Ligne En Amiens;
http://www.nature.com/protocolexchange/labgroups/614939 - Wellbutrin SR Acheter Maintenant Detaillant Local Bon Marche;
http://www.nature.com/protocolexchange/labgroups/616129 - Lisinopril ,Achat A Bas Prix, Sans Ordonnance;
http://www.nature.com/protocolexchange/labgroups/616297 - Eriacta Acheter En Pharmacie En Ligne;
http://www.nature.com/protocolexchange/labgroups/612761 - low prices Diflucan saturday delivery
http://www.nature.com/protocolexchange/labgroups/598085 - purchase at low price Uniphyl Cr no script required;
http://www.nature.com/protocolexchange/labgroups/589463 - purchase at low price Ceclor CD no prior prescription;
http://www.nature.com/protocolexchange/labgroups/615923 - buy safety Viagra Jelly shipped by cash on delivery
http://www.nature.com/protocolexchange/labgroups/617653 - Harvoni Pharmacie Au Rabais Canada;
http://www.nature.com/protocolexchange/labgroups/594315 - best place to buy Manforce NON PRESCRIPTION;
http://www.nature.com/protocolexchange/labgroups/609525 - discount Tritace with overnight delivery
http://www.nature.com/protocolexchange/labgroups/589565 - where can i buy Trileptal NO PRESCRIPTION next day delivery;
http://www.nature.com/protocolexchange/labgroups/609849 - fast shipping Avodart overnight delivery no rx
http://www.nature.com/protocolexchange/labgroups/614477 - cost of Augmentin overnight delivery no rx
http://www.nature.com/protocolexchange/labgroups/597717 - how can i buy Keftab NO PRESCRIPTION no fees;
http://www.nature.com/protocolexchange/labgroups/616353 - Viagra Caps Au Rabais Acheter En Ligne;
http://www.nature.com/protocolexchange/labgroups/609699 - discount prices Manforce c.o.d. NO PRESCRIPTION
http://www.nature.com/protocolexchange/labgroups/619113 - Doxycycline Payer Par Carte Visa Bon Marche Sans Ordonnance;
http://www.nature.com/protocolexchange/labgroups/612783 - fast delivery Cardizem without a rx overnight
http://www.nature.com/protocolexchange/labgroups/610731 - order at low cost Depforce without a rx overnight
http://www.nature.com/protocolexchange/labgroups/619937 - Doxycycline Sans Ordonnance Gratuit Comprime;
http://www.nature.com/protocolexchange/labgroups/617613 - Kamagra En Ligne En Clermont-Ferrand;
http://www.nature.com/protocolexchange/labgroups/617951 - Stromectol Pharmacie En Italy,Bon Prix;
http://www.nature.com/protocolexchange/labgroups/616039 - Wellbutrin SR Achat Sans Prescription;
http://www.nature.com/protocolexchange/labgroups/597517 - i want to buy Allegra overnight without dr approval;
http://www.nature.com/protocolexchange/labgroups/618633 - Proventil Pharmacie En Ligne En Metz;
http://www.nature.com/protocolexchange/labgroups/616839 - Ventolin Pharmacie Au Rabais Canada;
http://www.nature.com/protocolexchange/labgroups/613481 - ordering at lowest price Nortriptyline cheap no rx required
http://www.nature.com/protocolexchange/labgroups/610997 - best prices Zyprexa with NO PRESCRIPTION
http://www.nature.com/protocolexchange/labgroups/614459 - how to buy Grisactin online pharmacy overnight shipping
http://www.nature.com/protocolexchange/labgroups/620069 - Clonidine Generique En Nice En Ligne,Sans Ordonnance;
http://www.nature.com/protocolexchange/labgroups/609753 - quality Combivir NO PRESCRIPTION fedex / ups
http://www.nature.com/protocolexchange/labgroups/615263 - Viagra Pack-90 Pharmacie En Ligne En Nice;
http://www.nature.com/protocolexchange/labgroups/619037 - Cephalexin Acheter Maintenant Internationale Bon Marche Sans Ordonnance;
http://www.nature.com/protocolexchange/labgroups/618267 - Benicar Sans Ordonnance Pilule Livraison;
http://www.nature.com/protocolexchange/labgroups/609657 - buy cheap Priligy with NO PRESCRIPTIONs
http://www.nature.com/protocolexchange/labgroups/613793 - where to get Tentex Forte in internet,next day delivery
http://www.nature.com/protocolexchange/labgroups/615217 - where to order Alesse with VISA or MasterCard
http://www.nature.com/protocolexchange/labgroups/616055 - cheap generic Rumalaya Fort delivery NO PRESCRIPTION
http://www.nature.com/protocolexchange/labgroups/599175 - discount price Cialis Light Pack-90 overseas with NO PRESCRIPTIONs
http://www.nature.com/protocolexchange/labgroups/610959 - ordering safety Antivert with NO PRESCRIPTION
http://www.nature.com/protocolexchange/labgroups/614597 - fast delivery Celebrex NO PRESCRIPTION needed
http://www.nature.com/protocolexchange/labgroups/618955 - Bactrim Meilleur Pharmacie En Mulhouse;
http://www.nature.com/protocolexchange/labgroups/609967 - online pharmacy Azulfidine no script needed c.o.d. overnight
http://www.nature.com/protocolexchange/labgroups/598699 - best place to buy Lithobid WITHOUT dr PRESCRIPTION;
http://www.nature.com/protocolexchange/labgroups/600163 - buy at low cost V-gel NO PRESCRIPTION quick delivery
http://www.nature.com/protocolexchange/labgroups/620549 - how much Norvasc NO PRESCRIPTION overnight;
http://www.nature.com/protocolexchange/labgroups/597413 - buy online cheapest Cystone WITHOUT A PRESCRIPTION shipped overnight;
http://www.nature.com/protocolexchange/labgroups/618543 - Levitra with Dapoxetine En Ligne Pharmacie En Paris;
http://www.nature.com/protocolexchange/labgroups/617881 - Sildalist Livraison Gratuite;
http://www.nature.com/protocolexchange/labgroups/617185 - Wellbutrin SR En Ligne En Bordeaux;
http://www.nature.com/protocolexchange/labgroups/596531 - cheapest Grifulvin pharmacy NO PRESCRIPTION;
http://www.nature.com/protocolexchange/labgroups/613559 - buy cheap Tegopen next day NO PRESCRIPTION needed
http://www.nature.com/protocolexchange/labgroups/618231 - Seroquel Generique En Nice En Ligne,Sans Ordonnance;
http://www.nature.com/protocolexchange/labgroups/619397 - Stendra Sans Prescrire En Ligne Pharmacie;
http://www.nature.com/protocolexchange/labgroups/614961 - discount price Lipitor WITHOUT PRESCRIPTION
http://www.nature.com/protocolexchange/labgroups/596179 - low cost Kamagra Effervescent pharmacy WITHOUT a PRESCRIPTION;
http://www.nature.com/protocolexchange/labgroups/610383 - how to order LIV.52 with no rx
http://www.nature.com/protocolexchange/labgroups/616531 - Nolvadex En Ligne En Grenoble;
http://www.nature.com/protocolexchange/labgroups/617087 - Ampicillin Achat Bon Marche;
http://www.nature.com/protocolexchange/labgroups/595527 - where to get Trandate without script;
http://www.nature.com/protocolexchange/labgroups/616485 - Flagyl Pharmacie En Ligne En Caen;
http://www.nature.com/protocolexchange/labgroups/614441 - how to buy Risperdal NO PRESCRIPTION overnight
http://www.nature.com/protocolexchange/labgroups/611375 - where can i buy Epivir Hbv c.o.d. no script
http://www.nature.com/protocolexchange/labgroups/618127 - Diflucan Pharmacie En Ligne En Toulon;
http://www.nature.com/protocolexchange/labgroups/619861 - Orlistat Pharmacie En Ligne En Le Mans;
http://www.nature.com/protocolexchange/labgroups/616949 - Stendra Pharmacie En Ligne En Paris;
http://www.nature.com/protocolexchange/labgroups/598533 - i want to buy Eriacta NO PRESCRIPTION c.o.d.;
http://www.nature.com/protocolexchange/labgroups/619083 - Amoxil Pharmacie Sans Ordonnance;
http://www.nature.com/protocolexchange/labgroups/615597 - Amoxil Cout De Pharmacie Juridique Ordonnance;
http://www.nature.com/protocolexchange/labgroups/589735 - price of Tenormin c.o.d. NO RX;
http://www.nature.com/protocolexchange/labgroups/609895 - cheapest pills Prandin from trusted pharmacy
http://www.nature.com/protocolexchange/labgroups/617235 - Viagra Soft Pas Cher , En Rennes Bon Marche Sans Ordonnance;
http://www.nature.com/protocolexchange/labgroups/614859 - ordering Eldepryl pay cod WITHOUT PRESCRIPTION
http://www.nature.com/protocolexchange/labgroups/610507 - buy online Dramamine saturday delivery
http://www.nature.com/protocolexchange/labgroups/589509 - buy online Nizoral no script required;
http://www.nature.com/protocolexchange/labgroups/595601 - cheapest price to order Gasex next day NO PRESCRIPTION needed;
http://www.nature.com/protocolexchange/labgroups/618221 - Lexapro En Ligne En Saint-Etienne;
http://www.nature.com/protocolexchange/labgroups/620141 - Stendra Pharmacie En Ligne En Villeurbanne;
http://www.nature.com/protocolexchange/labgroups/616695 - Viagra Caps Pharmacie En Ligne En Swiss;
http://www.nature.com/protocolexchange/labgroups/618707 - Levlen France Prix;
http://www.nature.com/protocolexchange/labgroups/617967 - Cialis Daily Pharmacie En Ligne En Nimes;
http://www.nature.com/protocolexchange/labgroups/612103 - purchase cheap online Crestor NO PRESCRIPTION
http://www.nature.com/protocolexchange/labgroups/596737 - where to order Vitria pay with mastercard,visa,ach,echeck;
http://www.nature.com/protocolexchange/labgroups/617817 - Baclofen Pharmacie En Ligne En Amiens;
http://www.nature.com/protocolexchange/labgroups/597569 - buy online Septilin free worldwide shipping;
http://www.nature.com/protocolexchange/labgroups/619347 - Diflucan Livraison Rapide,Sans Ordonnance;
http://www.nature.com/protocolexchange/labgroups/618049 - Red Viagra En Ligne En Rennes;
http://www.nature.com/protocolexchange/labgroups/619881 - Doxycycline Pharmacie En Ligne En Orleans;
http://www.nature.com/protocolexchange/labgroups/597391 - where to order Prinivil overnight delivery no rx;
http://www.nature.com/protocolexchange/labgroups/620061 - Tadapox En Ligne En Orleans;
http://www.nature.com/protocolexchange/labgroups/612815 - buy at low cost Mysoline c.o.d. without prescription
http://www.nature.com/protocolexchange/labgroups/596663 - buy discount Macrobid NO PRESCRIPTION needed;
http://www.nature.com/protocolexchange/labgroups/615315 - Seroquel Livraison Le Jour Suivant Bon Marche,Sans Ordonnance;
http://www.nature.com/protocolexchange/labgroups/596389 - discount Genegra pharmacy NO PRESCRIPTION;
http://www.nature.com/protocolexchange/labgroups/596091 - purchase at lowest price Combimist L Inhaler shipped with NO PRESCRIPTION;
http://www.nature.com/protocolexchange/labgroups/620157 - Harvoni Sans Ordonnance;
http://www.nature.com/protocolexchange/labgroups/614939 - Wellbutrin SR Acheter Maintenant Detaillant Local Bon Marche;
http://www.nature.com/protocolexchange/labgroups/597979 - order cheapest Aceon next day NO PRESCRIPTION needed;
http://www.nature.com/protocolexchange/labgroups/599097 - where can i purchase Baclofen c.o.d. without rx
http://www.nature.com/protocolexchange/labgroups/616297 - Eriacta Acheter En Pharmacie En Ligne;
http://www.nature.com/protocolexchange/labgroups/616729 - Harvoni En Ligne Pharmacie En Paris;
http://www.nature.com/protocolexchange/labgroups/589715 - where can i order Remeron without rx,next day delivery;
http://www.nature.com/protocolexchange/labgroups/595601 - cheapest price to order Gasex next day NO PRESCRIPTION needed;
http://www.nature.com/protocolexchange/labgroups/619375 - Bactrim Pharmacie En Ligne Winnipeg;
http://www.nature.com/protocolexchange/labgroups/620157 - Harvoni Sans Ordonnance;
http://www.nature.com/protocolexchange/labgroups/617005 - Cialis Super Active Pharmacie En Italy,Bon Prix;
http://www.nature.com/protocolexchange/labgroups/599859 - quiqly delivery Sumycin NO PRESCRIPTION quick delivery
http://www.nature.com/protocolexchange/labgroups/598533 - i want to buy Eriacta NO PRESCRIPTION c.o.d.;
http://www.nature.com/protocolexchange/labgroups/614545 - indian generic Gestanin overnight without a prescription
http://www.nature.com/protocolexchange/labgroups/595527 - where to get Trandate without script;
http://www.nature.com/protocolexchange/labgroups/619453 - Viagra Jelly Pharmacie En Ligne En Marseille;
http://www.nature.com/protocolexchange/labgroups/616949 - Stendra Pharmacie En Ligne En Paris;
http://www.nature.com/protocolexchange/labgroups/618049 - Red Viagra En Ligne En Rennes;
http://www.nature.com/protocolexchange/labgroups/597391 - where to order Prinivil overnight delivery no rx;
http://www.nature.com/protocolexchange/labgroups/612103 - purchase cheap online Crestor NO PRESCRIPTION
http://www.nature.com/protocolexchange/labgroups/589509 - buy online Nizoral no script required;
http://www.nature.com/protocolexchange/labgroups/616485 - Flagyl Pharmacie En Ligne En Caen;
http://www.nature.com/protocolexchange/labgroups/599097 - where can i purchase Baclofen c.o.d. without rx
http://www.nature.com/protocolexchange/labgroups/617087 - Ampicillin Achat Bon Marche;
http://www.nature.com/protocolexchange/labgroups/599713 - purchase at lowest price Indinavir online pharmacy overnight shipping
http://www.nature.com/protocolexchange/labgroups/617881 - Sildalist Livraison Gratuite;
http://www.nature.com/protocolexchange/labgroups/620141 - Stendra Pharmacie En Ligne En Villeurbanne;
http://www.nature.com/protocolexchange/labgroups/610157 - lowest price of Trecator-SC WITHOUT dr PRESCRIPTION
http://www.nature.com/protocolexchange/labgroups/596737 - where to order Vitria pay with mastercard,visa,ach,echeck;
http://www.nature.com/protocolexchange/labgroups/616729 - Harvoni En Ligne Pharmacie En Paris;
http://www.nature.com/protocolexchange/labgroups/618231 - Seroquel Generique En Nice En Ligne,Sans Ordonnance;
http://www.nature.com/protocolexchange/labgroups/619495 - Nolvadex En Ligne En Amiens;
http://www.nature.com/protocolexchange/labgroups/616695 - Viagra Caps Pharmacie En Ligne En Swiss;
http://www.nature.com/protocolexchange/labgroups/596389 - discount Genegra pharmacy NO PRESCRIPTION;
http://www.nature.com/protocolexchange/labgroups/589735 - price of Tenormin c.o.d. NO RX;
http://www.nature.com/protocolexchange/labgroups/619881 - Doxycycline Pharmacie En Ligne En Orleans;
http://www.nature.com/protocolexchange/labgroups/617185 - Wellbutrin SR En Ligne En Bordeaux;
http://www.nature.com/protocolexchange/labgroups/618127 - Diflucan Pharmacie En Ligne En Toulon;
http://www.nature.com/protocolexchange/labgroups/611375 - where can i buy Epivir Hbv c.o.d. no script
http://www.nature.com/protocolexchange/labgroups/615315 - Seroquel Livraison Le Jour Suivant Bon Marche,Sans Ordonnance;
http://www.nature.com/protocolexchange/labgroups/594599 - cheap prices Maxalt without rx,next day delivery;
http://www.nature.com/protocolexchange/labgroups/615785 - Bimatoprost 0.03% A Bon Compte En Ligne Pilule;
http://www.nature.com/protocolexchange/labgroups/612815 - buy at low cost Mysoline c.o.d. without prescription
http://www.nature.com/protocolexchange/labgroups/617817 - Baclofen Pharmacie En Ligne En Amiens;
http://www.nature.com/protocolexchange/labgroups/616297 - Eriacta Acheter En Pharmacie En Ligne;
http://www.nature.com/protocolexchange/labgroups/617967 - Cialis Daily Pharmacie En Ligne En Nimes;
http://www.nature.com/protocolexchange/labgroups/617235 - Viagra Soft Pas Cher , En Rennes Bon Marche Sans Ordonnance;
http://www.nature.com/protocolexchange/labgroups/610507 - buy online Dramamine saturday delivery
http://www.nature.com/protocolexchange/labgroups/599859 - quiqly delivery Sumycin NO PRESCRIPTION quick delivery
http://www.nature.com/protocolexchange/labgroups/618049 - Red Viagra En Ligne En Rennes;
http://www.nature.com/protocolexchange/labgroups/596663 - buy discount Macrobid NO PRESCRIPTION needed;
http://www.nature.com/protocolexchange/labgroups/598909 - ordering online Forzest overnight NO PRESCRIPTION
http://www.nature.com/protocolexchange/labgroups/617967 - Cialis Daily Pharmacie En Ligne En Nimes;
http://www.nature.com/protocolexchange/labgroups/596091 - purchase at lowest price Combimist L Inhaler shipped with NO PRESCRIPTION;
http://www.nature.com/protocolexchange/labgroups/620141 - Stendra Pharmacie En Ligne En Villeurbanne;
http://www.nature.com/protocolexchange/labgroups/597979 - order cheapest Aceon next day NO PRESCRIPTION needed;
http://www.nature.com/protocolexchange/labgroups/616695 - Viagra Caps Pharmacie En Ligne En Swiss;
http://www.nature.com/protocolexchange/labgroups/598533 - i want to buy Eriacta NO PRESCRIPTION c.o.d.;
http://www.nature.com/protocolexchange/labgroups/616531 - Nolvadex En Ligne En Grenoble;
http://www.nature.com/protocolexchange/labgroups/610157 - lowest price of Trecator-SC WITHOUT dr PRESCRIPTION
http://www.nature.com/protocolexchange/labgroups/589735 - price of Tenormin c.o.d. NO RX;
http://www.nature.com/protocolexchange/labgroups/614441 - how to buy Risperdal NO PRESCRIPTION overnight
http://www.nature.com/protocolexchange/labgroups/619495 - Nolvadex En Ligne En Amiens;
http://www.nature.com/protocolexchange/labgroups/594599 - cheap prices Maxalt without rx,next day delivery;
http://www.nature.com/protocolexchange/labgroups/612815 - buy at low cost Mysoline c.o.d. without prescription
http://www.nature.com/protocolexchange/labgroups/614859 - ordering Eldepryl pay cod WITHOUT PRESCRIPTION
http://www.nature.com/protocolexchange/labgroups/619397 - Stendra Sans Prescrire En Ligne Pharmacie;
http://www.nature.com/protocolexchange/labgroups/614907 - safe order Levlen saturday delivery
http://www.nature.com/protocolexchange/labgroups/597875 - where can i purchase Cialis Light Pack-30 NO PRESCRIPTION quick delivery;
http://www.nature.com/protocolexchange/labgroups/615315 - Seroquel Livraison Le Jour Suivant Bon Marche,Sans Ordonnance;
http://www.nature.com/protocolexchange/labgroups/619453 - Viagra Jelly Pharmacie En Ligne En Marseille;
http://www.nature.com/protocolexchange/labgroups/616729 - Harvoni En Ligne Pharmacie En Paris;
http://www.nature.com/protocolexchange/labgroups/597391 - where to order Prinivil overnight delivery no rx;
http://www.nature.com/protocolexchange/labgroups/596531 - cheapest Grifulvin pharmacy NO PRESCRIPTION;
http://www.nature.com/protocolexchange/labgroups/617817 - Baclofen Pharmacie En Ligne En Amiens;
http://www.nature.com/protocolexchange/labgroups/619881 - Doxycycline Pharmacie En Ligne En Orleans;
http://www.nature.com/protocolexchange/labgroups/616297 - Eriacta Acheter En Pharmacie En Ligne;
http://www.nature.com/protocolexchange/labgroups/618231 - Seroquel Generique En Nice En Ligne,Sans Ordonnance;
http://www.nature.com/protocolexchange/labgroups/599713 - purchase at lowest price Indinavir online pharmacy overnight shipping
http://www.nature.com/protocolexchange/labgroups/615597 - Amoxil Cout De Pharmacie Juridique Ordonnance;
http://www.nature.com/protocolexchange/labgroups/617185 - Wellbutrin SR En Ligne En Bordeaux;
http://www.nature.com/protocolexchange/labgroups/599097 - where can i purchase Baclofen c.o.d. without rx
http://www.nature.com/protocolexchange/labgroups/613559 - buy cheap Tegopen next day NO PRESCRIPTION needed
http://www.nature.com/protocolexchange/labgroups/595601 - cheapest price to order Gasex next day NO PRESCRIPTION needed;
http://www.nature.com/protocolexchange/labgroups/596389 - discount Genegra pharmacy NO PRESCRIPTION;
http://www.nature.com/protocolexchange/labgroups/617235 - Viagra Soft Pas Cher , En Rennes Bon Marche Sans Ordonnance;
http://www.nature.com/protocolexchange/labgroups/609895 - cheapest pills Prandin from trusted pharmacy
http://www.nature.com/protocolexchange/labgroups/617881 - Sildalist Livraison Gratuite;
http://www.nature.com/protocolexchange/labgroups/616129 - Lisinopril ,Achat A Bas Prix, Sans Ordonnance;
http://www.nature.com/protocolexchange/labgroups/616949 - Stendra Pharmacie En Ligne En Paris;
http://www.nature.com/protocolexchange/labgroups/616297 - Eriacta Acheter En Pharmacie En Ligne;
http://www.nature.com/protocolexchange/labgroups/613559 - buy cheap Tegopen next day NO PRESCRIPTION needed
http://www.nature.com/protocolexchange/labgroups/617235 - Viagra Soft Pas Cher , En Rennes Bon Marche Sans Ordonnance;
http://www.nature.com/protocolexchange/labgroups/596091 - purchase at lowest price Combimist L Inhaler shipped with NO PRESCRIPTION;
http://www.nature.com/protocolexchange/labgroups/618049 - Red Viagra En Ligne En Rennes;
http://www.nature.com/protocolexchange/labgroups/614441 - how to buy Risperdal NO PRESCRIPTION overnight
http://www.nature.com/protocolexchange/labgroups/610507 - buy online Dramamine saturday delivery
http://www.nature.com/protocolexchange/labgroups/619083 - Amoxil Pharmacie Sans Ordonnance;
http://www.nature.com/protocolexchange/labgroups/611375 - where can i buy Epivir Hbv c.o.d. no script
http://www.nature.com/protocolexchange/labgroups/599713 - purchase at lowest price Indinavir online pharmacy overnight shipping
http://www.nature.com/protocolexchange/labgroups/596179 - low cost Kamagra Effervescent pharmacy WITHOUT a PRESCRIPTION;
http://www.nature.com/protocolexchange/labgroups/615785 - Bimatoprost 0.03% A Bon Compte En Ligne Pilule;
http://www.nature.com/protocolexchange/labgroups/597569 - buy online Septilin free worldwide shipping;
http://www.nature.com/protocolexchange/labgroups/615597 - Amoxil Cout De Pharmacie Juridique Ordonnance;
http://www.nature.com/protocolexchange/labgroups/619495 - Nolvadex En Ligne En Amiens;
http://www.nature.com/protocolexchange/labgroups/618231 - Seroquel Generique En Nice En Ligne,Sans Ordonnance;
http://www.nature.com/protocolexchange/labgroups/612815 - buy at low cost Mysoline c.o.d. without prescription
http://www.nature.com/protocolexchange/labgroups/597391 - where to order Prinivil overnight delivery no rx;
http://www.nature.com/protocolexchange/labgroups/617005 - Cialis Super Active Pharmacie En Italy,Bon Prix;
http://www.nature.com/protocolexchange/labgroups/595527 - where to get Trandate without script;
http://www.nature.com/protocolexchange/labgroups/619397 - Stendra Sans Prescrire En Ligne Pharmacie;
http://www.nature.com/protocolexchange/labgroups/616729 - Harvoni En Ligne Pharmacie En Paris;
http://www.nature.com/protocolexchange/labgroups/618543 - Levitra with Dapoxetine En Ligne Pharmacie En Paris;
http://www.nature.com/protocolexchange/labgroups/620061 - Tadapox En Ligne En Orleans;
http://www.nature.com/protocolexchange/labgroups/616485 - Flagyl Pharmacie En Ligne En Caen;
http://www.nature.com/protocolexchange/labgroups/617881 - Sildalist Livraison Gratuite;
http://www.nature.com/protocolexchange/labgroups/618127 - Diflucan Pharmacie En Ligne En Toulon;
http://www.nature.com/protocolexchange/labgroups/617087 - Ampicillin Achat Bon Marche;
http://www.nature.com/protocolexchange/labgroups/595473 - low cost Eriacta c.o.d. NO PRESCRIPTION;
http://www.nature.com/protocolexchange/labgroups/620141 - Stendra Pharmacie En Ligne En Villeurbanne;
http://www.nature.com/protocolexchange/labgroups/595601 - cheapest price to order Gasex next day NO PRESCRIPTION needed;
http://www.nature.com/protocolexchange/labgroups/619861 - Orlistat Pharmacie En Ligne En Le Mans;
http://www.nature.com/protocolexchange/labgroups/614545 - indian generic Gestanin overnight without a prescription
http://www.nature.com/protocolexchange/labgroups/617817 - Baclofen Pharmacie En Ligne En Amiens;
http://www.nature.com/protocolexchange/labgroups/619347 - Diflucan Livraison Rapide,Sans Ordonnance;
http://www.nature.com/protocolexchange/labgroups/616531 - Nolvadex En Ligne En Grenoble;
http://www.nature.com/protocolexchange/labgroups/596737 - where to order Vitria pay with mastercard,visa,ach,echeck;
http://www.nature.com/protocolexchange/labgroups/620157 - Harvoni Sans Ordonnance;
http://www.nature.com/protocolexchange/labgroups/589735 - price of Tenormin c.o.d. NO RX;
http://www.nature.com/protocolexchange/labgroups/599859 - quiqly delivery Sumycin NO PRESCRIPTION quick delivery
http://www.nature.com/protocolexchange/labgroups/589633 - cheap prices Effexor Xr pay cod NO PRESCRIPTION;
http://www.nature.com/protocolexchange/labgroups/616065 - Premarin Pilule Sans Prescrire Faire;
http://www.nature.com/protocolexchange/labgroups/600137 - buy cheap online Mellaril next day NO PRESCRIPTION
http://www.nature.com/protocolexchange/labgroups/620037 - Kamagra Pharmacie Du Jour Au Lendemain Bon Marche;
http://www.nature.com/protocolexchange/labgroups/589775 - buy online cheapest Inderal La without a rx overnight;
http://www.nature.com/protocolexchange/labgroups/594839 - buy Singulair NO PRESCRIPTION next day delivery;
http://www.nature.com/protocolexchange/labgroups/600069 - order Tetracycline overnight without prescription
http://www.nature.com/protocolexchange/labgroups/616337 - Eriacta Cout De Pharmacie Juridique Ordonnance;
http://www.nature.com/protocolexchange/labgroups/594307 - purchase at low price Shuddha guggulu shipped with NO PRESCRIPTION;
http://www.nature.com/protocolexchange/labgroups/610911 - quiqly delivery Cialis Daily without a prescription
http://www.nature.com/protocolexchange/labgroups/611915 - safe order Lioresal without script
http://www.nature.com/protocolexchange/labgroups/589703 - fast shipping Super Hard ON overseas with NO PRESCRIPTIONs;
http://www.nature.com/protocolexchange/labgroups/611695 - buy discount Malegra DXT online visa no rx
http://www.nature.com/protocolexchange/labgroups/598611 - cheapest Ditropan WITHOUT dr PRESCRIPTION;
http://www.nature.com/protocolexchange/labgroups/599055 - ordering safety Paxil Cr NO PRESCRIPTION next day delivery
http://www.nature.com/protocolexchange/labgroups/609757 - low price Avodart for sale online
http://www.nature.com/protocolexchange/labgroups/612867 - ordering safety Female Cialis FREE PRESCRIPTION drug
http://www.nature.com/protocolexchange/labgroups/619701 - Red Viagra En Ligne En Rennes;
http://www.nature.com/protocolexchange/labgroups/618107 - Strattera En Ligne En Le Havre;
http://www.nature.com/protocolexchange/labgroups/610351 - price of Ashwagandha overnight delivery without a rx
http://www.nature.com/protocolexchange/labgroups/620113 - Kamagra Gold Pharmacie En Ligne En Metz;
http://www.nature.com/protocolexchange/labgroups/595049 - how to purchase Claritin overnight without prescription;
http://www.nature.com/protocolexchange/labgroups/620453 - low cost Megalis c.o.d. NO RX;
http://www.nature.com/protocolexchange/labgroups/610485 - purchase at low price Super Active Pack-40 c.o.d. saturday delivery
http://www.nature.com/protocolexchange/labgroups/599351 - where to get Baclofen WITHOUT dr PRESCRIPTION
http://www.nature.com/protocolexchange/labgroups/597943 - order online cheap Serophene NO PRESCRIPTION required;
http://www.nature.com/protocolexchange/labgroups/594907 - i want to buy Professional Pack-20 no prior prescription;
http://www.nature.com/protocolexchange/labgroups/615541 - Super Hard ON Achat Bon Marche;
http://www.nature.com/protocolexchange/labgroups/598065 - purchase cheap online Viagra Soft FREE PRESCRIPTION drug;
http://www.nature.com/protocolexchange/labgroups/589723 - price of Elimite overseas with NO PRESCRIPTIONs;
http://www.nature.com/protocolexchange/labgroups/598157 - where can i purchase Antabuse overnight NO PRESCRIPTION;
http://www.nature.com/protocolexchange/labgroups/598655 - buying generic Super P-Force cheap c.o.d. no rx;
http://www.nature.com/protocolexchange/labgroups/610371 - cheapest price VP-GL from a usa pharmacy without a prescription
http://www.nature.com/protocolexchange/labgroups/619285 - Propecia Livrer A Domicile;
http://www.nature.com/protocolexchange/labgroups/597585 - lowest price of Uniphyl Cr NO PRESCRIPTION required;
http://www.nature.com/protocolexchange/labgroups/600083 - buying at lowest price Colospa NO PRESCRIPTION needed
http://www.nature.com/protocolexchange/labgroups/612389 - purchase online Norvasc shipped with NO PRESCRIPTION
http://www.nature.com/protocolexchange/labgroups/612289 - buy online cheapest Paxil online consulation with NO PRESCRIPTION
http://www.nature.com/protocolexchange/labgroups/594789 - where to buy Coversyl with NO PRESCRIPTION;
http://www.nature.com/protocolexchange/labgroups/589545 - purchase cheapest Adalat from a pharmacy WITHOUT a PRESCRIPTION;
http://www.nature.com/protocolexchange/labgroups/589385 - cheapest price to order Jelly Pack-30 next day delivery;
http://www.nature.com/protocolexchange/labgroups/589605 - price of Hair Loss Cream with NO PRESCRIPTION;
http://www.nature.com/protocolexchange/labgroups/618085 - Brand Cialis En Ligne Pharmacie En Paris;
http://www.nature.com/protocolexchange/labgroups/619985 - Super Active Pack-40 En Ligne En Paris;
http://www.nature.com/protocolexchange/labgroups/620061 - Tadapox En Ligne En Orleans;
http://www.nature.com/protocolexchange/labgroups/596179 - low cost Kamagra Effervescent pharmacy WITHOUT a PRESCRIPTION;
http://www.nature.com/protocolexchange/labgroups/596737 - where to order Vitria pay with mastercard,visa,ach,echeck;
http://www.nature.com/protocolexchange/labgroups/619347 - Diflucan Livraison Rapide,Sans Ordonnance;
http://www.nature.com/protocolexchange/labgroups/589715 - where can i order Remeron without rx,next day delivery;
http://www.nature.com/protocolexchange/labgroups/616129 - Lisinopril ,Achat A Bas Prix, Sans Ordonnance;
http://www.nature.com/protocolexchange/labgroups/614907 - safe order Levlen saturday delivery
http://www.nature.com/protocolexchange/labgroups/616729 - Harvoni En Ligne Pharmacie En Paris;
http://www.nature.com/protocolexchange/labgroups/616485 - Flagyl Pharmacie En Ligne En Caen;
http://www.nature.com/protocolexchange/labgroups/614961 - discount price Lipitor WITHOUT PRESCRIPTION
http://www.nature.com/protocolexchange/labgroups/614545 - indian generic Gestanin overnight without a prescription
http://www.nature.com/protocolexchange/labgroups/597391 - where to order Prinivil overnight delivery no rx;
http://www.nature.com/protocolexchange/labgroups/598533 - i want to buy Eriacta NO PRESCRIPTION c.o.d.;
http://www.nature.com/protocolexchange/labgroups/619861 - Orlistat Pharmacie En Ligne En Le Mans;
http://www.nature.com/protocolexchange/labgroups/619453 - Viagra Jelly Pharmacie En Ligne En Marseille;
http://www.nature.com/protocolexchange/labgroups/599097 - where can i purchase Baclofen c.o.d. without rx
http://www.nature.com/protocolexchange/labgroups/613559 - buy cheap Tegopen next day NO PRESCRIPTION needed
http://www.nature.com/protocolexchange/labgroups/596663 - buy discount Macrobid NO PRESCRIPTION needed;
http://www.nature.com/protocolexchange/labgroups/595527 - where to get Trandate without script;
http://www.nature.com/protocolexchange/labgroups/596091 - purchase at lowest price Combimist L Inhaler shipped with NO PRESCRIPTION;
http://www.nature.com/protocolexchange/labgroups/610507 - buy online Dramamine saturday delivery
http://www.nature.com/protocolexchange/labgroups/619397 - Stendra Sans Prescrire En Ligne Pharmacie;
http://www.nature.com/protocolexchange/labgroups/618543 - Levitra with Dapoxetine En Ligne Pharmacie En Paris;
http://www.nature.com/protocolexchange/labgroups/597979 - order cheapest Aceon next day NO PRESCRIPTION needed;
http://www.nature.com/protocolexchange/labgroups/617087 - Ampicillin Achat Bon Marche;
http://www.nature.com/protocolexchange/labgroups/611375 - where can i buy Epivir Hbv c.o.d. no script
http://www.nature.com/protocolexchange/labgroups/595601 - cheapest price to order Gasex next day NO PRESCRIPTION needed;
http://www.nature.com/protocolexchange/labgroups/617817 - Baclofen Pharmacie En Ligne En Amiens;
http://www.nature.com/protocolexchange/labgroups/599713 - purchase at lowest price Indinavir online pharmacy overnight shipping
http://www.nature.com/protocolexchange/labgroups/612815 - buy at low cost Mysoline c.o.d. without prescription
http://www.nature.com/protocolexchange/labgroups/594599 - cheap prices Maxalt without rx,next day delivery;
http://www.nature.com/protocolexchange/labgroups/620141 - Stendra Pharmacie En Ligne En Villeurbanne;
http://www.nature.com/protocolexchange/labgroups/596531 - cheapest Grifulvin pharmacy NO PRESCRIPTION;
http://www.nature.com/protocolexchange/labgroups/619083 - Amoxil Pharmacie Sans Ordonnance;
http://www.nature.com/protocolexchange/labgroups/599859 - quiqly delivery Sumycin NO PRESCRIPTION quick delivery
http://www.nature.com/protocolexchange/labgroups/615785 - Bimatoprost 0.03% A Bon Compte En Ligne Pilule;
http://www.nature.com/protocolexchange/labgroups/610383 - how to order LIV.52 with no rx
http://www.nature.com/protocolexchange/labgroups/619375 - Bactrim Pharmacie En Ligne Winnipeg;
http://www.nature.com/protocolexchange/labgroups/616297 - Eriacta Acheter En Pharmacie En Ligne;
http://www.nature.com/protocolexchange/labgroups/589509 - buy online Nizoral no script required;
http://www.nature.com/protocolexchange/labgroups/617235 - Viagra Soft Pas Cher , En Rennes Bon Marche Sans Ordonnance;
http://www.nature.com/protocolexchange/labgroups/616297 - Eriacta Acheter En Pharmacie En Ligne;
http://www.nature.com/protocolexchange/labgroups/596179 - low cost Kamagra Effervescent pharmacy WITHOUT a PRESCRIPTION;
http://www.nature.com/protocolexchange/labgroups/616729 - Harvoni En Ligne Pharmacie En Paris;
http://www.nature.com/protocolexchange/labgroups/614907 - safe order Levlen saturday delivery
http://www.nature.com/protocolexchange/labgroups/596737 - where to order Vitria pay with mastercard,visa,ach,echeck;
http://www.nature.com/protocolexchange/labgroups/616531 - Nolvadex En Ligne En Grenoble;
http://www.nature.com/protocolexchange/labgroups/619453 - Viagra Jelly Pharmacie En Ligne En Marseille;
http://www.nature.com/protocolexchange/labgroups/616695 - Viagra Caps Pharmacie En Ligne En Swiss;
http://www.nature.com/protocolexchange/labgroups/617005 - Cialis Super Active Pharmacie En Italy,Bon Prix;
http://www.nature.com/protocolexchange/labgroups/610383 - how to order LIV.52 with no rx
http://www.nature.com/protocolexchange/labgroups/598533 - i want to buy Eriacta NO PRESCRIPTION c.o.d.;
http://www.nature.com/protocolexchange/labgroups/617185 - Wellbutrin SR En Ligne En Bordeaux;
http://www.nature.com/protocolexchange/labgroups/597391 - where to order Prinivil overnight delivery no rx;
http://www.nature.com/protocolexchange/labgroups/617881 - Sildalist Livraison Gratuite;
http://www.nature.com/protocolexchange/labgroups/620141 - Stendra Pharmacie En Ligne En Villeurbanne;
http://www.nature.com/protocolexchange/labgroups/617967 - Cialis Daily Pharmacie En Ligne En Nimes;
http://www.nature.com/protocolexchange/labgroups/618127 - Diflucan Pharmacie En Ligne En Toulon;
http://www.nature.com/protocolexchange/labgroups/595601 - cheapest price to order Gasex next day NO PRESCRIPTION needed;
http://www.nature.com/protocolexchange/labgroups/599859 - quiqly delivery Sumycin NO PRESCRIPTION quick delivery
http://www.nature.com/protocolexchange/labgroups/620061 - Tadapox En Ligne En Orleans;
http://www.nature.com/protocolexchange/labgroups/618543 - Levitra with Dapoxetine En Ligne Pharmacie En Paris;
http://www.nature.com/protocolexchange/labgroups/617087 - Ampicillin Achat Bon Marche;
http://www.nature.com/protocolexchange/labgroups/596389 - discount Genegra pharmacy NO PRESCRIPTION;
http://www.nature.com/protocolexchange/labgroups/615315 - Seroquel Livraison Le Jour Suivant Bon Marche,Sans Ordonnance;
http://www.nature.com/protocolexchange/labgroups/614441 - how to buy Risperdal NO PRESCRIPTION overnight
http://www.nature.com/protocolexchange/labgroups/616129 - Lisinopril ,Achat A Bas Prix, Sans Ordonnance;
http://www.nature.com/protocolexchange/labgroups/589735 - price of Tenormin c.o.d. NO RX;
http://www.nature.com/protocolexchange/labgroups/619083 - Amoxil Pharmacie Sans Ordonnance;
http://www.nature.com/protocolexchange/labgroups/618049 - Red Viagra En Ligne En Rennes;
http://www.nature.com/protocolexchange/labgroups/589715 - where can i order Remeron without rx,next day delivery;
http://www.nature.com/protocolexchange/labgroups/595527 - where to get Trandate without script;
http://www.nature.com/protocolexchange/labgroups/595473 - low cost Eriacta c.o.d. NO PRESCRIPTION;
http://www.nature.com/protocolexchange/labgroups/612815 - buy at low cost Mysoline c.o.d. without prescription
http://www.nature.com/protocolexchange/labgroups/619397 - Stendra Sans Prescrire En Ligne Pharmacie;
http://www.nature.com/protocolexchange/labgroups/598909 - ordering online Forzest overnight NO PRESCRIPTION
http://www.nature.com/protocolexchange/labgroups/615785 - Bimatoprost 0.03% A Bon Compte En Ligne Pilule;
http://www.nature.com/protocolexchange/labgroups/619495 - Nolvadex En Ligne En Amiens;
http://www.nature.com/protocolexchange/labgroups/618231 - Seroquel Generique En Nice En Ligne,Sans Ordonnance;
http://www.nature.com/protocolexchange/labgroups/618221 - Lexapro En Ligne En Saint-Etienne;
http://www.nature.com/protocolexchange/labgroups/599713 - purchase at lowest price Indinavir online pharmacy overnight shipping
http://www.nature.com/protocolexchange/labgroups/614939 - Wellbutrin SR Acheter Maintenant Detaillant Local Bon Marche;
http://www.nature.com/protocolexchange/labgroups/620157 - Harvoni Sans Ordonnance;
http://www.nature.com/protocolexchange/labgroups/598909 - ordering online Forzest overnight NO PRESCRIPTION
http://www.nature.com/protocolexchange/labgroups/617235 - Viagra Soft Pas Cher , En Rennes Bon Marche Sans Ordonnance;
http://www.nature.com/protocolexchange/labgroups/616949 - Stendra Pharmacie En Ligne En Paris;
http://www.nature.com/protocolexchange/labgroups/616485 - Flagyl Pharmacie En Ligne En Caen;
http://www.nature.com/protocolexchange/labgroups/596531 - cheapest Grifulvin pharmacy NO PRESCRIPTION;
http://www.nature.com/protocolexchange/labgroups/616531 - Nolvadex En Ligne En Grenoble;
http://www.nature.com/protocolexchange/labgroups/615597 - Amoxil Cout De Pharmacie Juridique Ordonnance;
http://www.nature.com/protocolexchange/labgroups/597979 - order cheapest Aceon next day NO PRESCRIPTION needed;
http://www.nature.com/protocolexchange/labgroups/619397 - Stendra Sans Prescrire En Ligne Pharmacie;
http://www.nature.com/protocolexchange/labgroups/614859 - ordering Eldepryl pay cod WITHOUT PRESCRIPTION
http://www.nature.com/protocolexchange/labgroups/597875 - where can i purchase Cialis Light Pack-30 NO PRESCRIPTION quick delivery;
http://www.nature.com/protocolexchange/labgroups/619083 - Amoxil Pharmacie Sans Ordonnance;
http://www.nature.com/protocolexchange/labgroups/616695 - Viagra Caps Pharmacie En Ligne En Swiss;
http://www.nature.com/protocolexchange/labgroups/617817 - Baclofen Pharmacie En Ligne En Amiens;
http://www.nature.com/protocolexchange/labgroups/610383 - how to order LIV.52 with no rx
http://www.nature.com/protocolexchange/labgroups/617881 - Sildalist Livraison Gratuite;
http://www.nature.com/protocolexchange/labgroups/618707 - Levlen France Prix;
http://www.nature.com/protocolexchange/labgroups/599713 - purchase at lowest price Indinavir online pharmacy overnight shipping
http://www.nature.com/protocolexchange/labgroups/594599 - cheap prices Maxalt without rx,next day delivery;
http://www.nature.com/protocolexchange/labgroups/597569 - buy online Septilin free worldwide shipping;
http://www.nature.com/protocolexchange/labgroups/618127 - Diflucan Pharmacie En Ligne En Toulon;
http://www.nature.com/protocolexchange/labgroups/619495 - Nolvadex En Ligne En Amiens;
http://www.nature.com/protocolexchange/labgroups/618221 - Lexapro En Ligne En Saint-Etienne;
http://www.nature.com/protocolexchange/labgroups/617005 - Cialis Super Active Pharmacie En Italy,Bon Prix;
http://www.nature.com/protocolexchange/labgroups/618049 - Red Viagra En Ligne En Rennes;
http://www.nature.com/protocolexchange/labgroups/615785 - Bimatoprost 0.03% A Bon Compte En Ligne Pilule;
http://www.nature.com/protocolexchange/labgroups/595601 - cheapest price to order Gasex next day NO PRESCRIPTION needed;
http://www.nature.com/protocolexchange/labgroups/619375 - Bactrim Pharmacie En Ligne Winnipeg;
http://www.nature.com/protocolexchange/labgroups/596389 - discount Genegra pharmacy NO PRESCRIPTION;
http://www.nature.com/protocolexchange/labgroups/612103 - purchase cheap online Crestor NO PRESCRIPTION
http://www.nature.com/protocolexchange/labgroups/599097 - where can i purchase Baclofen c.o.d. without rx
http://www.nature.com/protocolexchange/labgroups/610157 - lowest price of Trecator-SC WITHOUT dr PRESCRIPTION
http://www.nature.com/protocolexchange/labgroups/612815 - buy at low cost Mysoline c.o.d. without prescription
http://www.nature.com/protocolexchange/labgroups/597391 - where to order Prinivil overnight delivery no rx;
http://www.nature.com/protocolexchange/labgroups/614545 - indian generic Gestanin overnight without a prescription
http://www.nature.com/protocolexchange/labgroups/589735 - price of Tenormin c.o.d. NO RX;
http://www.nature.com/protocolexchange/labgroups/595473 - low cost Eriacta c.o.d. NO PRESCRIPTION;
http://www.nature.com/protocolexchange/labgroups/599859 - quiqly delivery Sumycin NO PRESCRIPTION quick delivery
http://www.nature.com/protocolexchange/labgroups/616729 - Harvoni En Ligne Pharmacie En Paris;
http://www.nature.com/protocolexchange/labgroups/614939 - Wellbutrin SR Acheter Maintenant Detaillant Local Bon Marche;
http://www.nature.com/protocolexchange/labgroups/613023 - buying Voveran pay with mastercard,visa,ach,echeck
http://www.nature.com/protocolexchange/labgroups/619431 - Silagra Sans Prescrire Achat;
http://www.nature.com/protocolexchange/labgroups/619895 - Erectalis Pharmacie En Ligne Sans Ordonnance;
http://www.nature.com/protocolexchange/labgroups/616607 - Super Active Pack-40 Medicaments En Ligne,Sans Ordonnance;
http://www.nature.com/protocolexchange/labgroups/609769 - low cost Cialis Strong Pack-60 NON PRESCRIPTION
http://www.nature.com/protocolexchange/labgroups/617707 - Brand Viagra Prescrire Un Medicament En Switzerland;
http://www.nature.com/protocolexchange/labgroups/595401 - order cheap online Soft Pack-20 c.o.d. NO RX;
http://www.nature.com/protocolexchange/labgroups/615827 - i want to order Ponstel NO PRESCRIPTION next day delivery
http://www.nature.com/protocolexchange/labgroups/595093 - generic drugs Zofran in internet,next day delivery;
http://www.nature.com/protocolexchange/labgroups/611481 - quality generic Sustiva cash on delivery
http://www.nature.com/protocolexchange/labgroups/609955 - fast delivery Persantine without a rx overnight
http://www.nature.com/protocolexchange/labgroups/594925 - discount Reminyl overnight delivery without a rx;
http://www.nature.com/protocolexchange/labgroups/617451 - Levitra Professional Prix Bas,Sans Ordonnance;
http://www.nature.com/protocolexchange/labgroups/616333 - indian generic Clonidine without script
http://www.nature.com/protocolexchange/labgroups/599747 - order at low price Frumil same day delivery NO PRESCRIPTION
http://www.nature.com/protocolexchange/labgroups/595635 - where to get Cytoxan from a Canadian pharmacy;
http://www.nature.com/protocolexchange/labgroups/619125 - Premarin Acheter Bon Marche Generique Pharmacie;
http://www.nature.com/protocolexchange/labgroups/597685 - where to buy Retin-A from a usa pharmacy without a prescription;
http://www.nature.com/protocolexchange/labgroups/597471 - wholesale cheapest Baclofen free worldwide shipping;
http://www.nature.com/protocolexchange/labgroups/615825 - Doxycycline En Ligne En Caen;
http://www.nature.com/protocolexchange/labgroups/597619 - generic drugs Asendin same day delivery NO PRESCRIPTION;
http://www.nature.com/protocolexchange/labgroups/594397 - ordering at lowest price ED Medium Pack from trusted pharmacy;
http://www.nature.com/protocolexchange/labgroups/613513 - purchase cheapest Pilex how to use,side effects,information
http://www.nature.com/protocolexchange/labgroups/617789 - Aldactone Medicament Sans Prescrire Fedex;
http://www.nature.com/protocolexchange/labgroups/619943 - Bactrim Pharmacie En Germany;
http://www.nature.com/protocolexchange/labgroups/609679 - order cheap generic Elocon without a prescription
http://www.nature.com/protocolexchange/labgroups/595763 - cost of Harvoni no prior script overnight;
http://www.nature.com/protocolexchange/labgroups/615121 - Inderal Pharmacie En Ligne En Villeurbanne;
http://www.nature.com/protocolexchange/labgroups/616307 - Doxycycline Acheter Bon Marche En Ligne;
http://www.nature.com/protocolexchange/labgroups/594593 - ordering at lowest price Voveran SR cheap no rx required;
http://www.nature.com/protocolexchange/labgroups/589405 - purchase online Lozol from a Canadian pharmacy;
http://www.nature.com/protocolexchange/labgroups/619211 - Cephalexin Pharmacie En Ligne En Bordeaux;
http://www.nature.com/protocolexchange/labgroups/594577 - pharmacies that sell Clomid online pharmacy,NO RX required;
http://www.nature.com/protocolexchange/labgroups/619045 - Propecia En Ligne En Grenoble;
http://www.nature.com/protocolexchange/labgroups/610135 - buy online cheapest DDAVP WITHOUT PRESCRIPTION overnight
http://www.nature.com/protocolexchange/labgroups/612615 - pharmacies that sell Astelin no rx required
http://www.nature.com/protocolexchange/labgroups/600033 - order at low cost Hair Loss Cream next day NO PRESCRIPTION needed
http://www.nature.com/protocolexchange/labgroups/615047 - Super Hard ON Pharmacie En Ligne En Montpellier;
http://www.nature.com/protocolexchange/labgroups/618789 - Synthroid Prescrire Un Medicament En Switzerland;
http://www.nature.com/protocolexchange/labgroups/596575 - cost of VPXL no script required;
http://www.nature.com/protocolexchange/labgroups/596169 - cheap price Arimidex free worldwide shipping;
http://www.nature.com/protocolexchange/labgroups/617603 - Estrace Pharmacie Du Jour Au Lendemain Bon Marche;
http://www.nature.com/protocolexchange/labgroups/610933 - how can i buy Copegus without script pharmacy
http://www.nature.com/protocolexchange/labgroups/598573 - wholesale cheapest Antabuse overnight without dr approval;
http://www.nature.com/protocolexchange/labgroups/617489 - Zanaflex Cote Livraison Rapide Bon Marche;
http://www.nature.com/protocolexchange/labgroups/612113 - fda approved Adalat no dr approval cash on delivery
http://www.nature.com/protocolexchange/labgroups/617157 - Augmentin En Ligne En Grenoble;
http://www.nature.com/protocolexchange/labgroups/618737 - Viagra Soft Pharmacie En Ligne En Toulon;
http://www.nature.com/protocolexchange/labgroups/594363 - low prices Zebeta c.o.d. without prescription;
http://www.nature.com/protocolexchange/labgroups/589651 - order cheap Pilex without script;
http://www.nature.com/protocolexchange/labgroups/610019 - online pharmacy Revatio saturday delivery
http://www.nature.com/protocolexchange/labgroups/615087 - low prices for generic Garcinia Cambogia c.o.d. saturday delivery
http://www.nature.com/protocolexchange/labgroups/599807 - cheap generic Seroquel c.o.d. without prescription
http://www.nature.com/protocolexchange/labgroups/594229 - online pharmacy Furacin pay with mastercard,visa,ach,echeck;
http://www.nature.com/protocolexchange/labgroups/598415 - generic drugs Himplasia with overnight delivery;
http://www.nature.com/protocolexchange/labgroups/596647 - i want to order Astelin pay cod NO PRESCRIPTION;
http://www.nature.com/protocolexchange/labgroups/594401 - cheap generic Purim with VISA or MasterCard;
http://www.nature.com/protocolexchange/labgroups/618567 - Premarin Pharmacie En Ligne En Besancon;
http://www.nature.com/protocolexchange/labgroups/612585 - quality Glucophage SR delivery NO PRESCRIPTION
http://www.nature.com/protocolexchange/labgroups/619317 - Baclofen Pharmacie En Ligne En Aix-En-Provence;
http://www.nature.com/protocolexchange/labgroups/599381 - purchase cheapest Valtrex no rx, fast worldwide shipping
http://www.nature.com/protocolexchange/labgroups/609627 - fda approved Noroxin overnight delivery no rx
http://www.nature.com/protocolexchange/labgroups/589537 - cheap Prograf no script needed;
http://www.nature.com/protocolexchange/labgroups/598353 - quality generic Serevent shipped with NO PRESCRIPTION;
http://www.nature.com/protocolexchange/labgroups/617851 - Clomid En Angers En Ligne Sans Ordonnance;
http://www.nature.com/protocolexchange/labgroups/612185 - buy safety Intagra no prior script overnight
http://www.nature.com/protocolexchange/labgroups/616705 - Ampicillin Acheter,Envoie Rapide Bon Marche Sans Ordonnance;
http://www.nature.com/protocolexchange/labgroups/595221 - cheapest prices Gestanin overnight delivery no r x;
http://www.nature.com/protocolexchange/labgroups/597031 - buy online Diflucan c.o.d. without prescription;
http://www.nature.com/protocolexchange/labgroups/619303 - Cialis Super Active Commande En Ligne Bon Marche,Sans Ordonnance;
http://www.nature.com/protocolexchange/labgroups/620197 - ED Trial Pack Pilule Sans Prescrire En Ligne;
http://www.nature.com/protocolexchange/labgroups/594417 - i want to buy Lopressor delivered overnight no rx;
http://www.nature.com/protocolexchange/labgroups/614529 - where can i purchase Cleocin c.o.d. NO PRESCRIPTION
http://www.nature.com/protocolexchange/labgroups/618819 - Flagyl Pharmacie En Ligne En Nice;
http://www.nature.com/protocolexchange/labgroups/598097 - discount Cialis Jelly prescriptions online;
http://www.nature.com/protocolexchange/labgroups/615369 - Finpecia Acheter Bon Marche En Ligne Sur Internet,;
http://www.nature.com/protocolexchange/labgroups/612507 - order cheap generic Exelon pharmacy NO PRESCRIPTION
http://www.nature.com/protocolexchange/labgroups/595175 - safe order Catapres how to use,side effects,information;
http://www.nature.com/protocolexchange/labgroups/619533 - Synthroid Pas Cher , En Rennes Bon Marche Sans Ordonnance;
http://www.nature.com/protocolexchange/labgroups/616769 - Viagra Livrer A Domicile;
http://www.nature.com/protocolexchange/labgroups/620433 - ordering online Famvir delivery NO PRESCRIPTION;
http://www.nature.com/protocolexchange/labgroups/616995 - Cipro Prix Bas Pharmacie Sans Ordonnance;
http://www.nature.com/protocolexchange/labgroups/618297 - Benicar Sans Prescrire En Ligne Pharmacie;
http://www.nature.com/protocolexchange/labgroups/620543 - indian generic Aciclovir with cash on delivery,no rx;
http://www.nature.com/protocolexchange/labgroups/598391 - order at low cost Levitra Oral Jelly next day shipping product;
http://www.nature.com/protocolexchange/labgroups/619895 - Erectalis Pharmacie En Ligne Sans Ordonnance;
http://www.nature.com/protocolexchange/labgroups/589405 - purchase online Lozol from a Canadian pharmacy;
http://www.nature.com/protocolexchange/labgroups/620095 - Silagra Acheter Maintenant Detaillant Local Bon Marche;
http://www.nature.com/protocolexchange/labgroups/594397 - ordering at lowest price ED Medium Pack from trusted pharmacy;
http://www.nature.com/protocolexchange/labgroups/596575 - cost of VPXL no script required;
http://www.nature.com/protocolexchange/labgroups/613023 - buying Voveran pay with mastercard,visa,ach,echeck
http://www.nature.com/protocolexchange/labgroups/617707 - Brand Viagra Prescrire Un Medicament En Switzerland;
http://www.nature.com/protocolexchange/labgroups/595763 - cost of Harvoni no prior script overnight;
http://www.nature.com/protocolexchange/labgroups/619211 - Cephalexin Pharmacie En Ligne En Bordeaux;
http://www.nature.com/protocolexchange/labgroups/620099 - Viagra Jelly Comprime Sans Prescrire Acheter Generique;
http://www.nature.com/protocolexchange/labgroups/597471 - wholesale cheapest Baclofen free worldwide shipping;
http://www.nature.com/protocolexchange/labgroups/597337 - wholesale cheapest Cordarone with NO PRESCRIPTION;
http://www.nature.com/protocolexchange/labgroups/615047 - Super Hard ON Pharmacie En Ligne En Montpellier;
http://www.nature.com/protocolexchange/labgroups/594593 - ordering at lowest price Voveran SR cheap no rx required;
http://www.nature.com/protocolexchange/labgroups/617193 - Lasix En Ligne En Orleans;
http://www.nature.com/protocolexchange/labgroups/595853 - cost of Minomycin overnight without dr approval;
http://www.nature.com/protocolexchange/labgroups/615827 - i want to order Ponstel NO PRESCRIPTION next day delivery
http://www.nature.com/protocolexchange/labgroups/617911 - Ampicillin France Prix;
http://www.nature.com/protocolexchange/labgroups/618941 - Lisinopril En France Bon Prix;
http://www.nature.com/protocolexchange/labgroups/595291 - order cheapest Provera no prior script overnight;
http://www.nature.com/protocolexchange/labgroups/599683 - pharmacies that sell Grisactin WITHOUT PRESCRIPTION
http://www.nature.com/protocolexchange/labgroups/613163 - buy cheapest Prandin no rx required
http://www.nature.com/protocolexchange/labgroups/614799 - Super Kamagra Bonne Prix En Ligne Pharmacie En France;
http://www.nature.com/protocolexchange/labgroups/617889 - Viagra Jelly Acheter Bon Marche Generique;
http://www.nature.com/protocolexchange/labgroups/610701 - licensed pharmacy Keftab shipped overnight without a prescription
http://www.nature.com/protocolexchange/labgroups/600181 - price of Menosan overnight saturday delivery NO PRESCRIPTION
http://www.nature.com/protocolexchange/labgroups/615207 - Erectalis Pharmacie En Ligne France Medicaments;
http://www.nature.com/protocolexchange/labgroups/594623 - cheapest price to order Ditropan Xl NO PRESCRIPTION;
http://www.nature.com/protocolexchange/labgroups/595877 - cost of Cipro free worldwide shipping;
http://www.nature.com/protocolexchange/labgroups/618657 - Augmentin Pharmacie En Ligne En France Achat;
http://www.nature.com/protocolexchange/labgroups/610405 - order online cheap Naprelan from a usa pharmacy without a prescription
http://www.nature.com/protocolexchange/labgroups/595635 - where to get Cytoxan from a Canadian pharmacy;
http://www.nature.com/protocolexchange/labgroups/595093 - generic drugs Zofran in internet,next day delivery;
http://www.nature.com/protocolexchange/labgroups/618473 - Ampicillin Achat En Ligne En France;
http://www.nature.com/protocolexchange/labgroups/613809 - where to order Clonidine non prescription needed
http://www.nature.com/protocolexchange/labgroups/619555 - Zenegra En Ligne Pharmacie En Paris;
http://www.nature.com/protocolexchange/labgroups/616449 - Brand Levitra Pharmacie En Ligne France Medicaments;
http://www.nature.com/protocolexchange/labgroups/612615 - pharmacies that sell Astelin no rx required
http://www.nature.com/protocolexchange/labgroups/619045 - Propecia En Ligne En Grenoble;
http://www.nature.com/protocolexchange/labgroups/609615 - buy cheapest Plavix cheap c.o.d. no rx
http://www.nature.com/protocolexchange/labgroups/616307 - Doxycycline Acheter Bon Marche En Ligne;
http://www.nature.com/protocolexchange/labgroups/600033 - order at low cost Hair Loss Cream next day NO PRESCRIPTION needed
http://www.nature.com/protocolexchange/labgroups/616477 - price of Red Viagra online consulation with NO PRESCRIPTION
http://www.nature.com/protocolexchange/labgroups/616333 - indian generic Clonidine without script
http://www.nature.com/protocolexchange/labgroups/616607 - Super Active Pack-40 Medicaments En Ligne,Sans Ordonnance;
http://www.nature.com/protocolexchange/labgroups/619545 - Vigora Cote Livraison Rapide Bon Marche;
http://www.nature.com/protocolexchange/labgroups/610655 - buy at low price Baclofen NO PRESCRIPTION next day delivery
http://www.nature.com/protocolexchange/labgroups/611995 - lowest price of generic Neem c.o.d overnight no rx
http://www.nature.com/protocolexchange/labgroups/594109 - fast delivery Symmetrel pay cod NO PRESCRIPTION;
http://www.nature.com/protocolexchange/labgroups/611481 - quality generic Sustiva cash on delivery
http://www.nature.com/protocolexchange/labgroups/599489 - discount prices VPXL cheap no rx required
http://www.nature.com/protocolexchange/labgroups/617789 - Aldactone Medicament Sans Prescrire Fedex;
http://www.nature.com/protocolexchange/labgroups/615025 - ordering online Levitra with Dapoxetine no dr approval cash on delivery
http://www.nature.com/protocolexchange/labgroups/596057 - lowest price of Confido NO SCRIPT required express delivery;
http://www.nature.com/protocolexchange/labgroups/609769 - low cost Cialis Strong Pack-60 NON PRESCRIPTION
http://www.nature.com/protocolexchange/labgroups/596169 - cheap price Arimidex free worldwide shipping;
http://www.nature.com/protocolexchange/labgroups/615137 - buy Ibuprofen WITHOUT dr PRESCRIPTION
http://www.nature.com/protocolexchange/labgroups/597887 - low price Azulfidine c.o.d. saturday delivery;
http://www.nature.com/protocolexchange/labgroups/612423 - cheapest pills Methotrexate shipped overnight without a prescription
http://www.nature.com/protocolexchange/labgroups/610135 - buy online cheapest DDAVP WITHOUT PRESCRIPTION overnight
http://www.nature.com/protocolexchange/labgroups/618977 - Aldactone France Prix;
http://www.nature.com/protocolexchange/labgroups/589639 - lowest price of generic Endep c.o.d. NO PRESCRIPTION;
http://www.nature.com/protocolexchange/labgroups/611199 - fast delivery Lanoxin NON PRESCRIPTION
http://www.nature.com/protocolexchange/labgroups/617711 - Avodart Pharmacie En Ligne En Strasbourg;
http://www.nature.com/protocolexchange/labgroups/596375 - best place to buy Anacin no script needed;
http://www.nature.com/protocolexchange/labgroups/598851 - low prices Methotrexate overnight saturday delivery NO PRESCRIPTION
http://www.nature.com/protocolexchange/labgroups/616207 - Mobic Acheter Bon Marche;
http://www.nature.com/protocolexchange/labgroups/619017 - Augmentin Achat En Ligne En France;
http://www.nature.com/protocolexchange/labgroups/609903 - order cheap Keftab from trusted pharmacy
http://www.nature.com/protocolexchange/labgroups/589479 - ordering at lowest price Zyrtec from a usa pharmacy without a prescription;
http://www.nature.com/protocolexchange/labgroups/612303 - lowest price of generic Arava NO PRESCRIPTION pharmacy
http://www.nature.com/protocolexchange/labgroups/619269 - Bactrim Pharmacie En Ligne En Metz;
http://www.nature.com/protocolexchange/labgroups/598235 - where can i order Chloromycetin overnight without a prescription;
http://www.nature.com/protocolexchange/labgroups/598141 - price of Monoket free worldwide shipping;
http://www.nature.com/protocolexchange/labgroups/596025 - purchase cheapest Prandin WITHOUT dr PRESCRIPTION;
http://www.nature.com/protocolexchange/labgroups/612201 - buying generic Epivir Hbv cheap c.o.d. no rx
http://www.nature.com/protocolexchange/labgroups/615335 - Cleocin Livrer Sans Ordonnance;
http://www.nature.com/protocolexchange/labgroups/618679 - Stromectol En Angers En Ligne Sans Ordonnance;
http://www.nature.com/protocolexchange/labgroups/597533 - i want to order Voveran SR overnight without prescription;
http://www.nature.com/protocolexchange/labgroups/609609 - cheap price of Rumalaya NO PRESCRIPTIONs needed
http://www.nature.com/protocolexchange/labgroups/615773 - cost of Super ED Trial Pack without doctor prescription
http://www.nature.com/protocolexchange/labgroups/589831 - ordering at lowest price Furacin overnight online pharmacy;
http://www.nature.com/protocolexchange/labgroups/610031 - cheap price Zetia NO PRESCRIPTION pharmacy
http://www.nature.com/protocolexchange/labgroups/599973 - purchase at lowest price Glucotrol from trusted pharmacy
http://www.nature.com/protocolexchange/labgroups/615009 - Harvoni ,Achat A Bas Prix, Sans Ordonnance;
http://www.nature.com/protocolexchange/labgroups/610499 - buy cheapest Brand Viagra pharmacy WITHOUT a PRESCRIPTION
http://www.nature.com/protocolexchange/labgroups/611943 - safe order Advair Diskus online pharmacy overnight shipping
http://www.nature.com/protocolexchange/labgroups/599517 - how can i buy Erectalis no script needed c.o.d. overnight
http://www.nature.com/protocolexchange/labgroups/618407 - Kamagra Livraison Gratuite,Sans Ordonnance;
http://www.nature.com/protocolexchange/labgroups/619367 - Brand Cialis Pharmacie En Ligne France Medicaments;
http://www.nature.com/protocolexchange/labgroups/613937 - cheap price Silagra overnight NO PRESCRIPTION required
http://www.nature.com/protocolexchange/labgroups/600141 - buy online Claritin cheap c.o.d. no rx
http://www.nature.com/protocolexchange/labgroups/594337 - purchase at low price Professional Pack-40 shipped by cash on delivery;
http://www.nature.com/protocolexchange/labgroups/616183 - Proscar Pharmacie En Ligne En Villeurbanne;
http://www.nature.com/protocolexchange/labgroups/610603 - order at low price Genegra c.o.d. saturday delivery
http://www.nature.com/protocolexchange/labgroups/596625 - buy online Rumalaya Fort overnight NO PRESCRIPTION required;
http://www.nature.com/protocolexchange/labgroups/598769 - cheap price Microzide next day NO PRESCRIPTION needed
http://www.nature.com/protocolexchange/labgroups/618325 - Levitra with Dapoxetine En Ligne En Saint-Etienne;
http://www.nature.com/protocolexchange/labgroups/616153 - Viagra Jelly Pharmacie En Germany;
http://www.nature.com/protocolexchange/labgroups/617515 - Nexium Acheter Maintenant Internationale Bon Marche Sans Ordonnance;
http://www.nature.com/protocolexchange/labgroups/597779 - buy cheap online Indocin shipped with NO PRESCRIPTION;
http://www.nature.com/protocolexchange/labgroups/615927 - Levitra with Dapoxetine En Ligne En Le Havre;
http://www.nature.com/protocolexchange/labgroups/597321 - quality generic Red Viagra NO SCRIPT required express delivery;
http://www.nature.com/protocolexchange/labgroups/610847 - buy Lasix next day NO PRESCRIPTION
http://www.nature.com/protocolexchange/labgroups/618429 - Vigora Pharmacie En Ligne En Usa;
http://www.nature.com/protocolexchange/labgroups/594451 - where to buy Karela with NO PRESCRIPTIONs;
http://www.nature.com/protocolexchange/labgroups/614757 - Levlen Livraison Le Jour Suivant Bon Marche,Sans Ordonnance;
http://www.nature.com/protocolexchange/labgroups/619959 - Lexapro Pharmacie Les Prix Des Medicaments;
http://www.nature.com/protocolexchange/labgroups/620515 - cheapest Herbal Extra Power WITHOUT PRESCRIPTION overnight;
http://www.nature.com/protocolexchange/labgroups/614987 - Brand Levitra Pharmacie En Ligne En Aix-En-Provence;
http://www.nature.com/protocolexchange/labgroups/620503 - mail order Voltaren SR NO PRESCRIPTION quick delivery;
http://www.nature.com/protocolexchange/labgroups/594203 - buy cheapest Voveran WITHOUT A PRESCRIPTION shipped overnight;
http://www.nature.com/protocolexchange/labgroups/594893 - cost of Geriforte NON PRESCRIPTION;
http://www.nature.com/protocolexchange/labgroups/594123 - purchase at low cost Cialis Professional with VISA or MasterCard;
http://www.nature.com/protocolexchange/labgroups/615555 - Stendra En Ligne En Besancon;
http://www.nature.com/protocolexchange/labgroups/609997 - where can i buy Intagra overnight delivery no rx
http://www.nature.com/protocolexchange/labgroups/612303 - lowest price of generic Arava NO PRESCRIPTION pharmacy
http://www.nature.com/protocolexchange/labgroups/598769 - cheap price Microzide next day NO PRESCRIPTION needed
http://www.nature.com/protocolexchange/labgroups/594203 - buy cheapest Voveran WITHOUT A PRESCRIPTION shipped overnight;
http://www.nature.com/protocolexchange/labgroups/596625 - buy online Rumalaya Fort overnight NO PRESCRIPTION required;
http://www.nature.com/protocolexchange/labgroups/594337 - purchase at low price Professional Pack-40 shipped by cash on delivery;
http://www.nature.com/protocolexchange/labgroups/610031 - cheap price Zetia NO PRESCRIPTION pharmacy
http://www.nature.com/protocolexchange/labgroups/600141 - buy online Claritin cheap c.o.d. no rx
http://www.nature.com/protocolexchange/labgroups/616183 - Proscar Pharmacie En Ligne En Villeurbanne;
http://www.nature.com/protocolexchange/labgroups/615555 - Stendra En Ligne En Besancon;
http://www.nature.com/protocolexchange/labgroups/589661 - cheap price of Seroquel pharmacy without prescription;
http://www.nature.com/protocolexchange/labgroups/615335 - Cleocin Livrer Sans Ordonnance;
http://www.nature.com/protocolexchange/labgroups/597321 - quality generic Red Viagra NO SCRIPT required express delivery;
http://www.nature.com/protocolexchange/labgroups/599563 - cheap price of Effexor online pharmacy,NO RX required
http://www.nature.com/protocolexchange/labgroups/597533 - i want to order Voveran SR overnight without prescription;
http://www.nature.com/protocolexchange/labgroups/616207 - Mobic Acheter Bon Marche;
http://www.nature.com/protocolexchange/labgroups/594451 - where to buy Karela with NO PRESCRIPTIONs;
http://www.nature.com/protocolexchange/labgroups/618325 - Levitra with Dapoxetine En Ligne En Saint-Etienne;
http://www.nature.com/protocolexchange/labgroups/589831 - ordering at lowest price Furacin overnight online pharmacy;
http://www.nature.com/protocolexchange/labgroups/617515 - Nexium Acheter Maintenant Internationale Bon Marche Sans Ordonnance;
http://www.nature.com/protocolexchange/labgroups/619167 - Mobic Commande En Ligne Bon Marche,Sans Ordonnance;
http://www.nature.com/protocolexchange/labgroups/619017 - Augmentin Achat En Ligne En France;
http://www.nature.com/protocolexchange/labgroups/598851 - low prices Methotrexate overnight saturday delivery NO PRESCRIPTION
http://www.nature.com/protocolexchange/labgroups/610735 - purchase cheap online Cordarone from a Canadian pharmacy
http://www.nature.com/protocolexchange/labgroups/612431 - licensed pharmacy Ceclor CD WITHOUT PRESCRIPTION overnight
http://www.nature.com/protocolexchange/labgroups/618679 - Stromectol En Angers En Ligne Sans Ordonnance;
http://www.nature.com/protocolexchange/labgroups/610847 - buy Lasix next day NO PRESCRIPTION
http://www.nature.com/protocolexchange/labgroups/618903 - Levlen En Ligne En Paris;
http://www.nature.com/protocolexchange/labgroups/594123 - purchase at low cost Cialis Professional with VISA or MasterCard;
http://www.nature.com/protocolexchange/labgroups/595179 - i want to buy Baclofen cheap no rx required;
http://www.nature.com/protocolexchange/labgroups/597779 - buy cheap online Indocin shipped with NO PRESCRIPTION;
http://www.nature.com/protocolexchange/labgroups/598235 - where can i order Chloromycetin overnight without a prescription;
http://www.nature.com/protocolexchange/labgroups/618407 - Kamagra Livraison Gratuite,Sans Ordonnance;
http://www.nature.com/protocolexchange/labgroups/615633 - where can i purchase Aricept from a Canadian pharmacy
http://www.nature.com/protocolexchange/labgroups/619367 - Brand Cialis Pharmacie En Ligne France Medicaments;
http://www.nature.com/protocolexchange/labgroups/599973 - purchase at lowest price Glucotrol from trusted pharmacy
http://www.nature.com/protocolexchange/labgroups/612087 - cheapest prices Brand Viagra with credit card NO PRESCRIPTION
http://www.nature.com/protocolexchange/labgroups/599979 - discount prices Ashwagandha with no rx
http://www.nature.com/protocolexchange/labgroups/595337 - fda approved Cardarone c.o.d. NO RX;
http://www.nature.com/protocolexchange/labgroups/609903 - order cheap Keftab from trusted pharmacy
http://www.nature.com/protocolexchange/labgroups/615773 - cost of Super ED Trial Pack without doctor prescription
http://www.nature.com/protocolexchange/labgroups/594893 - cost of Geriforte NON PRESCRIPTION;
http://www.nature.com/protocolexchange/labgroups/598141 - price of Monoket free worldwide shipping;
http://www.nature.com/protocolexchange/labgroups/613345 - order cheap Novosil overnight saturday delivery NO PRESCRIPTION
http://www.nature.com/protocolexchange/labgroups/616503 - Brand Levitra Pharmacie Sans Prescrire En Ligne;
http://www.nature.com/protocolexchange/labgroups/615917 - Augmentin En France Achat En Ligne A Born Compte;
http://www.nature.com/protocolexchange/labgroups/617575 - Stendra En Ligne Pharmacie Licence Sans Ordonnance;
http://www.nature.com/protocolexchange/labgroups/611199 - fast delivery Lanoxin NON PRESCRIPTION
http://www.nature.com/protocolexchange/labgroups/617711 - Avodart Pharmacie En Ligne En Strasbourg;
http://www.nature.com/protocolexchange/labgroups/610499 - buy cheapest Brand Viagra pharmacy WITHOUT a PRESCRIPTION
http://www.nature.com/protocolexchange/labgroups/619959 - Lexapro Pharmacie Les Prix Des Medicaments;
http://www.nature.com/protocolexchange/labgroups/589479 - ordering at lowest price Zyrtec from a usa pharmacy without a prescription;
http://www.nature.com/protocolexchange/labgroups/599517 - how can i buy Erectalis no script needed c.o.d. overnight
http://www.nature.com/protocolexchange/labgroups/595249 - buy at low price Viagra Caps overnight online pharmacy;
http://www.nature.com/protocolexchange/labgroups/610603 - order at low price Genegra c.o.d. saturday delivery
http://www.nature.com/protocolexchange/labgroups/598265 - buying generic Zyloprim at discounted prices;
http://www.nature.com/protocolexchange/labgroups/614095 - fda approved Brand Levitra fast shipping NO PRESCRIPTION
http://www.nature.com/protocolexchange/labgroups/618419 - Eriacta En Ligne En Le Havre;
http://www.nature.com/protocolexchange/labgroups/599699 - low price Luvox c.o.d. saturday delivery
http://www.nature.com/protocolexchange/labgroups/609531 - ordering safety Advair Diskus NO PRESCRIPTION quick delivery
http://www.nature.com/protocolexchange/labgroups/613081 - low prices for generic Ponstel overnight without prescription
http://www.nature.com/protocolexchange/labgroups/597459 - cheap prices Viagra Pack-90 with VISA or MasterCard;
http://www.nature.com/protocolexchange/labgroups/618917 - Super Hard ON Pharmacie En Italy,Bon Prix;
http://www.nature.com/protocolexchange/labgroups/614327 - where can i order Red Viagra online pharmacy overnight shipping
http://www.nature.com/protocolexchange/labgroups/620081 - Benicar En France Achat En Ligne A Born Compte;
http://www.nature.com/protocolexchange/labgroups/620123 - Red Viagra Reduction Sur Le Premier Achat;
http://www.nature.com/protocolexchange/labgroups/610743 - buy cheapest Hytrin cash on delivery online prescriptions
http://www.nature.com/protocolexchange/labgroups/616071 - generic drugs Persantine overseas with NO PRESCRIPTIONs
http://www.nature.com/protocolexchange/labgroups/610425 - cheap price Kamagra Polo WITHOUT PRESCRIPTION
http://www.nature.com/protocolexchange/labgroups/615651 - purchase Grisactin NO PRESCRIPTION overnight
http://www.nature.com/protocolexchange/labgroups/597997 - order online at low cost Tadalia no script next day delivery;
http://www.nature.com/protocolexchange/labgroups/612841 - best prices Inderal La c.o.d. without rx
http://www.nature.com/protocolexchange/labgroups/619991 - Cipro En Ligne En Le Havre;
http://www.nature.com/protocolexchange/labgroups/616249 - cheap price of Zagam delivery NO PRESCRIPTION
http://www.nature.com/protocolexchange/labgroups/609931 - where to order Parlodel free worldwide shipping
http://www.nature.com/protocolexchange/labgroups/598871 - buy online cheapest Zofran NO PRESCRIPTION quick delivery
http://www.nature.com/protocolexchange/labgroups/614821 - buy Epivir non prescription needed
http://www.nature.com/protocolexchange/labgroups/619609 - Lasix En Ligne En Toulouse;
http://www.nature.com/protocolexchange/labgroups/620519 - buy Super P-Force online consulation with NO PRESCRIPTION;
http://www.nature.com/protocolexchange/labgroups/617403 - Zithromax Acheter Bon Marche Generique Pharmacie;
http://www.nature.com/protocolexchange/labgroups/618303 - Sildalist Pharmacie En Ligne Quebec Canada;
http://www.nature.com/protocolexchange/labgroups/598807 - buy online cheapest Effexor Xr no script required
http://www.nature.com/protocolexchange/labgroups/613441 - lowest prices Paxil Cr with VISA or MasterCard
http://www.nature.com/protocolexchange/labgroups/598829 - best place to buy Uroxatral NO PRESCRIPTION fedex / ups
http://www.nature.com/protocolexchange/labgroups/596285 - cheap price of Cialis Light Pack-30 c.o.d. without rx;
http://www.nature.com/protocolexchange/labgroups/610325 - buy at low price VPXL overnight NO PRESCRIPTION required
http://www.nature.com/protocolexchange/labgroups/616023 - Nolvadex En Ligne En Saint-Etienne;
http://www.nature.com/protocolexchange/labgroups/616161 - order online at low cost Uroxatral c.o.d. NO PRESCRIPTION
http://www.nature.com/protocolexchange/labgroups/614989 - buy at low cost Minocin online pharmacy,NO RX required
http://www.nature.com/protocolexchange/labgroups/595281 - purchase at low cost DDAVP with no rx;
http://www.nature.com/protocolexchange/labgroups/600203 - cheap Valtrex without rx,next day delivery
http://www.nature.com/protocolexchange/labgroups/619333 - Keflex Au Rabais Canada;
http://www.nature.com/protocolexchange/labgroups/612375 - lowest prices Eskalith no script next day delivery
http://www.nature.com/protocolexchange/labgroups/610917 - quiqly delivery Starlix pharmacy NO PRESCRIPTION
http://www.nature.com/protocolexchange/labgroups/615565 - Remeron Livraison Gratuite,Sans Ordonnance;
http://www.nature.com/protocolexchange/labgroups/597645 - order online cheap Phenergan c.o.d. without rx;
http://www.nature.com/protocolexchange/labgroups/596919 - where to get Cialis Pack-60 NO PRESCRIPTION needed;
http://www.nature.com/protocolexchange/labgroups/618315 - Levitra Professional En Ligne En Metz;
http://www.nature.com/protocolexchange/labgroups/615781 - Inderal En Ligne En Nancy;
http://www.nature.com/protocolexchange/labgroups/599441 - purchase cheap online Cardizem for sale online
http://www.nature.com/protocolexchange/labgroups/594275 - cheapest price Yasmin overnight without a prescription;
http://www.nature.com/protocolexchange/labgroups/611639 - where to buy ED Trial Pack fast shipping NO PRESCRIPTION
http://www.nature.com/protocolexchange/labgroups/614061 - buy cheap online Geodon next day delivery no rx
http://www.nature.com/protocolexchange/labgroups/589301 - buying at lowest price Epivir Hbv saturday delivery;
http://www.nature.com/protocolexchange/labgroups/614769 - Nexium Pharmacie En Ligne Europe;
http://www.nature.com/protocolexchange/labgroups/615375 - how to order Norvasc NON PRESCRIPTION
http://www.nature.com/protocolexchange/labgroups/596493 - low cost Penegra overnight delivery no rx;
http://www.nature.com/protocolexchange/labgroups/619849 - Avodart Pharmacie Au Rabais Canada;
http://www.nature.com/protocolexchange/labgroups/589015 - low cost Clomid overnight delivery no r x;
http://www.nature.com/protocolexchange/labgroups/595425 - buy at low cost Cialis Professional online pharmacy,NO RX required;
http://www.nature.com/protocolexchange/labgroups/589659 - buy at low price Viagra Soft non prescription needed;
http://www.nature.com/protocolexchange/labgroups/598821 - quality Lioresal no script required
http://www.nature.com/protocolexchange/labgroups/614765 - where to get Hair Loss Cream pay cod NO PRESCRIPTION
http://www.nature.com/protocolexchange/labgroups/612405 - buying Effexor c.o.d. without rx
http://www.nature.com/protocolexchange/labgroups/598917 - purchase at low cost Levitra Professional NO PRESCRIPTION pharmacy
http://www.nature.com/protocolexchange/labgroups/589693 - buy at low price Neoral non prescription needed;
http://www.nature.com/protocolexchange/labgroups/595393 - online pharmacy Uroxatral without script;
http://www.nature.com/protocolexchange/labgroups/595241 - buy at low price Brand Viagra no script needed c.o.d. overnight;
http://www.nature.com/protocolexchange/labgroups/594087 - low prices for generic Hydrea NO PRESCRIPTION next day delivery;
http://www.nature.com/protocolexchange/labgroups/611509 - generic drugs Toprol without script
http://www.nature.com/protocolexchange/labgroups/596481 - low prices Eldepryl no script next day delivery;
http://www.nature.com/protocolexchange/labgroups/594281 - purchase at low cost LIV.52 drops NO PRESCRIPTION needed;
http://www.nature.com/protocolexchange/labgroups/612721 - discount prices Suhagra c.o.d. no script
http://www.nature.com/protocolexchange/labgroups/599465 - where can i purchase Trileptal no script required
http://www.nature.com/protocolexchange/labgroups/615183 - Estrace En Ligne En Nancy;
http://www.nature.com/protocolexchange/labgroups/612841 - best prices Inderal La c.o.d. without rx
http://www.nature.com/protocolexchange/labgroups/610325 - buy at low price VPXL overnight NO PRESCRIPTION required
http://www.nature.com/protocolexchange/labgroups/614327 - where can i order Red Viagra online pharmacy overnight shipping
http://www.nature.com/protocolexchange/labgroups/595281 - purchase at low cost DDAVP with no rx;
http://www.nature.com/protocolexchange/labgroups/619991 - Cipro En Ligne En Le Havre;
http://www.nature.com/protocolexchange/labgroups/589659 - buy at low price Viagra Soft non prescription needed;
http://www.nature.com/protocolexchange/labgroups/620519 - buy Super P-Force online consulation with NO PRESCRIPTION;
http://www.nature.com/protocolexchange/labgroups/589301 - buying at lowest price Epivir Hbv saturday delivery;
http://www.nature.com/protocolexchange/labgroups/609531 - ordering safety Advair Diskus NO PRESCRIPTION quick delivery
http://www.nature.com/protocolexchange/labgroups/612405 - buying Effexor c.o.d. without rx
http://www.nature.com/protocolexchange/labgroups/598871 - buy online cheapest Zofran NO PRESCRIPTION quick delivery
http://www.nature.com/protocolexchange/labgroups/615565 - Remeron Livraison Gratuite,Sans Ordonnance;
http://www.nature.com/protocolexchange/labgroups/594087 - low prices for generic Hydrea NO PRESCRIPTION next day delivery;
http://www.nature.com/protocolexchange/labgroups/620123 - Red Viagra Reduction Sur Le Premier Achat;
http://www.nature.com/protocolexchange/labgroups/595425 - buy at low cost Cialis Professional online pharmacy,NO RX required;
http://www.nature.com/protocolexchange/labgroups/613441 - lowest prices Paxil Cr with VISA or MasterCard
http://www.nature.com/protocolexchange/labgroups/615781 - Inderal En Ligne En Nancy;
http://www.nature.com/protocolexchange/labgroups/614821 - buy Epivir non prescription needed
http://www.nature.com/protocolexchange/labgroups/612721 - discount prices Suhagra c.o.d. no script
http://www.nature.com/protocolexchange/labgroups/589015 - low cost Clomid overnight delivery no r x;
http://www.nature.com/protocolexchange/labgroups/595241 - buy at low price Brand Viagra no script needed c.o.d. overnight;
http://www.nature.com/protocolexchange/labgroups/598807 - buy online cheapest Effexor Xr no script required
http://www.nature.com/protocolexchange/labgroups/598829 - best place to buy Uroxatral NO PRESCRIPTION fedex / ups
http://www.nature.com/protocolexchange/labgroups/615183 - Estrace En Ligne En Nancy;
http://www.nature.com/protocolexchange/labgroups/618315 - Levitra Professional En Ligne En Metz;
http://www.nature.com/protocolexchange/labgroups/610743 - buy cheapest Hytrin cash on delivery online prescriptions
http://www.nature.com/protocolexchange/labgroups/589693 - buy at low price Neoral non prescription needed;
http://www.nature.com/protocolexchange/labgroups/599441 - purchase cheap online Cardizem for sale online
http://www.nature.com/protocolexchange/labgroups/617403 - Zithromax Acheter Bon Marche Generique Pharmacie;
http://www.nature.com/protocolexchange/labgroups/616249 - cheap price of Zagam delivery NO PRESCRIPTION
http://www.nature.com/protocolexchange/labgroups/596285 - cheap price of Cialis Light Pack-30 c.o.d. without rx;
http://www.nature.com/protocolexchange/labgroups/618917 - Super Hard ON Pharmacie En Italy,Bon Prix;
http://www.nature.com/protocolexchange/labgroups/614769 - Nexium Pharmacie En Ligne Europe;
http://www.nature.com/protocolexchange/labgroups/596481 - low prices Eldepryl no script next day delivery;
http://www.nature.com/protocolexchange/labgroups/596919 - where to get Cialis Pack-60 NO PRESCRIPTION needed;
http://www.nature.com/protocolexchange/labgroups/599699 - low price Luvox c.o.d. saturday delivery
http://www.nature.com/protocolexchange/labgroups/610425 - cheap price Kamagra Polo WITHOUT PRESCRIPTION
http://www.nature.com/protocolexchange/labgroups/597645 - order online cheap Phenergan c.o.d. without rx;
http://www.nature.com/protocolexchange/labgroups/598821 - quality Lioresal no script required
http://www.nature.com/protocolexchange/labgroups/619609 - Lasix En Ligne En Toulouse;
http://www.nature.com/protocolexchange/labgroups/611509 - generic drugs Toprol without script
http://www.nature.com/protocolexchange/labgroups/595393 - online pharmacy Uroxatral without script;
http://www.nature.com/protocolexchange/labgroups/619849 - Avodart Pharmacie Au Rabais Canada;
http://www.nature.com/protocolexchange/labgroups/611639 - where to buy ED Trial Pack fast shipping NO PRESCRIPTION
http://www.nature.com/protocolexchange/labgroups/594275 - cheapest price Yasmin overnight without a prescription;
http://www.nature.com/protocolexchange/labgroups/615651 - purchase Grisactin NO PRESCRIPTION overnight
http://www.nature.com/protocolexchange/labgroups/598265 - buying generic Zyloprim at discounted prices;
http://www.nature.com/protocolexchange/labgroups/594281 - purchase at low cost LIV.52 drops NO PRESCRIPTION needed;
http://www.nature.com/protocolexchange/labgroups/616161 - order online at low cost Uroxatral c.o.d. NO PRESCRIPTION
http://www.nature.com/protocolexchange/labgroups/612375 - lowest prices Eskalith no script next day delivery
http://www.nature.com/protocolexchange/labgroups/613081 - low prices for generic Ponstel overnight without prescription
http://www.nature.com/protocolexchange/labgroups/600203 - cheap Valtrex without rx,next day delivery
http://www.nature.com/protocolexchange/labgroups/620081 - Benicar En France Achat En Ligne A Born Compte;
http://www.nature.com/protocolexchange/labgroups/615375 - how to order Norvasc NON PRESCRIPTION
http://www.nature.com/protocolexchange/labgroups/596493 - low cost Penegra overnight delivery no rx;
http://www.nature.com/protocolexchange/labgroups/598917 - purchase at low cost Levitra Professional NO PRESCRIPTION pharmacy
http://www.nature.com/protocolexchange/labgroups/614061 - buy cheap online Geodon next day delivery no rx
http://www.nature.com/protocolexchange/labgroups/599465 - where can i purchase Trileptal no script required
http://www.nature.com/protocolexchange/labgroups/616071 - generic drugs Persantine overseas with NO PRESCRIPTIONs
http://www.nature.com/protocolexchange/labgroups/614765 - where to get Hair Loss Cream pay cod NO PRESCRIPTION
http://www.nature.com/protocolexchange/labgroups/610917 - quiqly delivery Starlix pharmacy NO PRESCRIPTION
http://www.nature.com/protocolexchange/labgroups/614989 - buy at low cost Minocin online pharmacy,NO RX required
http://www.nature.com/protocolexchange/labgroups/609931 - where to order Parlodel free worldwide shipping
http://www.nature.com/protocolexchange/labgroups/597997 - order online at low cost Tadalia no script next day delivery;
http://www.nature.com/protocolexchange/labgroups/597459 - cheap prices Viagra Pack-90 with VISA or MasterCard;
http://www.nature.com/protocolexchange/labgroups/616023 - Nolvadex En Ligne En Saint-Etienne;
http://www.nature.com/protocolexchange/labgroups/618419 - Eriacta En Ligne En Le Havre;
http://www.nature.com/protocolexchange/labgroups/619333 - Keflex Au Rabais Canada;
http://www.nature.com/protocolexchange/labgroups/618303 - Sildalist Pharmacie En Ligne Quebec Canada;
http://www.nature.com/protocolexchange/labgroups/614095 - fda approved Brand Levitra fast shipping NO PRESCRIPTION
http://www.nature.com/protocolexchange/labgroups/609913 - i want to buy Cialis Pack-60 overnight without prescription
http://www.nature.com/protocolexchange/labgroups/612227 - buy Diabecon NO PRESCRIPTION
http://www.nature.com/protocolexchange/labgroups/613065 - where can i order Levitra Pack-60 c.o.d. without rx
http://www.nature.com/protocolexchange/labgroups/596423 - quiqly delivery Myambutol free worldwide shipping;
http://www.nature.com/protocolexchange/labgroups/616007 - purchase Flibanserin NO PRESCRIPTION next day delivery
http://www.nature.com/protocolexchange/labgroups/613467 - cheapest price Trimox c.o.d. NO RX
http://www.nature.com/protocolexchange/labgroups/617643 - Augmentin En Ligne En Villeurbanne;
http://www.nature.com/protocolexchange/labgroups/598559 - how to purchase Toprol Xl from a pharmacy WITHOUT a PRESCRIPTION;
http://www.nature.com/protocolexchange/labgroups/612555 - where can i buy Arimidex c.o.d overnight no rx
http://www.nature.com/protocolexchange/labgroups/614881 - generic drugs Voltarol no prior prescription
http://www.nature.com/protocolexchange/labgroups/612969 - how much Confido NO PRESCRIPTION pharmacy
http://www.nature.com/protocolexchange/labgroups/615261 - where to order Erythromycin overseas with NO PRESCRIPTIONs
http://www.nature.com/protocolexchange/labgroups/589847 - cheap generic Keflex NO PRESCRIPTION next day delivery;
http://www.nature.com/protocolexchange/labgroups/612569 - cheap Genegra cheap no rx required
http://www.nature.com/protocolexchange/labgroups/619455 - Doxycycline Prix Bas,Sans Ordonnance;
http://www.nature.com/protocolexchange/labgroups/613241 - ordering Tricor fast shipping NO PRESCRIPTION
http://www.nature.com/protocolexchange/labgroups/616793 - Super Active Pack-40 Pharmacie En Ligne France Medicaments;
http://www.nature.com/protocolexchange/labgroups/613955 - lowest prices Reglan NON PRESCRIPTION
http://www.nature.com/protocolexchange/labgroups/596775 - i want to order Ilosone no prior prescription;
http://www.nature.com/protocolexchange/labgroups/617831 - Viagra Jelly Acheter En Pharmacie En Ligne;
http://www.nature.com/protocolexchange/labgroups/611653 - order at low price Cartia Xt next day delivery
http://www.nature.com/protocolexchange/labgroups/595647 - safe order Danocrine prescriptions online;
http://www.nature.com/protocolexchange/labgroups/599033 - low cost Rumalaya Fort online pharmacy,NO RX required
http://www.nature.com/protocolexchange/labgroups/599165 - buy Viagra pay cod NO PRESCRIPTION
http://www.nature.com/protocolexchange/labgroups/600063 - buy online cheapest Adalat shipped by cash on delivery
http://www.nature.com/protocolexchange/labgroups/614813 - Red Viagra Bonne Prix En Ligne Pharmacie En France;
http://www.nature.com/protocolexchange/labgroups/597161 - buy at low cost Viagra Flavored pay cod WITHOUT PRESCRIPTION;
http://www.nature.com/protocolexchange/labgroups/595553 - lowest price of generic Penisole same day delivery NO PRESCRIPTION;
http://www.nature.com/protocolexchange/labgroups/595303 - order at low price Silagra without a rx overnight;
http://www.nature.com/protocolexchange/labgroups/610585 - cheap price of Aciphex with NO PRESCRIPTION
http://www.nature.com/protocolexchange/labgroups/620459 - discount prices Mysoline without script;
http://www.nature.com/protocolexchange/labgroups/596191 - ordering online Cycrin without script pharmacy;
http://www.nature.com/protocolexchange/labgroups/619339 - Orlistat Sans Prescrire En Ligne Pharmacie;
http://www.nature.com/protocolexchange/labgroups/610797 - order cheapest Zyban overnight saturday delivery NO PRESCRIPTION
http://www.nature.com/protocolexchange/labgroups/612495 - order at low cost Levaquin online pharmacy,NO RX required
http://www.nature.com/protocolexchange/labgroups/617205 - Suhagra Medicament Sans Prescrire Pharmacie;
http://www.nature.com/protocolexchange/labgroups/615483 - Glucophage Pharmacie En Ligne En Swiss;
http://www.nature.com/protocolexchange/labgroups/594569 - fast delivery Man XXX overnight without prescription;
http://www.nature.com/protocolexchange/labgroups/612751 - wholesale cheapest Aristocort c.o.d. NO RX
http://www.nature.com/protocolexchange/labgroups/589225 - licensed pharmacy Clarinex without a rx overnight;
http://www.nature.com/protocolexchange/labgroups/594381 - cheapest price Zenegra pharmacy NO PRESCRIPTION;
http://www.nature.com/protocolexchange/labgroups/610825 - order at low price Acticin without a prescription
http://www.nature.com/protocolexchange/labgroups/589615 - wholesale cheapest Zetia FREE PRESCRIPTION drug;
http://www.nature.com/protocolexchange/labgroups/610209 - online Claritin free delivery on sale
http://www.nature.com/protocolexchange/labgroups/610853 - low prices for generic Combimist L Inhaler cash on delivery
http://www.nature.com/protocolexchange/labgroups/615537 - order cheap generic Cialis Black WITHOUT dr PRESCRIPTION
http://www.nature.com/protocolexchange/labgroups/620495 - lowest prices Cialis Strong Pack-30 overnight NO PRESCRIPTION;
http://www.nature.com/protocolexchange/labgroups/599251 - where to get VigRX Plus next day delivery no rx
http://www.nature.com/protocolexchange/labgroups/588989 - discount prices Pilex online pharmacy,NO RX required;
http://www.nature.com/protocolexchange/labgroups/618611 - Estrace En Ligne En Grenoble;
http://www.nature.com/protocolexchange/labgroups/618759 - Strattera Pharmacie En Ligne En France Achat;
http://www.nature.com/protocolexchange/labgroups/618029 - Bactrim En Ligne En Nice;
http://www.nature.com/protocolexchange/labgroups/589129 - fast shipping Grifulvin V next day shipping product;
http://www.nature.com/protocolexchange/labgroups/617635 - Augmentin Livraison Rapide,Sans Ordonnance;
http://www.nature.com/protocolexchange/labgroups/595699 - buy at low cost Amoxil overnight without a prescription;
http://www.nature.com/protocolexchange/labgroups/616719 - Levitra Payer Par Carte Visa Bon Marche Sans Ordonnance;
http://www.nature.com/protocolexchange/labgroups/619925 - Doxycycline Pharmacie Les Prix Des Medicaments;
http://www.nature.com/protocolexchange/labgroups/618527 - Viagra Super Active Pharmacie En Ligne En Amiens;
http://www.nature.com/protocolexchange/labgroups/594661 - cheap price Protonix WITHOUT A PRESCRIPTION shipped overnight;
http://www.nature.com/protocolexchange/labgroups/589173 - best prices Persantine WITHOUT PRESCRIPTION overnight;
http://www.nature.com/protocolexchange/labgroups/589601 - buy online Cialis Pack-30 c.o.d. without prescription;
http://www.nature.com/protocolexchange/labgroups/609597 - buy cheapest Brand Levitra overnight delivery no rx
http://www.nature.com/protocolexchange/labgroups/594699 - cheap generic Purim cheap c.o.d. no rx;
http://www.nature.com/protocolexchange/labgroups/615805 - where to order Cialis Pack-90 with no rx
http://www.nature.com/protocolexchange/labgroups/609709 - where can i order Sumycin NO PRESCRIPTION c.o.d.
http://www.nature.com/protocolexchange/labgroups/599473 - buy cheapest Vermox online pharmacy overnight shipping
http://www.nature.com/protocolexchange/labgroups/618201 - Brand Levitra Suisse Acheter;
http://www.nature.com/protocolexchange/labgroups/620383 - Viagra Gold - Vigour Acheter En Pharmacie En Ligne;
http://www.nature.com/protocolexchange/labgroups/599753 - purchase at lowest price Indocin same day delivery NO PRESCRIPTION
http://www.nature.com/protocolexchange/labgroups/599481 - purchase at low cost Protonix overnight NO PRESCRIPTION
http://www.nature.com/protocolexchange/labgroups/595609 - low prices for generic Levitra Pack-30 NO PRESCRIPTIONs needed;
http://www.nature.com/protocolexchange/labgroups/620495 - lowest prices Cialis Strong Pack-30 overnight NO PRESCRIPTION;
http://www.nature.com/protocolexchange/labgroups/599481 - purchase at low cost Protonix overnight NO PRESCRIPTION
http://www.nature.com/protocolexchange/labgroups/599281 - buy at low price Sinemet Cr pharmacy WITHOUT a PRESCRIPTION
http://www.nature.com/protocolexchange/labgroups/599023 - quality Viramune no prior script overnight
http://www.nature.com/protocolexchange/labgroups/614131 - purchase Kemadrin without rx,next day delivery
http://www.nature.com/protocolexchange/labgroups/620309 - Viagra Soft En Ligne En Dijon;
http://www.nature.com/protocolexchange/labgroups/615483 - Glucophage Pharmacie En Ligne En Swiss;
http://www.nature.com/protocolexchange/labgroups/615033 - Augmentin Pharmacie En Ligne En Lyon;
http://www.nature.com/protocolexchange/labgroups/609913 - i want to buy Cialis Pack-60 overnight without prescription
http://www.nature.com/protocolexchange/labgroups/615851 - Cialis Daily Pharmacie Au Rabais Canada;
http://www.nature.com/protocolexchange/labgroups/618527 - Viagra Super Active Pharmacie En Ligne En Amiens;
http://www.nature.com/protocolexchange/labgroups/615683 - Kamagra Pharmacie Au Rabais Canada;
http://www.nature.com/protocolexchange/labgroups/612751 - wholesale cheapest Aristocort c.o.d. NO RX
http://www.nature.com/protocolexchange/labgroups/596411 - purchase cheap online Levaquin pay cod WITHOUT PRESCRIPTION;
http://www.nature.com/protocolexchange/labgroups/614881 - generic drugs Voltarol no prior prescription
http://www.nature.com/protocolexchange/labgroups/599251 - where to get VigRX Plus next day delivery no rx
http://www.nature.com/protocolexchange/labgroups/619339 - Orlistat Sans Prescrire En Ligne Pharmacie;
http://www.nature.com/protocolexchange/labgroups/615261 - where to order Erythromycin overseas with NO PRESCRIPTIONs
http://www.nature.com/protocolexchange/labgroups/609765 - order cheap Aygestin WITHOUT PRESCRIPTION overnight
http://www.nature.com/protocolexchange/labgroups/613955 - lowest prices Reglan NON PRESCRIPTION
http://www.nature.com/protocolexchange/labgroups/612215 - wholesale cheapest Nortriptyline NO PRESCRIPTION no fees
http://www.nature.com/protocolexchange/labgroups/598777 - discount prices Herbal Extra Power no dr approval cash on delivery
http://www.nature.com/protocolexchange/labgroups/595023 - fda approved Cialis Strong Pack-60 overnight NO PRESCRIPTION required;
http://www.nature.com/protocolexchange/labgroups/610797 - order cheapest Zyban overnight saturday delivery NO PRESCRIPTION
http://www.nature.com/protocolexchange/labgroups/589003 - purchase cheap online Zyban same day delivery NO PRESCRIPTION;
http://www.nature.com/protocolexchange/labgroups/596423 - quiqly delivery Myambutol free worldwide shipping;
http://www.nature.com/protocolexchange/labgroups/613227 - how much Ceftin without script pharmacy
http://www.nature.com/protocolexchange/labgroups/598559 - how to purchase Toprol Xl from a pharmacy WITHOUT a PRESCRIPTION;
http://www.nature.com/protocolexchange/labgroups/615413 - Brand Cialis Prix Bas,Sans Ordonnance;
http://www.nature.com/protocolexchange/labgroups/596775 - i want to order Ilosone no prior prescription;
http://www.nature.com/protocolexchange/labgroups/594381 - cheapest price Zenegra pharmacy NO PRESCRIPTION;
http://www.nature.com/protocolexchange/labgroups/610647 - where to buy Monoket no rx required
http://www.nature.com/protocolexchange/labgroups/596191 - ordering online Cycrin without script pharmacy;
http://www.nature.com/protocolexchange/labgroups/614813 - Red Viagra Bonne Prix En Ligne Pharmacie En France;
http://www.nature.com/protocolexchange/labgroups/612555 - where can i buy Arimidex c.o.d overnight no rx
http://www.nature.com/protocolexchange/labgroups/615537 - order cheap generic Cialis Black WITHOUT dr PRESCRIPTION
http://www.nature.com/protocolexchange/labgroups/614793 - Viagra Jelly Fournisseur En Marseille;
http://www.nature.com/protocolexchange/labgroups/617205 - Suhagra Medicament Sans Prescrire Pharmacie;
http://www.nature.com/protocolexchange/labgroups/610585 - cheap price of Aciphex with NO PRESCRIPTION
http://www.nature.com/protocolexchange/labgroups/613467 - cheapest price Trimox c.o.d. NO RX
http://www.nature.com/protocolexchange/labgroups/620459 - discount prices Mysoline without script;
http://www.nature.com/protocolexchange/labgroups/589627 - buy Advair Diskus online visa no rx;
http://www.nature.com/protocolexchange/labgroups/613833 - purchase online Doxycycline saturday delivery
http://www.nature.com/protocolexchange/labgroups/589847 - cheap generic Keflex NO PRESCRIPTION next day delivery;
http://www.nature.com/protocolexchange/labgroups/610173 - low price Septilin from a pharmacy WITHOUT a PRESCRIPTION
http://www.nature.com/protocolexchange/labgroups/609597 - buy cheapest Brand Levitra overnight delivery no rx
http://www.nature.com/protocolexchange/labgroups/610209 - online Claritin free delivery on sale
http://www.nature.com/protocolexchange/labgroups/598407 - quality generic Cialis Flavored no prior prescription;
http://www.nature.com/protocolexchange/labgroups/620299 - Ventolin Au Rabais Canada;
http://www.nature.com/protocolexchange/labgroups/589615 - wholesale cheapest Zetia FREE PRESCRIPTION drug;
http://www.nature.com/protocolexchange/labgroups/595123 - cheapest Valparin shipped overnight without a prescription;
http://www.nature.com/protocolexchange/labgroups/610853 - low prices for generic Combimist L Inhaler cash on delivery
http://www.nature.com/protocolexchange/labgroups/597487 - cheapest pills Synthroid cash on delivery online prescriptions;
http://www.nature.com/protocolexchange/labgroups/616815 - Amoxil En Ligne En Clermont-Ferrand;
http://www.nature.com/protocolexchange/labgroups/619641 - Brand Viagra Remise Des Medicaments Sans Ordonnance;
http://www.nature.com/protocolexchange/labgroups/612495 - order at low cost Levaquin online pharmacy,NO RX required
http://www.nature.com/protocolexchange/labgroups/615967 - best prices Aricept c.o.d. saturday delivery
http://www.nature.com/protocolexchange/labgroups/600063 - buy online cheapest Adalat shipped by cash on delivery
http://www.nature.com/protocolexchange/labgroups/599753 - purchase at lowest price Indocin same day delivery NO PRESCRIPTION
http://www.nature.com/protocolexchange/labgroups/595699 - buy at low cost Amoxil overnight without a prescription;
http://www.nature.com/protocolexchange/labgroups/609709 - where can i order Sumycin NO PRESCRIPTION c.o.d.
http://www.nature.com/protocolexchange/labgroups/589745 - quality Inderal La WITHOUT PRESCRIPTION;
http://www.nature.com/protocolexchange/labgroups/594699 - cheap generic Purim cheap c.o.d. no rx;
http://www.nature.com/protocolexchange/labgroups/611541 - cheapest pills Altace online visa no rx
http://www.nature.com/protocolexchange/labgroups/619407 - Benicar Pharmacie En Ligne En Le Havre;
http://www.nature.com/protocolexchange/labgroups/599473 - buy cheapest Vermox online pharmacy overnight shipping
http://www.nature.com/protocolexchange/labgroups/589337 - i want to buy Parlodel shipped overnight without a prescription;
http://www.nature.com/protocolexchange/labgroups/617831 - Viagra Jelly Acheter En Pharmacie En Ligne;
http://www.nature.com/protocolexchange/labgroups/618201 - Brand Levitra Suisse Acheter;
http://www.nature.com/protocolexchange/labgroups/618201 - Brand Levitra Suisse Acheter;
http://www.nature.com/protocolexchange/labgroups/610585 - cheap price of Aciphex with NO PRESCRIPTION
http://www.nature.com/protocolexchange/labgroups/612333 - buy online cheapest Artane shipped with NO PRESCRIPTION
http://www.nature.com/protocolexchange/labgroups/594661 - cheap price Protonix WITHOUT A PRESCRIPTION shipped overnight;
http://www.nature.com/protocolexchange/labgroups/616007 - purchase Flibanserin NO PRESCRIPTION next day delivery
http://www.nature.com/protocolexchange/labgroups/600063 - buy online cheapest Adalat shipped by cash on delivery
http://www.nature.com/protocolexchange/labgroups/616719 - Levitra Payer Par Carte Visa Bon Marche Sans Ordonnance;
http://www.nature.com/protocolexchange/labgroups/615581 - order at low cost Female Cialis for sale online
http://www.nature.com/protocolexchange/labgroups/613065 - where can i order Levitra Pack-60 c.o.d. without rx
http://www.nature.com/protocolexchange/labgroups/589615 - wholesale cheapest Zetia FREE PRESCRIPTION drug;
http://www.nature.com/protocolexchange/labgroups/612227 - buy Diabecon NO PRESCRIPTION
http://www.nature.com/protocolexchange/labgroups/595699 - buy at low cost Amoxil overnight without a prescription;
http://www.nature.com/protocolexchange/labgroups/612969 - how much Confido NO PRESCRIPTION pharmacy
http://www.nature.com/protocolexchange/labgroups/595553 - lowest price of generic Penisole same day delivery NO PRESCRIPTION;
http://www.nature.com/protocolexchange/labgroups/613467 - cheapest price Trimox c.o.d. NO RX
http://www.nature.com/protocolexchange/labgroups/589129 - fast shipping Grifulvin V next day shipping product;
http://www.nature.com/protocolexchange/labgroups/619407 - Benicar Pharmacie En Ligne En Le Havre;
http://www.nature.com/protocolexchange/labgroups/609597 - buy cheapest Brand Levitra overnight delivery no rx
http://www.nature.com/protocolexchange/labgroups/615483 - Glucophage Pharmacie En Ligne En Swiss;
http://www.nature.com/protocolexchange/labgroups/597487 - cheapest pills Synthroid cash on delivery online prescriptions;
http://www.nature.com/protocolexchange/labgroups/594771 - cheap generic Desogen overnight delivery no r x;
http://www.nature.com/protocolexchange/labgroups/588989 - discount prices Pilex online pharmacy,NO RX required;
http://www.nature.com/protocolexchange/labgroups/599023 - quality Viramune no prior script overnight
http://www.nature.com/protocolexchange/labgroups/611653 - order at low price Cartia Xt next day delivery
http://www.nature.com/protocolexchange/labgroups/615851 - Cialis Daily Pharmacie Au Rabais Canada;
http://www.nature.com/protocolexchange/labgroups/616929 - Cleocin Livraison Le Jour Suivant Bon Marche,Sans Ordonnance;
http://www.nature.com/protocolexchange/labgroups/613631 - purchase cheap online Nolvadex NO PRESCRIPTIONs needed
http://www.nature.com/protocolexchange/labgroups/595647 - safe order Danocrine prescriptions online;
http://www.nature.com/protocolexchange/labgroups/589337 - i want to buy Parlodel shipped overnight without a prescription;
http://www.nature.com/protocolexchange/labgroups/611541 - cheapest pills Altace online visa no rx
http://www.nature.com/protocolexchange/labgroups/599033 - low cost Rumalaya Fort online pharmacy,NO RX required
http://www.nature.com/protocolexchange/labgroups/596423 - quiqly delivery Myambutol free worldwide shipping;
http://www.nature.com/protocolexchange/labgroups/589627 - buy Advair Diskus online visa no rx;
http://www.nature.com/protocolexchange/labgroups/589173 - best prices Persantine WITHOUT PRESCRIPTION overnight;
http://www.nature.com/protocolexchange/labgroups/613227 - how much Ceftin without script pharmacy
http://www.nature.com/protocolexchange/labgroups/599645 - wholesale cheapest Tritace NO PRESCRIPTION
http://www.nature.com/protocolexchange/labgroups/618497 - Tadacip Livrer A Domicile;
http://www.nature.com/protocolexchange/labgroups/596099 - lowest price of generic Coumadin with overnight delivery;
http://www.nature.com/protocolexchange/labgroups/610825 - order at low price Acticin without a prescription
http://www.nature.com/protocolexchange/labgroups/618759 - Strattera Pharmacie En Ligne En France Achat;
http://www.nature.com/protocolexchange/labgroups/613833 - purchase online Doxycycline saturday delivery
http://www.nature.com/protocolexchange/labgroups/599165 - buy Viagra pay cod NO PRESCRIPTION
http://www.nature.com/protocolexchange/labgroups/613955 - lowest prices Reglan NON PRESCRIPTION
http://www.nature.com/protocolexchange/labgroups/616395 - Macrobid Livraison Gratuite,Sans Ordonnance;
http://www.nature.com/protocolexchange/labgroups/610057 - how to buy Garcinia Cambogia non prescription needed
http://www.nature.com/protocolexchange/labgroups/599281 - buy at low price Sinemet Cr pharmacy WITHOUT a PRESCRIPTION
http://www.nature.com/protocolexchange/labgroups/620309 - Viagra Soft En Ligne En Dijon;
http://www.nature.com/protocolexchange/labgroups/596775 - i want to order Ilosone no prior prescription;
http://www.nature.com/protocolexchange/labgroups/589225 - licensed pharmacy Clarinex without a rx overnight;
http://www.nature.com/protocolexchange/labgroups/594569 - fast delivery Man XXX overnight without prescription;
http://www.nature.com/protocolexchange/labgroups/599481 - purchase at low cost Protonix overnight NO PRESCRIPTION
http://www.nature.com/protocolexchange/labgroups/619925 - Doxycycline Pharmacie Les Prix Des Medicaments;
http://www.nature.com/protocolexchange/labgroups/615683 - Kamagra Pharmacie Au Rabais Canada;
http://www.nature.com/protocolexchange/labgroups/618611 - Estrace En Ligne En Grenoble;
http://www.nature.com/protocolexchange/labgroups/598787 - purchase online Microzide without a rx overnight
http://www.nature.com/protocolexchange/labgroups/615805 - where to order Cialis Pack-90 with no rx
http://www.nature.com/protocolexchange/labgroups/610173 - low price Septilin from a pharmacy WITHOUT a PRESCRIPTION
http://www.nature.com/protocolexchange/labgroups/599323 - purchase at low price Soft Pack-40 pharmacy NO PRESCRIPTION
http://www.nature.com/protocolexchange/labgroups/589601 - buy online Cialis Pack-30 c.o.d. without prescription;
http://www.nature.com/protocolexchange/labgroups/619339 - Orlistat Sans Prescrire En Ligne Pharmacie;
http://www.nature.com/protocolexchange/labgroups/614279 - cheap price Super Force Jelly NO PRESCRIPTION required
http://www.nature.com/protocolexchange/labgroups/594381 - cheapest price Zenegra pharmacy NO PRESCRIPTION;
http://www.nature.com/protocolexchange/labgroups/610797 - order cheapest Zyban overnight saturday delivery NO PRESCRIPTION
http://www.nature.com/protocolexchange/labgroups/595609 - low prices for generic Levitra Pack-30 NO PRESCRIPTIONs needed;
http://www.nature.com/protocolexchange/labgroups/612555 - where can i buy Arimidex c.o.d overnight no rx
http://www.nature.com/protocolexchange/labgroups/615537 - order cheap generic Cialis Black WITHOUT dr PRESCRIPTION
http://www.nature.com/protocolexchange/labgroups/612215 - wholesale cheapest Nortriptyline NO PRESCRIPTION no fees
http://www.nature.com/protocolexchange/labgroups/612495 - order at low cost Levaquin online pharmacy,NO RX required
http://www.nature.com/protocolexchange/labgroups/617635 - Augmentin Livraison Rapide,Sans Ordonnance;
http://www.nature.com/protocolexchange/labgroups/595023 - fda approved Cialis Strong Pack-60 overnight NO PRESCRIPTION required;
http://www.nature.com/protocolexchange/labgroups/615413 - Brand Cialis Prix Bas,Sans Ordonnance;
http://www.nature.com/protocolexchange/labgroups/619407 - Benicar Pharmacie En Ligne En Le Havre;
http://www.nature.com/protocolexchange/labgroups/613833 - purchase online Doxycycline saturday delivery
http://www.nature.com/protocolexchange/labgroups/614881 - generic drugs Voltarol no prior prescription
http://www.nature.com/protocolexchange/labgroups/616929 - Cleocin Livraison Le Jour Suivant Bon Marche,Sans Ordonnance;
http://www.nature.com/protocolexchange/labgroups/609913 - i want to buy Cialis Pack-60 overnight without prescription
http://www.nature.com/protocolexchange/labgroups/594177 - buy online Motilium pharmacy NO PRESCRIPTION;
http://www.nature.com/protocolexchange/labgroups/599323 - purchase at low price Soft Pack-40 pharmacy NO PRESCRIPTION
http://www.nature.com/protocolexchange/labgroups/615683 - Kamagra Pharmacie Au Rabais Canada;
http://www.nature.com/protocolexchange/labgroups/616395 - Macrobid Livraison Gratuite,Sans Ordonnance;
http://www.nature.com/protocolexchange/labgroups/614813 - Red Viagra Bonne Prix En Ligne Pharmacie En France;
http://www.nature.com/protocolexchange/labgroups/595647 - safe order Danocrine prescriptions online;
http://www.nature.com/protocolexchange/labgroups/609765 - order cheap Aygestin WITHOUT PRESCRIPTION overnight
http://www.nature.com/protocolexchange/labgroups/613631 - purchase cheap online Nolvadex NO PRESCRIPTIONs needed
http://www.nature.com/protocolexchange/labgroups/594381 - cheapest price Zenegra pharmacy NO PRESCRIPTION;
http://www.nature.com/protocolexchange/labgroups/613227 - how much Ceftin without script pharmacy
http://www.nature.com/protocolexchange/labgroups/589745 - quality Inderal La WITHOUT PRESCRIPTION;
http://www.nature.com/protocolexchange/labgroups/589003 - purchase cheap online Zyban same day delivery NO PRESCRIPTION;
http://www.nature.com/protocolexchange/labgroups/610585 - cheap price of Aciphex with NO PRESCRIPTION
http://www.nature.com/protocolexchange/labgroups/618497 - Tadacip Livrer A Domicile;
http://www.nature.com/protocolexchange/labgroups/599753 - purchase at lowest price Indocin same day delivery NO PRESCRIPTION
http://www.nature.com/protocolexchange/labgroups/599281 - buy at low price Sinemet Cr pharmacy WITHOUT a PRESCRIPTION
http://www.nature.com/protocolexchange/labgroups/588989 - discount prices Pilex online pharmacy,NO RX required;
http://www.nature.com/protocolexchange/labgroups/616719 - Levitra Payer Par Carte Visa Bon Marche Sans Ordonnance;
http://www.nature.com/protocolexchange/labgroups/610797 - order cheapest Zyban overnight saturday delivery NO PRESCRIPTION
http://www.nature.com/protocolexchange/labgroups/616007 - purchase Flibanserin NO PRESCRIPTION next day delivery
http://www.nature.com/protocolexchange/labgroups/609709 - where can i order Sumycin NO PRESCRIPTION c.o.d.
http://www.nature.com/protocolexchange/labgroups/620383 - Viagra Gold - Vigour Acheter En Pharmacie En Ligne;
http://www.nature.com/protocolexchange/labgroups/615033 - Augmentin Pharmacie En Ligne En Lyon;
http://www.nature.com/protocolexchange/labgroups/610853 - low prices for generic Combimist L Inhaler cash on delivery
http://www.nature.com/protocolexchange/labgroups/597161 - buy at low cost Viagra Flavored pay cod WITHOUT PRESCRIPTION;
http://www.nature.com/protocolexchange/labgroups/595303 - order at low price Silagra without a rx overnight;
http://www.nature.com/protocolexchange/labgroups/615483 - Glucophage Pharmacie En Ligne En Swiss;
http://www.nature.com/protocolexchange/labgroups/611653 - order at low price Cartia Xt next day delivery
http://www.nature.com/protocolexchange/labgroups/612215 - wholesale cheapest Nortriptyline NO PRESCRIPTION no fees
http://www.nature.com/protocolexchange/labgroups/589601 - buy online Cialis Pack-30 c.o.d. without prescription;
http://www.nature.com/protocolexchange/labgroups/610647 - where to buy Monoket no rx required
http://www.nature.com/protocolexchange/labgroups/615261 - where to order Erythromycin overseas with NO PRESCRIPTIONs
http://www.nature.com/protocolexchange/labgroups/617643 - Augmentin En Ligne En Villeurbanne;
http://www.nature.com/protocolexchange/labgroups/615851 - Cialis Daily Pharmacie Au Rabais Canada;
http://www.nature.com/protocolexchange/labgroups/612227 - buy Diabecon NO PRESCRIPTION
http://www.nature.com/protocolexchange/labgroups/612495 - order at low cost Levaquin online pharmacy,NO RX required
http://www.nature.com/protocolexchange/labgroups/614793 - Viagra Jelly Fournisseur En Marseille;
http://www.nature.com/protocolexchange/labgroups/598207 - safe order Combimist L Inhaler shipped with NO PRESCRIPTION;
http://www.nature.com/protocolexchange/labgroups/617205 - Suhagra Medicament Sans Prescrire Pharmacie;
http://www.nature.com/protocolexchange/labgroups/598787 - purchase online Microzide without a rx overnight
http://www.nature.com/protocolexchange/labgroups/599481 - purchase at low cost Protonix overnight NO PRESCRIPTION
http://www.nature.com/protocolexchange/labgroups/612555 - where can i buy Arimidex c.o.d overnight no rx
http://www.nature.com/protocolexchange/labgroups/617831 - Viagra Jelly Acheter En Pharmacie En Ligne;
http://www.nature.com/protocolexchange/labgroups/595699 - buy at low cost Amoxil overnight without a prescription;
http://www.nature.com/protocolexchange/labgroups/620495 - lowest prices Cialis Strong Pack-30 overnight NO PRESCRIPTION;
http://www.nature.com/protocolexchange/labgroups/595123 - cheapest Valparin shipped overnight without a prescription;
http://www.nature.com/protocolexchange/labgroups/598777 - discount prices Herbal Extra Power no dr approval cash on delivery
http://www.nature.com/protocolexchange/labgroups/611123 - how to purchase Evecare for sale online
http://www.nature.com/protocolexchange/labgroups/618029 - Bactrim En Ligne En Nice;
http://www.nature.com/protocolexchange/labgroups/599473 - buy cheapest Vermox online pharmacy overnight shipping
http://www.nature.com/protocolexchange/labgroups/612569 - cheap Genegra cheap no rx required
http://www.nature.com/protocolexchange/labgroups/595609 - low prices for generic Levitra Pack-30 NO PRESCRIPTIONs needed;
http://www.nature.com/protocolexchange/labgroups/589129 - fast shipping Grifulvin V next day shipping product;
http://www.nature.com/protocolexchange/labgroups/589173 - best prices Persantine WITHOUT PRESCRIPTION overnight;
http://www.nature.com/protocolexchange/labgroups/609597 - buy cheapest Brand Levitra overnight delivery no rx
http://www.nature.com/protocolexchange/labgroups/613241 - ordering Tricor fast shipping NO PRESCRIPTION
http://www.nature.com/protocolexchange/labgroups/599033 - low cost Rumalaya Fort online pharmacy,NO RX required
http://www.nature.com/protocolexchange/labgroups/596411 - purchase cheap online Levaquin pay cod WITHOUT PRESCRIPTION;
http://www.nature.com/protocolexchange/labgroups/615581 - order at low cost Female Cialis for sale online
http://www.nature.com/protocolexchange/labgroups/618527 - Viagra Super Active Pharmacie En Ligne En Amiens;
http://www.nature.com/protocolexchange/labgroups/589615 - wholesale cheapest Zetia FREE PRESCRIPTION drug;
http://www.nature.com/protocolexchange/labgroups/594699 - cheap generic Purim cheap c.o.d. no rx;
http://www.nature.com/protocolexchange/labgroups/594771 - cheap generic Desogen overnight delivery no r x;
http://www.nature.com/protocolexchange/labgroups/614279 - cheap price Super Force Jelly NO PRESCRIPTION required
http://www.nature.com/protocolexchange/labgroups/621045 - cheapest prices Inderal with no rx;
http://eaamongolia.org/vanilla/discussion/234472/malegra-fxt-fast-shipping-purchase-at-low-cost-malegra-fxt-with-no-prescription - order cheap generic Malegra FXT NON PRESCRIPTION;
http://eaamongolia.org/vanilla/discussion/234512/actos-in-uk-ordering-online-actos-same-day-delivery-no-prescription - pharmacies that sell Actos delivered overnight no rx;
http://www.nature.com/protocolexchange/labgroups/626189 - where can i purchase Ceclor without rx,next day delivery;
http://eaamongolia.org/vanilla/discussion/234495/remeron-order-in-usa-cheapest-prices-remeron-next-day-delivery-no-rx - online pharmacy Remeron overnight without a prescription;
http://faceactivities.com/groups/prometrium-fast-deliverycheap-pricepurchase-at-low-cost-prometrium-pharmacy-without-a-prescription/ - order cheap generic Prometrium non prescription needed
http://www.nature.com/protocolexchange/labgroups/622457 - buy online cheapest Hyzaar c.o.d. NO PRESCRIPTION;
http://www.nature.com/protocolexchange/labgroups/621783 - best prices Biaxin no script required;
http://www.nature.com/protocolexchange/labgroups/626913 - what is the generic of Mysoline from a usa pharmacy without a prescription;
http://www.nature.com/protocolexchange/labgroups/626425 - buy safety Zestoretic NO PRESCRIPTION pharmacy;
http://www.nature.com/protocolexchange/labgroups/622689 - cheap price of Garcinia Cambogia from a Canadian pharmacy;
http://www.nature.com/protocolexchange/labgroups/621517 - cheap price Aristocort next day delivery no rx;
http://www.nature.com/protocolexchange/labgroups/620819 - generic drugs Mobic shipped by cash on delivery;
http://www.nature.com/protocolexchange/labgroups/621963 - i want to order Aciphex NO PRESCRIPTION;
http://www.nature.com/protocolexchange/labgroups/620971 - purchase at low price Vitria NO PRESCRIPTION next day delivery;
http://eaamongolia.org/vanilla/discussion/234526/bupron-sr-best-buy-discount-prices-bupron-sr-c-o-d-no-prescription - i want to order Bupron SR cash on delivery online prescriptions;
http://faceactivities.com/groups/zyban-buy-cheap-in-usacheapest-pills-zyban-with-overnight-delivery/ - cheapest pills Zyban with overnight delivery
http://faceactivities.com/groups/stromectol-buy-cheap-in-usabrand-or-generic-stromectol-no-prior-prescription/ - order Stromectol c.o.d. NO PRESCRIPTION
http://www.nature.com/protocolexchange/labgroups/625875 - we offer quality Malegra FXT pharmacy NO PRESCRIPTION;
http://www.nature.com/protocolexchange/labgroups/622041 - buy discount Levitra with Dapoxetine in internet,next day delivery;
http://faceactivities.com/groups/cardarone-order-in-usawhere-can-i-order-cardarone-overnight-no-prescription-required/ - licensed pharmacy Cardarone overnight without a prescription
http://faceactivities.com/groups/zetia-best-buycheapest-zetia-pay-with-mastercardvisaachecheck/ - cheapest Zetia pay with mastercard,visa,ach,echeck
http://www.nature.com/protocolexchange/labgroups/621383 - we offer quality Speman online pharmacy overnight shipping;
http://www.nature.com/protocolexchange/labgroups/626381 - cheapest price Kamagra Soft with overnight delivery;
http://eaamongolia.org/vanilla/discussion/234561/yagara-from-indian-manufacturers-where-to-order-yagara-in-internet-next-day-delivery - cheap Yagara at discounted prices;
http://eaamongolia.org/vanilla/discussion/234374/toprol-fast-delivery-cheap-price-how-to-order-toprol-no-prescriptions-needed - ordering Toprol online consulation with NO PRESCRIPTION;
http://eaamongolia.org/vanilla/discussion/234451/gasex-from-indian-manufacturers-where-to-buy-gasex-online-pharmacy-overnight-shipping - quiqly delivery Gasex overnight delivery no r x;
http://www.nature.com/protocolexchange/labgroups/621871 - order online at low cost Zyprexa saturday delivery;
http://faceactivities.com/groups/aricept-how-to-useside-effects-where-can-i-order-aricept-online-pharmacyno-rx-required/ - low price Aricept prescriptions online
http://www.nature.com/protocolexchange/labgroups/623451 - how to buy Flagyl overnight delivery no r x;
https://traxxas.com/forums/group.php?groupid=255 - i want to buy Imuran c.o.d. NO PRESCRIPTION;
http://www.nature.com/protocolexchange/labgroups/620655 - i want to buy Effexor Xr without rx;
http://faceactivities.com/groups/glucovance-low-costonline-pharmacy-glucovance-next-day-delivery-no-rx/ - order online at low cost Glucovance pharmacy without prescription
http://www.nature.com/protocolexchange/labgroups/621953 - purchase cheap online Prinivil next day NO PRESCRIPTION;
http://www.nature.com/protocolexchange/labgroups/623187 - quality generic Glucotrol Xl online visa no rx;
http://www.nature.com/protocolexchange/labgroups/622009 - purchase at low price Risnia with NO PRESCRIPTIONs;
http://www.nature.com/protocolexchange/labgroups/626763 - fast shipping Cozaar NO PRESCRIPTION overnight;
http://www.nature.com/protocolexchange/labgroups/624737 - buy safety Feldene from a Canadian pharmacy;
http://www.nature.com/protocolexchange/labgroups/625981 - price of Furadantin NO PRESCRIPTION next day delivery;
http://faceactivities.com/groups/phenergan-how-to-useside-effectsdiscount-price-phenergan-without-prescription-overnight/ - price of Phenergan NO PRESCRIPTION overnight
http://www.nature.com/protocolexchange/labgroups/625775 - low prices Septilin free worldwide shipping;
http://www.nature.com/protocolexchange/labgroups/626175 - how can i buy Baclofen NO PRESCRIPTION fedex / ups;
http://www.nature.com/protocolexchange/labgroups/627735 - buying Zanaflex free worldwide shipping;
http://www.nature.com/protocolexchange/labgroups/627631 - i want to buy Grifulvin V pay cod NO PRESCRIPTION;
http://www.nature.com/protocolexchange/labgroups/624095 - indian generic Ortho Tri-Cyclen same day delivery NO PRESCRIPTION;
http://www.nature.com/protocolexchange/labgroups/627275 - fda approved Zyban cash on delivery overnight;
http://eaamongolia.org/vanilla/discussion/234424/albenza-cheap-pharmacy-cheap-prices-albenza-no-prescription-quick-delivery - order cheap online Albenza overnight NO PRESCRIPTION;
http://www.nature.com/protocolexchange/labgroups/622123 - lowest price Abana next day NO PRESCRIPTION needed;
http://faceactivities.com/groups/antivert-fast-deliverycheap-pricelow-price-antivert-c-o-d-without-prescription/ - what is the generic of Antivert without script pharmacy
http://www.nature.com/protocolexchange/labgroups/627985 - buy at low cost Pletal shipped overnight without a prescription;
http://faceactivities.com/groups/antivert-low-costcheap-generic-antivert-with-no-prescription/ - cheap generic Antivert with NO PRESCRIPTION
http://faceactivities.com/groups/erectalis-cheap-pharmacyfast-delivery-erectalis-shipped-by-cash-on-delivery/ - fast delivery Erectalis shipped by cash on delivery
http://faceactivities.com/groups/ilosone-from-indian-manufacturersi-want-to-order-ilosone-online-visa-no-rx/ - low cost Ilosone no dr approval cash on delivery
http://faceactivities.com/groups/isordil-in-canadaorder-at-low-price-isordil-online-visa-no-rx/ - order at low price Isordil online visa no rx
http://www.nature.com/protocolexchange/labgroups/621729 - buy at low price Remeron online consulation with NO PRESCRIPTION;
http://eaamongolia.org/vanilla/discussion/234422/ditropan-in-uk-buy-discount-ditropan-overnight-delivery-no-rx - cheap generic Ditropan cash on delivery overnight;
http://www.nature.com/protocolexchange/labgroups/627097 - buy cheap online Zithromax next day shipping product;
http://www.nature.com/protocolexchange/labgroups/622949 - cheap online order Inderal La cheap c.o.d. no rx;
http://faceactivities.com/groups/verampil-fast-deliverycheap-pricecheap-prices-verampil-overnight-no-prescription-required/ - buy at low cost Verampil shipped overnight without a prescription
http://www.nature.com/protocolexchange/labgroups/627747 - how to buy Azulfidine c.o.d. without rx;
http://www.nature.com/protocolexchange/labgroups/625519 - buying Zetia NO PRESCRIPTION quick delivery;
http://faceactivities.com/groups/cystone-in-ukbuy-safety-cystone-delivered-overnight-no-rx/ - buy safety Cystone delivered overnight no rx
http://www.nature.com/protocolexchange/labgroups/628341 - discount prices Baclofen free worldwide shipping;
http://www.nature.com/protocolexchange/labgroups/625843 - buying at lowest price Ceftin no rx required;
http://www.nature.com/protocolexchange/labgroups/622807 - order at low price Soft Pack-20 shipped by cash on delivery;
http://www.nature.com/protocolexchange/labgroups/623311 - cheap online pharmacy Topamax without doctor prescription;
http://www.nature.com/protocolexchange/labgroups/623007 - purchase online Levaquin online consulation with NO PRESCRIPTION;
http://www.nature.com/protocolexchange/labgroups/624893 - how can i buy Mestinon cash on delivery overnight;
http://www.nature.com/protocolexchange/labgroups/625755 - how much Lisinopril NO PRESCRIPTION required;
http://www.nature.com/protocolexchange/labgroups/625797 - mail order Aciphex tablet without script;
http://eaamongolia.org/vanilla/discussion/234526/bupron-sr-best-buy-discount-prices-bupron-sr-c-o-d-no-prescription - i want to order Bupron SR cash on delivery online prescriptions;
http://www.nature.com/protocolexchange/labgroups/622123 - lowest price Abana next day NO PRESCRIPTION needed;
http://faceactivities.com/groups/phenergan-how-to-useside-effectsdiscount-price-phenergan-without-prescription-overnight/ - price of Phenergan NO PRESCRIPTION overnight
http://www.nature.com/protocolexchange/labgroups/626763 - fast shipping Cozaar NO PRESCRIPTION overnight;
http://www.nature.com/protocolexchange/labgroups/626913 - what is the generic of Mysoline from a usa pharmacy without a prescription;
http://www.nature.com/protocolexchange/labgroups/624341 - buy online cheapest Cialis Black with overnight delivery;
http://www.nature.com/protocolexchange/labgroups/621391 - cheapest pills Intagra c.o.d. NO RX;
http://faceactivities.com/groups/fulvicin-cheap-pricefast-shippinglowest-price-of-generic-fulvicin-c-o-d-no-rx/ - lowest price of generic Fulvicin c.o.d. NO RX
http://eaamongolia.org/vanilla/discussion/234422/ditropan-in-uk-buy-discount-ditropan-overnight-delivery-no-rx - cheap generic Ditropan cash on delivery overnight;
http://www.nature.com/protocolexchange/labgroups/622807 - order at low price Soft Pack-20 shipped by cash on delivery;
http://www.nature.com/protocolexchange/labgroups/623103 - buy online Zero Nicotine Patch no rx, fast worldwide shipping;
http://www.nature.com/protocolexchange/labgroups/622041 - buy discount Levitra with Dapoxetine in internet,next day delivery;
http://www.nature.com/protocolexchange/labgroups/626175 - how can i buy Baclofen NO PRESCRIPTION fedex / ups;
http://eaamongolia.org/vanilla/discussion/234579/vigora-in-australia-i-want-to-order-vigora-overnight-delivery-no-rx - order online at low cost Vigora with no rx;
http://www.nature.com/protocolexchange/labgroups/623007 - purchase online Levaquin online consulation with NO PRESCRIPTION;
http://eaamongolia.org/vanilla/discussion/234472/malegra-fxt-fast-shipping-purchase-at-low-cost-malegra-fxt-with-no-prescription - order cheap generic Malegra FXT NON PRESCRIPTION;
http://www.nature.com/protocolexchange/labgroups/625797 - mail order Aciphex tablet without script;
http://www.nature.com/protocolexchange/labgroups/625843 - buying at lowest price Ceftin no rx required;
http://faceactivities.com/groups/glucovance-low-costonline-pharmacy-glucovance-next-day-delivery-no-rx/ - order online at low cost Glucovance pharmacy without prescription
http://www.nature.com/protocolexchange/labgroups/627735 - buying Zanaflex free worldwide shipping;
http://www.nature.com/protocolexchange/labgroups/621823 - cheapest price to order Minomycin delivered overnight no rx;
http://www.nature.com/protocolexchange/labgroups/623187 - quality generic Glucotrol Xl online visa no rx;
http://www.nature.com/protocolexchange/labgroups/626425 - buy safety Zestoretic NO PRESCRIPTION pharmacy;
http://www.nature.com/protocolexchange/labgroups/626189 - where can i purchase Ceclor without rx,next day delivery;
http://www.nature.com/protocolexchange/labgroups/622949 - cheap online order Inderal La cheap c.o.d. no rx;
http://www.nature.com/protocolexchange/labgroups/621333 - online pharmacy Fincar pharmacy WITHOUT a PRESCRIPTION;
http://www.nature.com/protocolexchange/labgroups/626381 - cheapest price Kamagra Soft with overnight delivery;
http://www.nature.com/protocolexchange/labgroups/625755 - how much Lisinopril NO PRESCRIPTION required;
http://www.nature.com/protocolexchange/labgroups/621251 - where can i order Pamelor WITHOUT PRESCRIPTION;
http://www.nature.com/protocolexchange/labgroups/622457 - buy online cheapest Hyzaar c.o.d. NO PRESCRIPTION;
http://faceactivities.com/groups/valtrex-supply-from-indiabuying-at-lowest-price-valtrex-no-prescription-quick-delivery/ - buying at lowest price Valtrex NO PRESCRIPTION quick delivery
http://www.nature.com/protocolexchange/labgroups/626683 - purchase online Dulcolax NO PRESCRIPTIONs needed;
http://faceactivities.com/groups/zyban-buy-cheap-in-usacheapest-pills-zyban-with-overnight-delivery/ - cheapest pills Zyban with overnight delivery
http://www.nature.com/protocolexchange/labgroups/623311 - cheap online pharmacy Topamax without doctor prescription;
http://www.nature.com/protocolexchange/labgroups/623133 - cheapest Topamax from a pharmacy WITHOUT a PRESCRIPTION;
http://eaamongolia.org/vanilla/discussion/234424/albenza-cheap-pharmacy-cheap-prices-albenza-no-prescription-quick-delivery - order cheap online Albenza overnight NO PRESCRIPTION;
http://www.nature.com/protocolexchange/labgroups/625519 - buying Zetia NO PRESCRIPTION quick delivery;
http://eaamongolia.org/vanilla/discussion/234374/toprol-fast-delivery-cheap-price-how-to-order-toprol-no-prescriptions-needed - ordering Toprol online consulation with NO PRESCRIPTION;
http://faceactivities.com/groups/antivert-fast-deliverycheap-pricelow-price-antivert-c-o-d-without-prescription/ - what is the generic of Antivert without script pharmacy
http://www.nature.com/protocolexchange/labgroups/624095 - indian generic Ortho Tri-Cyclen same day delivery NO PRESCRIPTION;
http://www.nature.com/protocolexchange/labgroups/624893 - how can i buy Mestinon cash on delivery overnight;
http://www.nature.com/protocolexchange/labgroups/625809 - online Apcalis SX Oral Jelly c.o.d. saturday delivery;
http://eaamongolia.org/vanilla/discussion/234530/aciphex-order-in-usa-purchase-at-low-price-aciphex-cash-on-delivery - purchase cheapest Aciphex NO PRESCRIPTION quick delivery;
http://faceactivities.com/groups/asacol-how-to-useside-effectsbuy-online-asacol-for-sale-online/ - buy online Asacol for sale online
http://www.nature.com/protocolexchange/labgroups/625775 - low prices Septilin free worldwide shipping;
http://www.nature.com/protocolexchange/labgroups/623451 - how to buy Flagyl overnight delivery no r x;
http://eaamongolia.org/vanilla/discussion/234449/cymbalta-cheap-pharmacy-fast-shipping-cymbalta-pharmacy-without-a-prescription - online pharmacy Cymbalta c.o.d. no script;
http://www.nature.com/protocolexchange/labgroups/623575 - where to get VPXL tablet without script;
http://www.nature.com/protocolexchange/labgroups/627679 - buy cheap online Arimidex from a usa pharmacy without a prescription;
http://www.nature.com/protocolexchange/labgroups/629691 - price of Zudena overnight saturday delivery NO PRESCRIPTION;
http://eaamongolia.org/vanilla/discussion/234495/remeron-order-in-usa-cheapest-prices-remeron-next-day-delivery-no-rx - online pharmacy Remeron overnight without a prescription;
https://traxxas.com/forums/group.php?groupid=255 - i want to buy Imuran c.o.d. NO PRESCRIPTION;
http://eaamongolia.org/vanilla/discussion/234451/gasex-from-indian-manufacturers-where-to-buy-gasex-online-pharmacy-overnight-shipping - quiqly delivery Gasex overnight delivery no r x;
http://www.nature.com/protocolexchange/labgroups/627097 - buy cheap online Zithromax next day shipping product;
http://faceactivities.com/groups/antivert-low-costcheap-generic-antivert-with-no-prescription/ - cheap generic Antivert with NO PRESCRIPTION
http://www.nature.com/protocolexchange/labgroups/627747 - how to buy Azulfidine c.o.d. without rx;
http://www.nature.com/protocolexchange/labgroups/620819 - generic drugs Mobic shipped by cash on delivery;
http://www.nature.com/protocolexchange/labgroups/624153 - cheap online pharmacy Prevacid overnight NO PRESCRIPTION required;
http://eaamongolia.org/vanilla/discussion/234512/actos-in-uk-ordering-online-actos-same-day-delivery-no-prescription - pharmacies that sell Actos delivered overnight no rx;
http://www.nature.com/protocolexchange/labgroups/622341 - safe order Advair Diskus no dr approval cash on delivery;
http://www.nature.com/protocolexchange/labgroups/627275 - fda approved Zyban cash on delivery overnight;
http://www.nature.com/protocolexchange/labgroups/622689 - cheap price of Garcinia Cambogia from a Canadian pharmacy;
http://faceactivities.com/groups/cardarone-order-in-usawhere-can-i-order-cardarone-overnight-no-prescription-required/ - licensed pharmacy Cardarone overnight without a prescription
http://faceactivities.com/groups/prometrium-fast-deliverycheap-pricepurchase-at-low-cost-prometrium-pharmacy-without-a-prescription/ - order cheap generic Prometrium non prescription needed
http://www.nature.com/protocolexchange/labgroups/625381 - quiqly delivery Bactrim c.o.d. NO PRESCRIPTION;
http://www.nature.com/protocolexchange/labgroups/621953 - purchase cheap online Prinivil next day NO PRESCRIPTION;
http://faceactivities.com/groups/zetia-best-buycheapest-zetia-pay-with-mastercardvisaachecheck/ - cheapest Zetia pay with mastercard,visa,ach,echeck
http://www.nature.com/protocolexchange/labgroups/622767 - how to purchase VigRX Plus no script needed;
http://www.nature.com/protocolexchange/labgroups/624407 - buying generic Aldactone next day shipping product;
http://www.nature.com/protocolexchange/labgroups/627631 - i want to buy Grifulvin V pay cod NO PRESCRIPTION;
http://www.nature.com/protocolexchange/labgroups/622699 - indian generic Lukol NO SCRIPT required express delivery;
http://www.nature.com/protocolexchange/labgroups/622393 - where to get Cardizem from a usa pharmacy without a prescription;
http://www.nature.com/protocolexchange/labgroups/627199 - order cheap online Erythromycin overnight delivery no rx;
http://faceactivities.com/groups/toprol-xl-in-ukhow-to-purchase-toprol-xl-no-prescription-c-o-d/ - how to buy Toprol Xl overnight saturday delivery NO PRESCRIPTION
http://eaamongolia.org/vanilla/discussion/234475/mellaril-order-in-usa-cheapest-mellaril-without-script - best place to buy Mellaril shipped overnight without a prescription;
http://www.nature.com/protocolexchange/labgroups/621263 - buy cheap Herbal Penylarge in internet drugs overnight;
http://faceactivities.com/groups/cystone-best-buyorder-online-at-low-cost-cystone-next-day-delivery/ - order online at low cost Cystone next day delivery
http://www.nature.com/protocolexchange/labgroups/626393 - how can i buy Cymbalta no script required;
http://faceactivities.com/groups/stendra-order-in-usaonline-stendra-no-prescription-required/ - online Stendra NO PRESCRIPTION required
http://www.nature.com/protocolexchange/labgroups/629361 - order cheap Viagra Pack-30 at discounted prices;
http://www.nature.com/protocolexchange/labgroups/627083 - pharmacies that sell Cefaclor cash on delivery online prescriptions;
http://eaamongolia.org/vanilla/discussion/234412/reglan-fast-delivery-cheap-price-we-offer-quality-reglan-shipped-with-no-prescription - fast delivery Reglan c.o.d. without prescription;
http://www.nature.com/protocolexchange/labgroups/620827 - where to order Calan no script needed c.o.d. overnight;
http://www.nature.com/protocolexchange/labgroups/626077 - low cost Glucophage SR from trusted pharmacy;
http://www.nature.com/protocolexchange/labgroups/624187 - low prices Venlor NO PRESCRIPTION c.o.d.;
http://www.nature.com/protocolexchange/labgroups/621141 - fda approved Vitria NO PRESCRIPTION fast delivery;
http://faceactivities.com/groups/enhance-9-low-costordering-enhance-9-online-visa-no-rx/ - order cheap generic Enhance 9 free delivery on sale
http://www.nature.com/protocolexchange/labgroups/625229 - discount Luvox without a prescription;
http://faceactivities.com/groups/advair-diskus-in-australialowest-price-of-generic-advair-diskus-c-o-d-no-rx/ - buy online cheapest Advair Diskus overseas with NO PRESCRIPTIONs
http://www.nature.com/protocolexchange/labgroups/621191 - buy safety Anafranil without a prescription;
http://www.nature.com/protocolexchange/labgroups/627855 - cheapest price to order Verapamil shipped by cash on delivery;
http://www.nature.com/protocolexchange/labgroups/625849 - order Coversyl overnight without dr approval;
http://faceactivities.com/groups/betapace-best-price-cheapest-prices-betapace-without-prescription/ - low cost Betapace saturday delivery
http://www.nature.com/protocolexchange/labgroups/624423 - how to buy Grisactin delivery NO PRESCRIPTION;
http://eaamongolia.org/vanilla/discussion/234362/naprosyn-supply-from-india-how-to-order-naprosyn-overnight-without-a-prescription - order cheap online Naprosyn no rx, fast worldwide shipping;
http://www.nature.com/protocolexchange/labgroups/625095 - purchase at low price Furadantin NO PRESCRIPTIONs needed;
http://faceactivities.com/groups/dapsone-best-pricepurchase-at-lowest-price-dapsone-cheap-c-o-d-no-rx/ - purchase at low price Dapsone next day NO PRESCRIPTION
http://faceactivities.com/groups/cytoxan-cheap-pharmacy-where-to-buy-cytoxan-no-script-needed/ - where to buy Cytoxan no script needed
http://www.nature.com/protocolexchange/labgroups/621627 - low prices for generic Vibramycin no rx required;
http://www.nature.com/protocolexchange/labgroups/621315 - mail order Tenormin NO SCRIPT required express delivery;
http://www.nature.com/protocolexchange/labgroups/622319 - cheapest prices Furoxone non prescription needed;
http://www.nature.com/protocolexchange/labgroups/628011 - order cheap generic Nolvadex c.o.d. without prescription;
http://faceactivities.com/groups/verapamil-supply-from-indiacheap-verapamil-no-prescription-overnight/ - cheap Verapamil NO PRESCRIPTION overnight
http://faceactivities.com/groups/crestor-from-indian-manufacturersbuy-at-low-cost-crestor-non-prescription/ - low prices for generic Crestor no script needed c.o.d. overnight
http://faceactivities.com/groups/geodon-how-to-useside-effectsordering-safety-geodon-no-prescription-no-fees/ - ordering safety Geodon NO PRESCRIPTION no fees
http://www.nature.com/protocolexchange/labgroups/623677 - order cheapest Sinemet Cr NO PRESCRIPTION;
http://www.nature.com/protocolexchange/labgroups/621769 - purchase cheap online Glucophage SR shipped overnight without a prescription;
http://www.nature.com/protocolexchange/labgroups/620757 - purchase Himcolin c.o.d. without rx;
http://faceactivities.com/groups/ortho-tri-cyclen-cheap-pricefast-shippingorder-cheap-generic-ortho-tri-cyclen-with-visa-or-mastercard/ - buy cheap Ortho Tri-Cyclen with no rx
http://faceactivities.com/groups/xeloda-fast-deliverycheap-pricebuy-at-low-cost-xeloda-fast-shipping-no-prescription/ - buy at low cost Xeloda fast shipping NO PRESCRIPTION
http://www.nature.com/protocolexchange/labgroups/622707 - i want to order Micardis overnight NO PRESCRIPTION required;
http://faceactivities.com/groups/revia-purchase-cheap-in-usahow-to-purchase-revia-no-prescription/ - where can i purchase Revia next day shipping product
http://www.nature.com/protocolexchange/labgroups/626885 - where to buy Bimatoprost 0.03% NO PRESCRIPTION pharmacy;
http://eaamongolia.org/vanilla/discussion/234432/coreg-best-price-best-place-to-buy-coreg-delivery-no-prescription - order at low cost Coreg WITHOUT PRESCRIPTION;
http://www.nature.com/protocolexchange/labgroups/625305 - safe order Tegopen without a rx overnight;
http://eaamongolia.org/vanilla/discussion/234622/minomycin-order-in-usa-online-pharmacy-minomycin-fast-shipping-no-prescription - safe order Minomycin NO PRESCRIPTION pharmacy;
http://faceactivities.com/groups/antivert-fast-deliverycheap-priceorder-at-low-price-antivert-next-day-no-prescription-needed/ - buy cheap Antivert WITHOUT PRESCRIPTION
http://eaamongolia.org/vanilla/discussion/234428/ponstel-in-usa-where-can-i-buy-ponstel-free-delivery-on-sale - low cost Ponstel cheap no rx required;
http://faceactivities.com/groups/lida-daidaihua-low-cost-best-prices-lida-daidaihua-pharmacy-without-prescription/ - best prices Lida Daidaihua pharmacy without prescription
http://www.nature.com/protocolexchange/labgroups/625361 - licensed pharmacy Cialis Light Pack-90 with credit card NO PRESCRIPTION;
http://www.nature.com/protocolexchange/labgroups/620589 - we offer quality Tenormin next day delivery;
http://www.nature.com/protocolexchange/labgroups/625237 - how to order Glycomet NO PRESCRIPTION overnight;
http://www.nature.com/protocolexchange/labgroups/621639 - buy discount Breast Success no dr approval cash on delivery;
http://www.nature.com/protocolexchange/labgroups/622921 - cheapest Micronase with NO PRESCRIPTION;
http://www.nature.com/protocolexchange/labgroups/624363 - order Cephalexin NO PRESCRIPTION next day delivery;
http://www.nature.com/protocolexchange/labgroups/621919 - buying Dramamine overseas with NO PRESCRIPTIONs;
http://www.nature.com/protocolexchange/labgroups/628571 - ordering online Duricef free delivery on sale;
http://eaamongolia.org/vanilla/discussion/234523/kamagra-jelly-best-buy-fast-delivery-kamagra-jelly-non-prescription-needed - discount price Kamagra Jelly no script required;
http://www.nature.com/protocolexchange/labgroups/627551 - cheap online pharmacy Jelly Pack-15 cheap c.o.d. no rx;
http://www.nature.com/protocolexchange/labgroups/623141 - how to buy Tadalis SX without rx;
http://www.nature.com/protocolexchange/labgroups/626719 - where can i purchase Flonase Nasal Spray WITHOUT PRESCRIPTION overnight;
http://www.nature.com/protocolexchange/labgroups/621897 - i want to buy Precose NO PRESCRIPTION pharmacy;
http://www.nature.com/protocolexchange/labgroups/623331 - cheapest pills Aricept overnight without prescription;
http://www.nature.com/protocolexchange/labgroups/627291 - order Clozaril online consulation with NO PRESCRIPTION;
http://faceactivities.com/groups/endep-from-indian-manufacturersgeneric-drugs-endep-overseas-with-no-prescriptions/ - order cheap online Endep same day delivery NO PRESCRIPTION
http://www.nature.com/protocolexchange/labgroups/620787 - lowest price of generic Effexor without script;
http://www.nature.com/protocolexchange/labgroups/626521 - brand or generic Levitra Pack-30 fast shipping NO PRESCRIPTION;
http://www.nature.com/protocolexchange/labgroups/626095 - ordering safety Flomax saturday delivery;
http://faceactivities.com/groups/sporanox-best-buy-order-cheap-online-sporanox-overnight-delivery-without-a-rx/ - brand or generic Sporanox c.o.d. without prescription
http://www.nature.com/protocolexchange/labgroups/627581 - discount prices Fulvicin overnight saturday delivery NO PRESCRIPTION;
http://www.nature.com/protocolexchange/labgroups/645831 / cheapest pills Lioresal free worldwide shipping;
http://www.nature.com/protocolexchange/labgroups/645463 / cheap prices Daklinza in internet,next day delivery;
http://www.nature.com/protocolexchange/labgroups/645665 / licensed pharmacy Ampicillin FREE PRESCRIPTION drug;
http://www.nature.com/protocolexchange/labgroups/645729 / where to order Yasmin without script;
http://www.nature.com/protocolexchange/labgroups/645481 / licensed pharmacy Suminat pharmacy WITHOUT a PRESCRIPTION;
http://www.nature.com/protocolexchange/labgroups/645631 / indian generic Lamisil next day NO PRESCRIPTION;
http://www.nature.com/protocolexchange/labgroups/645865 / buying ED Advanced Pack next day NO PRESCRIPTION;
http://www.nature.com/protocolexchange/labgroups/645977 / purchase online Kamagra Pack-30 c.o.d. no script;
http://www.nature.com/protocolexchange/labgroups/646017 / best prices V-Excel from a Canadian pharmacy;
http://www.nature.com/protocolexchange/labgroups/645635 / how to buy Enhance 9 shipped overnight without a prescription;
http://www.nature.com/protocolexchange/labgroups/645603 / low prices Lasix overnight delivery no r x;
http://www.nature.com/protocolexchange/labgroups/645487 / fast delivery Indinavir overnight delivery without a rx;
http://www.nature.com/protocolexchange/labgroups/645959 / quality Cialis without script;
http://www.nature.com/protocolexchange/labgroups/645509 / ordering at lowest price Phenergan no script next day delivery;
http://www.nature.com/protocolexchange/labgroups/645413 / purchase at lowest price Voltarol cash on delivery online prescriptions;
http://www.nature.com/protocolexchange/labgroups/645269 / buy at low cost Combipres pharmacy NO PRESCRIPTION;
http://www.nature.com/protocolexchange/labgroups/644987 / purchase cheapest Lopressor how to use,side effects,information;
http://www.nature.com/protocolexchange/labgroups/644935 / discount price Antivert next day delivery no rx;
http://www.nature.com/protocolexchange/labgroups/645119 / where can i purchase Skelaxin NO PRESCRIPTION next day delivery;
http://www.nature.com/protocolexchange/labgroups/644983 / buy cheap Kamagra Gold overnight without dr approval;
http://www.nature.com/protocolexchange/labgroups/644941 / buy safety Procardia NO PRESCRIPTION needed;
http://www.nature.com/protocolexchange/labgroups/645639 / cheapest Lozol overnight NO PRESCRIPTION required;
http://www.nature.com/protocolexchange/labgroups/645451 / buying at lowest price Rocaltrol non prescription needed;
http://www.nature.com/protocolexchange/labgroups/645171 / how to purchase Protonix from a usa pharmacy without a prescription;
http://www.nature.com/protocolexchange/labgroups/645563 / purchase cheap online Soft Pack-40 no script next day delivery;
http://www.nature.com/protocolexchange/labgroups/645391 / buy cheapest Estrace overnight delivery no r x;
http://www.nature.com/protocolexchange/labgroups/645775 / how to order Trecator-SC overnight delivery no r x;
http://www.nature.com/protocolexchange/labgroups/645307 / buying Actigall pharmacy NO PRESCRIPTION;
http://www.nature.com/protocolexchange/labgroups/645683 / purchase cheap online Kamagra Polo c.o.d. NO PRESCRIPTION;
http://www.nature.com/protocolexchange/labgroups/645051 / order online cheap Cordarone c.o.d. NO PRESCRIPTION;
http://www.nature.com/protocolexchange/labgroups/645723 / i want to buy Cozaar delivery NO PRESCRIPTION;
http://www.nature.com/protocolexchange/labgroups/645569 / how to purchase Arava next day NO PRESCRIPTION needed;
http://www.nature.com/protocolexchange/labgroups/645503 / low prices for generic Lozol cash on delivery overnight;
http://www.nature.com/protocolexchange/labgroups/645741 / fast delivery Super Pack pharmacy WITHOUT a PRESCRIPTION;
http://www.nature.com/protocolexchange/labgroups/645989 / how to purchase Estrace without script;
http://www.nature.com/protocolexchange/labgroups/645427 / cheapest prices Cystone no rx required;
http://www.nature.com/protocolexchange/labgroups/645707 / buy at low price VigRX same day delivery NO PRESCRIPTION;
http://www.nature.com/protocolexchange/labgroups/645419 / buy online cheapest Kamagra Effervescent same day delivery NO PRESCRIPTION;
http://www.nature.com/protocolexchange/labgroups/645535 / best place to buy Claritin delivered overnight no rx;
http://www.nature.com/protocolexchange/labgroups/645579 / order online at low cost Women Pack-20 next day delivery no rx;
http://www.nature.com/protocolexchange/labgroups/645701 / purchase online Styplon c.o.d. without rx;
http://www.nature.com/protocolexchange/labgroups/645345 / order cheap Shallaki NO PRESCRIPTION fedex / ups;
http://www.nature.com/protocolexchange/labgroups/645005 / best place to buy Viagra Pack-30 next day NO PRESCRIPTION;
http://www.nature.com/protocolexchange/labgroups/645601 / order cheap Requip delivered overnight no rx;
http://www.nature.com/protocolexchange/labgroups/645787 / online pharmacy Sporanox overnight NO PRESCRIPTION required;
http://www.nature.com/protocolexchange/labgroups/645615 / buy discount Valtrex delivery NO PRESCRIPTION;
http://www.nature.com/protocolexchange/labgroups/645825 / ordering at lowest price Aralen pharmacy without prescription;
http://www.nature.com/protocolexchange/labgroups/645205 / low cost Women Pack-20 NO PRESCRIPTION quick delivery;
http://www.nature.com/protocolexchange/labgroups/645747 / lowest price of Doxycycline no prior prescription;
http://www.nature.com/protocolexchange/labgroups/645583 / ordering at lowest price Valparin pharmacy NO PRESCRIPTION;
http://www.nature.com/protocolexchange/labgroups/645029 / discount price Keflex next day delivery;
http://www.nature.com/protocolexchange/labgroups/645017 / purchase cheapest Benemid online pharmacy,NO RX required;
http://www.nature.com/protocolexchange/labgroups/645759 / pharmacies that sell ED Super Advanced Pack WITHOUT PRESCRIPTION;
http://www.nature.com/protocolexchange/labgroups/645643 / generic drugs Viagra Gold - Vigour c.o.d. saturday delivery;
http://www.nature.com/protocolexchange/labgroups/645519 / order cheap Thorazine shipped overnight without a prescription;
http://www.nature.com/protocolexchange/labgroups/645009 / ordering Ticlid saturday delivery;
http://www.nature.com/protocolexchange/labgroups/645071 / order at low cost Depakote NO PRESCRIPTION needed;
http://www.nature.com/protocolexchange/labgroups/645421 / where can i buy Cialis Strong Pack-30 online visa no rx;
http://www.nature.com/protocolexchange/labgroups/645915 / order at low cost Ditropan Xl no prior prescription;
http://www.nature.com/protocolexchange/labgroups/645095 / buy at low price Procardia NO PRESCRIPTION fast delivery;
http://www.nature.com/protocolexchange/labgroups/645221 / low prices for generic Mestinon c.o.d. NO RX;
http://www.nature.com/protocolexchange/labgroups/645251 / cheap Daklinza overnight without dr approval;
http://www.nature.com/protocolexchange/labgroups/645083 / buy online cheapest Adalat NO PRESCRIPTION no fees;
http://www.nature.com/protocolexchange/labgroups/645055 / where to order Furacin overnight without dr approval;
http://www.nature.com/protocolexchange/labgroups/645399 / pharmacies that sell Isordil how to use,side effects,information;
http://www.nature.com/protocolexchange/labgroups/645189 / how much Pentasa NO PRESCRIPTION fedex / ups;
http://www.nature.com/protocolexchange/labgroups/645693 / i want to buy V-Excel NO PRESCRIPTION overnight;
http://www.nature.com/protocolexchange/labgroups/645403 / fast shipping Ceclor CD no script needed;
http://www.nature.com/protocolexchange/labgroups/645131 / order cheapest Soft Pack-20 online visa no rx;
http://www.nature.com/protocolexchange/labgroups/645709 / buy Motrin saturday delivery;
http://www.nature.com/protocolexchange/labgroups/645171 / how to purchase Protonix from a usa pharmacy without a prescription;
http://www.nature.com/protocolexchange/labgroups/645545 / cheap prices Cialis Soft pharmacy without prescription;
http://www.nature.com/protocolexchange/labgroups/645189 / how much Pentasa NO PRESCRIPTION fedex / ups;
http://www.nature.com/protocolexchange/labgroups/644941 / buy safety Procardia NO PRESCRIPTION needed;
http://www.nature.com/protocolexchange/labgroups/645139 / purchase at lowest price Ashwagandha from trusted pharmacy;
http://www.nature.com/protocolexchange/labgroups/645451 / buying at lowest price Rocaltrol non prescription needed;
http://www.nature.com/protocolexchange/labgroups/646055 / cheap Revia from a Canadian pharmacy;
http://www.nature.com/protocolexchange/labgroups/645831 / cheapest pills Lioresal free worldwide shipping;
http://www.nature.com/protocolexchange/labgroups/646067 / cheapest Ditropan Xl c.o.d overnight no rx;
http://www.nature.com/protocolexchange/labgroups/646003 / order at low price Serevent no dr approval cash on delivery;
http://www.nature.com/protocolexchange/labgroups/645709 / buy Motrin saturday delivery;
http://www.nature.com/protocolexchange/labgroups/645977 / purchase online Kamagra Pack-30 c.o.d. no script;
http://www.nature.com/protocolexchange/labgroups/645113 / purchase at lowest price Proventil NO SCRIPT required express delivery;
http://www.nature.com/protocolexchange/labgroups/645251 / cheap Daklinza overnight without dr approval;
http://www.nature.com/protocolexchange/labgroups/645475 / lowest price of Super Pack overseas with NO PRESCRIPTIONs;
http://www.nature.com/protocolexchange/labgroups/645035 / cheap generic Sinemet Cr next day NO PRESCRIPTION needed;
http://www.nature.com/protocolexchange/labgroups/645853 / where can i purchase Grisactin overnight without dr approval;
http://www.nature.com/protocolexchange/labgroups/645805 / cheapest prices Lamisil in internet,next day delivery;
http://www.nature.com/protocolexchange/labgroups/645665 / licensed pharmacy Ampicillin FREE PRESCRIPTION drug;
http://www.nature.com/protocolexchange/labgroups/644983 / buy cheap Kamagra Gold overnight without dr approval;
http://www.nature.com/protocolexchange/labgroups/645029 / discount price Keflex next day delivery;
http://www.nature.com/protocolexchange/labgroups/645221 / low prices for generic Mestinon c.o.d. NO RX;
http://www.nature.com/protocolexchange/labgroups/645793 / low price Himcolin NO PRESCRIPTION fedex / ups;
http://www.nature.com/protocolexchange/labgroups/645707 / buy at low price VigRX same day delivery NO PRESCRIPTION;
http://www.nature.com/protocolexchange/labgroups/645131 / order cheapest Soft Pack-20 online visa no rx;
http://www.nature.com/protocolexchange/labgroups/645005 / best place to buy Viagra Pack-30 next day NO PRESCRIPTION;
http://www.nature.com/protocolexchange/labgroups/646017 / best prices V-Excel from a Canadian pharmacy;
http://www.nature.com/protocolexchange/labgroups/645529 / buy discount Effexor with VISA or MasterCard;
http://www.nature.com/protocolexchange/labgroups/645399 / pharmacies that sell Isordil how to use,side effects,information;
http://www.nature.com/protocolexchange/labgroups/645947 / licensed pharmacy Thorazine overnight saturday delivery NO PRESCRIPTION;
http://www.nature.com/protocolexchange/labgroups/644955 / cheap price of Mircette c.o.d. NO PRESCRIPTION;
http://www.nature.com/protocolexchange/labgroups/645673 / low prices Elavil same day delivery NO PRESCRIPTION;
http://www.nature.com/protocolexchange/labgroups/645615 / buy discount Valtrex delivery NO PRESCRIPTION;
http://www.nature.com/protocolexchange/labgroups/645825 / ordering at lowest price Aralen pharmacy without prescription;
http://www.nature.com/protocolexchange/labgroups/645851 / order at low price Lasuna from a Canadian pharmacy;
http://www.nature.com/protocolexchange/labgroups/645427 / cheapest prices Cystone no rx required;
http://www.nature.com/protocolexchange/labgroups/645459 / low prices Zofran overnight saturday delivery NO PRESCRIPTION;
http://www.nature.com/protocolexchange/labgroups/645729 / where to order Yasmin without script;
http://www.nature.com/protocolexchange/labgroups/645205 / low cost Women Pack-20 NO PRESCRIPTION quick delivery;
http://www.nature.com/protocolexchange/labgroups/645897 / fda approved Sildalist NO PRESCRIPTION needed;
http://www.nature.com/protocolexchange/labgroups/645989 / how to purchase Estrace without script;
http://www.nature.com/protocolexchange/labgroups/645421 / where can i buy Cialis Strong Pack-30 online visa no rx;
http://www.nature.com/protocolexchange/labgroups/645881 / buy cheap online Cialis Professional pay cod NO PRESCRIPTION;
http://www.nature.com/protocolexchange/labgroups/645439 / buy Flibanserin same day delivery NO PRESCRIPTION;
http://www.nature.com/protocolexchange/labgroups/645345 / order cheap Shallaki NO PRESCRIPTION fedex / ups;
http://www.nature.com/protocolexchange/labgroups/645377 / i want to buy Tentex Forte how to use,side effects,information;
http://www.nature.com/protocolexchange/labgroups/645625 / cheap price Seroquel without a rx overnight;
http://www.nature.com/protocolexchange/labgroups/645047 / low prices for generic Elocon online pharmacy,NO RX required;
http://www.nature.com/protocolexchange/labgroups/645689 / best prices Requip no script next day delivery;
http://www.nature.com/protocolexchange/labgroups/645017 / purchase cheapest Benemid online pharmacy,NO RX required;
http://www.nature.com/protocolexchange/labgroups/644971 / order online cheap Dapsone overnight NO PRESCRIPTION;
http://www.nature.com/protocolexchange/labgroups/645865 / buying ED Advanced Pack next day NO PRESCRIPTION;
http://www.nature.com/protocolexchange/labgroups/645631 / indian generic Lamisil next day NO PRESCRIPTION;
http://www.nature.com/protocolexchange/labgroups/644967 / where to buy Anacin c.o.d. NO PRESCRIPTION;
http://www.nature.com/protocolexchange/labgroups/645735 / purchase at low price Terramycin without doctor prescription;
http://www.nature.com/protocolexchange/labgroups/645575 / purchase at low cost Flibanserin NO PRESCRIPTION quick delivery;
http://www.nature.com/protocolexchange/labgroups/645861 / buy at low price Levaquin NO PRESCRIPTION;
http://www.nature.com/protocolexchange/labgroups/645701 / purchase online Styplon c.o.d. without rx;
http://www.nature.com/protocolexchange/labgroups/645583 / ordering at lowest price Valparin pharmacy NO PRESCRIPTION;
http://www.nature.com/protocolexchange/labgroups/645569 / how to purchase Arava next day NO PRESCRIPTION needed;
http://www.nature.com/protocolexchange/labgroups/645481 / licensed pharmacy Suminat pharmacy WITHOUT a PRESCRIPTION;
http://www.nature.com/protocolexchange/labgroups/645741 / fast delivery Super Pack pharmacy WITHOUT a PRESCRIPTION;
http://www.nature.com/protocolexchange/labgroups/645551 / purchase online Tadapox NO PRESCRIPTION needed;
http://www.nature.com/protocolexchange/labgroups/645635 / how to buy Enhance 9 shipped overnight without a prescription;
http://www.nature.com/protocolexchange/labgroups/645639 / cheapest Lozol overnight NO PRESCRIPTION required;
http://www.nature.com/protocolexchange/labgroups/645063 / ordering online Cleocin pharmacy WITHOUT a PRESCRIPTION;
http://www.nature.com/protocolexchange/labgroups/645055 / where to order Furacin overnight without dr approval;
http://www.nature.com/protocolexchange/labgroups/645109 / ordering safety Aricept without rx,next day delivery;
http://www.nature.com/protocolexchange/labgroups/645051 / order online cheap Cordarone c.o.d. NO PRESCRIPTION;
http://www.nature.com/protocolexchange/labgroups/645287 / purchase cheapest Stromectol overnight NO PRESCRIPTION;
http://www.nature.com/protocolexchange/labgroups/645897 / fda approved Sildalist NO PRESCRIPTION needed;
http://www.nature.com/protocolexchange/labgroups/645589 / order Professional Pack-40 cash on delivery;
http://www.nature.com/protocolexchange/labgroups/645719 / cheapest Requip pay cod NO PRESCRIPTION;
http://www.nature.com/protocolexchange/labgroups/645095 / buy at low price Procardia NO PRESCRIPTION fast delivery;
http://www.nature.com/protocolexchange/labgroups/645989 / how to purchase Estrace without script;
http://www.nature.com/protocolexchange/labgroups/645171 / how to purchase Protonix from a usa pharmacy without a prescription;
http://www.nature.com/protocolexchange/labgroups/644951 / cheap prices Viagra Strong Pack-40 NO PRESCRIPTION next day delivery;
http://www.nature.com/protocolexchange/labgroups/645689 / best prices Requip no script next day delivery;
http://www.nature.com/protocolexchange/labgroups/645837 / low prices Viagra Strong Pack-20 next day delivery;
http://www.nature.com/protocolexchange/labgroups/645709 / buy Motrin saturday delivery;
http://www.nature.com/protocolexchange/labgroups/645683 / purchase cheap online Kamagra Polo c.o.d. NO PRESCRIPTION;
http://www.nature.com/protocolexchange/labgroups/645665 / licensed pharmacy Ampicillin FREE PRESCRIPTION drug;
http://www.nature.com/protocolexchange/labgroups/645481 / licensed pharmacy Suminat pharmacy WITHOUT a PRESCRIPTION;
http://www.nature.com/protocolexchange/labgroups/645861 / buy at low price Levaquin NO PRESCRIPTION;
http://www.nature.com/protocolexchange/labgroups/645399 / pharmacies that sell Isordil how to use,side effects,information;
http://www.nature.com/protocolexchange/labgroups/645069 / order online at low cost Tadalia c.o.d. NO PRESCRIPTION;
http://www.nature.com/protocolexchange/labgroups/645529 / buy discount Effexor with VISA or MasterCard;
http://www.nature.com/protocolexchange/labgroups/645427 / cheapest prices Cystone no rx required;
http://www.nature.com/protocolexchange/labgroups/645947 / licensed pharmacy Thorazine overnight saturday delivery NO PRESCRIPTION;
http://www.nature.com/protocolexchange/labgroups/644947 / purchase at low price Myambutol online pharmacy,NO RX required;
http://www.nature.com/protocolexchange/labgroups/645487 / fast delivery Indinavir overnight delivery without a rx;
http://www.nature.com/protocolexchange/labgroups/645025 / buy online Symmetrel NO PRESCRIPTION;
http://www.nature.com/protocolexchange/labgroups/645071 / order at low cost Depakote NO PRESCRIPTION needed;
http://www.nature.com/protocolexchange/labgroups/645205 / low cost Women Pack-20 NO PRESCRIPTION quick delivery;
http://www.nature.com/protocolexchange/labgroups/645845 / order at low cost Micardis online consulation with NO PRESCRIPTION;
http://www.nature.com/protocolexchange/labgroups/645047 / low prices for generic Elocon online pharmacy,NO RX required;
http://www.nature.com/protocolexchange/labgroups/645035 / cheap generic Sinemet Cr next day NO PRESCRIPTION needed;
http://www.nature.com/protocolexchange/labgroups/645139 / purchase at lowest price Ashwagandha from trusted pharmacy;
http://www.nature.com/protocolexchange/labgroups/645055 / where to order Furacin overnight without dr approval;
http://www.nature.com/protocolexchange/labgroups/645545 / cheap prices Cialis Soft pharmacy without prescription;
http://www.nature.com/protocolexchange/labgroups/645881 / buy cheap online Cialis Professional pay cod NO PRESCRIPTION;
http://www.nature.com/protocolexchange/labgroups/645345 / order cheap Shallaki NO PRESCRIPTION fedex / ups;
http://www.nature.com/protocolexchange/labgroups/645557 / generic drugs Imuran overseas with NO PRESCRIPTIONs;
http://www.nature.com/protocolexchange/labgroups/645519 / order cheap Thorazine shipped overnight without a prescription;
http://www.nature.com/protocolexchange/labgroups/645229 / cheapest price Ditropan NO PRESCRIPTION no fees;
http://www.nature.com/protocolexchange/labgroups/645825 / ordering at lowest price Aralen pharmacy without prescription;
http://www.nature.com/protocolexchange/labgroups/645077 / buy discount Levitra with Dapoxetine pharmacy NO PRESCRIPTION;
http://www.nature.com/protocolexchange/labgroups/645603 / low prices Lasix overnight delivery no r x;
http://www.nature.com/protocolexchange/labgroups/645475 / lowest price of Super Pack overseas with NO PRESCRIPTIONs;
http://www.nature.com/protocolexchange/labgroups/645109 / ordering safety Aricept without rx,next day delivery;
http://www.nature.com/protocolexchange/labgroups/645189 / how much Pentasa NO PRESCRIPTION fedex / ups;
http://www.nature.com/protocolexchange/labgroups/646003 / order at low price Serevent no dr approval cash on delivery;
http://www.nature.com/protocolexchange/labgroups/644987 / purchase cheapest Lopressor how to use,side effects,information;
http://www.nature.com/protocolexchange/labgroups/645269 / buy at low cost Combipres pharmacy NO PRESCRIPTION;
http://www.nature.com/protocolexchange/labgroups/645385 / how to buy Celebrex without a prescription;
http://www.nature.com/protocolexchange/labgroups/645805 / cheapest prices Lamisil in internet,next day delivery;
http://www.nature.com/protocolexchange/labgroups/645437 / order Toprol c.o.d. saturday delivery;
http://www.nature.com/protocolexchange/labgroups/645413 / purchase at lowest price Voltarol cash on delivery online prescriptions;
http://www.nature.com/protocolexchange/labgroups/645819 / how to buy Ayurslim c.o.d overnight no rx;
http://www.nature.com/protocolexchange/labgroups/644995 / purchase cheapest Viagra Gold - Vigour NO PRESCRIPTIONs needed;
http://www.nature.com/protocolexchange/labgroups/645735 / purchase at low price Terramycin without doctor prescription;
http://www.nature.com/protocolexchange/labgroups/645063 / ordering online Cleocin pharmacy WITHOUT a PRESCRIPTION;
http://www.nature.com/protocolexchange/labgroups/645121 / order Sinemet overnight delivery no r x;
http://www.nature.com/protocolexchange/labgroups/645105 / purchase cheapest Vitamin B12 with credit card NO PRESCRIPTION;
http://www.nature.com/protocolexchange/labgroups/645321 / order online cheap ED Soft Medium Pack overnight without prescription;
http://www.nature.com/protocolexchange/labgroups/645915 / order at low cost Ditropan Xl no prior prescription;
http://www.nature.com/protocolexchange/labgroups/645013 / lowest prices Neem next day shipping product;
http://www.nature.com/protocolexchange/labgroups/645693 / i want to buy V-Excel NO PRESCRIPTION overnight;
http://www.nature.com/protocolexchange/labgroups/645723 / i want to buy Cozaar delivery NO PRESCRIPTION;
http://www.nature.com/protocolexchange/labgroups/645005 / best place to buy Viagra Pack-30 next day NO PRESCRIPTION;
http://www.nature.com/protocolexchange/labgroups/645439 / buy Flibanserin same day delivery NO PRESCRIPTION;
http://www.nature.com/protocolexchange/labgroups/644971 / order online cheap Dapsone overnight NO PRESCRIPTION;
http://www.nature.com/protocolexchange/labgroups/645635 / how to buy Enhance 9 shipped overnight without a prescription;
http://www.nature.com/protocolexchange/labgroups/645051 / order online cheap Cordarone c.o.d. NO PRESCRIPTION;
http://www.nature.com/protocolexchange/labgroups/644967 / where to buy Anacin c.o.d. NO PRESCRIPTION;
http://www.nature.com/protocolexchange/labgroups/645601 / order cheap Requip delivered overnight no rx;
http://www.nature.com/protocolexchange/labgroups/644955 / cheap price of Mircette c.o.d. NO PRESCRIPTION;
http://www.nature.com/protocolexchange/labgroups/645729 / where to order Yasmin without script;
http://www.nature.com/protocolexchange/labgroups/645419 / buy online cheapest Kamagra Effervescent same day delivery NO PRESCRIPTION;
http://www.nature.com/protocolexchange/labgroups/645113 / purchase at lowest price Proventil NO SCRIPT required express delivery;
http://www.nature.com/protocolexchange/labgroups/645251 / cheap Daklinza overnight without dr approval;
http://www.nature.com/protocolexchange/labgroups/645403 / fast shipping Ceclor CD no script needed;
http://www.nature.com/protocolexchange/labgroups/645793 / low price Himcolin NO PRESCRIPTION fedex / ups;
http://www.nature.com/protocolexchange/labgroups/645851 / order at low price Lasuna from a Canadian pharmacy;
http://www.nature.com/protocolexchange/labgroups/645437 / order Toprol c.o.d. saturday delivery;
http://www.nature.com/protocolexchange/labgroups/645345 / order cheap Shallaki NO PRESCRIPTION fedex / ups;
http://www.nature.com/protocolexchange/labgroups/644955 / cheap price of Mircette c.o.d. NO PRESCRIPTION;
http://www.nature.com/protocolexchange/labgroups/645463 / cheap prices Daklinza in internet,next day delivery;
http://www.nature.com/protocolexchange/labgroups/645709 / buy Motrin saturday delivery;
http://www.nature.com/protocolexchange/labgroups/644971 / order online cheap Dapsone overnight NO PRESCRIPTION;
http://www.nature.com/protocolexchange/labgroups/645035 / cheap generic Sinemet Cr next day NO PRESCRIPTION needed;
http://www.nature.com/protocolexchange/labgroups/646055 / cheap Revia from a Canadian pharmacy;
http://www.nature.com/protocolexchange/labgroups/645221 / low prices for generic Mestinon c.o.d. NO RX;
http://www.nature.com/protocolexchange/labgroups/644967 / where to buy Anacin c.o.d. NO PRESCRIPTION;
http://www.nature.com/protocolexchange/labgroups/645689 / best prices Requip no script next day delivery;
http://www.nature.com/protocolexchange/labgroups/645051 / order online cheap Cordarone c.o.d. NO PRESCRIPTION;
http://www.nature.com/protocolexchange/labgroups/645459 / low prices Zofran overnight saturday delivery NO PRESCRIPTION;
http://www.nature.com/protocolexchange/labgroups/645307 / buying Actigall pharmacy NO PRESCRIPTION;
http://www.nature.com/protocolexchange/labgroups/645123 / indian generic Glucotrol WITHOUT dr PRESCRIPTION;
http://www.nature.com/protocolexchange/labgroups/645815 / how to order Advair Diskus c.o.d overnight no rx;
http://www.nature.com/protocolexchange/labgroups/645013 / lowest prices Neem next day shipping product;
http://www.nature.com/protocolexchange/labgroups/644941 / buy safety Procardia NO PRESCRIPTION needed;
http://www.nature.com/protocolexchange/labgroups/645677 / purchase at low price Kamagra Soft overnight delivery no rx;
http://www.nature.com/protocolexchange/labgroups/646033 / how can i buy Casodex overnight without a prescription;
http://www.nature.com/protocolexchange/labgroups/645683 / purchase cheap online Kamagra Polo c.o.d. NO PRESCRIPTION;
http://www.nature.com/protocolexchange/labgroups/646071 / buying Sinemet Cr c.o.d. without rx;
http://www.nature.com/protocolexchange/labgroups/645529 / buy discount Effexor with VISA or MasterCard;
http://www.nature.com/protocolexchange/labgroups/646003 / order at low price Serevent no dr approval cash on delivery;
http://www.nature.com/protocolexchange/labgroups/645557 / generic drugs Imuran overseas with NO PRESCRIPTIONs;
http://www.nature.com/protocolexchange/labgroups/645569 / how to purchase Arava next day NO PRESCRIPTION needed;
http://www.nature.com/protocolexchange/labgroups/645503 / low prices for generic Lozol cash on delivery overnight;
http://www.nature.com/protocolexchange/labgroups/645439 / buy Flibanserin same day delivery NO PRESCRIPTION;
http://www.nature.com/protocolexchange/labgroups/645693 / i want to buy V-Excel NO PRESCRIPTION overnight;
http://www.nature.com/protocolexchange/labgroups/645787 / online pharmacy Sporanox overnight NO PRESCRIPTION required;
http://www.nature.com/protocolexchange/labgroups/645475 / lowest price of Super Pack overseas with NO PRESCRIPTIONs;
http://www.nature.com/protocolexchange/labgroups/645563 / purchase cheap online Soft Pack-40 no script next day delivery;
http://www.nature.com/protocolexchange/labgroups/645171 / how to purchase Protonix from a usa pharmacy without a prescription;
http://www.nature.com/protocolexchange/labgroups/645831 / cheapest pills Lioresal free worldwide shipping;
http://www.nature.com/protocolexchange/labgroups/645047 / low prices for generic Elocon online pharmacy,NO RX required;
http://www.nature.com/protocolexchange/labgroups/645635 / how to buy Enhance 9 shipped overnight without a prescription;
http://www.nature.com/protocolexchange/labgroups/645865 / buying ED Advanced Pack next day NO PRESCRIPTION;
http://www.nature.com/protocolexchange/labgroups/645603 / low prices Lasix overnight delivery no r x;
http://www.nature.com/protocolexchange/labgroups/645947 / licensed pharmacy Thorazine overnight saturday delivery NO PRESCRIPTION;
http://www.nature.com/protocolexchange/labgroups/645643 / generic drugs Viagra Gold - Vigour c.o.d. saturday delivery;
http://www.nature.com/protocolexchange/labgroups/645589 / order Professional Pack-40 cash on delivery;
http://www.nature.com/protocolexchange/labgroups/645385 / how to buy Celebrex without a prescription;
http://www.nature.com/protocolexchange/labgroups/645095 / buy at low price Procardia NO PRESCRIPTION fast delivery;
http://www.nature.com/protocolexchange/labgroups/645881 / buy cheap online Cialis Professional pay cod NO PRESCRIPTION;
http://www.nature.com/protocolexchange/labgroups/645205 / low cost Women Pack-20 NO PRESCRIPTION quick delivery;
http://www.nature.com/protocolexchange/labgroups/645497 / wholesale cheapest Red Viagra in internet drugs overnight;
http://www.nature.com/protocolexchange/labgroups/645651 / purchase Inderal FREE PRESCRIPTION drug;
http://www.nature.com/protocolexchange/labgroups/644947 / purchase at low price Myambutol online pharmacy,NO RX required;
http://www.nature.com/protocolexchange/labgroups/645009 / ordering Ticlid saturday delivery;
http://www.nature.com/protocolexchange/labgroups/645017 / purchase cheapest Benemid online pharmacy,NO RX required;
http://www.nature.com/protocolexchange/labgroups/645719 / cheapest Requip pay cod NO PRESCRIPTION;
http://www.nature.com/protocolexchange/labgroups/645481 / licensed pharmacy Suminat pharmacy WITHOUT a PRESCRIPTION;
http://www.nature.com/protocolexchange/labgroups/645321 / order online cheap ED Soft Medium Pack overnight without prescription;
http://www.nature.com/protocolexchange/labgroups/645069 / order online at low cost Tadalia c.o.d. NO PRESCRIPTION;
http://www.nature.com/protocolexchange/labgroups/645269 / buy at low cost Combipres pharmacy NO PRESCRIPTION;
http://www.nature.com/protocolexchange/labgroups/645545 / cheap prices Cialis Soft pharmacy without prescription;
http://www.nature.com/protocolexchange/labgroups/645469 / i want to order Ceclor CD online pharmacy,NO RX required;
http://www.nature.com/protocolexchange/labgroups/645451 / buying at lowest price Rocaltrol non prescription needed;
http://www.nature.com/protocolexchange/labgroups/646017 / best prices V-Excel from a Canadian pharmacy;
http://www.nature.com/protocolexchange/labgroups/645055 / where to order Furacin overnight without dr approval;
http://www.nature.com/protocolexchange/labgroups/645765 / purchase cheap online Cialis pharmacy NO PRESCRIPTION;
http://www.nature.com/protocolexchange/labgroups/645535 / best place to buy Claritin delivered overnight no rx;
http://www.nature.com/protocolexchange/labgroups/645105 / purchase cheapest Vitamin B12 with credit card NO PRESCRIPTION;
http://www.nature.com/protocolexchange/labgroups/645659 / order cheap generic Singulair tablet without script;
http://www.nature.com/protocolexchange/labgroups/645931 / where can i order Prevacid same day delivery NO PRESCRIPTION;
http://www.nature.com/protocolexchange/labgroups/645575 / purchase at low cost Flibanserin NO PRESCRIPTION quick delivery;
http://www.nature.com/protocolexchange/labgroups/647157 / low prices Ticlid next day NO PRESCRIPTION;
http://www.nature.com/protocolexchange/labgroups/648299 / generic drugs Cefaclor overnight NO PRESCRIPTION;
http://www.nature.com/protocolexchange/labgroups/646845 / where to buy Tadapox c.o.d. NO PRESCRIPTION;
http://www.nature.com/protocolexchange/labgroups/647129 / how much Kamagra pharmacy NO PRESCRIPTION;
http://www.nature.com/protocolexchange/labgroups/647945 / buy discount Ceclor CD shipped overnight without a prescription;
http://www.nature.com/protocolexchange/labgroups/647073 / ordering at lowest price Cialis Light Pack-60 cash on delivery overnight;
http://www.nature.com/protocolexchange/labgroups/648177 / cheapest prices Hoodia cash on delivery overnight;
http://www.nature.com/protocolexchange/labgroups/646331 / cheapest price to order Procardia NO PRESCRIPTION quick delivery;
http://www.nature.com/protocolexchange/labgroups/646607 / order cheap generic Dapsone fast shipping NO PRESCRIPTION;
http://www.nature.com/protocolexchange/labgroups/648975 / indian generic Cephalexin pharmacy WITHOUT a PRESCRIPTION;
http://www.nature.com/protocolexchange/labgroups/646407 / ordering online Kamagra Polo c.o.d overnight no rx;
http://www.nature.com/protocolexchange/labgroups/646817 / buy at low cost Lexapro WITHOUT A PRESCRIPTION shipped overnight;
http://www.nature.com/protocolexchange/labgroups/646201 / buy safety Furoxone no prior prescription;
http://www.nature.com/protocolexchange/labgroups/647231 / where to buy Topamax no rx, fast worldwide shipping;
http://www.nature.com/protocolexchange/labgroups/647547 / buying at lowest price Beloc online pharmacy overnight shipping;
http://www.nature.com/protocolexchange/labgroups/646541 / cheapest price Mysoline pharmacy WITHOUT a PRESCRIPTION;
http://www.nature.com/protocolexchange/labgroups/647643 / ordering safety DDAVP no script required;
http://www.nature.com/protocolexchange/labgroups/646681 / buying generic Cialis Flavored without script pharmacy;
http://www.nature.com/protocolexchange/labgroups/647719 / discount price Caverta next day NO PRESCRIPTION needed;
http://www.nature.com/protocolexchange/labgroups/646855 / order cheapest Cystone overnight without dr approval;
http://www.nature.com/protocolexchange/labgroups/647019 / quality Zenegra with credit card NO PRESCRIPTION;
http://www.nature.com/protocolexchange/labgroups/646127 / buy cheapest Zenegra overnight NO PRESCRIPTION required;
http://www.nature.com/protocolexchange/labgroups/648109 / licensed pharmacy Shuddha guggulu tablet without script;
http://www.nature.com/protocolexchange/labgroups/646901 / pharmacies that sell Abilify from a Canadian pharmacy;
http://www.nature.com/protocolexchange/labgroups/646785 / ordering at lowest price Super Hard ON c.o.d. saturday delivery;
http://www.nature.com/protocolexchange/labgroups/647857 / i want to order Decadron overnight without dr approval;
http://www.nature.com/protocolexchange/labgroups/648543 / low cost Eskalith no rx, fast worldwide shipping;
http://www.nature.com/protocolexchange/labgroups/646963 / ordering online Rhinocort shipped with NO PRESCRIPTION;
http://www.nature.com/protocolexchange/labgroups/647121 / buying at lowest price Eulexin online pharmacy,NO RX required;
http://www.nature.com/protocolexchange/labgroups/648953 / quality generic V-Excel from trusted pharmacy;
http://www.nature.com/protocolexchange/labgroups/646831 / purchase at lowest price Kamagra without a rx overnight;
http://www.nature.com/protocolexchange/labgroups/646947 / order online cheap Levitra with Dapoxetine for sale online;
http://www.nature.com/protocolexchange/labgroups/647325 / quality generic Glucophage NO PRESCRIPTION fedex / ups;
http://www.nature.com/protocolexchange/labgroups/646423 / fda approved Tricor no prior script overnight;
http://www.nature.com/protocolexchange/labgroups/646999 / fast shipping Levitra Pack-60 overnight without a prescription;
http://www.nature.com/protocolexchange/labgroups/646799 / buy at low cost Tadalia overnight saturday delivery NO PRESCRIPTION;
http://www.nature.com/protocolexchange/labgroups/648775 / ordering Thorazine same day delivery NO PRESCRIPTION;
http://www.nature.com/protocolexchange/labgroups/646177 / buy at low cost Man XXX no rx required;
http://www.nature.com/protocolexchange/labgroups/647505 / how to purchase Suprax pay cod NO PRESCRIPTION;
http://www.nature.com/protocolexchange/labgroups/646727 / buy online Yagara NO PRESCRIPTION required;
http://www.nature.com/protocolexchange/labgroups/646573 / price of Myambutol NON PRESCRIPTION;
http://www.nature.com/protocolexchange/labgroups/648603 / fast shipping Clonidine tablet without script;
http://www.nature.com/protocolexchange/labgroups/648275 / cheapest Rumalaya Fort no script needed c.o.d. overnight;
http://www.nature.com/protocolexchange/labgroups/646713 / buy discount Viagra Pack-60 overnight delivery no r x;
http://www.nature.com/protocolexchange/labgroups/647885 / quality Aristocort next day delivery no rx;
http://www.nature.com/protocolexchange/labgroups/648515 / fast shipping Ventolin prescriptions online;
http://www.nature.com/protocolexchange/labgroups/648065 / purchase at low price Clarinex cash on delivery overnight;
http://www.nature.com/protocolexchange/labgroups/647205 / order Reminyl WITHOUT PRESCRIPTION;
http://www.nature.com/protocolexchange/labgroups/647349 / quality Bactrim same day delivery NO PRESCRIPTION;
http://www.nature.com/protocolexchange/labgroups/647693 / low price Cialis Light Pack-60 NO PRESCRIPTION fast delivery;
http://www.nature.com/protocolexchange/labgroups/647015 / cost of Aldactone next day NO PRESCRIPTION;
http://www.nature.com/protocolexchange/labgroups/647481 / order online cheap Dostinex NO PRESCRIPTION next day delivery;
http://www.nature.com/protocolexchange/labgroups/647051 / purchase Prograf no script needed;
http://www.nature.com/protocolexchange/labgroups/648631 / cheap Cialis pay cod NO PRESCRIPTION;
http://www.nature.com/protocolexchange/labgroups/647063 / buy discount Amaryl online visa no rx;
http://www.nature.com/protocolexchange/labgroups/647595 / cheap Clozaril shipped by cash on delivery;
http://www.nature.com/protocolexchange/labgroups/647829 / cheapest prices Extra Super Avana non prescription needed;
http://www.nature.com/protocolexchange/labgroups/647763 / order online cheap Brand Cialis fast shipping NO PRESCRIPTION;
http://www.nature.com/protocolexchange/labgroups/648745 / how to order Cialis pay with mastercard,visa,ach,echeck;
http://www.nature.com/protocolexchange/labgroups/646523 / where to buy Fosamax from a Canadian pharmacy;
http://www.nature.com/protocolexchange/labgroups/647027 / purchase at low price Kamagra Flavored at discounted prices;
http://www.nature.com/protocolexchange/labgroups/646887 / buy online Slimfast NO PRESCRIPTION fast delivery;
http://www.nature.com/protocolexchange/labgroups/648487 / lowest price of Jelly Pack-15 with credit card NO PRESCRIPTION;
http://www.nature.com/protocolexchange/labgroups/647811 / generic drugs Detrol free delivery on sale;
http://www.nature.com/protocolexchange/labgroups/648659 / ordering safety Nizoral delivery NO PRESCRIPTION;
http://www.nature.com/protocolexchange/labgroups/646745 / quiqly delivery Mestinon shipped by cash on delivery;
http://www.nature.com/protocolexchange/labgroups/647283 / cost of Combipres WITHOUT PRESCRIPTION;
http://www.nature.com/protocolexchange/labgroups/649055 / order cheap generic Prinivil FREE PRESCRIPTION drug;
http://www.nature.com/protocolexchange/labgroups/646773 / low prices Cialis Soft no script required;
http://www.nature.com/protocolexchange/labgroups/648371 / quality Amaryl delivery NO PRESCRIPTION;
http://www.nature.com/protocolexchange/labgroups/668657 - online Phenamax no script needed;
http://www.nature.com/protocolexchange/labgroups/668765 - where to buy Keflex overnight without dr approval;
http://www.nature.com/protocolexchange/labgroups/668917 - ordering at lowest price Geriforte from a Canadian pharmacy;
http://www.nature.com/protocolexchange/labgroups/669147 - order at low price Clarinex free delivery on sale;
http://www.nature.com/protocolexchange/labgroups/668739 - ordering Serophene c.o.d overnight no rx;
http://www.nature.com/protocolexchange/labgroups/668695 - cheap online order Calan Sr no script next day delivery;
http://www.nature.com/protocolexchange/labgroups/668573 - quality generic Women Pack-40 pharmacy NO PRESCRIPTION;
http://www.nature.com/protocolexchange/labgroups/668929 - buying generic Cefaclor with cash on delivery,no rx;
http://www.nature.com/protocolexchange/labgroups/669125 - how can i buy Styplon c.o.d. without prescription;
http://www.nature.com/protocolexchange/labgroups/673151 - Keflex pillola online;
http://www.nature.com/protocolexchange/labgroups/668955 - buy cheapest Zero Nicotine Patch no script required;
http://www.nature.com/protocolexchange/labgroups/669109 - low price Glucophage in internet,next day delivery;
http://www.nature.com/protocolexchange/labgroups/668635 - buy discount Minomycin NO PRESCRIPTION c.o.d.;
http://www.nature.com/protocolexchange/labgroups/668701 - cheap Furacin for sale online;
http://www.nature.com/protocolexchange/labgroups/669065 - where to order Wellbutrin SR prescriptions online;
http://www.nature.com/protocolexchange/labgroups/669305 - buy online cheapest Omnicef shipped overnight without a prescription;
http://www.nature.com/protocolexchange/labgroups/673143 - Pletal pastiglie online Acquistare;
http://www.nature.com/protocolexchange/labgroups/668785 - cheapest price to order Penegra next day delivery;
http://www.nature.com/protocolexchange/labgroups/669247 - where can i buy Tinidazole with cash on delivery,no rx;
http://www.nature.com/protocolexchange/labgroups/668577 - where can i order Tegretol same day delivery NO PRESCRIPTION;
http://www.nature.com/protocolexchange/labgroups/673173 - Tadalia compra compressa;
http://www.nature.com/protocolexchange/labgroups/668749 - online Hydrea from a Canadian pharmacy;
http://www.nature.com/protocolexchange/labgroups/668679 - how to purchase Dostinex in internet,next day delivery;
http://www.nature.com/protocolexchange/labgroups/668937 - order cheap generic Etodolac c.o.d. NO RX;
http://www.nature.com/protocolexchange/labgroups/669033 - low cost Aricept next day NO PRESCRIPTION needed;
http://www.nature.com/protocolexchange/labgroups/668997 - buying Rumalaya Fort c.o.d. without prescription;
http://www.nature.com/protocolexchange/labgroups/669093 - where can i purchase Mellaril free delivery on sale;
http://www.nature.com/protocolexchange/labgroups/669003 - how to order Abana no script needed c.o.d. overnight;
http://www.nature.com/protocolexchange/labgroups/668629 - lowest price Neoral in internet drugs overnight;
http://www.nature.com/protocolexchange/labgroups/669271 - fast delivery Amoxil no rx required;
http://www.nature.com/protocolexchange/labgroups/668775 - where can i purchase Ortho Tri-Cyclen WITHOUT PRESCRIPTION;
http://www.nature.com/protocolexchange/labgroups/668985 - purchase online Pamelor overseas with NO PRESCRIPTIONs;
http://www.nature.com/protocolexchange/labgroups/669177 - buy online Cialis Light Pack-60 WITHOUT PRESCRIPTION overnight;
http://www.nature.com/protocolexchange/labgroups/668965 - purchase cheapest Viramune with cash on delivery,no rx;
http://www.nature.com/protocolexchange/labgroups/669155 - order cheap online ED Super Advanced Pack WITHOUT A PRESCRIPTION shipped overnight;
http://www.nature.com/protocolexchange/labgroups/669061 - cheapest Coversyl with VISA or MasterCard;
http://www.nature.com/protocolexchange/labgroups/668947 - cheap online pharmacy Anacin at discounted prices;
http://www.nature.com/protocolexchange/labgroups/669019 - buying Combimist L Inhaler NO SCRIPT required express delivery;
http://www.nature.com/protocolexchange/labgroups/669079 - purchase Isoptin Sr NON PRESCRIPTION;
http://www.nature.com/protocolexchange/labgroups/669097 - cheap online pharmacy Celexa with cash on delivery,no rx;
http://www.nature.com/protocolexchange/labgroups/668667 - fast shipping ED Super Advanced Pack WITHOUT PRESCRIPTION;
http://www.nature.com/protocolexchange/labgroups/668559 - how to order Cardizem overnight without prescription;
http://www.nature.com/protocolexchange/labgroups/673129 - Fulvicin in farmacia su internet farmacia in milano servizio sanitario nazionale;
http://www.nature.com/protocolexchange/labgroups/668975 - cheapest price Herbolax no rx required;
http://www.nature.com/protocolexchange/labgroups/669015 - cheap online pharmacy Risnia cash on delivery online prescriptions;
http://www.nature.com/protocolexchange/labgroups/669117 - order at low cost Megalis online pharmacy,NO RX required;
http://www.nature.com/protocolexchange/labgroups/668621 - ordering Levitra with Dapoxetine NO PRESCRIPTION no fees;
http://www.nature.com/protocolexchange/labgroups/669053 - mail order Vermox pharmacy without prescription;
http://www.nature.com/protocolexchange/labgroups/669161 - order cheap generic Estrace fast shipping NO PRESCRIPTION;
http://www.nature.com/protocolexchange/labgroups/669229 - safe order Pepcid c.o.d. saturday delivery;
http://www.nature.com/protocolexchange/labgroups/668585 - pharmacies that sell Kamagra Jelly with VISA or MasterCard;
http://www.nature.com/protocolexchange/labgroups/669285 - order cheapest Omnicef overnight saturday delivery NO PRESCRIPTION;
http://www.nature.com/protocolexchange/labgroups/673159 - Vasotec online compressa spedizione compra;
http://www.nature.com/protocolexchange/labgroups/669041 - purchase at lowest price Lipitor free worldwide shipping;
http://www.nature.com/protocolexchange/labgroups/669201 - how to purchase Super P-Force shipped with NO PRESCRIPTION;
http://www.nature.com/protocolexchange/labgroups/669085 - cheap prices Confido pharmacy NO PRESCRIPTION;
http://www.nature.com/protocolexchange/labgroups/669221 - safe order Cialis Pack-30 c.o.d. no script;
http://www.nature.com/protocolexchange/labgroups/669141 - cheap price Harvoni with cash on delivery,no rx;
http://www.nature.com/protocolexchange/labgroups/668719 - pharmacies that sell Cozaar no script needed c.o.d. overnight;
http://www.nature.com/protocolexchange/labgroups/669255 - lowest price Pyridium same day delivery NO PRESCRIPTION;
http://www.nature.com/protocolexchange/labgroups/668729 - order online at low cost V-Excel next day delivery;
http://www.nature.com/protocolexchange/labgroups/668647 - we offer quality Diltiazem pharmacy WITHOUT a PRESCRIPTION;
http://www.nature.com/protocolexchange/labgroups/669189 - brand or generic Prometrium cash on delivery;
http://www.nature.com/protocolexchange/labgroups/669211 - discount price Zovirax no script needed c.o.d. overnight;
http://www.nature.com/protocolexchange/labgroups/669237 - licensed pharmacy ED Soft Medium Pack online visa no rx;
http://www.nature.com/protocolexchange/labgroups/668595 - price of Minipress pay cod WITHOUT PRESCRIPTION;
http://www.nature.com/protocolexchange/labgroups/669171 - purchase cheap online Exelon no script needed;
http://www.nature.com/protocolexchange/labgroups/668607 - order at low price Cystone NO PRESCRIPTION required;
http://www.nature.com/protocolexchange/labgroups/668707 - buying generic Pyridium WITHOUT PRESCRIPTION;
http://www.nature.com/protocolexchange/labgroups/668799 - fda approved Prograf shipped overnight without a prescription;
http://www.nature.com/protocolexchange/labgroups/688627 - order cheapest Lopressor pay cod NO PRESCRIPTION;
http://www.nature.com/protocolexchange/labgroups/681575 / buy at low price Suhagra NO PRESCRIPTIONs needed;
http://www.nature.com/protocolexchange/labgroups/703279 / cheap price of Sovaldi (Sofosbuvir) NO PRESCRIPTION pharmacy;
http://www.nature.com/protocolexchange/labgroups/694897 - order cheap online Glycomet no script needed c.o.d. overnight;
http://www.nature.com/protocolexchange/labgroups/702243 / best prices Sovaldi (Sofosbuvir) with overnight delivery;
http://www.nature.com/protocolexchange/labgroups/713555 / lowest price of generic Imodium overnight delivery without a rx;
http://www.nature.com/protocolexchange/labgroups/680845 / indian generic Megalis no rx required;
http://chicagogigs.com/index.php/component/muscol/L/1007-lasuna-buy-cheap-in-usa-cheap-c-o-d-no-rx - low cost Lasuna no rx, fast worldwide shipping;
http://www.nature.com/protocolexchange/labgroups/696367 / discount Combipres no script needed;
http://chicagogigs.com/index.php/component/muscol/A/697-allegra-buy-cheap-in-usa-overnight-no-prescription-required - cheap Allegra next day delivery no rx;
http://www.nature.com/protocolexchange/labgroups/703193 / where to get Sovaldi 400 mg next day delivery;
http://www.nature.com/protocolexchange/labgroups/679591 / low price ED Advanced Pack cheap no rx required;
http://chicagogigs.com/index.php/component/muscol/P/682-paxil-how-to-use-side-effects-pharmacy-no-prescription - ordering online Paxil overnight NO PRESCRIPTION required;
http://www.nature.com/protocolexchange/labgroups/703111 / cheapest prices Sovaldi (Sofosbuvir) no script needed c.o.d. overnight;
http://chicagogigs.com/index.php/component/muscol/A/1064-abilify-buy-cheap-in-usa-next-day-no-prescription-needed - buy at low cost Abilify NO PRESCRIPTION fedex / ups;
http://chicagogigs.com/index.php/component/muscol/S/812-speman-buy-cheap-in-usa-c-o-d-overnight-no-rx - buy online cheapest Speman with NO PRESCRIPTION;
http://www.nature.com/protocolexchange/labgroups/680501 / buy safety Paxil no script next day delivery;
http://chicagogigs.com/index.php/component/muscol/E/761-elocon-cheapest-prices-cash-on-delivery - low price Elocon without a prescription;
http://www.nature.com/protocolexchange/labgroups/681031 / price of Viagra Jelly overnight delivery without a rx;
http://chicagogigs.com/index.php/component/muscol/K/1052-kamagra-pack-15-cheap-pharmacy-same-day-delivery-no-prescription - online pharmacy Kamagra Pack-15 no rx, fast worldwide shipping;
http://www.nature.com/protocolexchange/labgroups/685365 - buy Flibanserin without rx,next day delivery;
http://www.nature.com/protocolexchange/labgroups/697005 - low price Professional Pack-20 with credit card NO PRESCRIPTION;
http://www.nature.com/protocolexchange/labgroups/684789 - purchase at low price Levitra Pack-60 overnight saturday delivery NO PRESCRIPTION;
http://www.nature.com/protocolexchange/labgroups/702417 / purchase at low price Sovaldi (Sofosbuvir) without a prescription;
http://chicagogigs.com/index.php/component/muscol/M/926-motilium-best-price-overnight-without-dr-approval - buy at low price Motilium no prior prescription;
http://chicagogigs.com/index.php/component/muscol/W/808-women-pack-40-supply-from-india-without-a-rx-overnight - purchase at low price Women Pack-40 NO PRESCRIPTION pharmacy;
http://chicagogigs.com/index.php/component/muscol/G/1037-geodon-in-uk-without-a-prescription-shipped-overnight - cheapest Geodon c.o.d. NO PRESCRIPTION;
http://www.nature.com/protocolexchange/labgroups/679705 - low cost VigRX overnight without a prescription;
http://www.nature.com/protocolexchange/labgroups/703257 / order at low price Sovaldi (Sofosbuvir) NO PRESCRIPTION overnight;
http://chicagogigs.com/index.php/component/muscol/L/619-levitra-pack-60-in-uk-free-prescription-drug - fast shipping Levitra Pack-60 no script required;
http://www.nature.com/protocolexchange/labgroups/711839 / ordering at lowest price Flomax pay cod WITHOUT PRESCRIPTION;
http://www.nature.com/protocolexchange/labgroups/681041 / buy cheapest Levitra Professional NO PRESCRIPTION fedex / ups;
http://chicagogigs.com/index.php/component/muscol/E/970-enhance-9-in-usa-with-no-prescription - purchase online Enhance 9 how to use,side effects,information;
http://chicagogigs.com/index.php/component/muscol/T/529-trecator-sc-cheap-price-no-prescription-quick-delivery - how to buy Trecator-SC for sale online;
http://chicagogigs.com/index.php/component/muscol/P/756-prinivil-buy-cheap-in-usa-no-script-needed - brand or generic Prinivil without script;
http://www.nature.com/protocolexchange/labgroups/705865 / i want to order Sovaldi 400 mg online pharmacy overnight shipping;
http://chicagogigs.com/index.php/component/muscol/K/515-kamagra-flavored-purchase-cheap-in-usa-online-pharmacy-no-rx-required - purchase at lowest price Kamagra Flavored without script pharmacy;
http://www.nature.com/protocolexchange/labgroups/711129 / order at low cost Inderal online consulation with NO PRESCRIPTION;
http://www.nature.com/protocolexchange/labgroups/687759 / price of Vantin NO PRESCRIPTION no fees;
http://www.nature.com/protocolexchange/labgroups/710385 / lowest price of generic Plavix pay with mastercard,visa,ach,echeck;
http://chicagogigs.com/index.php/component/muscol/U/538-uniphyl-cr-fast-shipping-no-script-needed-c-o-d-overnight - cheap price of Uniphyl Cr pay with mastercard,visa,ach,echeck;
http://www.nature.com/protocolexchange/labgroups/679399 - discount prices Levitra Oral Jelly pharmacy without prescription;
http://www.nature.com/protocolexchange/labgroups/679335 - order at low price Suprax from a pharmacy WITHOUT a PRESCRIPTION;
http://www.nature.com/protocolexchange/labgroups/702933 / buy cheap online Sovaldi (Sofosbuvir) WITHOUT PRESCRIPTION overnight;
http://chicagogigs.com/index.php/component/muscol/F/939-furadantin-from-indian-manufacturers-with-credit-card-no-prescription - purchase online Furadantin overnight delivery no r x;
http://www.nature.com/protocolexchange/labgroups/687351 / fast shipping Sustiva overnight without a prescription;
http://chicagogigs.com/index.php/component/muscol/I/699-isoptin-purchase-cheap-in-usa-tablet-without-script - indian generic Isoptin NO SCRIPT required express delivery;
http://www.nature.com/protocolexchange/labgroups/708729 / purchase at low cost Albenza prescriptions online;
http://www.nature.com/protocolexchange/labgroups/693697 - ordering safety Isoptin Sr NO PRESCRIPTION c.o.d.;
http://www.nature.com/protocolexchange/labgroups/682247 - cheap prices Brand Levitra from a pharmacy WITHOUT a PRESCRIPTION;
http://www.nature.com/protocolexchange/labgroups/684361 - purchase Indinavir no script needed;
http://chicagogigs.com/index.php/component/muscol/V/985-viagra-jelly-low-cost-online-consulation-with-no-prescription - order Viagra Jelly with credit card NO PRESCRIPTION;
http://chicagogigs.com/index.php/component/muscol/B/886-buspar-cheap-price-overnight-online-pharmacy - cheap price of Buspar overnight delivery without a rx;
http://chicagogigs.com/index.php/component/muscol/O/907-omnicef-cheap-price-fast-shipping-without-a-prescription-shipped-overnight - buy at low price Omnicef prescriptions online;
http://chicagogigs.com/index.php/component/muscol/H/850-hytrin-purchase-cheap-in-usa-cash-on-delivery-overnight - low prices Hytrin tablet without script;
http://www.nature.com/protocolexchange/labgroups/679597 - purchase at lowest price Nizoral no script required;
http://chicagogigs.com/index.php/component/muscol/Z/1127-zovirax-in-australia-without-prescription-overnight - quality generic Zovirax no rx required;
http://chicagogigs.com/index.php/component/muscol/R/1264-reminyl-cheap-price-fast-shipping-no-prescription-required - order cheap online Reminyl with cash on delivery,no rx;
http://www.nature.com/protocolexchange/labgroups/688049 / cheap price Symmetrel same day delivery NO PRESCRIPTION;
http://chicagogigs.com/index.php/component/muscol/P/937-prevacid-in-usa-in-internet-drugs-overnight - where can i purchase Prevacid from trusted pharmacy;
http://www.nature.com/protocolexchange/labgroups/690563 / buying Genegra cheap no rx required;
http://www.nature.com/protocolexchange/labgroups/704995 / buy online cheapest Sovaldi 400 mg overnight online pharmacy;
http://chicagogigs.com/index.php/component/muscol/F/904-furoxone-cheap-price-cheap-no-rx-required - lowest price of Furoxone NO PRESCRIPTION no fees;
http://www.nature.com/protocolexchange/labgroups/689979 - quality generic Mentat NO SCRIPT required express delivery;
http://chicagogigs.com/index.php/component/muscol/H/929-herbolax-best-price-no-script-required-express-delivery - order cheap Herbolax next day NO PRESCRIPTION;
http://www.nature.com/protocolexchange/labgroups/685267 / buy safety Cartia Xt NON PRESCRIPTION;
http://www.nature.com/protocolexchange/labgroups/680121 - order cheapest Rhinocort cheap no rx required;
http://chicagogigs.com/index.php/component/muscol/S/1108-sinemet-best-price-cheap-no-rx-required - buy cheap online Sinemet overnight without prescription;
http://www.nature.com/protocolexchange/labgroups/703841 / lowest prices Sovaldi 400 mg in internet drugs overnight;
http://www.nature.com/protocolexchange/labgroups/679533 / buy online cheapest Tadacip online pharmacy overnight shipping;
http://chicagogigs.com/index.php/component/muscol/R/496-retin-a-how-to-use-side-effects-without-a-prescription - buy online cheapest Retin-A prescriptions online;
http://chicagogigs.com/index.php/component/muscol/S/1146-super-p-force-fast-shipping-from-a-pharmacy-without-a-prescription - lowest price of generic Super P-Force with VISA or MasterCard;
http://www.nature.com/protocolexchange/labgroups/680337 - i want to order Viagra Gold - Vigour pharmacy NO PRESCRIPTION;
http://www.nature.com/protocolexchange/labgroups/679955 / fast shipping Levlen NO PRESCRIPTION pharmacy;
http://www.nature.com/protocolexchange/labgroups/703179 / lowest price of generic Sovaldi (Sofosbuvir) shipped overnight without a prescription;
http://www.nature.com/protocolexchange/labgroups/687489 / lowest price of Seroquel online consulation with NO PRESCRIPTION;
http://chicagogigs.com/index.php/component/muscol/T/828-theo-24-cr-low-cost-overnight-without-a-prescription - cheap prices Theo-24 Cr WITHOUT dr PRESCRIPTION;
http://www.nature.com/protocolexchange/labgroups/683399 / where can i purchase Tadacip for sale online;
http://chicagogigs.com/index.php/component/muscol/Z/1177-zestoretic-from-indian-manufacturers-saturday-delivery - cheap Zestoretic c.o.d. saturday delivery;
http://chicagogigs.com/index.php/component/muscol/K/1231-karela-buy-cheap-in-usa-c-o-d-no-prescription - how much Karela c.o.d. without rx;
http://www.nature.com/protocolexchange/labgroups/689543 - buy cheapest Purim non prescription needed;
http://www.nature.com/protocolexchange/labgroups/689663 / lowest prices Cialis Daily NO SCRIPT required express delivery;
http://www.nature.com/protocolexchange/labgroups/683229 - low prices Precose pay with mastercard,visa,ach,echeck;
http://www.nature.com/protocolexchange/labgroups/705501 / buying Sovaldi (Sofosbuvir) overnight NO PRESCRIPTION;
http://chicagogigs.com/index.php/component/muscol/F/544-flagyl-cheap-pharmacy-online-pharmacy-overnight-shipping - purchase at low price Flagyl WITHOUT PRESCRIPTION;
http://chicagogigs.com/index.php/component/muscol/C/1175-cialis-flavored-how-to-use-side-effects-pay-cod-no-prescription - cheap price of Cialis Flavored no script required;
http://www.nature.com/protocolexchange/labgroups/680249 - order cheap generic Phenamax without doctor prescription;
http://www.nature.com/protocolexchange/labgroups/702565 / i want to order Sovaldi 400 mg pay cod WITHOUT PRESCRIPTION;
http://www.nature.com/protocolexchange/labgroups/681343 / i want to order Zovirax fast shipping NO PRESCRIPTION;
http://www.nature.com/protocolexchange/labgroups/702969 / lowest price of Sovaldi (Sofosbuvir) c.o.d. no script;
http://chicagogigs.com/index.php/component/muscol/C/562-cefaclor-cheapest-prices-no-prescription-c-o-d - order Cefaclor with VISA or MasterCard;
http://chicagogigs.com/index.php/component/muscol/A/1058-arcoxia-in-usa-with-cash-on-delivery-no-rx - brand or generic Arcoxia NO PRESCRIPTION c.o.d.;
http://chicagogigs.com/index.php/component/muscol/F/663-flibanserin-in-usa-overnight-delivery-no-rx - cheap price of Flibanserin pharmacy without prescription;
http://chicagogigs.com/index.php/component/muscol/E/1132-ed-trial-pack-best-buy-no-prescription-quick-delivery - cheapest price ED Trial Pack online pharmacy,NO RX required;
http://www.nature.com/protocolexchange/labgroups/693723 / online pharmacy Cialis Soft free worldwide shipping;
http://www.nature.com/protocolexchange/labgroups/704249 / cheap generic Sovaldi (Sofosbuvir) c.o.d. no script;
http://chicagogigs.com/index.php/component/muscol/E/1170-etodolac-cheap-pharmacy-from-a-usa-pharmacy-without-a-prescription - lowest price of generic Etodolac no script needed;
http://chicagogigs.com/index.php/component/muscol/M/1135-megalis-low-cost-without-rx - what is the generic of Megalis no rx, fast worldwide shipping;
http://chicagogigs.com/index.php/component/muscol/V/1094-venlor-fast-delivery-cheap-price-next-day-shipping-product - where can i order Venlor no rx, fast worldwide shipping;
http://www.nature.com/protocolexchange/labgroups/685513 - cheapest price to order Super Kamagra NO PRESCRIPTION quick delivery;
http://www.nature.com/protocolexchange/labgroups/708449 / how to buy Cialis Black no script needed;
http://chicagogigs.com/index.php/component/muscol/N/686-neurontin-fast-shipping-c-o-d-saturday-delivery - lowest prices Neurontin online pharmacy,NO RX required;
http://chicagogigs.com/index.php/component/muscol/V/502-vigrx-plus-cheap-price-saturday-delivery - buy online cheapest VigRX Plus without a prescription;
http://chicagogigs.com/index.php/component/muscol/T/1078-toprol-from-indian-manufacturers-from-a-usa-pharmacy-without-a-prescription - lowest price of Toprol free delivery on sale;
http://www.nature.com/protocolexchange/labgroups/679473 / where can i purchase Propecia WITHOUT PRESCRIPTION;
http://www.nature.com/protocolexchange/labgroups/683131 / how much Clomid NO PRESCRIPTION fast delivery;
http://www.nature.com/protocolexchange/labgroups/682967 / cheapest Priligy pay with mastercard,visa,ach,echeck;
http://www.nature.com/protocolexchange/labgroups/709053 / ordering at lowest price Ditropan overseas with NO PRESCRIPTIONs;
http://www.nature.com/protocolexchange/labgroups/704227 / ordering safety Sovaldi 400 mg c.o.d overnight no rx;
http://www.nature.com/protocolexchange/labgroups/681397 / buy discount Premarin no rx, fast worldwide shipping;
http://chicagogigs.com/index.php/component/muscol/S/1128-sumycin-in-australia-fast-shipping-no-prescription - low prices for generic Sumycin prescriptions online;
http://chicagogigs.com/index.php/component/muscol/D/938-detrol-la-cheapest-prices-no-prescription-required - brand or generic Detrol La prescriptions online;
http://www.nature.com/protocolexchange/labgroups/702707 / ordering at lowest price Sovaldi 400 mg no rx required;
http://www.nature.com/protocolexchange/labgroups/699403 / order online at low cost Meclizine WITHOUT PRESCRIPTION;
http://www.nature.com/protocolexchange/labgroups/685013 / order online at low cost ED Medium Pack WITHOUT dr PRESCRIPTION;
http://chicagogigs.com/index.php/component/muscol/K/1031-kamagra-pack-30-in-canada-next-day-no-prescription-needed - buy safety Kamagra Pack-30 cheap no rx required;
http://www.nature.com/protocolexchange/labgroups/708587 / how to order Coreg without rx,next day delivery;
http://chicagogigs.com/index.php/component/muscol/Z/1067-zyrtec-fast-shipping-no-script-required-express-delivery - buy at low price Zyrtec c.o.d. NO RX;
http://chicagogigs.com/index.php/component/muscol/P/482-premarin-cheap-price-free-delivery-on-sale - indian generic Premarin NO PRESCRIPTION fast delivery;
http://www.nature.com/protocolexchange/labgroups/681081 - what is the generic of Luvox NO PRESCRIPTIONs needed;
http://www.nature.com/protocolexchange/labgroups/687383 - cheap generic Levitra with Dapoxetine free worldwide shipping;
http://www.nature.com/protocolexchange/labgroups/696677 / cheapest price to order Tadapox fast shipping NO PRESCRIPTION;
http://chicagogigs.com/index.php/component/muscol/S/1159-soft-pack-40-cheap-pharmacy-no-prescription-no-fees - buy discount Soft Pack-40 with overnight delivery;
http://www.nature.com/protocolexchange/labgroups/711789 / buy at low price Cialis Black without rx,next day delivery;
http://www.nature.com/protocolexchange/labgroups/708897 / i want to buy Vigora cheap c.o.d. no rx;
http://www.nature.com/protocolexchange/labgroups/689765 - buy ED Super Advanced Pack shipped overnight without a prescription;
http://www.nature.com/protocolexchange/labgroups/683543 / ordering Benicar free worldwide shipping;
http://www.nature.com/protocolexchange/labgroups/711545 / buy safety Frumil shipped with NO PRESCRIPTION;
http://www.nature.com/protocolexchange/labgroups/698089 / order cheap online Women Pack-20 pharmacy WITHOUT a PRESCRIPTION;
http://www.nature.com/protocolexchange/labgroups/712861 / buy cheap Duphaston with credit card NO PRESCRIPTION;
http://chicagogigs.com/index.php/component/muscol/B/1005-brand-temovate-cheap-pharmacy-no-script-required - cheapest price to order Brand Temovate in internet,next day delivery;
http://www.nature.com/protocolexchange/labgroups/679923 / discount prices Super Kamagra overnight online pharmacy;
http://chicagogigs.com/index.php/component/muscol/L/1049-lasuna-cheapest-prices-online-pharmacy-no-rx-required - buy online Lasuna WITHOUT A PRESCRIPTION shipped overnight;
http://www.nature.com/protocolexchange/labgroups/684937 - buy cheap Zebeta tablet without script;
http://chicagogigs.com/index.php/component/muscol/L/665-levitra-pack-90-from-indian-manufacturers-next-day-no-prescription-needed - where can i order Levitra Pack-90 same day delivery NO PRESCRIPTION;
http://chicagogigs.com/index.php/component/muscol/N/1091-nizoral-how-to-use-side-effects-overnight-delivery-no-rx - pharmacies that sell Nizoral cheap c.o.d. no rx;
http://chicagogigs.com/index.php/component/muscol/M/1006-methotrexate-how-to-use-side-effects-cash-on-delivery-online-prescriptions - cheap prices Methotrexate with VISA or MasterCard;
http://chicagogigs.com/index.php/component/muscol/L/547-levothroid-in-usa-without-prescription - cheap price Levothroid NO PRESCRIPTION fedex / ups;
http://www.nature.com/protocolexchange/labgroups/679609 / buy at low price Flagyl cash on delivery;
http://chicagogigs.com/index.php/component/muscol/P/888-phenergan-buy-cheap-in-usa-no-script-next-day-delivery - cheap price Phenergan at discounted prices;
http://www.nature.com/protocolexchange/labgroups/691865 - cheapest prices Kamagra Effervescent no rx, fast worldwide shipping;
http://www.nature.com/protocolexchange/labgroups/688267 / quality Differin next day delivery;
http://www.nature.com/protocolexchange/labgroups/692203 / purchase at low cost Aristocort overnight delivery no rx;
http://www.nature.com/protocolexchange/labgroups/680677 / purchase Levitra Professional c.o.d. saturday delivery;
http://chicagogigs.com/index.php/component/muscol/A/600-aldactone-low-cost-cash-on-delivery - pharmacies that sell Aldactone overnight without prescription;
http://www.nature.com/protocolexchange/labgroups/703605 / how to purchase Sovaldi 400 mg c.o.d. without rx;
http://chicagogigs.com/index.php/component/muscol/A/1241-assurans-cheapest-prices-no-prescription-fedex-ups - buying at lowest price Assurans at discounted prices;
http://chicagogigs.com/index.php/component/muscol/L/1185-lanoxin-cheap-price-online-visa-no-rx - where to get Lanoxin NO PRESCRIPTION fedex / ups;
http://www.nature.com/protocolexchange/labgroups/680153 / online Baclofen NO PRESCRIPTION quick delivery;
http://www.nature.com/protocolexchange/labgroups/706157 / fast delivery Sovaldi (Sofosbuvir) without a prescription;
http://www.nature.com/protocolexchange/labgroups/703693 / buy cheapest Sovaldi (Sofosbuvir) NO PRESCRIPTIONs needed;
http://chicagogigs.com/index.php/component/muscol/A/1204-antivert-in-australia-no-prescription-no-fees - discount Antivert no script next day delivery;
http://chicagogigs.com/index.php/component/muscol/H/719-himplasia-from-indian-manufacturers-from-approved-pharmacy - safe order Himplasia from a usa pharmacy without a prescription;
http://www.nature.com/protocolexchange/labgroups/704513 / cheap prices Sovaldi 400 mg NO SCRIPT required express delivery;
http://chicagogigs.com/index.php/component/muscol/B/773-breast-success-in-usa-online-pharmacy-overnight-shipping - where can i buy Breast Success online consulation with NO PRESCRIPTION;
http://www.nature.com/protocolexchange/labgroups/688077 / pharmacies that sell Kamagra Effervescent pharmacy without prescription;
http://www.nature.com/protocolexchange/labgroups/704709 / buy Sovaldi (Sofosbuvir) online pharmacy overnight shipping;
http://www.nature.com/protocolexchange/labgroups/694163 / where can i order Myambutol NO SCRIPT required express delivery;
http://chicagogigs.com/index.php/component/muscol/S/851-suminat-in-canada-pharmacy-no-prescription - generic drugs Suminat pharmacy NO PRESCRIPTION;
http://www.nature.com/protocolexchange/labgroups/690397 - cheapest pills Wondersleep WITHOUT PRESCRIPTION overnight;
http://www.nature.com/protocolexchange/labgroups/679111 - discount prices Isoptin NO PRESCRIPTION overnight;
http://chicagogigs.com/index.php/component/muscol/H/745-hyzaar-cheap-pharmacy-no-prescription-no-fees - ordering at lowest price Hyzaar prescriptions online;
http://www.nature.com/protocolexchange/labgroups/687595 / how much Levitra NO PRESCRIPTION pharmacy;
http://www.nature.com/protocolexchange/labgroups/678461 - Tadapox online pillola;
http://chicagogigs.com/index.php/component/muscol/L/864-liv-52-cheap-price-fast-shipping-no-dr-approval-cash-on-delivery - order at low price LIV.52 with cash on delivery,no rx;
http://www.nature.com/protocolexchange/labgroups/705409 / purchase at low cost Sovaldi 400 mg c.o.d. without prescription;
http://chicagogigs.com/index.php/component/muscol/S/932-skelaxin-cheap-price-without-prescription - where can i buy Skelaxin saturday delivery;
http://www.nature.com/protocolexchange/labgroups/680713 - buy discount Shallaki delivered overnight no rx;
http://www.nature.com/protocolexchange/labgroups/692797 / lowest prices Eskalith shipped by cash on delivery;
http://chicagogigs.com/index.php/component/muscol/L/1129-lotrisone-order-in-usa-with-cash-on-delivery-no-rx - buy Lotrisone tablet without script;
http://chicagogigs.com/index.php/component/muscol/E/608-extra-super-avana-fast-shipping-overnight-without-a-prescription - purchase online Extra Super Avana delivered overnight no rx;
http://chicagogigs.com/index.php/component/muscol/V/927-viagra-gold-vigour-cheap-price-shipped-overnight-without-a-prescription - i want to buy Viagra Gold - Vigour overnight online pharmacy;
http://www.nature.com/protocolexchange/labgroups/679029 - ordering at lowest price Minocin NON PRESCRIPTION;
http://chicagogigs.com/index.php/component/muscol/F/1268-flibanserin-low-cost-overnight-no-prescription - cheap prices Flibanserin c.o.d. NO RX;
http://www.nature.com/protocolexchange/labgroups/680631 - mail order Viagra Super Active pay cod WITHOUT PRESCRIPTION;
http://chicagogigs.com/index.php/component/muscol/V/514-viagra-gold-vigour-cheapest-prices-no-rx-required - buy cheap online Viagra Gold - Vigour c.o.d. no script;
http://chicagogigs.com/index.php/component/muscol/G/878-geodon-best-price-from-trusted-pharmacy - cheap Geodon NO PRESCRIPTION;
http://www.nature.com/protocolexchange/labgroups/702311 / buy at low cost Sovaldi (Sofosbuvir) no script required;
http://www.nature.com/protocolexchange/labgroups/688357 - licensed pharmacy Prevacid without a rx overnight;
http://www.nature.com/protocolexchange/labgroups/686103 - order cheap Apcalis SX Oral Jelly NO PRESCRIPTION no fees;
http://chicagogigs.com/index.php/component/muscol/K/718-kamagra-order-in-usa-pharmacy-without-a-prescription - order at low cost Kamagra FREE PRESCRIPTION drug;
http://chicagogigs.com/index.php/component/muscol/C/543-clomid-in-australia-no-prescription-quick-delivery - how much Clomid next day NO PRESCRIPTION;
http://www.nature.com/protocolexchange/labgroups/691925 - purchase at low cost Frumil overnight without prescription;
http://chicagogigs.com/index.php/component/muscol/C/901-calan-sr-cheap-price-fast-shipping-free-prescription-drug - low prices for generic Calan Sr fast shipping NO PRESCRIPTION;
http://www.nature.com/protocolexchange/labgroups/712185 / purchase at low price Aldactone without script pharmacy;
http://www.nature.com/protocolexchange/labgroups/698209 / quality Tentex Royal for sale online;
http://www.nature.com/protocolexchange/labgroups/677859 / purchase cheap online Neurontin prescriptions online;
http://www.nature.com/protocolexchange/labgroups/680751 - low prices Brand Temovate no script needed c.o.d. overnight;
http://www.nature.com/protocolexchange/labgroups/681709 - low cost Erythromycin free delivery on sale;
http://www.nature.com/protocolexchange/labgroups/679943 - purchase Cialis NO PRESCRIPTIONs needed;
http://www.nature.com/protocolexchange/labgroups/680115 - what is the generic of Ceclor CD without script pharmacy;
http://www.nature.com/protocolexchange/labgroups/704667 / purchase cheap online Sovaldi (Sofosbuvir) c.o.d. no script;
http://www.nature.com/protocolexchange/labgroups/679359 / best place to buy Viagra Professional WITHOUT dr PRESCRIPTION;
http://www.nature.com/protocolexchange/labgroups/704163 / lowest price of Sovaldi (Sofosbuvir) NO PRESCRIPTION;
http://www.nature.com/protocolexchange/labgroups/689537 / buy at low cost Garcinia Cambogia WITHOUT A PRESCRIPTION shipped overnight;
http://www.nature.com/protocolexchange/labgroups/696447 - buy at low price Tadalis SX c.o.d. without rx;
http://chicagogigs.com/index.php/component/muscol/P/727-pyridium-supply-from-india-overnight-saturday-delivery-no-prescription - ordering Pyridium pay cod WITHOUT PRESCRIPTION;
http://www.nature.com/protocolexchange/labgroups/693509 - lowest price Levitra same day delivery NO PRESCRIPTION;
http://chicagogigs.com/index.php/component/muscol/C/966-crestor-fast-delivery-cheap-price-fast-shipping-no-prescription - cheapest prices Crestor free worldwide shipping;
http://www.nature.com/protocolexchange/labgroups/680581 / buying at lowest price Nexium from trusted pharmacy;
http://www.nature.com/protocolexchange/labgroups/703487 / purchase at low price Sovaldi (Sofosbuvir) overnight delivery no r x;
http://www.nature.com/protocolexchange/labgroups/681685 - generic drugs Flomax for sale online;
http://www.nature.com/protocolexchange/labgroups/678481 - Tadapox in svizzera online;
http://chicagogigs.com/index.php/component/muscol/T/1093-toprol-cheap-price-overnight-without-prescription - buy cheapest Toprol from Approved Pharmacy;
http://www.nature.com/protocolexchange/labgroups/704981 / fda approved Sovaldi 400 mg WITHOUT PRESCRIPTION overnight;
http://chicagogigs.com/index.php/component/muscol/P/830-provera-cheap-price-fast-shipping-shipped-with-no-prescription - we offer quality Provera shipped with NO PRESCRIPTION;
http://www.nature.com/protocolexchange/labgroups/680463 - buy discount Panadol NO SCRIPT required express delivery;
http://www.nature.com/protocolexchange/labgroups/704097 / discount price Sovaldi (Sofosbuvir) NO PRESCRIPTION;
http://www.nature.com/protocolexchange/labgroups/686387 - buy at low price Plan B pay cod NO PRESCRIPTION;
http://chicagogigs.com/index.php/component/muscol/F/999-fulvicin-cheap-pharmacy-without-a-prescription-shipped-overnight - order cheapest Fulvicin cheap c.o.d. no rx;
http://chicagogigs.com/index.php/component/muscol/G/1001-grifulvin-in-uk-c-o-d-no-rx - quality generic Grifulvin online visa no rx;
http://www.nature.com/protocolexchange/labgroups/686027 - low cost Himplasia with cash on delivery,no rx;
http://chicagogigs.com/index.php/component/muscol/W/695-weekend-pack-cheapest-prices-free-prescription-drug - where can i buy Weekend Pack online consulation with NO PRESCRIPTION;
http://www.nature.com/protocolexchange/labgroups/688207 / order online cheap Ditropan Xl cash on delivery overnight;
http://chicagogigs.com/index.php/component/muscol/P/1026-phenamax-in-australia-cash-on-delivery-online-prescriptions - where to buy Phenamax no script required;
http://www.nature.com/protocolexchange/labgroups/702433 / how can i buy Sovaldi 400 mg next day delivery no rx;
http://www.nature.com/protocolexchange/labgroups/686881 / low prices for generic Arcoxia overnight delivery without a rx;
http://www.nature.com/protocolexchange/labgroups/691043 - ordering safety Rumalaya how to use,side effects,information;
http://www.nature.com/protocolexchange/labgroups/687605 - what is the generic of Eldepryl next day delivery no rx;
http://www.nature.com/protocolexchange/labgroups/711353 / order cheapest Brand Cialis delivery NO PRESCRIPTION;
http://www.nature.com/protocolexchange/labgroups/704883 / order cheap online Sovaldi (Sofosbuvir) without rx;
http://www.nature.com/protocolexchange/labgroups/683157 / ordering Famvir cheap c.o.d. no rx;
http://chicagogigs.com/index.php/component/muscol/A/903-ashwagandha-cheapest-prices-without-rx-next-day-delivery - buy discount Ashwagandha shipped overnight without a prescription;
http://chicagogigs.com/index.php/component/muscol/A/1198-alfacip-in-usa-next-day-shipping-product - buying Alfacip NON PRESCRIPTION;
http://www.nature.com/protocolexchange/labgroups/692457 / cheap price Tadapox FREE PRESCRIPTION drug;
http://www.nature.com/protocolexchange/labgroups/684465 / how to order Macrobid non prescription needed;
http://www.nature.com/protocolexchange/labgroups/702849 / order online at low cost Sovaldi 400 mg online consulation with NO PRESCRIPTION;
http://www.nature.com/protocolexchange/labgroups/679935 - pharmacies that sell Furoxone with no rx;
http://www.nature.com/protocolexchange/labgroups/704207 / discount price Sovaldi (Sofosbuvir) shipped by cash on delivery;
http://chicagogigs.com/index.php/component/muscol/H/729-hair-loss-cream-best-price-without-prescription - buying Hair Loss Cream no script required;
http://www.nature.com/protocolexchange/labgroups/691141 / ordering Kemadrin saturday delivery;
http://chicagogigs.com/index.php/component/muscol/L/636-levaquin-best-price-online-visa-no-rx - quality generic Levaquin with VISA or MasterCard;
http://www.nature.com/protocolexchange/labgroups/709557 / buy discount LIV.52 without a rx overnight;
http://chicagogigs.com/index.php/component/muscol/N/722-naprelan-supply-from-india-delivery-no-prescription - ordering at lowest price Naprelan with overnight delivery;
http://www.nature.com/protocolexchange/labgroups/697083 / fda approved Voltaren SR how to use,side effects,information;
http://www.nature.com/protocolexchange/labgroups/691387 - brand or generic Aricept in internet drugs overnight;
http://chicagogigs.com/index.php/component/muscol/D/918-daklinza-in-uk-no-script-needed - best prices Daklinza with no rx;
http://www.nature.com/protocolexchange/labgroups/694721 - ordering Zovirax c.o.d. saturday delivery;
http://chicagogigs.com/index.php/component/muscol/D/757-diabecon-from-indian-manufacturers-free-worldwide-shipping - purchase online Diabecon overnight without prescription;
http://chicagogigs.com/index.php/component/muscol/R/880-red-viagra-supply-from-india-overnight-no-prescription - wholesale cheapest Red Viagra overnight saturday delivery NO PRESCRIPTION;
http://www.nature.com/protocolexchange/labgroups/704129 / cheapest prices Sovaldi (Sofosbuvir) WITHOUT dr PRESCRIPTION;
http://www.nature.com/protocolexchange/labgroups/686947 - cheap price Nexium online consulation with NO PRESCRIPTION;
http://www.nature.com/protocolexchange/labgroups/679927 - cheapest prices Voveran SR with NO PRESCRIPTION;
http://www.nature.com/protocolexchange/labgroups/697617 / low prices Women Pack-20 online pharmacy overnight shipping;
http://www.nature.com/protocolexchange/labgroups/680855 - i want to order Microzide shipped by cash on delivery;
http://www.nature.com/protocolexchange/labgroups/703509 / fast shipping Sovaldi (Sofosbuvir) NO PRESCRIPTION c.o.d.;
http://www.nature.com/protocolexchange/labgroups/679905 / indian generic Viagra Super Active next day NO PRESCRIPTION needed;
http://www.nature.com/protocolexchange/labgroups/695765 - order at low cost Clonidine next day delivery no rx;
http://www.nature.com/protocolexchange/labgroups/698749 / ordering online VPXL NO SCRIPT required express delivery;
http://www.nature.com/protocolexchange/labgroups/703789 / purchase at low cost Sovaldi (Sofosbuvir) c.o.d. without rx;
http://www.nature.com/protocolexchange/labgroups/678751 / order cheap generic Motilium overnight without a prescription;
http://www.nature.com/protocolexchange/labgroups/687099 - buy at low cost Celexa without rx,next day delivery;
http://www.nature.com/protocolexchange/labgroups/686095 / best prices Microzide prescriptions online;
http://chicagogigs.com/index.php/component/muscol/B/490-breast-success-purchase-cheap-in-usa-online-pharmacy-overnight-shipping - low cost Breast Success overseas with NO PRESCRIPTIONs;
http://www.nature.com/protocolexchange/labgroups/682979 - cheapest Furacin online pharmacy,NO RX required;
http://www.nature.com/protocolexchange/labgroups/697795 / discount Zyloprim with credit card NO PRESCRIPTION;
http://www.nature.com/protocolexchange/labgroups/689399 / discount Kamagra Pack-15 shipped by cash on delivery;
http://chicagogigs.com/index.php/component/muscol/A/958-ashwagandha-in-canada-from-a-canadian-pharmacy - purchase online Ashwagandha NO PRESCRIPTION required;
http://www.nature.com/protocolexchange/labgroups/710989 / best prices Valparin same day delivery NO PRESCRIPTION;
http://www.nature.com/protocolexchange/labgroups/703711 / lowest price of Sovaldi (Sofosbuvir) no prior prescription;
http://chicagogigs.com/index.php/component/muscol/N/1178-noroxin-in-australia-overnight-without-a-prescription - buying Noroxin fast shipping NO PRESCRIPTION;
http://www.nature.com/protocolexchange/labgroups/680567 - buy discount Clomid from a usa pharmacy without a prescription;
http://chicagogigs.com/index.php/component/muscol/A/747-alfacip-fast-delivery-cheap-price-no-script-required - licensed pharmacy Alfacip FREE PRESCRIPTION drug;
http://chicagogigs.com/index.php/component/muscol/F/794-fincar-best-price-no-script-required-express-delivery - cheap price Fincar online pharmacy,NO RX required;
http://www.nature.com/protocolexchange/labgroups/713525 / ordering safety Doxycycline online pharmacy overnight shipping;
http://www.nature.com/protocolexchange/labgroups/681113 - buy Wellbutrin SR next day NO PRESCRIPTION needed;
http://www.nature.com/protocolexchange/labgroups/695867 - i want to order Lexapro no script needed c.o.d. overnight;
http://www.nature.com/protocolexchange/labgroups/694243 - purchase at low price Cialis Pack-90 c.o.d. NO RX;
http://www.nature.com/protocolexchange/labgroups/691961 - buy online cheapest Benicar NO PRESCRIPTION fedex / ups;
http://www.nature.com/protocolexchange/labgroups/712041 / quiqly delivery Cialis Strong Pack-60 NO PRESCRIPTION next day delivery;
http://www.nature.com/protocolexchange/labgroups/695599 - i want to buy Abilify with no rx;
http://chicagogigs.com/index.php/component/muscol/V/487-voltaren-sr-cheapest-prices-how-to-use-side-effects-information - we offer quality Voltaren SR online consulation with NO PRESCRIPTION;
http://www.nature.com/protocolexchange/labgroups/685589 / purchase online Zagam c.o.d. without prescription;
http://www.nature.com/protocolexchange/labgroups/680835 / best prices Baclofen saturday delivery;
http://chicagogigs.com/index.php/component/muscol/K/1184-kamagra-pack-30-in-australia-free-worldwide-shipping - buy online Kamagra Pack-30 online consulation with NO PRESCRIPTION;
http://chicagogigs.com/index.php/component/muscol/M/484-maxaquin-fast-delivery-cheap-price-non-prescription - purchase at low cost Maxaquin NO PRESCRIPTION quick delivery;
http://www.nature.com/protocolexchange/labgroups/688491 - how can i buy Zestril non prescription needed;
http://chicagogigs.com/index.php/component/muscol/V/565-vasotec-in-australia-same-day-delivery-no-prescription - order Vasotec pay with mastercard,visa,ach,echeck;
http://chicagogigs.com/index.php/component/muscol/L/825-levitra-pack-60-fast-shipping-with-credit-card-no-prescription - price of Levitra Pack-60 c.o.d. NO RX;
http://www.nature.com/protocolexchange/labgroups/704141 / i want to order Sovaldi 400 mg pay cod WITHOUT PRESCRIPTION;
http://www.nature.com/protocolexchange/labgroups/683865 - buying at lowest price Verapamil overnight saturday delivery NO PRESCRIPTION;
http://www.nature.com/protocolexchange/labgroups/678531 / buy cheapest Proscar free delivery on sale;
http://www.nature.com/protocolexchange/labgroups/682365 / where to buy Finpecia at discounted prices;
http://chicagogigs.com/index.php/component/muscol/P/781-premarin-low-cost-without-prescription - low cost Premarin online visa no rx;
http://www.nature.com/protocolexchange/labgroups/694963 / discount Toprol WITHOUT dr PRESCRIPTION;
http://www.nature.com/protocolexchange/labgroups/681615 / how to purchase Viagra Professional shipped by cash on delivery;
http://www.nature.com/protocolexchange/labgroups/681015 / price of Cialis Daily no script required;
http://www.nature.com/protocolexchange/labgroups/694543 / order online cheap VP-GL c.o.d. saturday delivery;
http://chicagogigs.com/index.php/component/muscol/W/905-wondersleep-supply-from-india-pay-cod-without-prescription - purchase at low price Wondersleep no rx required;
http://chicagogigs.com/index.php/component/muscol/M/931-maxalt-order-in-usa-no-prior-prescription - buy discount Maxalt next day delivery no rx;
http://chicagogigs.com/index.php/component/muscol/L/593-liv-52-buy-cheap-in-usa-no-rx-fast-worldwide-shipping - ordering at lowest price LIV.52 c.o.d. saturday delivery;
http://www.nature.com/protocolexchange/labgroups/678319 / i want to buy Glucophage WITHOUT PRESCRIPTION;
http://www.nature.com/protocolexchange/labgroups/694057 / order Clarinex WITHOUT dr PRESCRIPTION;
http://chicagogigs.com/index.php/component/muscol/C/555-clonidine-low-cost-no-prescription-quick-delivery - where can i order Clonidine WITHOUT A PRESCRIPTION shipped overnight;
http://chicagogigs.com/index.php/component/muscol/C/1160-confido-fast-delivery-cheap-price-online-visa-no-rx - lowest price of generic Confido no prior script overnight;
http://www.nature.com/protocolexchange/labgroups/704141 / i want to order Sovaldi 400 mg pay cod WITHOUT PRESCRIPTION;
http://www.nature.com/protocolexchange/labgroups/703943 / quiqly delivery Sovaldi (Sofosbuvir) c.o.d overnight no rx;
http://www.nature.com/protocolexchange/labgroups/687785 / cheap prices Valtrex overnight delivery no rx;
http://chicagogigs.com/index.php/component/muscol/Z/1104-zestoretic-buy-cheap-in-usa-next-day-delivery - cheapest prices Zestoretic no prior script overnight;
http://www.nature.com/protocolexchange/labgroups/686189 / price of Lexapro shipped overnight without a prescription;
http://www.nature.com/protocolexchange/labgroups/679077 / how to purchase Super Kamagra next day NO PRESCRIPTION needed;
http://chicagogigs.com/index.php/component/muscol/N/1178-noroxin-in-australia-overnight-without-a-prescription - buying Noroxin fast shipping NO PRESCRIPTION;
http://www.nature.com/protocolexchange/labgroups/679331 / discount Silagra no script required;
http://chicagogigs.com/index.php/component/muscol/D/757-diabecon-from-indian-manufacturers-free-worldwide-shipping - purchase online Diabecon overnight without prescription;
http://chicagogigs.com/index.php/component/muscol/E/712-estrace-in-canada-online-consulation-with-no-prescription - where to order Estrace NO PRESCRIPTION required;
http://www.nature.com/protocolexchange/labgroups/712041 / quiqly delivery Cialis Strong Pack-60 NO PRESCRIPTION next day delivery;
http://chicagogigs.com/index.php/component/muscol/C/1197-cartia-xt-cheap-price-c-o-d-overnight-no-rx - quiqly delivery Cartia Xt from a usa pharmacy without a prescription;
http://www.nature.com/protocolexchange/labgroups/694721 - ordering Zovirax c.o.d. saturday delivery;
http://chicagogigs.com/index.php/component/muscol/P/984-ponstel-purchase-cheap-in-usa-shipped-with-no-prescription - i want to order Ponstel cheap no rx required;
http://chicagogigs.com/index.php/component/muscol/A/1139-amoxil-buy-cheap-in-usa-without-rx - wholesale cheapest Amoxil next day NO PRESCRIPTION;
http://www.nature.com/protocolexchange/labgroups/694243 - purchase at low price Cialis Pack-90 c.o.d. NO RX;
http://chicagogigs.com/index.php/component/muscol/R/880-red-viagra-supply-from-india-overnight-no-prescription - wholesale cheapest Red Viagra overnight saturday delivery NO PRESCRIPTION;
http://www.nature.com/protocolexchange/labgroups/679419 - online Actos NO PRESCRIPTION no fees;
http://www.nature.com/protocolexchange/labgroups/698021 - i want to buy Flagyl WITHOUT A PRESCRIPTION shipped overnight;
http://chicagogigs.com/index.php/component/muscol/S/1040-septilin-low-cost-c-o-d-no-rx - where to order Septilin without a rx overnight;
http://www.nature.com/protocolexchange/labgroups/679199 - brand or generic Starlix pharmacy WITHOUT a PRESCRIPTION;
http://www.nature.com/protocolexchange/labgroups/681459 - ordering safety Fulvicin NO SCRIPT required express delivery;
http://chicagogigs.com/index.php/component/muscol/Z/827-zanaflex-order-in-usa-overnight-delivery-no-r-x - what is the generic of Zanaflex c.o.d. NO PRESCRIPTION;
http://www.nature.com/protocolexchange/labgroups/685135 - quality generic Revia NO PRESCRIPTION no fees;
http://www.nature.com/protocolexchange/labgroups/705149 / online Sovaldi (Sofosbuvir) overnight without prescription;
http://www.nature.com/protocolexchange/labgroups/682391 - cheap online pharmacy Aricept prescriptions online;
http://www.nature.com/protocolexchange/labgroups/712645 / online Meclizine with NO PRESCRIPTIONs;
http://www.nature.com/protocolexchange/labgroups/691961 - buy online cheapest Benicar NO PRESCRIPTION fedex / ups;
http://www.nature.com/protocolexchange/labgroups/704219 / low price Sovaldi (Sofosbuvir) next day delivery;
http://www.nature.com/protocolexchange/labgroups/682979 - cheapest Furacin online pharmacy,NO RX required;
http://www.nature.com/protocolexchange/labgroups/686419 - ordering Strattera online visa no rx;
http://chicagogigs.com/index.php/component/muscol/W/963-women-pack-20-purchase-cheap-in-usa-non-prescription-needed - i want to order Women Pack-20 NO SCRIPT required express delivery;
http://www.nature.com/protocolexchange/labgroups/691387 - brand or generic Aricept in internet drugs overnight;
http://www.nature.com/protocolexchange/labgroups/680821 - online Tentex Forte c.o.d. without prescription;
http://www.nature.com/protocolexchange/labgroups/679189 - fast delivery Orlistat NON PRESCRIPTION;
http://chicagogigs.com/index.php/component/muscol/G/517-gasex-order-in-usa-non-prescription-needed - cheapest price to order Gasex overnight online pharmacy;
http://chicagogigs.com/index.php/component/muscol/V/565-vasotec-in-australia-same-day-delivery-no-prescription - order Vasotec pay with mastercard,visa,ach,echeck;
http://www.nature.com/protocolexchange/labgroups/705217 / purchase cheap online Sovaldi 400 mg c.o.d. no script;
http://www.nature.com/protocolexchange/labgroups/682177 / where can i buy Valtrex delivery NO PRESCRIPTION;
http://chicagogigs.com/index.php/component/muscol/C/485-cialis-daily-fast-delivery-cheap-price-no-rx-fast-worldwide-shipping - purchase at lowest price Cialis Daily cheap no rx required;
http://www.nature.com/protocolexchange/labgroups/709717 / purchase cheap online Uroxatral free worldwide shipping;
http://www.nature.com/protocolexchange/labgroups/710433 / best prices Luvox from a Canadian pharmacy;
http://chicagogigs.com/index.php/component/muscol/N/722-naprelan-supply-from-india-delivery-no-prescription - ordering at lowest price Naprelan with overnight delivery;
http://www.nature.com/protocolexchange/labgroups/679109 / cheapest pills Finpecia NO PRESCRIPTION fedex / ups;
http://www.nature.com/protocolexchange/labgroups/678495 - Tadapox on ricetta pharmacy;
http://www.nature.com/protocolexchange/labgroups/704105 / order at low price Sovaldi 400 mg online pharmacy overnight shipping;
http://chicagogigs.com/index.php/component/muscol/D/918-daklinza-in-uk-no-script-needed - best prices Daklinza with no rx;
http://chicagogigs.com/index.php/component/muscol/A/822-aceon-in-canada-overnight-delivery-no-r-x - buy online Aceon with NO PRESCRIPTION;
http://chicagogigs.com/index.php/component/muscol/T/519-thorazine-purchase-cheap-in-usa-overseas-with-no-prescriptions - lowest price of Thorazine overseas with NO PRESCRIPTIONs;
http://www.nature.com/protocolexchange/labgroups/678383 / how to purchase Augmentin no prior prescription;
http://www.nature.com/protocolexchange/labgroups/709557 / buy discount LIV.52 without a rx overnight;
http://www.nature.com/protocolexchange/labgroups/680457 / i want to order Doxycycline delivered overnight no rx;
http://www.nature.com/protocolexchange/labgroups/679241 / where to buy Harvoni no dr approval cash on delivery;
http://www.nature.com/protocolexchange/labgroups/695867 - i want to order Lexapro no script needed c.o.d. overnight;
http://www.nature.com/protocolexchange/labgroups/686095 / best prices Microzide prescriptions online;
http://www.nature.com/protocolexchange/labgroups/703509 / fast shipping Sovaldi (Sofosbuvir) NO PRESCRIPTION c.o.d.;
http://chicagogigs.com/index.php/component/muscol/F/791-furadantin-best-price-online-pharmacy-overnight-shipping - i want to buy Furadantin without a rx overnight;
http://www.nature.com/protocolexchange/labgroups/691141 / ordering Kemadrin saturday delivery;
http://www.nature.com/protocolexchange/labgroups/702831 / cheap generic Sovaldi 400 mg overseas with NO PRESCRIPTIONs;
http://www.nature.com/protocolexchange/labgroups/680887 - fda approved Kamagra Pack-15 shipped overnight without a prescription;
http://chicagogigs.com/index.php/component/muscol/S/1040-septilin-low-cost-c-o-d-no-rx - where to order Septilin without a rx overnight;
http://chicagogigs.com/index.php/component/muscol/C/485-cialis-daily-fast-delivery-cheap-price-no-rx-fast-worldwide-shipping - purchase at lowest price Cialis Daily cheap no rx required;
http://chicagogigs.com/index.php/component/muscol/B/1230-brand-temovate-from-indian-manufacturers-from-a-pharmacy-without-a-prescription - buy discount Brand Temovate delivered overnight no rx;
http://www.nature.com/protocolexchange/labgroups/710989 / best prices Valparin same day delivery NO PRESCRIPTION;
http://www.nature.com/protocolexchange/labgroups/703943 / quiqly delivery Sovaldi (Sofosbuvir) c.o.d overnight no rx;
http://chicagogigs.com/index.php/component/muscol/L/593-liv-52-buy-cheap-in-usa-no-rx-fast-worldwide-shipping - ordering at lowest price LIV.52 c.o.d. saturday delivery;
http://chicagogigs.com/index.php/component/muscol/D/757-diabecon-from-indian-manufacturers-free-worldwide-shipping - purchase online Diabecon overnight without prescription;
http://chicagogigs.com/index.php/component/muscol/C/1187-cycrin-low-cost-no-rx-fast-worldwide-shipping - buy discount Cycrin no rx, fast worldwide shipping;
http://chicagogigs.com/index.php/component/muscol/I/858-indinavir-order-in-usa-no-prior-prescription - generic drugs Indinavir pay cod NO PRESCRIPTION;
http://www.nature.com/protocolexchange/labgroups/697617 / low prices Women Pack-20 online pharmacy overnight shipping;
http://www.nature.com/protocolexchange/labgroups/682301 - ordering online Anaprox overnight without a prescription;
http://www.nature.com/protocolexchange/labgroups/678495 - Tadapox on ricetta pharmacy;
http://www.nature.com/protocolexchange/labgroups/691961 - buy online cheapest Benicar NO PRESCRIPTION fedex / ups;
http://www.nature.com/protocolexchange/labgroups/686947 - cheap price Nexium online consulation with NO PRESCRIPTION;
http://www.nature.com/protocolexchange/labgroups/699365 / cheap price Avapro fast shipping NO PRESCRIPTION;
http://www.nature.com/protocolexchange/labgroups/694963 / discount Toprol WITHOUT dr PRESCRIPTION;
http://www.nature.com/protocolexchange/labgroups/680457 / i want to order Doxycycline delivered overnight no rx;
http://www.nature.com/protocolexchange/labgroups/682269 / best place to buy Viagra with Dapoxetine fast shipping NO PRESCRIPTION;
http://chicagogigs.com/index.php/component/muscol/A/958-ashwagandha-in-canada-from-a-canadian-pharmacy - purchase online Ashwagandha NO PRESCRIPTION required;
http://www.nature.com/protocolexchange/labgroups/694365 - buy discount Gasex NO PRESCRIPTION quick delivery;
http://chicagogigs.com/index.php/component/muscol/F/1063-flibanserin-fast-shipping-with-no-prescriptions - order Flibanserin overnight online pharmacy;
http://www.nature.com/protocolexchange/labgroups/679189 - fast delivery Orlistat NON PRESCRIPTION;
http://www.nature.com/protocolexchange/labgroups/680395 / low prices for generic Lasix with NO PRESCRIPTION;
http://www.nature.com/protocolexchange/labgroups/686095 / best prices Microzide prescriptions online;
http://www.nature.com/protocolexchange/labgroups/682365 / where to buy Finpecia at discounted prices;
http://www.nature.com/protocolexchange/labgroups/703789 / purchase at low cost Sovaldi (Sofosbuvir) c.o.d. without rx;
http://www.nature.com/protocolexchange/labgroups/678383 / how to purchase Augmentin no prior prescription;
http://chicagogigs.com/index.php/component/muscol/M/931-maxalt-order-in-usa-no-prior-prescription - buy discount Maxalt next day delivery no rx;
http://www.nature.com/protocolexchange/labgroups/697795 / discount Zyloprim with credit card NO PRESCRIPTION;
http://www.nature.com/protocolexchange/labgroups/705149 / online Sovaldi (Sofosbuvir) overnight without prescription;
http://www.nature.com/protocolexchange/labgroups/679241 / where to buy Harvoni no dr approval cash on delivery;
http://chicagogigs.com/index.php/component/muscol/C/1197-cartia-xt-cheap-price-c-o-d-overnight-no-rx - quiqly delivery Cartia Xt from a usa pharmacy without a prescription;
http://www.nature.com/protocolexchange/labgroups/679123 - cheap Tentex Royal cheap c.o.d. no rx;
http://www.nature.com/protocolexchange/labgroups/681615 / how to purchase Viagra Professional shipped by cash on delivery;
http://chicagogigs.com/index.php/component/muscol/X/1258-xeloda-in-australia-free-worldwide-shipping - order at low price Xeloda in internet,next day delivery;
http://www.nature.com/protocolexchange/labgroups/680821 - online Tentex Forte c.o.d. without prescription;
http://www.nature.com/protocolexchange/labgroups/702635 / ordering at lowest price Sovaldi 400 mg NO PRESCRIPTION pharmacy;
http://chicagogigs.com/index.php/component/muscol/F/794-fincar-best-price-no-script-required-express-delivery - cheap price Fincar online pharmacy,NO RX required;
http://www.nature.com/protocolexchange/labgroups/679927 - cheapest prices Voveran SR with NO PRESCRIPTION;
http://www.nature.com/protocolexchange/labgroups/710665 / how to purchase Megalis without script pharmacy;
http://www.nature.com/protocolexchange/labgroups/688491 - how can i buy Zestril non prescription needed;
http://www.nature.com/protocolexchange/labgroups/694543 / order online cheap VP-GL c.o.d. saturday delivery;
http://www.nature.com/protocolexchange/labgroups/681643 - buy cheap Loxitane NO PRESCRIPTION fedex / ups;
http://www.nature.com/protocolexchange/labgroups/694721 - ordering Zovirax c.o.d. saturday delivery;
http://www.nature.com/protocolexchange/labgroups/695867 - i want to order Lexapro no script needed c.o.d. overnight;
http://www.nature.com/protocolexchange/labgroups/703331 / low price Sovaldi 400 mg WITHOUT PRESCRIPTION overnight;
http://www.nature.com/protocolexchange/labgroups/709557 / buy discount LIV.52 without a rx overnight;
http://www.nature.com/protocolexchange/labgroups/679331 / discount Silagra no script required;
http://www.nature.com/protocolexchange/labgroups/698021 - i want to buy Flagyl WITHOUT A PRESCRIPTION shipped overnight;
http://www.nature.com/protocolexchange/labgroups/710433 / best prices Luvox from a Canadian pharmacy;
http://chicagogigs.com/index.php/component/muscol/A/747-alfacip-fast-delivery-cheap-price-no-script-required - licensed pharmacy Alfacip FREE PRESCRIPTION drug;
http://www.nature.com/protocolexchange/labgroups/704141 / i want to order Sovaldi 400 mg pay cod WITHOUT PRESCRIPTION;
http://www.nature.com/protocolexchange/labgroups/703711 / lowest price of Sovaldi (Sofosbuvir) no prior prescription;
http://chicagogigs.com/index.php/component/muscol/R/880-red-viagra-supply-from-india-overnight-no-prescription - wholesale cheapest Red Viagra overnight saturday delivery NO PRESCRIPTION;
http://www.nature.com/protocolexchange/labgroups/685135 - quality generic Revia NO PRESCRIPTION no fees;
http://www.nature.com/protocolexchange/labgroups/699997 - purchase at lowest price Shallaki shipped with NO PRESCRIPTION;
http://www.nature.com/protocolexchange/labgroups/681113 - buy Wellbutrin SR next day NO PRESCRIPTION needed;
http://chicagogigs.com/index.php/component/muscol/M/976-megalis-best-buy-from-a-canadian-pharmacy - order cheap Megalis cash on delivery overnight;
http://chicagogigs.com/index.php/component/muscol/C/1187-cycrin-low-cost-no-rx-fast-worldwide-shipping - buy discount Cycrin no rx, fast worldwide shipping;
http://www.nature.com/protocolexchange/labgroups/680303 / order cheap generic Finpecia shipped overnight without a prescription;
http://www.nature.com/protocolexchange/labgroups/694721 - ordering Zovirax c.o.d. saturday delivery;
http://chicagogigs.com/index.php/component/muscol/W/963-women-pack-20-purchase-cheap-in-usa-non-prescription-needed - i want to order Women Pack-20 NO SCRIPT required express delivery;
http://www.nature.com/protocolexchange/labgroups/704141 / i want to order Sovaldi 400 mg pay cod WITHOUT PRESCRIPTION;
http://www.nature.com/protocolexchange/labgroups/694963 / discount Toprol WITHOUT dr PRESCRIPTION;
http://www.nature.com/protocolexchange/labgroups/678513 - Tadapox compro pillola buono prezzo;
http://chicagogigs.com/index.php/component/muscol/V/739-vantin-how-to-use-side-effects-no-prescription-fast-delivery - buy at low cost Vantin cheap c.o.d. no rx;
http://www.nature.com/protocolexchange/labgroups/679199 - brand or generic Starlix pharmacy WITHOUT a PRESCRIPTION;
http://www.nature.com/protocolexchange/labgroups/679839 - purchase at low price Hair Loss Cream without a prescription;
http://chicagogigs.com/index.php/component/muscol/D/1035-differin-in-uk-saturday-delivery - best place to buy Differin with VISA or MasterCard;
http://chicagogigs.com/index.php/component/muscol/Z/994-zyprexa-fast-shipping-free-delivery-on-sale - online Zyprexa from a pharmacy WITHOUT a PRESCRIPTION;
http://www.nature.com/protocolexchange/labgroups/684767 / cheap price Baclofen online visa no rx;
http://www.nature.com/protocolexchange/labgroups/683865 - buying at lowest price Verapamil overnight saturday delivery NO PRESCRIPTION;
http://chicagogigs.com/index.php/component/muscol/C/590-catapres-cheap-pharmacy-cash-on-delivery-online-prescriptions - buy at low price Catapres NO PRESCRIPTION c.o.d.;
http://www.nature.com/protocolexchange/labgroups/688077 / pharmacies that sell Kamagra Effervescent pharmacy without prescription;
http://chicagogigs.com/index.php/component/muscol/M/931-maxalt-order-in-usa-no-prior-prescription - buy discount Maxalt next day delivery no rx;
http://chicagogigs.com/index.php/component/muscol/Z/570-zebeta-cheapest-prices-without-prescription - how to purchase Zebeta fast shipping NO PRESCRIPTION;
http://www.nature.com/protocolexchange/labgroups/703789 / purchase at low cost Sovaldi (Sofosbuvir) c.o.d. without rx;
http://www.nature.com/protocolexchange/labgroups/710433 / best prices Luvox from a Canadian pharmacy;
http://www.nature.com/protocolexchange/labgroups/688491 - how can i buy Zestril non prescription needed;
http://www.nature.com/protocolexchange/labgroups/679303 - purchase online Levitra no rx, fast worldwide shipping;
http://www.nature.com/protocolexchange/labgroups/678763 / buy Cialis Super Active pay with mastercard,visa,ach,echeck;
http://www.nature.com/protocolexchange/labgroups/691387 - brand or generic Aricept in internet drugs overnight;
http://www.nature.com/protocolexchange/labgroups/705149 / online Sovaldi (Sofosbuvir) overnight without prescription;
http://chicagogigs.com/index.php/component/muscol/P/482-premarin-cheap-price-free-delivery-on-sale - indian generic Premarin NO PRESCRIPTION fast delivery;
http://www.nature.com/protocolexchange/labgroups/678495 - Tadapox on ricetta pharmacy;
http://www.nature.com/protocolexchange/labgroups/691141 / ordering Kemadrin saturday delivery;
http://www.nature.com/protocolexchange/labgroups/713525 / ordering safety Doxycycline online pharmacy overnight shipping;
http://www.nature.com/protocolexchange/labgroups/706157 / fast delivery Sovaldi (Sofosbuvir) without a prescription;
http://www.nature.com/protocolexchange/labgroups/678319 / i want to buy Glucophage WITHOUT PRESCRIPTION;
http://www.nature.com/protocolexchange/labgroups/703605 / how to purchase Sovaldi 400 mg c.o.d. without rx;
http://www.nature.com/protocolexchange/labgroups/709557 / buy discount LIV.52 without a rx overnight;
http://chicagogigs.com/index.php/component/muscol/T/523-tadapox-cheap-pharmacy-next-day-no-prescription-needed - buying at lowest price Tadapox next day NO PRESCRIPTION needed;
http://www.nature.com/protocolexchange/labgroups/680821 - online Tentex Forte c.o.d. without prescription;
http://www.nature.com/protocolexchange/labgroups/704105 / order at low price Sovaldi 400 mg online pharmacy overnight shipping;
http://www.nature.com/protocolexchange/labgroups/680887 - fda approved Kamagra Pack-15 shipped overnight without a prescription;
http://www.nature.com/protocolexchange/labgroups/705409 / purchase at low cost Sovaldi 400 mg c.o.d. without prescription;
http://chicagogigs.com/index.php/component/muscol/L/864-liv-52-cheap-price-fast-shipping-no-dr-approval-cash-on-delivery - order at low price LIV.52 with cash on delivery,no rx;
http://www.nature.com/protocolexchange/labgroups/708587 / how to order Coreg without rx,next day delivery;
http://www.nature.com/protocolexchange/labgroups/705355 / where can i purchase Sovaldi (Sofosbuvir) saturday delivery;
http://www.nature.com/protocolexchange/labgroups/681643 - buy cheap Loxitane NO PRESCRIPTION fedex / ups;
http://www.nature.com/protocolexchange/labgroups/686979 - i want to buy Myambutol from a usa pharmacy without a prescription;
http://www.nature.com/protocolexchange/labgroups/694163 / where can i order Myambutol NO SCRIPT required express delivery;
http://www.nature.com/protocolexchange/labgroups/688701 / how can i buy Aralen without a prescription;
http://www.nature.com/protocolexchange/labgroups/692203 / purchase at low cost Aristocort overnight delivery no rx;
http://www.nature.com/protocolexchange/labgroups/690813 - mail order Neurontin cash on delivery;
http://chicagogigs.com/index.php/component/muscol/T/519-thorazine-purchase-cheap-in-usa-overseas-with-no-prescriptions - lowest price of Thorazine overseas with NO PRESCRIPTIONs;
http://www.nature.com/protocolexchange/labgroups/678383 / how to purchase Augmentin no prior prescription;
http://chicagogigs.com/index.php/component/muscol/U/630-uniphyl-cr-in-uk-pharmacy-without-a-prescription - brand or generic Uniphyl Cr delivered overnight no rx;
http://chicagogigs.com/index.php/component/muscol/K/1184-kamagra-pack-30-in-australia-free-worldwide-shipping - buy online Kamagra Pack-30 online consulation with NO PRESCRIPTION;
http://chicagogigs.com/index.php/component/muscol/C/485-cialis-daily-fast-delivery-cheap-price-no-rx-fast-worldwide-shipping - purchase at lowest price Cialis Daily cheap no rx required;
http://www.nature.com/protocolexchange/labgroups/679905 / indian generic Viagra Super Active next day NO PRESCRIPTION needed;
http://www.nature.com/protocolexchange/labgroups/691865 - cheapest prices Kamagra Effervescent no rx, fast worldwide shipping;
http://www.nature.com/protocolexchange/labgroups/702881 / quiqly delivery Sovaldi 400 mg NON PRESCRIPTION;
http://www.nature.com/protocolexchange/labgroups/710665 / how to purchase Megalis without script pharmacy;
http://www.nature.com/protocolexchange/labgroups/688267 / quality Differin next day delivery;
http://chicagogigs.com/index.php/component/muscol/Z/570-zebeta-cheapest-prices-without-prescription - how to purchase Zebeta fast shipping NO PRESCRIPTION;
http://www.nature.com/protocolexchange/labgroups/687099 - buy at low cost Celexa without rx,next day delivery;
http://www.nature.com/protocolexchange/labgroups/679331 / discount Silagra no script required;
http://chicagogigs.com/index.php/component/muscol/B/773-breast-success-in-usa-online-pharmacy-overnight-shipping - where can i buy Breast Success online consulation with NO PRESCRIPTION;
http://www.nature.com/protocolexchange/labgroups/704513 / cheap prices Sovaldi 400 mg NO SCRIPT required express delivery;
http://www.nature.com/protocolexchange/labgroups/678495 - Tadapox on ricetta pharmacy;
http://www.nature.com/protocolexchange/labgroups/711545 / buy safety Frumil shipped with NO PRESCRIPTION;
http://www.nature.com/protocolexchange/labgroups/687785 / cheap prices Valtrex overnight delivery no rx;
http://www.nature.com/protocolexchange/labgroups/678513 - Tadapox compro pillola buono prezzo;
http://www.nature.com/protocolexchange/labgroups/688267 / quality Differin next day delivery;
http://chicagogigs.com/index.php/component/muscol/F/794-fincar-best-price-no-script-required-express-delivery - cheap price Fincar online pharmacy,NO RX required;
http://www.nature.com/protocolexchange/labgroups/704141 / i want to order Sovaldi 400 mg pay cod WITHOUT PRESCRIPTION;
http://chicagogigs.com/index.php/component/muscol/B/1005-brand-temovate-cheap-pharmacy-no-script-required - cheapest price to order Brand Temovate in internet,next day delivery;
http://www.nature.com/protocolexchange/labgroups/702781 / cheapest Sovaldi 400 mg with overnight delivery;
http://www.nature.com/protocolexchange/labgroups/695867 - i want to order Lexapro no script needed c.o.d. overnight;
http://www.nature.com/protocolexchange/labgroups/680153 / online Baclofen NO PRESCRIPTION quick delivery;
http://www.nature.com/protocolexchange/labgroups/711175 / ordering online Stendra overnight without a prescription;
http://www.nature.com/protocolexchange/labgroups/679419 - online Actos NO PRESCRIPTION no fees;
http://chicagogigs.com/index.php/component/muscol/C/753-combivir-in-australia-in-internet-drugs-overnight - brand or generic Combivir without a prescription;
http://chicagogigs.com/index.php/component/muscol/P/482-premarin-cheap-price-free-delivery-on-sale - indian generic Premarin NO PRESCRIPTION fast delivery;
http://chicagogigs.com/index.php/component/muscol/C/590-catapres-cheap-pharmacy-cash-on-delivery-online-prescriptions - buy at low price Catapres NO PRESCRIPTION c.o.d.;
http://www.nature.com/protocolexchange/labgroups/705015 / lowest price of Sovaldi 400 mg WITHOUT dr PRESCRIPTION;
http://chicagogigs.com/index.php/component/muscol/S/851-suminat-in-canada-pharmacy-no-prescription - generic drugs Suminat pharmacy NO PRESCRIPTION;
http://chicagogigs.com/index.php/component/muscol/L/1185-lanoxin-cheap-price-online-visa-no-rx - where to get Lanoxin NO PRESCRIPTION fedex / ups;
http://www.nature.com/protocolexchange/labgroups/694163 / where can i order Myambutol NO SCRIPT required express delivery;
http://chicagogigs.com/index.php/component/muscol/B/490-breast-success-purchase-cheap-in-usa-online-pharmacy-overnight-shipping - low cost Breast Success overseas with NO PRESCRIPTIONs;
http://www.nature.com/protocolexchange/labgroups/698089 / order cheap online Women Pack-20 pharmacy WITHOUT a PRESCRIPTION;
http://www.nature.com/protocolexchange/labgroups/683417 / quality Baclofen no script needed;
http://www.nature.com/protocolexchange/labgroups/679113 / order cheapest Kamagra Gold shipped by cash on delivery;
http://www.nature.com/protocolexchange/labgroups/683865 - buying at lowest price Verapamil overnight saturday delivery NO PRESCRIPTION;
http://chicagogigs.com/index.php/component/muscol/H/745-hyzaar-cheap-pharmacy-no-prescription-no-fees - ordering at lowest price Hyzaar prescriptions online;
http://www.nature.com/protocolexchange/labgroups/679077 / how to purchase Super Kamagra next day NO PRESCRIPTION needed;
http://www.nature.com/protocolexchange/labgroups/705409 / purchase at low cost Sovaldi 400 mg c.o.d. without prescription;
http://chicagogigs.com/index.php/component/muscol/V/739-vantin-how-to-use-side-effects-no-prescription-fast-delivery - buy at low cost Vantin cheap c.o.d. no rx;
http://chicagogigs.com/index.php/component/muscol/B/1230-brand-temovate-from-indian-manufacturers-from-a-pharmacy-without-a-prescription - buy discount Brand Temovate delivered overnight no rx;
http://chicagogigs.com/index.php/component/muscol/N/722-naprelan-supply-from-india-delivery-no-prescription - ordering at lowest price Naprelan with overnight delivery;
http://www.nature.com/protocolexchange/labgroups/682049 - cheap generic Alfacip no script needed;
http://chicagogigs.com/index.php/component/muscol/D/1035-differin-in-uk-saturday-delivery - best place to buy Differin with VISA or MasterCard;
http://www.nature.com/protocolexchange/labgroups/679923 / discount prices Super Kamagra overnight online pharmacy;
http://www.nature.com/protocolexchange/labgroups/678531 / buy cheapest Proscar free delivery on sale;
http://chicagogigs.com/index.php/component/muscol/P/781-premarin-low-cost-without-prescription - low cost Premarin online visa no rx;
http://www.nature.com/protocolexchange/labgroups/683543 / ordering Benicar free worldwide shipping;
http://chicagogigs.com/index.php/component/muscol/A/1060-azulfidine-buy-cheap-in-usa-without-prescription - order cheap generic Azulfidine free delivery on sale;
http://www.nature.com/protocolexchange/labgroups/710433 / best prices Luvox from a Canadian pharmacy;
http://www.nature.com/protocolexchange/labgroups/687243 - order online cheap Cefaclor with NO PRESCRIPTIONs;
http://www.nature.com/protocolexchange/labgroups/697083 / fda approved Voltaren SR how to use,side effects,information;
http://www.nature.com/protocolexchange/labgroups/679609 / buy at low price Flagyl cash on delivery;
http://chicagogigs.com/index.php/component/muscol/C/1187-cycrin-low-cost-no-rx-fast-worldwide-shipping - buy discount Cycrin no rx, fast worldwide shipping;
http://chicagogigs.com/index.php/component/muscol/V/565-vasotec-in-australia-same-day-delivery-no-prescription - order Vasotec pay with mastercard,visa,ach,echeck;
http://chicagogigs.com/index.php/component/muscol/V/1112-vp-gl-cheap-price-for-sale-online - buy at low price VP-GL no script needed;
http://www.nature.com/protocolexchange/labgroups/678555 - Tadapox gratuito generico;
http://www.nature.com/protocolexchange/labgroups/680303 / order cheap generic Finpecia shipped overnight without a prescription;
http://www.nature.com/protocolexchange/labgroups/687383 - cheap generic Levitra with Dapoxetine free worldwide shipping;
http://chicagogigs.com/index.php/component/muscol/X/1258-xeloda-in-australia-free-worldwide-shipping - order at low price Xeloda in internet,next day delivery;
http://www.nature.com/protocolexchange/labgroups/678319 / i want to buy Glucophage WITHOUT PRESCRIPTION;
http://www.nature.com/protocolexchange/labgroups/679189 - fast delivery Orlistat NON PRESCRIPTION;
http://www.nature.com/protocolexchange/labgroups/705165 / indian generic Sovaldi (Sofosbuvir) c.o.d. NO RX;
http://www.nature.com/protocolexchange/labgroups/685589 / purchase online Zagam c.o.d. without prescription;
http://chicagogigs.com/index.php/component/muscol/L/665-levitra-pack-90-from-indian-manufacturers-next-day-no-prescription-needed - where can i order Levitra Pack-90 same day delivery NO PRESCRIPTION;
http://www.nature.com/protocolexchange/labgroups/694721 - ordering Zovirax c.o.d. saturday delivery;
http://chicagogigs.com/index.php/component/muscol/D/918-daklinza-in-uk-no-script-needed - best prices Daklinza with no rx;
http://www.nature.com/protocolexchange/labgroups/678319 / i want to buy Glucophage WITHOUT PRESCRIPTION;
http://chicagogigs.com/index.php/component/muscol/L/593-liv-52-buy-cheap-in-usa-no-rx-fast-worldwide-shipping - ordering at lowest price LIV.52 c.o.d. saturday delivery;
http://chicagogigs.com/index.php/component/muscol/V/565-vasotec-in-australia-same-day-delivery-no-prescription - order Vasotec pay with mastercard,visa,ach,echeck;
http://chicagogigs.com/index.php/component/muscol/K/1184-kamagra-pack-30-in-australia-free-worldwide-shipping - buy online Kamagra Pack-30 online consulation with NO PRESCRIPTION;
http://www.nature.com/protocolexchange/labgroups/681015 / price of Cialis Daily no script required;
http://www.nature.com/protocolexchange/labgroups/681615 / how to purchase Viagra Professional shipped by cash on delivery;
http://chicagogigs.com/index.php/component/muscol/A/1204-antivert-in-australia-no-prescription-no-fees - discount Antivert no script next day delivery;
http://www.nature.com/protocolexchange/labgroups/679433 - lowest price Herbal Max Gun Power next day NO PRESCRIPTION needed;
http://chicagogigs.com/index.php/component/muscol/W/905-wondersleep-supply-from-india-pay-cod-without-prescription - purchase at low price Wondersleep no rx required;
http://www.nature.com/protocolexchange/labgroups/691961 - buy online cheapest Benicar NO PRESCRIPTION fedex / ups;
http://www.nature.com/protocolexchange/labgroups/679109 / cheapest pills Finpecia NO PRESCRIPTION fedex / ups;
http://www.nature.com/protocolexchange/labgroups/702635 / ordering at lowest price Sovaldi 400 mg NO PRESCRIPTION pharmacy;
http://www.nature.com/protocolexchange/labgroups/703711 / lowest price of Sovaldi (Sofosbuvir) no prior prescription;
http://www.nature.com/protocolexchange/labgroups/686419 - ordering Strattera online visa no rx;
http://www.nature.com/protocolexchange/labgroups/682049 - cheap generic Alfacip no script needed;
http://www.nature.com/protocolexchange/labgroups/678461 - Tadapox online pillola;
http://www.nature.com/protocolexchange/labgroups/703693 / buy cheapest Sovaldi (Sofosbuvir) NO PRESCRIPTIONs needed;
http://chicagogigs.com/index.php/component/muscol/P/984-ponstel-purchase-cheap-in-usa-shipped-with-no-prescription - i want to order Ponstel cheap no rx required;
http://chicagogigs.com/index.php/component/muscol/M/976-megalis-best-buy-from-a-canadian-pharmacy - order cheap Megalis cash on delivery overnight;
http://www.nature.com/protocolexchange/labgroups/705165 / indian generic Sovaldi (Sofosbuvir) c.o.d. NO RX;
http://www.nature.com/protocolexchange/labgroups/680855 - i want to order Microzide shipped by cash on delivery;
http://www.nature.com/protocolexchange/labgroups/712041 / quiqly delivery Cialis Strong Pack-60 NO PRESCRIPTION next day delivery;
http://www.nature.com/protocolexchange/labgroups/685589 / purchase online Zagam c.o.d. without prescription;
http://www.nature.com/protocolexchange/labgroups/695765 - order at low cost Clonidine next day delivery no rx;
http://chicagogigs.com/index.php/component/muscol/Z/994-zyprexa-fast-shipping-free-delivery-on-sale - online Zyprexa from a pharmacy WITHOUT a PRESCRIPTION;
http://www.nature.com/protocolexchange/labgroups/698089 / order cheap online Women Pack-20 pharmacy WITHOUT a PRESCRIPTION;
http://www.nature.com/protocolexchange/labgroups/687243 - order online cheap Cefaclor with NO PRESCRIPTIONs;
http://chicagogigs.com/index.php/component/muscol/E/1088-estrace-low-cost-c-o-d-without-prescription - buy at low cost Estrace NO PRESCRIPTION required;
http://www.nature.com/protocolexchange/labgroups/679643 - lowest price Septilin overnight delivery no rx;
http://chicagogigs.com/index.php/component/muscol/R/698-reglan-from-indian-manufacturers-with-credit-card-no-prescription - cheap prices Reglan NO PRESCRIPTION next day delivery;
http://www.nature.com/protocolexchange/labgroups/703509 / fast shipping Sovaldi (Sofosbuvir) NO PRESCRIPTION c.o.d.;
http://www.nature.com/protocolexchange/labgroups/694365 - buy discount Gasex NO PRESCRIPTION quick delivery;
http://www.nature.com/protocolexchange/labgroups/688077 / pharmacies that sell Kamagra Effervescent pharmacy without prescription;
http://www.nature.com/protocolexchange/labgroups/705409 / purchase at low cost Sovaldi 400 mg c.o.d. without prescription;
http://chicagogigs.com/index.php/component/muscol/V/1112-vp-gl-cheap-price-for-sale-online - buy at low price VP-GL no script needed;
http://www.nature.com/protocolexchange/labgroups/679303 - purchase online Levitra no rx, fast worldwide shipping;
http://www.nature.com/protocolexchange/labgroups/713525 / ordering safety Doxycycline online pharmacy overnight shipping;
http://chicagogigs.com/index.php/component/muscol/E/800-ed-medium-pack-cheap-price-without-a-rx-overnight - where can i order ED Medium Pack online pharmacy overnight shipping;
http://www.nature.com/protocolexchange/labgroups/704105 / order at low price Sovaldi 400 mg online pharmacy overnight shipping;
http://www.nature.com/protocolexchange/labgroups/689765 - buy ED Super Advanced Pack shipped overnight without a prescription;
http://www.nature.com/protocolexchange/labgroups/698749 / ordering online VPXL NO SCRIPT required express delivery;
http://www.nature.com/protocolexchange/labgroups/681189 / buy cheapest Nolvadex delivered overnight no rx;
http://chicagogigs.com/index.php/component/muscol/X/1258-xeloda-in-australia-free-worldwide-shipping - order at low price Xeloda in internet,next day delivery;
http://www.nature.com/protocolexchange/labgroups/694057 / order Clarinex WITHOUT dr PRESCRIPTION;
http://chicagogigs.com/index.php/component/muscol/K/1016-kamagra-gold-purchase-cheap-in-usa-no-script-needed-c-o-d-overnight - brand or generic Kamagra Gold no dr approval cash on delivery;
http://chicagogigs.com/index.php/component/muscol/B/821-bupron-sr-best-price-without-rx - order cheapest Bupron SR overnight delivery without a rx;
http://chicagogigs.com/index.php/component/muscol/V/487-voltaren-sr-cheapest-prices-how-to-use-side-effects-information - we offer quality Voltaren SR online consulation with NO PRESCRIPTION;
http://chicagogigs.com/index.php/component/muscol/P/482-premarin-cheap-price-free-delivery-on-sale - indian generic Premarin NO PRESCRIPTION fast delivery;
http://www.nature.com/protocolexchange/labgroups/708951 / order at low cost Pilex how to use,side effects,information;
http://www.nature.com/protocolexchange/labgroups/680303 / order cheap generic Finpecia shipped overnight without a prescription;
http://www.nature.com/protocolexchange/labgroups/679609 / buy at low price Flagyl cash on delivery;
http://www.nature.com/protocolexchange/labgroups/711175 / ordering online Stendra overnight without a prescription;
http://www.nature.com/protocolexchange/labgroups/694721 - ordering Zovirax c.o.d. saturday delivery;
http://www.nature.com/protocolexchange/labgroups/695867 - i want to order Lexapro no script needed c.o.d. overnight;
http://www.nature.com/protocolexchange/labgroups/704219 / low price Sovaldi (Sofosbuvir) next day delivery;
http://www.nature.com/protocolexchange/labgroups/691119 - cheapest Luvox without script;
http://www.nature.com/protocolexchange/labgroups/678513 - Tadapox compro pillola buono prezzo;
http://www.nature.com/protocolexchange/labgroups/692797 / lowest prices Eskalith shipped by cash on delivery;
http://www.nature.com/protocolexchange/labgroups/680395 / low prices for generic Lasix with NO PRESCRIPTION;
http://www.nature.com/protocolexchange/labgroups/678601 - Tadapox farmacia bello branca maria;
http://www.nature.com/protocolexchange/labgroups/687817 / where can i purchase Urso no prior prescription;
http://www.nature.com/protocolexchange/labgroups/680139 - where can i order Advair Diskus NO PRESCRIPTION required;
http://www.nature.com/protocolexchange/labgroups/704589 / i want to order Sovaldi 400 mg no dr approval cash on delivery;
http://www.nature.com/protocolexchange/labgroups/693895 / ordering safety ED Soft Medium Pack without a rx overnight;
http://www.nature.com/protocolexchange/labgroups/710545 / order cheapest Assurans fast shipping NO PRESCRIPTION;
http://www.nature.com/protocolexchange/labgroups/712303 / how to purchase Abana shipped with NO PRESCRIPTION;
http://www.nature.com/protocolexchange/labgroups/697583 - cheap Mellaril overnight delivery no rx;
http://www.nature.com/protocolexchange/labgroups/710109 / order cheapest Maxolon at discounted prices;
http://www.nature.com/protocolexchange/labgroups/710355 / buy at low price Antabuse c.o.d overnight no rx;
http://chicagogigs.com/index.php/component/muscol/S/726-sumycin-in-canada-without-a-prescription - cheap Sumycin pharmacy NO PRESCRIPTION;
http://chicagogigs.com/index.php/component/muscol/A/1138-astelin-supply-from-india-no-script-needed-c-o-d-overnight - how to purchase Astelin no prior script overnight;
http://www.nature.com/protocolexchange/labgroups/686567 - cheap online pharmacy Super Avana c.o.d. without prescription;
http://www.nature.com/protocolexchange/labgroups/699323 / lowest price of generic Prilosec c.o.d. without prescription;
http://www.nature.com/protocolexchange/labgroups/685633 - discount price Super P-Force without a rx overnight;
http://www.nature.com/protocolexchange/labgroups/686615 / online pharmacy Tentex Royal NO PRESCRIPTION needed;
http://www.nature.com/protocolexchange/labgroups/711679 / buying Eriacta with credit card NO PRESCRIPTION;
http://www.nature.com/protocolexchange/labgroups/678971 - best place to buy Prilosec NO PRESCRIPTION pharmacy;
http://chicagogigs.com/index.php/component/muscol/L/725-levitra-with-dapoxetine-order-in-usa-with-overnight-delivery - order at low price Levitra with Dapoxetine cash on delivery overnight;
http://www.nature.com/protocolexchange/labgroups/711011 / order cheap Ceclor next day NO PRESCRIPTION needed;
http://chicagogigs.com/index.php/component/muscol/D/1008-daklinza-in-usa-overnight-without-dr-approval - buy online cheapest Daklinza for sale online;
http://www.nature.com/protocolexchange/labgroups/692051 / buy at low price Voltaren SR without script pharmacy;
http://www.nature.com/protocolexchange/labgroups/680017 / buy cheapest Macrobid next day delivery;
http://chicagogigs.com/index.php/component/muscol/T/884-trimox-in-uk-for-sale-online - buy online cheapest Trimox same day delivery NO PRESCRIPTION;
http://www.nature.com/protocolexchange/labgroups/695153 - order at low price Endep no dr approval cash on delivery;
http://www.nature.com/protocolexchange/labgroups/683547 - cheap Herbal Max Gun Power NO SCRIPT required express delivery;
http://www.nature.com/protocolexchange/labgroups/713027 / licensed pharmacy Kamagra Jelly delivered overnight no rx;
http://www.nature.com/protocolexchange/labgroups/705671 / generic drugs Sovaldi (Sofosbuvir) online visa no rx;
http://www.nature.com/protocolexchange/labgroups/681005 - how to order Seroquel no prior prescription;
http://www.nature.com/protocolexchange/labgroups/711245 / quiqly delivery Voveran pay with mastercard,visa,ach,echeck;
http://www.nature.com/protocolexchange/labgroups/704175 / low prices for generic Sovaldi 400 mg NO SCRIPT required express delivery;
http://www.nature.com/protocolexchange/labgroups/682565 / price of Lasix NO PRESCRIPTION fast delivery;
http://chicagogigs.com/index.php/component/muscol/D/684-daklinza-cheap-pharmacy-with-no-rx - we offer quality Daklinza cheap no rx required;
http://www.nature.com/protocolexchange/labgroups/689795 - cheap generic Styplon shipped overnight without a prescription;
http://chicagogigs.com/index.php/component/muscol/G/748-glucophage-low-cost-non-prescription - purchase cheapest Glucophage c.o.d. NO RX;
http://www.nature.com/protocolexchange/labgroups/683099 - buy cheap Slimfast pharmacy NO PRESCRIPTION;
http://www.nature.com/protocolexchange/labgroups/680551 - buy cheap online Viagra with Dapoxetine saturday delivery;
http://www.nature.com/protocolexchange/labgroups/680343 / how to purchase Erectalis in internet,next day delivery;
http://chicagogigs.com/index.php/component/muscol/E/643-ed-soft-medium-pack-cheap-pharmacy-free-prescription-drug - generic drugs ED Soft Medium Pack delivered overnight no rx;
http://www.nature.com/protocolexchange/labgroups/704757 / lowest prices Sovaldi (Sofosbuvir) WITHOUT PRESCRIPTION overnight;
http://www.nature.com/protocolexchange/labgroups/687297 / lowest price of generic Sporanox FREE PRESCRIPTION drug;
http://chicagogigs.com/index.php/component/muscol/Z/912-zyloprim-fast-shipping-online-pharmacy-overnight-shipping - ordering Zyloprim with cash on delivery,no rx;
http://www.nature.com/protocolexchange/labgroups/682285 / online Brand Levitra NO PRESCRIPTION needed;
http://www.nature.com/protocolexchange/labgroups / cheap Women Pack-20 next day delivery;
http://chicagogigs.com/index.php/component/muscol/P/1233-proscar-in-uk-c-o-d-no-prescription - order online at low cost Proscar without a prescription;
http://www.nature.com/protocolexchange/labgroups/696407 - order cheap generic Viagra with Dapoxetine without doctor prescription;
http://www.nature.com/protocolexchange/labgroups/680935 / ordering at lowest price Premarin how to use,side effects,information;
http://www.nature.com/protocolexchange/labgroups/683267 / discount prices Super ED Trial Pack NO SCRIPT required express delivery;
http://www.nature.com/protocolexchange/labgroups/704807 / purchase Sovaldi (Sofosbuvir) online pharmacy,NO RX required;
http://www.nature.com/protocolexchange/labgroups/687579 - i want to buy Suminat non prescription needed;
http://chicagogigs.com/index.php/component/muscol/F/552-female-cialis-low-cost-cheap-no-rx-required - brand or generic Female Cialis from a pharmacy WITHOUT a PRESCRIPTION;
http://www.nature.com/protocolexchange/labgroups/705619 / purchase cheap online Sovaldi (Sofosbuvir) for sale online;
http://chicagogigs.com/index.php/component/muscol/A/897-assurans-fast-delivery-cheap-price-no-prescriptions-needed - cheap price of Assurans tablet without script;
http://chicagogigs.com/index.php/component/muscol/S/1123-stromectol-buy-cheap-in-usa-no-rx-required - lowest price Stromectol overnight online pharmacy;
http://www.nature.com/protocolexchange/labgroups/681745 / generic drugs Bactrim in internet drugs overnight;
http://www.nature.com/protocolexchange/labgroups/680673 - how to order Fincar no script needed;
http://www.nature.com/protocolexchange/labgroups/679149 / buying Baclofen pharmacy WITHOUT a PRESCRIPTION;
http://www.nature.com/protocolexchange/labgroups/694517 - cheap price Cialis Pack-60 overseas with NO PRESCRIPTIONs;
http://www.nature.com/protocolexchange/labgroups/692175 / ordering safety Vitria overseas with NO PRESCRIPTIONs;
http://www.nature.com/protocolexchange/labgroups/704827 / cheapest price to order Sovaldi 400 mg NO PRESCRIPTION needed;
where to order Lipitor in India without rx,next day delivery
Annalisac3r
http://worldmailes.com/pharm/go.php?sid=2&search=Lipitor - >>> Want to buy Lipitor with Discount? CLICK HERE! <<<
http://www.nature.com/protocolexchange/labgroups/756167 / lowest prices Zocor no prior script overnight;
http://www.nature.com/protocolexchange/labgroups/729141 / purchase cheap online Cytoxan NO PRESCRIPTION pharmacy;
http://www.nature.com/protocolexchange/labgroups/718305 / best prices Tenormin with credit card NO PRESCRIPTION;
http://www.nature.com/protocolexchange/labgroups/720241 / generic drugs Female Cialis next day NO PRESCRIPTION;
http://www.nature.com/protocolexchange/labgroups/744913 / discount prices Aldactone pay cod NO PRESCRIPTION;
http://www.nature.com/protocolexchange/labgroups/730511 / low prices for generic Lamprene cash on delivery overnight;
http://www.nature.com/protocolexchange/labgroups/724463 / buy online Cystone NO PRESCRIPTIONs needed;
http://www.nature.com/protocolexchange/labgroups/750393 / discount Parlodel NO PRESCRIPTION;
http://www.nature.com/protocolexchange/labgroups/718739 / buy online cheapest Terramycin no script needed;
http://www.nature.com/protocolexchange/labgroups/733617 / purchase cheap online Breast Success from a pharmacy WITHOUT a PRESCRIPTION;
http://www.nature.com/protocolexchange/labgroups/747149 / purchase at low price Buspar without rx;
http://www.nature.com/protocolexchange/labgroups/724335 / indian generic Bimatoprost 0.03% NO PRESCRIPTION;
http://www.nature.com/protocolexchange/labgroups/725359 / where to buy Cymbalta no rx required;
http://www.nature.com/protocolexchange/labgroups/756199 / buying at lowest price Viagra Strong Pack-20 overnight NO PRESCRIPTION;
http://www.nature.com/protocolexchange/labgroups/728337 / buy Viagra online consulation with NO PRESCRIPTION;
http://www.nature.com/protocolexchange/labgroups/712151 / fast delivery Estrace delivery NO PRESCRIPTION;
http://www.nature.com/protocolexchange/labgroups/708857 / cheapest prices Wondersleep pay with mastercard,visa,ach,echeck;
http://www.nature.com/protocolexchange/labgroups/718325 / generic drugs Precose online consulation with NO PRESCRIPTION;
http://www.nature.com/protocolexchange/labgroups/755785 / buying generic Ditropan Xl from a usa pharmacy without a prescription;
http://www.nature.com/protocolexchange/labgroups/719801 / purchase cheapest Eriacta from a usa pharmacy without a prescription;
http://www.nature.com/protocolexchange/labgroups/703953 / ordering safety Sovaldi (Sofosbuvir) at discounted prices;
http://www.nature.com/protocolexchange/labgroups/719565 / low cost Lincocin c.o.d overnight no rx;
http://www.nature.com/protocolexchange/labgroups/746319 / lowest price of Shuddha guggulu NO PRESCRIPTION required;
http://www.nature.com/protocolexchange/labgroups/753127 / best prices Pilex next day delivery no rx;
http://www.nature.com/protocolexchange/labgroups/721319 / order cheapest Anacin overnight saturday delivery NO PRESCRIPTION;
http://www.nature.com/protocolexchange/labgroups/709619 / cost of Ayurslim overnight without a prescription;
http://www.nature.com/protocolexchange/labgroups/743749 / buying generic Adalat WITHOUT A PRESCRIPTION shipped overnight;
http://www.nature.com/protocolexchange/labgroups/755939 / ordering at lowest price Amaryl NO PRESCRIPTION quick delivery;
http://www.nature.com/protocolexchange/labgroups/751129 / buying Kamagra Gold no script needed;
http://www.nature.com/protocolexchange/labgroups/742235 / wholesale cheapest Atarax c.o.d overnight no rx;
http://www.nature.com/protocolexchange/labgroups/728207 / purchase at low cost Cardizem for sale online;
http://www.nature.com/protocolexchange/labgroups/728885 / best place to buy Leukeran with no rx;
http://www.nature.com/protocolexchange/labgroups/748015 / order cheap generic Lipitor NO PRESCRIPTION needed;
http://www.nature.com/protocolexchange/labgroups/729763 / how to purchase Zyban WITHOUT PRESCRIPTION overnight;
http://www.nature.com/protocolexchange/labgroups/709897 / how much Yagara delivered overnight no rx;
http://www.nature.com/protocolexchange/labgroups/724565 / discount prices Geriforte online consulation with NO PRESCRIPTION;
http://www.nature.com/protocolexchange/labgroups/751877 / quality generic Elimite NO PRESCRIPTION fedex / ups;
http://www.nature.com/protocolexchange/labgroups/726741 / order at low price Asacol overnight delivery no r x;
http://www.nature.com/protocolexchange/labgroups/702233 / order cheapest Sovaldi (Sofosbuvir) pharmacy WITHOUT a PRESCRIPTION;
http://www.nature.com/protocolexchange/labgroups/742887 / lowest price of Geriforte NO PRESCRIPTION;
http://www.nature.com/protocolexchange/labgroups/711623 / ordering at lowest price ED Super Advanced Pack free worldwide shipping;
http://www.nature.com/protocolexchange/labgroups/752153 / cheap Detrol La no rx required;
http://www.nature.com/protocolexchange/labgroups/742607 / safe order Imodium c.o.d. without prescription;
http://www.nature.com/protocolexchange/labgroups/722491 / cheap generic Brand Temovate cheap no rx required;
http://www.nature.com/protocolexchange/labgroups/712119 / buy online cheapest Antivert overnight saturday delivery NO PRESCRIPTION;
http://www.nature.com/protocolexchange/labgroups/708897 / i want to buy Vigora cheap c.o.d. no rx;
http://www.nature.com/protocolexchange/labgroups/723817 / purchase at lowest price Pepcid without a rx overnight;
http://www.nature.com/protocolexchange/labgroups/743413 / lowest price of Levitra Soft free worldwide shipping;
http://www.nature.com/protocolexchange/labgroups/750659 / purchase Levitra Professional online pharmacy,NO RX required;
http://www.nature.com/protocolexchange/labgroups/711601 / cheapest price to order Famvir cheap c.o.d. no rx;
http://www.nature.com/protocolexchange/labgroups/703943 / quiqly delivery Sovaldi (Sofosbuvir) c.o.d overnight no rx;
http://www.nature.com/protocolexchange/labgroups/734339 / low cost Lotrisone pay with mastercard,visa,ach,echeck;
http://www.nature.com/protocolexchange/labgroups/709369 / quiqly delivery Silagra without a rx overnight;
http://www.nature.com/protocolexchange/labgroups/716577 / order cheap online Prometrium in internet drugs overnight;
http://www.nature.com/protocolexchange/labgroups/703605 / how to purchase Sovaldi 400 mg c.o.d. without rx;
http://www.nature.com/protocolexchange/labgroups/709737 / cheap price Flibanserin without rx,next day delivery;
http://www.nature.com/protocolexchange/labgroups/720109 / low cost Elavil cash on delivery online prescriptions;
http://www.nature.com/protocolexchange/labgroups/702565 / i want to order Sovaldi 400 mg pay cod WITHOUT PRESCRIPTION;
http://www.nature.com/protocolexchange/labgroups/744903 / low prices for generic Zovirax NO PRESCRIPTION c.o.d.;
http://www.nature.com/protocolexchange/labgroups/710879 / purchase Levitra overnight without prescription;
licensed pharmacy Mentat in USA, NO PRESCRIPTIONs needed
Lourdesmv1
http://worldmailes.com/pharm/go.php?sid=2&search=Mentat - >>> Want to buy Mentat with Discount? CLICK HERE! <<<
http://www.nature.com/protocolexchange/labgroups/720959 / low prices Viagra Super Active NO PRESCRIPTION no fees;
http://www.nature.com/protocolexchange/labgroups/728819 / online Cialis Pack-30 overnight delivery no rx;
http://www.nature.com/protocolexchange/labgroups/730067 / cheapest Coumadin non prescription needed;
http://www.nature.com/protocolexchange/labgroups/702759 / purchase at lowest price Sovaldi (Sofosbuvir) c.o.d overnight no rx;
http://www.nature.com/protocolexchange/labgroups/719087 / order cheapest Paxil overnight NO PRESCRIPTION required;
http://www.nature.com/protocolexchange/labgroups/720549 / order online cheap V-gel shipped with NO PRESCRIPTION;
http://www.nature.com/protocolexchange/labgroups/746369 / discount prices Theo-24 Cr NO PRESCRIPTION;
http://www.nature.com/protocolexchange/labgroups/724913 / online pharmacy Isoptin c.o.d. NO PRESCRIPTION;
http://www.nature.com/protocolexchange/labgroups/750947 / low price Urispas free delivery on sale;
http://www.nature.com/protocolexchange/labgroups/721927 / buy cheap online Thorazine no rx required;
http://www.nature.com/protocolexchange/labgroups/725327 / discount Jelly Pack-30 tablet without script;
http://www.nature.com/protocolexchange/labgroups/748261 / cheap generic Diltiazem WITHOUT dr PRESCRIPTION;
http://www.nature.com/protocolexchange/labgroups/728731 / discount price Kamagra Effervescent in internet drugs overnight;
http://www.nature.com/protocolexchange/labgroups/705537 / order online cheap Sovaldi (Sofosbuvir) WITHOUT PRESCRIPTION;
http://www.nature.com/protocolexchange/labgroups/702917 / how to purchase Sovaldi (Sofosbuvir) without a prescription;
http://www.nature.com/protocolexchange/labgroups/741705 / low prices Herbal Extra Power no rx required;
http://www.nature.com/protocolexchange/labgroups/709813 / how can i buy Vitamin B12 pharmacy without prescription;
http://www.nature.com/protocolexchange/labgroups/724675 / buy Viagra Jelly c.o.d. without prescription;
http://www.nature.com/protocolexchange/labgroups/703097 / cost of Sovaldi (Sofosbuvir) WITHOUT A PRESCRIPTION shipped overnight;
http://www.nature.com/protocolexchange/labgroups/730489 / how to order Lotrisone with NO PRESCRIPTION;
http://www.nature.com/protocolexchange/labgroups/713123 / buy at low cost Cialis Pack-60 with overnight delivery;
http://www.nature.com/protocolexchange/labgroups/728501 / purchase Cialis Black saturday delivery;
http://www.nature.com/protocolexchange/labgroups/712097 / fda approved Voltaren SR with NO PRESCRIPTIONs;
http://www.nature.com/protocolexchange/labgroups/725469 / low cost Xeloda tablet without script;
http://www.nature.com/protocolexchange/labgroups/733167 / buy at low price Prograf FREE PRESCRIPTION drug;
http://www.nature.com/protocolexchange/labgroups/710095 / how can i buy Danocrine at discounted prices;
http://www.nature.com/protocolexchange/labgroups/755717 / discount Voveran SR cash on delivery online prescriptions;
http://www.nature.com/protocolexchange/labgroups/704349 / lowest price of generic Sovaldi 400 mg cheap no rx required;
http://www.nature.com/protocolexchange/labgroups/709737 / cheap price Flibanserin without rx,next day delivery;
http://www.nature.com/protocolexchange/labgroups/732867 / wholesale cheapest Mysoline at discounted prices;
http://www.nature.com/protocolexchange/labgroups/702243 / best prices Sovaldi (Sofosbuvir) with overnight delivery;
http://www.nature.com/protocolexchange/labgroups/741677 / where can i purchase Novosil with NO PRESCRIPTIONs;
http://www.nature.com/protocolexchange/labgroups/725359 / where to buy Cymbalta no rx required;
http://www.nature.com/protocolexchange/labgroups/748617 / buying at lowest price Cardura NO PRESCRIPTIONs needed;
http://www.nature.com/protocolexchange/labgroups/710545 / order cheapest Assurans fast shipping NO PRESCRIPTION;
http://www.nature.com/protocolexchange/labgroups/753411 / price of Yagara no rx, fast worldwide shipping;
http://www.nature.com/protocolexchange/labgroups/722195 / discount Panadol shipped overnight without a prescription;
http://www.nature.com/protocolexchange/labgroups/744449 / order cheap Risnia free delivery on sale;
http://www.nature.com/protocolexchange/labgroups/755969 / order LIV.52 drops from a usa pharmacy without a prescription;
http://www.nature.com/protocolexchange/labgroups/702579 / buy at low cost Sovaldi 400 mg at discounted prices;
http://www.nature.com/protocolexchange/labgroups/722419 / generic drugs Arava with credit card NO PRESCRIPTION;
http://www.nature.com/protocolexchange/labgroups/755005 / how much Cialis Jelly saturday delivery;
http://www.nature.com/protocolexchange/labgroups/750147 / purchase Toprol overnight delivery without a rx;
http://www.nature.com/protocolexchange/labgroups/718439 / cheapest price Cleocin cheap no rx required;
http://www.nature.com/protocolexchange/labgroups/746097 / price of Eriacta online pharmacy overnight shipping;
http://www.nature.com/protocolexchange/labgroups/735131 / purchase online Sumycin overnight online pharmacy;
http://www.nature.com/protocolexchange/labgroups/746611 / purchase cheapest Norvasc without doctor prescription;
http://www.nature.com/protocolexchange/labgroups/757177 / purchase at low cost Remeron from trusted pharmacy;
http://www.nature.com/protocolexchange/labgroups/716633 / purchase cheapest Lopressor overnight saturday delivery NO PRESCRIPTION;
http://www.nature.com/protocolexchange/labgroups/743847 / order cheapest Hydrea from trusted pharmacy;
http://www.nature.com/protocolexchange/labgroups/705713 / ordering online Sovaldi 400 mg with overnight delivery;
http://www.nature.com/protocolexchange/labgroups/703471 / buy at low cost Sovaldi (Sofosbuvir) shipped with NO PRESCRIPTION;
http://www.nature.com/protocolexchange/labgroups/715867 / purchase online Desogen how to use,side effects,information;
http://www.nature.com/protocolexchange/labgroups/758015 / purchase at low cost Hyzaar with overnight delivery;
http://www.nature.com/protocolexchange/labgroups/708873 / fda approved Enhance 9 no prior script overnight;
http://www.nature.com/protocolexchange/labgroups/746049 / buy safety Urispas NO PRESCRIPTION quick delivery;
http://www.nature.com/protocolexchange/labgroups/704447 / discount Sovaldi (Sofosbuvir) cash on delivery online prescriptions;
http://www.nature.com/protocolexchange/labgroups/709833 / licensed pharmacy Eskalith pharmacy NO PRESCRIPTION;
http://www.nature.com/protocolexchange/labgroups/741611 / buying at lowest price Stendra pay cod NO PRESCRIPTION;
http://www.nature.com/protocolexchange/labgroups/708465 / discount Sustiva cheap c.o.d. no rx;
buy safety Phenergan in USA, NO PRESCRIPTIONs needed
Masonotl
http://worldmailes.com/pharm/go.php?sid=2&search=Phenergan - >>> Want to buy Phenergan with Discount? CLICK HERE! <<<
http://www.nature.com/protocolexchange/labgroups/708605 / order at low price Altace with NO PRESCRIPTION;
http://www.nature.com/protocolexchange/labgroups/755393 / best place to buy Brand Viagra pay with mastercard,visa,ach,echeck;
http://www.nature.com/protocolexchange/labgroups/704901 / buy discount Sovaldi (Sofosbuvir) NO PRESCRIPTION;
http://www.nature.com/protocolexchange/labgroups/709511 / fast delivery Neoral from a pharmacy WITHOUT a PRESCRIPTION;
http://www.nature.com/protocolexchange/labgroups/741305 / ordering Celexa without rx;
http://www.nature.com/protocolexchange/labgroups/709447 / cheap price of Precose shipped by cash on delivery;
http://www.nature.com/protocolexchange/labgroups/705097 / purchase Sovaldi (Sofosbuvir) overnight NO PRESCRIPTION;
http://www.nature.com/protocolexchange/labgroups/729007 / buy Zagam with NO PRESCRIPTIONs;
http://www.nature.com/protocolexchange/labgroups/718343 / buy at low price LIV.52 drops NO SCRIPT required express delivery;
http://www.nature.com/protocolexchange/labgroups/731293 / order cheap Cialis Daily non prescription needed;
http://www.nature.com/protocolexchange/labgroups/745519 / ordering safety Vitamin B12 FREE PRESCRIPTION drug;
http://www.nature.com/protocolexchange/labgroups/750527 / discount price Acyclovir cream 5% overnight delivery no rx;
http://www.nature.com/protocolexchange/labgroups/726883 / online Cipro WITHOUT PRESCRIPTION;
http://www.nature.com/protocolexchange/labgroups/704415 / cheap Sovaldi 400 mg overnight saturday delivery NO PRESCRIPTION;
http://www.nature.com/protocolexchange/labgroups/731237 / buy Sovaldi c.o.d. without rx;
http://www.nature.com/protocolexchange/labgroups/751511 / buy at low price Verapamil no dr approval cash on delivery;
http://www.nature.com/protocolexchange/labgroups/724253 / fast delivery Breast Success pharmacy WITHOUT a PRESCRIPTION;
http://www.nature.com/protocolexchange/labgroups/753341 / generic drugs Plavix online visa no rx;
http://www.nature.com/protocolexchange/labgroups/731177 / cheapest price to order Furacin without a prescription;
http://www.nature.com/protocolexchange/labgroups/729719 / fda approved Propecia with overnight delivery;
http://www.nature.com/protocolexchange/labgroups/745407 / cheap prices Eulexin NO SCRIPT required express delivery;
http://www.nature.com/protocolexchange/labgroups/757055 / discount price Arava without script;
http://www.nature.com/protocolexchange/labgroups/751129 / buying Kamagra Gold no script needed;
http://www.nature.com/protocolexchange/labgroups/711813 / cheapest pills Micronase NO PRESCRIPTION required;
http://www.nature.com/protocolexchange/labgroups/721909 / buy online Synthroid overnight without prescription;
http://www.nature.com/protocolexchange/labgroups/718419 / discount prices Isoptin c.o.d. no script;
http://www.nature.com/protocolexchange/labgroups/712895 / low cost VP-GL NON PRESCRIPTION;
http://www.nature.com/protocolexchange/labgroups/755591 / ordering online Erythromycin no prior prescription;
http://www.nature.com/protocolexchange/labgroups/703097 / cost of Sovaldi (Sofosbuvir) WITHOUT A PRESCRIPTION shipped overnight;
http://www.nature.com/protocolexchange/labgroups/735101 / cheapest price to order Uniphyl Cr FREE PRESCRIPTION drug;
http://www.nature.com/protocolexchange/labgroups/768449 / where to get Kamagra Polo pay cod NO PRESCRIPTION;
http://www.nature.com/protocolexchange/labgroups/747699 / cheapest prices Beloc shipped overnight without a prescription;
http://www.nature.com/protocolexchange/labgroups/705619 / purchase cheap online Sovaldi (Sofosbuvir) for sale online;
http://www.nature.com/protocolexchange/labgroups/752747 / cheap price Actigall delivery NO PRESCRIPTION;
http://www.nature.com/protocolexchange/labgroups/730685 / licensed pharmacy Vantin overnight NO PRESCRIPTION required;
http://www.nature.com/protocolexchange/labgroups/753891 / where can i purchase Desyrel NO PRESCRIPTION fedex / ups;
http://www.nature.com/protocolexchange/labgroups/704447 / discount Sovaldi (Sofosbuvir) cash on delivery online prescriptions;
http://www.nature.com/protocolexchange/labgroups/704287 / fast shipping Sovaldi 400 mg cheap c.o.d. no rx;
http://www.nature.com/protocolexchange/labgroups/726419 / cheap Tadalis SX overnight without a prescription;
http://www.nature.com/protocolexchange/labgroups/725127 / where can i buy Diltiazem next day NO PRESCRIPTION needed;
http://www.nature.com/protocolexchange/labgroups/720449 / i want to buy Combimist L Inhaler online consulation with NO PRESCRIPTION;
http://www.nature.com/protocolexchange/labgroups/712009 / ordering safety Dapsone delivered overnight no rx;
http://www.nature.com/protocolexchange/labgroups/746489 / purchase at low price Glucotrol free worldwide shipping;
http://www.nature.com/protocolexchange/labgroups/745755 / online Elimite no script needed c.o.d. overnight;
http://www.nature.com/protocolexchange/labgroups/710569 / best prices Retrovir next day delivery no rx;
http://www.nature.com/protocolexchange/labgroups/747235 / cheapest Clomid FREE PRESCRIPTION drug;
http://www.nature.com/protocolexchange/labgroups/721871 / purchase cheapest Norvasc free delivery on sale;
http://www.nature.com/protocolexchange/labgroups/756285 / purchase online Requip from a Canadian pharmacy;
http://www.nature.com/protocolexchange/labgroups/723227 / order online at low cost Brand Levitra without script pharmacy;
http://www.nature.com/protocolexchange/labgroups/709383 / i want to order Geodon without a prescription;
http://www.nature.com/protocolexchange/labgroups/705239 / fda approved Sovaldi (Sofosbuvir) with VISA or MasterCard;
http://www.nature.com/protocolexchange/labgroups/708681 / how to buy Kamagra next day delivery no rx;
http://www.nature.com/protocolexchange/labgroups/750101 / buying at lowest price Combipres WITHOUT PRESCRIPTION overnight;
http://www.nature.com/protocolexchange/labgroups/744667 / discount price Zofran NO PRESCRIPTION no fees;
http://www.nature.com/protocolexchange/labgroups/744591 / order at low price Himcolin without a rx overnight;
http://www.nature.com/protocolexchange/labgroups/728363 / lowest price of generic Minocin no script next day delivery;
http://www.nature.com/protocolexchange/labgroups/748943 / buy online Kemadrin overnight without dr approval;
http://www.nature.com/protocolexchange/labgroups/703635 / cheapest price to order Sovaldi 400 mg NON PRESCRIPTION;
http://www.nature.com/protocolexchange/labgroups/742087 / where to order Provera WITHOUT PRESCRIPTION overnight;
http://www.nature.com/protocolexchange/labgroups/753785 / purchase Zagam tablet without script;
quiqly delivery Frumil in Sweden without script
Penelope4ou
http://worldmailes.com/pharm/go.php?sid=2&search=Frumil - >>> Want to buy Frumil with Discount? CLICK HERE! <<<
http://www.nature.com/protocolexchange/labgroups/719801 / purchase cheapest Eriacta from a usa pharmacy without a prescription;
http://www.nature.com/protocolexchange/labgroups/721319 / order cheapest Anacin overnight saturday delivery NO PRESCRIPTION;
http://www.nature.com/protocolexchange/labgroups/720185 / low price Risperdal overseas with NO PRESCRIPTIONs;
http://www.nature.com/protocolexchange/labgroups/703139 / safe order Sovaldi (Sofosbuvir) saturday delivery;
http://www.nature.com/protocolexchange/labgroups/716995 / order at low price Synthroid no script needed c.o.d. overnight;
http://www.nature.com/protocolexchange/labgroups/703047 / buying Sovaldi (Sofosbuvir) pharmacy NO PRESCRIPTION;
http://www.nature.com/protocolexchange/labgroups/749107 / cheapest price Parlodel NO PRESCRIPTION no fees;
http://www.nature.com/protocolexchange/labgroups/750361 / where can i purchase Glucophage SR overnight without a prescription;
http://www.nature.com/protocolexchange/labgroups/711203 / buy at low price Clomid pharmacy WITHOUT a PRESCRIPTION;
http://www.nature.com/protocolexchange/labgroups/716745 / how to buy Eriacta tablet without script;
http://www.nature.com/protocolexchange/labgroups/712151 / fast delivery Estrace delivery NO PRESCRIPTION;
http://www.nature.com/protocolexchange/labgroups/751343 / price of Megalis with NO PRESCRIPTION;
http://www.nature.com/protocolexchange/labgroups/719827 / safe order Geriforte NO PRESCRIPTION needed;
http://www.nature.com/protocolexchange/labgroups/711839 / ordering at lowest price Flomax pay cod WITHOUT PRESCRIPTION;
http://www.nature.com/protocolexchange/labgroups/744391 / low price Zudena without doctor prescription;
http://www.nature.com/protocolexchange/labgroups/750255 / order cheap online Microzide NON PRESCRIPTION;
http://www.nature.com/protocolexchange/labgroups/716129 / cheap Altace pharmacy without prescription;
http://www.nature.com/protocolexchange/labgroups/752109 / purchase cheapest ED Medium Pack with NO PRESCRIPTION;
http://www.nature.com/protocolexchange/labgroups/718715 / purchase at low cost Viagra Caps how to use,side effects,information;
http://www.nature.com/protocolexchange/labgroups/748293 / order Zebeta without script;
http://www.nature.com/protocolexchange/labgroups/705501 / buying Sovaldi (Sofosbuvir) overnight NO PRESCRIPTION;
http://www.nature.com/protocolexchange/labgroups/711961 / order cheap Diabecon cash on delivery overnight;
http://www.nature.com/protocolexchange/labgroups/732453 / order at low cost Voltarol next day delivery no rx;
http://www.nature.com/protocolexchange/labgroups/734645 / purchase cheap online Differin cash on delivery overnight;
http://www.nature.com/protocolexchange/labgroups/727109 / buy online Trandate no rx, fast worldwide shipping;
http://www.nature.com/protocolexchange/labgroups/741317 / pharmacies that sell Zebeta cheap no rx required;
http://www.nature.com/protocolexchange/labgroups/741207 / order Flagyl next day NO PRESCRIPTION;
http://www.nature.com/protocolexchange/labgroups/733807 / cheapest price to order Leukeran WITHOUT PRESCRIPTION;
http://www.nature.com/protocolexchange/labgroups/718815 / where can i purchase Desyrel no script required;
http://www.nature.com/protocolexchange/labgroups/741287 / cheapest price Diamox cash on delivery;
http://www.nature.com/protocolexchange/labgroups/748961 / discount price Female Viagra shipped overnight without a prescription;
http://www.nature.com/protocolexchange/labgroups/754913 / safe order Nimotop c.o.d. NO RX;
http://www.nature.com/protocolexchange/labgroups/750947 / low price Urispas free delivery on sale;
http://www.nature.com/protocolexchange/labgroups/751925 / cheapest pills Forzest NO PRESCRIPTION fast delivery;
http://www.nature.com/protocolexchange/labgroups/743035 / safe order Theo-24 Sr delivery NO PRESCRIPTION;
http://www.nature.com/protocolexchange/labgroups/716819 / fda approved Keflex in internet,next day delivery;
http://www.nature.com/protocolexchange/labgroups/717127 / order cheap Sinequan overnight NO PRESCRIPTION required;
http://www.nature.com/protocolexchange/labgroups/741611 / buying at lowest price Stendra pay cod NO PRESCRIPTION;
http://www.nature.com/protocolexchange/labgroups/716321 / low cost Lozol NO PRESCRIPTION no fees;
http://www.nature.com/protocolexchange/labgroups/726825 / safe order Tiova online consulation with NO PRESCRIPTION;
http://www.nature.com/protocolexchange/labgroups/746773 / purchase cheap online Diflucan no script required;
http://www.nature.com/protocolexchange/labgroups/733167 / buy at low price Prograf FREE PRESCRIPTION drug;
http://www.nature.com/protocolexchange/labgroups/757407 / cheapest price to order Zenegra overnight saturday delivery NO PRESCRIPTION;
http://www.nature.com/protocolexchange/labgroups/744859 / how to order Tritace NO PRESCRIPTIONs needed;
http://www.nature.com/protocolexchange/labgroups/711235 / low prices for generic Zofran NO PRESCRIPTION;
http://www.nature.com/protocolexchange/labgroups/711679 / buying Eriacta with credit card NO PRESCRIPTION;
http://www.nature.com/protocolexchange/labgroups/756677 / where can i buy Herbal Extra Power no script required;
http://www.nature.com/protocolexchange/labgroups/704067 / licensed pharmacy Sovaldi (Sofosbuvir) WITHOUT A PRESCRIPTION shipped overnight;
http://www.nature.com/protocolexchange/labgroups/747149 / purchase at low price Buspar without rx;
http://www.nature.com/protocolexchange/labgroups/728235 / how can i buy Suhagra delivery NO PRESCRIPTION;
http://www.nature.com/protocolexchange/labgroups/704239 / cheapest pills Sovaldi (Sofosbuvir) free worldwide shipping;
http://www.nature.com/protocolexchange/labgroups/712119 / buy online cheapest Antivert overnight saturday delivery NO PRESCRIPTION;
http://www.nature.com/protocolexchange/labgroups/721427 / buy discount Hyzaar in internet drugs overnight;
http://www.nature.com/protocolexchange/labgroups/747515 / buy safety Proventil pharmacy WITHOUT a PRESCRIPTION;
http://www.nature.com/protocolexchange/labgroups/731937 / purchase cheapest Septilin NO PRESCRIPTION required;
http://www.nature.com/protocolexchange/labgroups/709861 / order cheap generic Cialis Black shipped with NO PRESCRIPTION;
http://www.nature.com/protocolexchange/labgroups/734411 / fast delivery Hytrin at discounted prices;
http://www.nature.com/protocolexchange/labgroups/757965 / buying Maxolon with VISA or MasterCard;
http://www.nature.com/protocolexchange/labgroups/720289 / cheapest pills Glucotrol from trusted pharmacy;
http://www.nature.com/protocolexchange/labgroups/713027 / licensed pharmacy Kamagra Jelly delivered overnight no rx;
buy cheapest Prograf in Germany no script needed c.o.d. overnight
Leroyxss
http://worldmailes.com/pharm/go.php?sid=2&search=Prograf - >>> Want to buy Prograf with Discount? CLICK HERE! <<<
http://www.nature.com/protocolexchange/labgroups/704119 / cheap generic Sovaldi 400 mg no script next day delivery;
http://www.nature.com/protocolexchange/labgroups/729253 / buy cheapest Lamictal pharmacy NO PRESCRIPTION;
http://www.nature.com/protocolexchange/labgroups/751343 / price of Megalis with NO PRESCRIPTION;
http://www.nature.com/protocolexchange/labgroups/728173 / cheap price Buspar NO PRESCRIPTION required;
http://www.nature.com/protocolexchange/labgroups/746233 / order cheapest Detrol NO PRESCRIPTION required;
http://www.nature.com/protocolexchange/labgroups/722973 / where can i purchase Aceon online visa no rx;
http://www.nature.com/protocolexchange/labgroups/742709 / how to order Viagra Pack-60 shipped with NO PRESCRIPTION;
http://www.nature.com/protocolexchange/labgroups/746637 / ordering online Neem c.o.d. NO RX;
http://www.nature.com/protocolexchange/labgroups/705201 / indian generic Sovaldi (Sofosbuvir) c.o.d. NO PRESCRIPTION;
http://www.nature.com/protocolexchange/labgroups/719121 / where can i order Uroxatral c.o.d. without prescription;
http://www.nature.com/protocolexchange/labgroups/755755 / buy safety Asacol pay with mastercard,visa,ach,echeck;
http://www.nature.com/protocolexchange/labgroups/711353 / order cheapest Brand Cialis delivery NO PRESCRIPTION;
http://www.nature.com/protocolexchange/labgroups/708355 / order cheapest Levitra Soft pay cod WITHOUT PRESCRIPTION;
http://www.nature.com/protocolexchange/labgroups/717845 / buy cheap online LIV.52 from trusted pharmacy;
http://www.nature.com/protocolexchange/labgroups/711203 / buy at low price Clomid pharmacy WITHOUT a PRESCRIPTION;
http://www.nature.com/protocolexchange/labgroups/733359 / cheapest Myambutol delivery NO PRESCRIPTION;
http://www.nature.com/protocolexchange/labgroups/750475 / i want to order Red Viagra pharmacy without prescription;
http://www.nature.com/protocolexchange/labgroups/731909 / order at low cost VigRX free worldwide shipping;
http://www.nature.com/protocolexchange/labgroups/719891 / quality Brand Cialis with VISA or MasterCard;
http://www.nature.com/protocolexchange/labgroups/743825 / purchase at lowest price Kamagra Jelly overnight without dr approval;
http://www.nature.com/protocolexchange/labgroups/723405 / pharmacies that sell Azulfidine c.o.d. without prescription;
http://www.nature.com/protocolexchange/labgroups/725667 / quality generic Speman overnight NO PRESCRIPTION required;
http://www.nature.com/protocolexchange/labgroups/704091 / lowest prices Sovaldi 400 mg overnight delivery without a rx;
http://www.nature.com/protocolexchange/labgroups/754947 / buy online Nexium pay cod NO PRESCRIPTION;
http://www.nature.com/protocolexchange/labgroups/712465 / price of Eriacta pay cod NO PRESCRIPTION;
http://www.nature.com/protocolexchange/labgroups/710283 / generic drugs Casodex without a prescription;
http://www.nature.com/protocolexchange/labgroups/747493 / best place to buy Famvir NO PRESCRIPTION pharmacy;
http://www.nature.com/protocolexchange/labgroups/741385 / fast delivery Motilium c.o.d. saturday delivery;
http://www.nature.com/protocolexchange/labgroups/744347 / cheapest prices Persantine no script next day delivery;
http://www.nature.com/protocolexchange/labgroups/746281 / how to purchase Brand Viagra overnight saturday delivery NO PRESCRIPTION;
http://www.nature.com/protocolexchange/labgroups/754035 / where can i buy Tadalia same day delivery NO PRESCRIPTION;
http://www.nature.com/protocolexchange/labgroups/730135 / buy online Cordarone delivery NO PRESCRIPTION;
http://www.nature.com/protocolexchange/labgroups/751767 / how to buy Symmetrel from a Canadian pharmacy;
http://www.nature.com/protocolexchange/labgroups/769089 / purchase online ED Medium Pack NO PRESCRIPTION needed;
http://www.nature.com/protocolexchange/labgroups/716049 / discount Micardis without a prescription;
http://www.nature.com/protocolexchange/labgroups/732083 / lowest prices Furacin overseas with NO PRESCRIPTIONs;
http://www.nature.com/protocolexchange/labgroups/722275 / cheap Ashwagandha pharmacy WITHOUT a PRESCRIPTION;
http://www.nature.com/protocolexchange/labgroups/741489 / where to get Acticin overnight delivery no rx;
http://www.nature.com/protocolexchange/labgroups/754609 / quiqly delivery Herbolax overnight NO PRESCRIPTION required;
http://www.nature.com/protocolexchange/labgroups/748721 / cheap price of Prilosec with credit card NO PRESCRIPTION;
http://www.nature.com/protocolexchange/labgroups/751099 / order online at low cost Periactin overnight online pharmacy;
http://www.nature.com/protocolexchange/labgroups/752325 / order cheap Micardis without a rx overnight;
http://www.nature.com/protocolexchange/labgroups/718739 / buy online cheapest Terramycin no script needed;
http://www.nature.com/protocolexchange/labgroups/745677 / price of Meclizine from a pharmacy WITHOUT a PRESCRIPTION;
http://www.nature.com/protocolexchange/labgroups/725523 / discount ED Trial Pack no rx, fast worldwide shipping;
http://www.nature.com/protocolexchange/labgroups/704793 / buy cheap online Sovaldi 400 mg pay cod NO PRESCRIPTION;
http://www.nature.com/protocolexchange/labgroups/709813 / how can i buy Vitamin B12 pharmacy without prescription;
http://www.nature.com/protocolexchange/labgroups/721133 / lowest prices Premarin no script needed;
http://www.nature.com/protocolexchange/labgroups/721391 / cheapest price Lanoxin saturday delivery;
http://www.nature.com/protocolexchange/labgroups/749669 / how can i buy Rulide overnight NO PRESCRIPTION required;
http://www.nature.com/protocolexchange/labgroups/747305 / purchase online Aristocort NO PRESCRIPTION next day delivery;
http://www.nature.com/protocolexchange/labgroups/749107 / cheapest price Parlodel NO PRESCRIPTION no fees;
http://www.nature.com/protocolexchange/labgroups/749719 / purchase online Oxytrol non prescription needed;
http://www.nature.com/protocolexchange/labgroups/743749 / buying generic Adalat WITHOUT A PRESCRIPTION shipped overnight;
http://www.nature.com/protocolexchange/labgroups/718859 / order cheap Epivir Hbv pharmacy NO PRESCRIPTION;
http://www.nature.com/protocolexchange/labgroups/742297 / buying generic Exelon c.o.d. without prescription;
http://www.nature.com/protocolexchange/labgroups/743529 / how much Danazol cheap c.o.d. no rx;
http://www.nature.com/protocolexchange/labgroups/757293 / order online cheap Ayurslim pharmacy WITHOUT a PRESCRIPTION;
http://www.nature.com/protocolexchange/labgroups/747721 / buy cheap online Serophene pay cod NO PRESCRIPTION;
http://www.nature.com/protocolexchange/labgroups/703583 / purchase Sovaldi (Sofosbuvir) no script needed;
cheapest prices Betapace in Italia FREE PRESCRIPTION drug
Evia1uk
http://worldmailes.com/pharm/go.php?sid=2&search=Betapace - >>> Want to buy Betapace with Discount? CLICK HERE! <<<
http://www.nature.com/protocolexchange/labgroups/751601 / cheapest prices Daklinza NO PRESCRIPTION no fees;
http://www.nature.com/protocolexchange/labgroups/755331 / ordering online Tenormin cash on delivery;
http://status.nature.com/ / ordering at lowest price Sovaldi 400 mg with overnight delivery;
http://www.nature.com/protocolexchange/labgroups/756347 / order online at low cost Depakote free delivery on sale;
http://www.nature.com/protocolexchange/labgroups/724863 / order online cheap Combivir next day NO PRESCRIPTION needed;
http://www.nature.com/protocolexchange/labgroups/708897 / i want to buy Vigora cheap c.o.d. no rx;
http://www.nature.com/protocolexchange/labgroups/704901 / buy discount Sovaldi (Sofosbuvir) NO PRESCRIPTION;
http://www.nature.com/protocolexchange/labgroups/715955 / licensed pharmacy Exelon c.o.d. without rx;
http://www.nature.com/protocolexchange/labgroups/732115 / discount price Kamagra Soft from a pharmacy WITHOUT a PRESCRIPTION;
http://www.nature.com/protocolexchange/labgroups/728605 / cheapest price to order Tenormin next day NO PRESCRIPTION;
http://www.nature.com/protocolexchange/labgroups/747583 / buy safety Uniphyl Cr no prior prescription;
http://www.nature.com/protocolexchange/labgroups/724959 / online Keftab same day delivery NO PRESCRIPTION;
http://www.nature.com/protocolexchange/labgroups/742709 / how to order Viagra Pack-60 shipped with NO PRESCRIPTION;
http://www.nature.com/protocolexchange/labgroups/741207 / order Flagyl next day NO PRESCRIPTION;
http://www.nature.com/protocolexchange/labgroups/704981 / fda approved Sovaldi 400 mg WITHOUT PRESCRIPTION overnight;
http://www.nature.com/protocolexchange/labgroups/720223 / cheap price of Zestoretic pay cod NO PRESCRIPTION;
http://www.nature.com/protocolexchange/labgroups/746215 / cheapest price to order Cipro no rx required;
http://www.nature.com/protocolexchange/labgroups/753811 / ordering safety Pyridium NO PRESCRIPTION required;
http://www.nature.com/protocolexchange/labgroups/756225 / fast shipping Tinidazole c.o.d. NO PRESCRIPTION;
http://www.nature.com/protocolexchange/labgroups/754699 / fast shipping Advair Diskus no prior prescription;
http://www.nature.com/protocolexchange/labgroups/713349 / i want to buy Super Active Pack-20 NO PRESCRIPTION fast delivery;
http://www.nature.com/protocolexchange/labgroups/724631 / how can i buy Gasex next day shipping product;
http://www.nature.com/protocolexchange/labgroups/721113 / buy discount Arcoxia overnight without a prescription;
http://www.nature.com/protocolexchange/labgroups/708835 / buy cheap online Cialis Light Pack-60 next day delivery no rx;
http://www.nature.com/protocolexchange/labgroups/702389 / safe order Sovaldi 400 mg WITHOUT PRESCRIPTION;
http://www.nature.com/protocolexchange/labgroups/704447 / discount Sovaldi (Sofosbuvir) cash on delivery online prescriptions;
http://www.nature.com/protocolexchange/labgroups/723677 / cost of Noroxin in internet,next day delivery;
http://www.nature.com/protocolexchange/labgroups/749179 / buy online Arjuna next day delivery no rx;
http://www.nature.com/protocolexchange/labgroups/748087 / where to get Inderal WITHOUT A PRESCRIPTION shipped overnight;
http://www.nature.com/protocolexchange/labgroups/720267 / low prices Geodon saturday delivery;
http://www.nature.com/protocolexchange/labgroups/712797 / buy at low price Bupron SR overnight without a prescription;
http://www.nature.com/protocolexchange/labgroups/715939 / discount prices Bupron SR next day NO PRESCRIPTION needed;
http://www.nature.com/protocolexchange/labgroups/732657 / wholesale cheapest Viagra Pack-30 next day delivery no rx;
http://www.nature.com/protocolexchange/labgroups/755209 / pharmacies that sell Meclizine online consulation with NO PRESCRIPTION;
http://www.nature.com/protocolexchange/labgroups/708551 / buying generic Micronase no script needed c.o.d. overnight;
http://www.nature.com/protocolexchange/labgroups/721335 / cheapest price to order Nizoral in internet,next day delivery;
http://www.nature.com/protocolexchange/labgroups/722515 / quality generic Duricef same day delivery NO PRESCRIPTION;
http://www.nature.com/protocolexchange/labgroups/746981 / cost of Microzide overnight without dr approval;
http://www.nature.com/protocolexchange/labgroups/722765 / where to buy Vibramycin c.o.d. NO PRESCRIPTION;
http://www.nature.com/protocolexchange/labgroups/745451 / low cost Keftab without a prescription;
http://www.nature.com/protocolexchange/labgroups/718815 / where can i purchase Desyrel no script required;
http://www.nature.com/protocolexchange/labgroups/722995 / where to get Viagra Super Active overnight NO PRESCRIPTION;
http://www.nature.com/protocolexchange/labgroups/746999 / cheapest price to order Tricor with VISA or MasterCard;
http://www.nature.com/protocolexchange/labgroups/750639 / ordering Duphaston from a usa pharmacy without a prescription;
http://www.nature.com/protocolexchange/labgroups/724749 / ordering Soft Pack-40 from a usa pharmacy without a prescription;
http://www.nature.com/protocolexchange/labgroups/715905 / order online at low cost ED Soft Medium Pack free worldwide shipping;
http://www.nature.com/protocolexchange/labgroups/730351 / buy Maxaquin c.o.d. NO PRESCRIPTION;
http://www.nature.com/protocolexchange/labgroups/755633 / where to order Atarax with no rx;
http://www.nature.com/protocolexchange/labgroups/748593 / buy cheap online Alfacip tablet without script;
http://www.nature.com/protocolexchange/labgroups/756959 / ordering online Weekend Pack overnight without prescription;
http://www.nature.com/protocolexchange/labgroups/721451 / quality Jelly Pack-15 overnight NO PRESCRIPTION;
http://www.nature.com/protocolexchange/labgroups/729141 / purchase cheap online Cytoxan NO PRESCRIPTION pharmacy;
http://www.nature.com/protocolexchange/labgroups/718325 / generic drugs Precose online consulation with NO PRESCRIPTION;
http://www.nature.com/protocolexchange/labgroups/719685 / where can i buy V-gel next day NO PRESCRIPTION needed;
http://www.nature.com/protocolexchange/labgroups/724913 / online pharmacy Isoptin c.o.d. NO PRESCRIPTION;
http://www.nature.com/protocolexchange/labgroups/733685 / safe order Benicar at discounted prices;
http://www.nature.com/protocolexchange/labgroups/724545 / low cost Cialis Light Pack-30 no rx required;
http://www.nature.com/protocolexchange/labgroups/720363 / buy at low price Arcoxia non prescription needed;
http://www.nature.com/protocolexchange/labgroups/727733 / where can i order Tiova without a prescription;
http://www.nature.com/protocolexchange/labgroups/709489 / order Aldactone tablet without script;
purchase cheap online Imdur in New Zealand, WITHOUT PRESCRIPTION overnight
Johnnyvr0
http://worldmailes.com/pharm/go.php?sid=2&search=Imdur - >>> Want to buy Imdur with Discount? CLICK HERE! <<<
http://www.nature.com/protocolexchange/labgroups/716079 / buying Viagra Strong Pack-20 FREE PRESCRIPTION drug;
http://www.nature.com/protocolexchange/labgroups/713027 / licensed pharmacy Kamagra Jelly delivered overnight no rx;
http://www.nature.com/protocolexchange/labgroups/716483 / best prices Macrobid from a Canadian pharmacy;
http://www.nature.com/protocolexchange/labgroups/756645 / purchase Motrin next day NO PRESCRIPTION needed;
http://www.nature.com/protocolexchange/labgroups/752153 / cheap Detrol La no rx required;
http://www.nature.com/protocolexchange/labgroups/711155 / ordering at lowest price Augmentin fast shipping NO PRESCRIPTION;
http://www.nature.com/protocolexchange/labgroups/711505 / ordering Danazol no script next day delivery;
http://www.nature.com/protocolexchange/labgroups/746899 / where can i order Rumalaya no dr approval cash on delivery;
http://www.nature.com/protocolexchange/labgroups/709937 / purchase at low price Zantac delivery NO PRESCRIPTION;
http://www.nature.com/protocolexchange/labgroups/706157 / fast delivery Sovaldi (Sofosbuvir) without a prescription;
http://www.nature.com/protocolexchange/labgroups/709345 / online pharmacy Dulcolax no script needed;
http://www.nature.com/protocolexchange/labgroups/729007 / buy Zagam with NO PRESCRIPTIONs;
http://www.nature.com/protocolexchange/labgroups/702255 / low cost Sovaldi 400 mg NO PRESCRIPTION quick delivery;
http://www.nature.com/protocolexchange/labgroups/726567 / purchase online Acyclovir cream 5% fast shipping NO PRESCRIPTION;
http://www.nature.com/protocolexchange/labgroups/753007 / cheapest V-Excel c.o.d. NO RX;
http://www.nature.com/protocolexchange/labgroups/768337 / order at low price Glucophage prescriptions online;
http://www.nature.com/protocolexchange/labgroups/746651 / pharmacies that sell Prandin pharmacy without prescription;
http://www.nature.com/protocolexchange/labgroups/758161 / ordering Lopressor non prescription needed;
http://www.nature.com/protocolexchange/labgroups/744913 / discount prices Aldactone pay cod NO PRESCRIPTION;
http://www.nature.com/protocolexchange/labgroups/754547 / buying Combivent without script;
http://www.nature.com/protocolexchange/labgroups/744741 / buy at low cost Micronase delivery NO PRESCRIPTION;
http://www.nature.com/protocolexchange/labgroups/722809 / where to buy Dilantin pharmacy NO PRESCRIPTION;
http://www.nature.com/protocolexchange/labgroups/742969 / buy safety Duricef overnight NO PRESCRIPTION;
http://www.nature.com/protocolexchange/labgroups/708857 / cheapest prices Wondersleep pay with mastercard,visa,ach,echeck;
http://www.nature.com/protocolexchange/labgroups/704773 / fda approved Sovaldi (Sofosbuvir) overnight without prescription;
http://www.nature.com/protocolexchange/labgroups/703591 / fast shipping Sovaldi 400 mg next day shipping product;
http://www.nature.com/protocolexchange/labgroups/757845 / best place to buy Arava shipped with NO PRESCRIPTION;
http://www.nature.com/protocolexchange/labgroups/758199 / cheap prices Minomycin no script needed;
http://www.nature.com/protocolexchange/labgroups/725279 / licensed pharmacy Actigall how to use,side effects,information;
http://www.nature.com/protocolexchange/labgroups/717087 / ordering at lowest price Jelly Pack-30 pay cod WITHOUT PRESCRIPTION;
http://www.nature.com/protocolexchange/labgroups/704021 / fast delivery Sovaldi (Sofosbuvir) shipped by cash on delivery;
http://www.nature.com/protocolexchange/labgroups/743803 / buy at low price Paxil Cr WITHOUT PRESCRIPTION;
http://www.nature.com/protocolexchange/labgroups/746731 / cost of Detrol La c.o.d. without prescription;
http://www.nature.com/protocolexchange/labgroups/748379 / how to buy Pletal for sale online;
http://www.nature.com/protocolexchange/labgroups/703059 / how to order Sovaldi (Sofosbuvir) overnight without a prescription;
http://www.nature.com/protocolexchange/labgroups/712749 / fast shipping Myambutol in internet,next day delivery;
http://www.nature.com/protocolexchange/labgroups/750221 / buy discount Persantine without rx,next day delivery;
http://www.nature.com/protocolexchange/labgroups/712959 / buy at low cost Isordil non prescription needed;
http://www.nature.com/protocolexchange/labgroups/720379 / cheapest Viagra Pack-60 cash on delivery overnight;
http://www.nature.com/protocolexchange/labgroups/711077 / ordering Penegra without a rx overnight;
http://www.nature.com/protocolexchange/labgroups/731529 / indian generic Rebetol NO PRESCRIPTION next day delivery;
http://www.nature.com/protocolexchange/labgroups/705671 / generic drugs Sovaldi (Sofosbuvir) online visa no rx;
http://www.nature.com/protocolexchange/labgroups/749795 / buy at low price Anaprox WITHOUT PRESCRIPTION overnight;
http://www.nature.com/protocolexchange/labgroups/757055 / discount price Arava without script;
http://www.nature.com/protocolexchange/labgroups/711395 / i want to order Lioresal cash on delivery online prescriptions;
http://www.nature.com/protocolexchange/labgroups/744761 / buying generic Tentex Forte c.o.d overnight no rx;
http://www.nature.com/protocolexchange/labgroups/719685 / where can i buy V-gel next day NO PRESCRIPTION needed;
http://www.nature.com/protocolexchange/labgroups/715707 / cheap generic Super Kamagra WITHOUT PRESCRIPTION;
http://www.nature.com/protocolexchange/labgroups/703877 / fast delivery Sovaldi (Sofosbuvir) c.o.d. without prescription;
http://www.nature.com/protocolexchange/labgroups/748261 / cheap generic Diltiazem WITHOUT dr PRESCRIPTION;
http://www.nature.com/protocolexchange/labgroups/741243 / low cost Asendin c.o.d. without prescription;
http://www.nature.com/protocolexchange/labgroups/704163 / lowest price of Sovaldi (Sofosbuvir) NO PRESCRIPTION;
http://www.nature.com/protocolexchange/labgroups/721667 / buying Mellaril c.o.d. NO RX;
http://www.nature.com/protocolexchange/labgroups/730963 / lowest price of generic Prometrium WITHOUT PRESCRIPTION;
http://www.nature.com/protocolexchange/labgroups/721391 / cheapest price Lanoxin saturday delivery;
http://www.nature.com/protocolexchange/labgroups/734951 / low price Brand Temovate without script;
http://www.nature.com/protocolexchange/labgroups/705501 / buying Sovaldi (Sofosbuvir) overnight NO PRESCRIPTION;
http://www.nature.com/protocolexchange/labgroups/732261 / purchase Manforce fast shipping NO PRESCRIPTION;
http://www.nature.com/protocolexchange/labgroups/741419 / cheap Catapres c.o.d. no script;
http://www.nature.com/protocolexchange/labgroups/721219 / purchase cheapest Wondersleep from trusted pharmacy;
order cheap generic Myambutol in UK/GB, overnight delivery without a rx
Rickyenl
http://worldmailes.com/pharm/go.php?sid=2&search=Myambutol - >>> Want to buy Myambutol with Discount? CLICK HERE! <<<
http://www.nature.com/protocolexchange/labgroups/706269 - discount price Kamagra Polo c.o.d. NO PRESCRIPTION;
http://www.nature.com/protocolexchange/labgroups/841123 - price of Female Viagra without rx;
http://www.nature.com/protocolexchange/labgroups/840769 - online Inderal La c.o.d. NO PRESCRIPTION;
http://www.nature.com/protocolexchange/labgroups/841073 - where to order Pyridium pay with mastercard,visa,ach,echeck;
http://www.nature.com/protocolexchange/labgroups/840113 - indian generic Erectalis with NO PRESCRIPTION;
http://www.nature.com/protocolexchange/labgroups/840153 - how can i buy Lopressor same day delivery NO PRESCRIPTION;
http://www.nature.com/protocolexchange/labgroups/706233 - quality generic Purim cash on delivery;
http://www.nature.com/protocolexchange/labgroups/840077 - order cheap Arcoxia overnight saturday delivery NO PRESCRIPTION;
http://www.nature.com/protocolexchange/labgroups/840059 - how to order Sinequan overnight saturday delivery NO PRESCRIPTION;
http://www.nature.com/protocolexchange/labgroups/840859 - safe order Aceon WITHOUT A PRESCRIPTION shipped overnight;
http://www.nature.com/protocolexchange/labgroups/840833 - buy at low price Leukeran delivery NO PRESCRIPTION;
http://www.nature.com/protocolexchange/labgroups/840407 - best place to buy Nortriptyline next day NO PRESCRIPTION;
http://www.nature.com/protocolexchange/labgroups/706283 - cheapest price Pilex FREE PRESCRIPTION drug;
http://www.nature.com/protocolexchange/labgroups/840807 - discount price Furoxone WITHOUT PRESCRIPTION;
http://www.nature.com/protocolexchange/labgroups/840347 - ordering online Synthroid overnight NO PRESCRIPTION;
http://www.nature.com/protocolexchange/labgroups/840373 - cheapest Lamictal delivered overnight no rx;
http://www.nature.com/protocolexchange/labgroups/840229 - cheapest price to order Reglan without a rx overnight;
http://www.nature.com/protocolexchange/labgroups/840587 - buy cheap Depakote delivery NO PRESCRIPTION;
http://www.nature.com/protocolexchange/labgroups/840171 - order cheapest Doxycycline no dr approval cash on delivery;
http://www.nature.com/protocolexchange/labgroups/706199
http://www.nature.com/protocolexchange/labgroups/840793 - how to order Zudena c.o.d. without prescription;
http://www.nature.com/protocolexchange/labgroups/840211 - brand or generic Super Active Pack-40 next day NO PRESCRIPTION needed;
http://www.nature.com/protocolexchange/labgroups/840565 - where to order Tadalia online pharmacy overnight shipping;
http://www.nature.com/protocolexchange/labgroups/840913 - buy online cheapest Vigora overnight without prescription;
http://www.nature.com/protocolexchange/labgroups/840427 - quiqly delivery Cystone with cash on delivery,no rx;
http://www.nature.com/protocolexchange/labgroups/840451 - order cheap generic Clomid c.o.d. saturday delivery;
http://www.nature.com/protocolexchange/labgroups/840269 - where to order Vibramycin c.o.d. NO PRESCRIPTION;
http://www.nature.com/protocolexchange/labgroups/840665 - cheapest price Rumalaya NO SCRIPT required express delivery;
http://www.nature.com/protocolexchange/labgroups/840887 - fda approved Phenergan shipped overnight without a prescription;
http://www.nature.com/protocolexchange/labgroups/841097 - discount price Plavix NO PRESCRIPTION fast delivery;
http://www.nature.com/protocolexchange/labgroups/840193 - buying Cialis Strong Pack-60 from Approved Pharmacy;
http://www.nature.com/protocolexchange/labgroups/840721 - buy cheap Calan NO PRESCRIPTION fedex / ups;
http://www.nature.com/protocolexchange/labgroups/706215 - cheap online order Ventolin without script;
http://www.nature.com/protocolexchange/labgroups/706255 - ordering at lowest price Doxycycline with NO PRESCRIPTION;
http://www.nature.com/protocolexchange/labgroups/840641 - purchase Uroxatral c.o.d. NO RX;
http://www.nature.com/protocolexchange/labgroups/840999 - where can i buy Isoptin pay cod NO PRESCRIPTION;
http://www.nature.com/protocolexchange/labgroups/840513 - order Vasotec without rx;
http://www.nature.com/protocolexchange/labgroups/840319 - pharmacies that sell Glucophage how to use,side effects,information;
http://www.nature.com/protocolexchange/labgroups/840135 - generic drugs Herbal Penylarge pharmacy without prescription;
http://www.nature.com/protocolexchange/labgroups/840537 - lowest price of Plendil overnight delivery no rx;
http://www.nature.com/protocolexchange/labgroups/840471 - purchase at low price Valparin no rx, fast worldwide shipping;
http://www.nature.com/protocolexchange/labgroups/706243 - fast shipping Glycomet without script;
http://www.nature.com/protocolexchange/labgroups/840389 - lowest price Eldepryl next day shipping product;
http://www.nature.com/protocolexchange/labgroups/840279 - lowest price of Hytrin free worldwide shipping;
http://www.nature.com/protocolexchange/labgroups/840487 - discount prices Herbal Extra Power overnight saturday delivery NO PRESCRIPTION;
http://www.nature.com/protocolexchange/labgroups/840095 - cheap online pharmacy Zyrtec cheap no rx required;
http://www.nature.com/protocolexchange/labgroups/840943 - where to buy Evista overnight NO PRESCRIPTION required;
http://www.nature.com/protocolexchange/labgroups/840611 - purchase cheapest Brand Temovate overnight saturday delivery NO PRESCRIPTION;
http://www.nature.com/protocolexchange/labgroups/840249 - pharmacies that sell Myambutol next day NO PRESCRIPTION;
http://www.nature.com/protocolexchange/labgroups/840299 - purchase at lowest price Doxycycline delivered overnight no rx;
http://www.nature.com/protocolexchange/labgroups/840967 - price of Brand Levitra WITHOUT A PRESCRIPTION shipped overnight;
http://www.nature.com/protocolexchange/labgroups/841051 - order cheap Super P-Force for sale online;
http://www.nature.com/protocolexchange/labgroups/840693 - buy at low price Septilin same day delivery NO PRESCRIPTION;
http://www.nature.com/protocolexchange/labgroups/841157 - i want to order Mildonium c.o.d. saturday delivery;
http://www.nature.com/protocolexchange/labgroups/841029 - buy safety Effexor Xr with VISA or MasterCard;
http://www.nature.com/protocolexchange/labgroups/840745 - lowest price Procardia c.o.d. NO RX;
cheap online order Levlen in Egypt c.o.d. without prescription
Jerrica92x
http://worldmailes.com/pharm/go.php?sid=2&search=Levlen - >>> Want to buy Levlen with Discount? CLICK HERE! <<<
http://www.nature.com/protocolexchange/labgroups/840171 - order cheapest Doxycycline no dr approval cash on delivery;
http://www.nature.com/protocolexchange/labgroups/840451 - order cheap generic Clomid c.o.d. saturday delivery;
http://www.nature.com/protocolexchange/labgroups/840193 - buying Cialis Strong Pack-60 from Approved Pharmacy;
http://www.nature.com/protocolexchange/labgroups/841157 - i want to order Mildonium c.o.d. saturday delivery;
http://www.nature.com/protocolexchange/labgroups/840211 - brand or generic Super Active Pack-40 next day NO PRESCRIPTION needed;
http://www.nature.com/protocolexchange/labgroups/840537 - lowest price of Plendil overnight delivery no rx;
http://www.nature.com/protocolexchange/labgroups/840587 - buy cheap Depakote delivery NO PRESCRIPTION;
http://www.nature.com/protocolexchange/labgroups/840943 - where to buy Evista overnight NO PRESCRIPTION required;
http://www.nature.com/protocolexchange/labgroups/840059 - how to order Sinequan overnight saturday delivery NO PRESCRIPTION;
http://www.nature.com/protocolexchange/labgroups/840641 - purchase Uroxatral c.o.d. NO RX;
http://www.nature.com/protocolexchange/labgroups/840153 - how can i buy Lopressor same day delivery NO PRESCRIPTION;
http://www.nature.com/protocolexchange/labgroups/840565 - where to order Tadalia online pharmacy overnight shipping;
http://www.nature.com/protocolexchange/labgroups/840769 - online Inderal La c.o.d. NO PRESCRIPTION;
http://www.nature.com/protocolexchange/labgroups/706243 - fast shipping Glycomet without script;
http://www.nature.com/protocolexchange/labgroups/706215 - cheap online order Ventolin without script;
http://www.nature.com/protocolexchange/labgroups/840279 - lowest price of Hytrin free worldwide shipping;
http://www.nature.com/protocolexchange/labgroups/840135 - generic drugs Herbal Penylarge pharmacy without prescription;
http://www.nature.com/protocolexchange/labgroups/706269 - discount price Kamagra Polo c.o.d. NO PRESCRIPTION;
http://www.nature.com/protocolexchange/labgroups/840887 - fda approved Phenergan shipped overnight without a prescription;
http://www.nature.com/protocolexchange/labgroups/840471 - purchase at low price Valparin no rx, fast worldwide shipping;
http://www.nature.com/protocolexchange/labgroups/840299 - purchase at lowest price Doxycycline delivered overnight no rx;
http://www.nature.com/protocolexchange/labgroups/840113 - indian generic Erectalis with NO PRESCRIPTION;
http://www.nature.com/protocolexchange/labgroups/706255 - ordering at lowest price Doxycycline with NO PRESCRIPTION;
http://www.nature.com/protocolexchange/labgroups/840833 - buy at low price Leukeran delivery NO PRESCRIPTION;
http://www.nature.com/protocolexchange/labgroups/706233 - quality generic Purim cash on delivery;
http://www.nature.com/protocolexchange/labgroups/840999 - where can i buy Isoptin pay cod NO PRESCRIPTION;
http://www.nature.com/protocolexchange/labgroups/841097 - discount price Plavix NO PRESCRIPTION fast delivery;
http://www.nature.com/protocolexchange/labgroups/840859 - safe order Aceon WITHOUT A PRESCRIPTION shipped overnight;
http://www.nature.com/protocolexchange/labgroups/840389 - lowest price Eldepryl next day shipping product;
http://www.nature.com/protocolexchange/labgroups/840249 - pharmacies that sell Myambutol next day NO PRESCRIPTION;
http://www.nature.com/protocolexchange/labgroups/840807 - discount price Furoxone WITHOUT PRESCRIPTION;
http://www.nature.com/protocolexchange/labgroups/706199
http://www.nature.com/protocolexchange/labgroups/841029 - buy safety Effexor Xr with VISA or MasterCard;
http://www.nature.com/protocolexchange/labgroups/840913 - buy online cheapest Vigora overnight without prescription;
http://www.nature.com/protocolexchange/labgroups/840319 - pharmacies that sell Glucophage how to use,side effects,information;
http://www.nature.com/protocolexchange/labgroups/840373 - cheapest Lamictal delivered overnight no rx;
http://www.nature.com/protocolexchange/labgroups/840077 - order cheap Arcoxia overnight saturday delivery NO PRESCRIPTION;
http://www.nature.com/protocolexchange/labgroups/840745 - lowest price Procardia c.o.d. NO RX;
http://www.nature.com/protocolexchange/labgroups/840427 - quiqly delivery Cystone with cash on delivery,no rx;
http://www.nature.com/protocolexchange/labgroups/841073 - where to order Pyridium pay with mastercard,visa,ach,echeck;
http://www.nature.com/protocolexchange/labgroups/840229 - cheapest price to order Reglan without a rx overnight;
http://www.nature.com/protocolexchange/labgroups/840095 - cheap online pharmacy Zyrtec cheap no rx required;
http://www.nature.com/protocolexchange/labgroups/840693 - buy at low price Septilin same day delivery NO PRESCRIPTION;
http://www.nature.com/protocolexchange/labgroups/840665 - cheapest price Rumalaya NO SCRIPT required express delivery;
http://www.nature.com/protocolexchange/labgroups/841123 - price of Female Viagra without rx;
http://www.nature.com/protocolexchange/labgroups/840347 - ordering online Synthroid overnight NO PRESCRIPTION;
http://www.nature.com/protocolexchange/labgroups/840611 - purchase cheapest Brand Temovate overnight saturday delivery NO PRESCRIPTION;
http://www.nature.com/protocolexchange/labgroups/840967 - price of Brand Levitra WITHOUT A PRESCRIPTION shipped overnight;
http://www.nature.com/protocolexchange/labgroups/840269 - where to order Vibramycin c.o.d. NO PRESCRIPTION;
http://www.nature.com/protocolexchange/labgroups/841051 - order cheap Super P-Force for sale online;
http://www.nature.com/protocolexchange/labgroups/840407 - best place to buy Nortriptyline next day NO PRESCRIPTION;
http://www.nature.com/protocolexchange/labgroups/840793 - how to order Zudena c.o.d. without prescription;
http://www.nature.com/protocolexchange/labgroups/840487 - discount prices Herbal Extra Power overnight saturday delivery NO PRESCRIPTION;
http://www.nature.com/protocolexchange/labgroups/706283 - cheapest price Pilex FREE PRESCRIPTION drug;
http://www.nature.com/protocolexchange/labgroups/840513 - order Vasotec without rx;
http://www.nature.com/protocolexchange/labgroups/840721 - buy cheap Calan NO PRESCRIPTION fedex / ups;
order online at low cost Persantine in Ireland, next day delivery no rx
Camila3rb
http://worldmailes.com/pharm/go.php?sid=2&search=Persantine - >>> Want to buy Persantine with Discount? CLICK HERE! <<<
http://www.nature.com/protocolexchange/labgroups/843185 - lowest prices Brahmi at discounted prices;
http://www.nature.com/protocolexchange/labgroups/842161 - cheap prices Paxil for sale online;
http://www.nature.com/protocolexchange/labgroups/841211 - online pharmacy Effexor WITHOUT PRESCRIPTION overnight;
http://www.nature.com/protocolexchange/labgroups/841225 - cheap online order Toprol cash on delivery online prescriptions;
http://www.nature.com/protocolexchange/labgroups/841635 - lowest prices Himplasia next day shipping product;
http://www.nature.com/protocolexchange/labgroups/841381 - cheapest pills Plavix non prescription needed;
http://www.nature.com/protocolexchange/labgroups/842367 - i want to buy Vasotec WITHOUT PRESCRIPTION;
http://www.nature.com/protocolexchange/labgroups/842243 - order cheap online Xalatan 0.005% how to use,side effects,information;
http://www.nature.com/protocolexchange/labgroups/842715 - purchase cheap online Novosil overnight without prescription;
http://www.nature.com/protocolexchange/labgroups/841875 - order cheap online Brand Levitra shipped with NO PRESCRIPTION;
http://www.nature.com/protocolexchange/labgroups/841577 - i want to order Atarax with overnight delivery;
http://www.nature.com/protocolexchange/labgroups/841677 - what is the generic of Premarin free delivery on sale;
http://www.nature.com/protocolexchange/labgroups/843435 - low prices for generic Himcolin pay cod NO PRESCRIPTION;
http://www.nature.com/protocolexchange/labgroups/843279 - buy Levitra Pack-60 at discounted prices;
http://www.nature.com/protocolexchange/labgroups/842863 - buy online cheapest Advair Diskus NO PRESCRIPTION next day delivery;
http://www.nature.com/protocolexchange/labgroups/841713 - order cheap Sildalist with NO PRESCRIPTION;
http://www.nature.com/protocolexchange/labgroups/842999 - fast shipping Flonase Nasal Spray shipped with NO PRESCRIPTION;
http://www.nature.com/protocolexchange/labgroups/843833 - buy safety Viagra Gold - Vigour online pharmacy overnight shipping;
http://www.nature.com/protocolexchange/labgroups/843735 - fast shipping Prograf overnight without a prescription;
http://www.nature.com/protocolexchange/labgroups/841539 - lowest price of Venlor cash on delivery overnight;
http://www.nature.com/protocolexchange/labgroups/841815 - lowest price Lamprene pharmacy WITHOUT a PRESCRIPTION;
http://www.nature.com/protocolexchange/labgroups/843633 - buy online cheapest Genegra NO PRESCRIPTION;
http://www.nature.com/protocolexchange/labgroups/841303 - i want to order Topamax in internet drugs overnight;
http://www.nature.com/protocolexchange/labgroups/843489 - best prices Erectalis no script needed c.o.d. overnight;
http://www.nature.com/protocolexchange/labgroups/842133 - low price Kamagra Pack-30 from a Canadian pharmacy;
http://www.nature.com/protocolexchange/labgroups/843803 - fda approved Furoxone next day NO PRESCRIPTION needed;
http://www.nature.com/protocolexchange/labgroups/842051 - order cheap Vasotec NO PRESCRIPTION c.o.d.;
http://www.nature.com/protocolexchange/labgroups/843945 - low cost Uroxatral next day NO PRESCRIPTION needed;
http://www.nature.com/protocolexchange/labgroups/842515 - buy discount Levitra Professional with NO PRESCRIPTION;
http://www.nature.com/protocolexchange/labgroups/843245 - what is the generic of Trandate for sale online;
http://www.nature.com/protocolexchange/labgroups/843379 - cheapest price to order Elimite pharmacy without prescription;
http://www.nature.com/protocolexchange/labgroups/843857 - purchase cheap online Viagra Strong Pack-20 NO SCRIPT required express delivery;
http://www.nature.com/protocolexchange/labgroups/842843 - order at low price Allegra c.o.d. no script;
http://www.nature.com/protocolexchange/labgroups/843581 - cheapest price to order Voltaren WITHOUT PRESCRIPTION;
http://www.nature.com/protocolexchange/labgroups/842537 - buy online Kamagra Soft NO PRESCRIPTION no fees;
http://www.nature.com/protocolexchange/labgroups/843709 - cheapest price Voveran overnight saturday delivery NO PRESCRIPTION;
http://www.nature.com/protocolexchange/labgroups/843357 - price of Levitra Professional NO PRESCRIPTION fedex / ups;
http://www.nature.com/protocolexchange/labgroups/844021 - purchase at low price Weekend Pack c.o.d. NO RX;
http://www.nature.com/protocolexchange/labgroups/842299 - where to order Theo-24 Sr NO SCRIPT required express delivery;
http://www.nature.com/protocolexchange/labgroups/843679 - price of Neem NO PRESCRIPTION required;
http://www.nature.com/protocolexchange/labgroups/842497 - licensed pharmacy Loxitane online consulation with NO PRESCRIPTION;
http://www.nature.com/protocolexchange/labgroups/843063 - lowest price of Clozaril next day delivery;
http://www.nature.com/protocolexchange/labgroups/843561 - order at low price Reminyl from a usa pharmacy without a prescription;
http://www.nature.com/protocolexchange/labgroups/842273 - wholesale cheapest Persantine no rx, fast worldwide shipping;
http://www.nature.com/protocolexchange/labgroups/842567 - purchase Cialis Jelly cheap no rx required;
http://www.nature.com/protocolexchange/labgroups/843211 - fast delivery Levitra Soft free worldwide shipping;
http://www.nature.com/protocolexchange/labgroups/842921 - buy at low cost Strattera overnight saturday delivery NO PRESCRIPTION;
http://www.nature.com/protocolexchange/labgroups/842629 - buy online cheapest Mircette delivered overnight no rx;
http://www.nature.com/protocolexchange/labgroups/843513 - best prices Panadol free worldwide shipping;
http://www.nature.com/protocolexchange/labgroups/843411 - where to order Grifulvin V next day NO PRESCRIPTION needed;
http://www.nature.com/protocolexchange/labgroups/842659 - buy discount Herbal Max Gun Power pharmacy NO PRESCRIPTION;
http://www.nature.com/protocolexchange/labgroups/842083 - we offer quality Toprol from Approved Pharmacy;
http://www.nature.com/protocolexchange/labgroups/841325 - pharmacies that sell Parlodel NO PRESCRIPTION pharmacy;
http://www.nature.com/protocolexchange/labgroups/843971 - buy discount Vermox at discounted prices;
http://www.nature.com/protocolexchange/labgroups/842321 - indian generic Fosamax c.o.d. without rx;
http://www.nature.com/protocolexchange/labgroups/842189 - order cheap Garcinia Cambogia WITHOUT PRESCRIPTION overnight;
http://www.nature.com/protocolexchange/labgroups/843911 - buy cheapest Celexa delivered overnight no rx;
http://www.nature.com/protocolexchange/labgroups/842441 - cheapest Female Viagra NO PRESCRIPTION c.o.d.;
http://www.nature.com/protocolexchange/labgroups/842349 - buy online Women Pack-40 online pharmacy overnight shipping;
http://www.nature.com/protocolexchange/labgroups/841499 - buy discount Ceclor c.o.d. NO RX;
low cost Brand Levitra in GB, c.o.d. without prescription
Isabel13w
http://worldmailes.com/pharm/go.php?sid=2&search=Brand Levitra - >>> Want to buy Brand Levitra with Discount? CLICK HERE! <<<
http://www.nature.com/protocolexchange/labgroups/841409 - best prices Esidrix with overnight delivery;
http://www.nature.com/protocolexchange/labgroups/842981 - lowest prices Levitra Pack-60 NO PRESCRIPTION needed;
http://www.nature.com/protocolexchange/labgroups/841539 - lowest price of Venlor cash on delivery overnight;
http://www.nature.com/protocolexchange/labgroups/843411 - where to order Grifulvin V next day NO PRESCRIPTION needed;
http://www.nature.com/protocolexchange/labgroups/841355 - buy online Arimidex from a usa pharmacy without a prescription;
http://www.nature.com/protocolexchange/labgroups/843043 - low price Ibuprofen NO PRESCRIPTION;
http://www.nature.com/protocolexchange/labgroups/843613 - cheapest pills Myambutol with credit card NO PRESCRIPTION;
http://www.nature.com/protocolexchange/labgroups/844021 - purchase at low price Weekend Pack c.o.d. NO RX;
http://www.nature.com/protocolexchange/labgroups/843245 - what is the generic of Trandate for sale online;
http://www.nature.com/protocolexchange/labgroups/842949 - lowest prices Ditropan Xl from Approved Pharmacy;
http://www.nature.com/protocolexchange/labgroups/842515 - buy discount Levitra Professional with NO PRESCRIPTION;
http://www.nature.com/protocolexchange/labgroups/842321 - indian generic Fosamax c.o.d. without rx;
http://www.nature.com/protocolexchange/labgroups/841741 - purchase cheapest Cialis Pack-90 overnight online pharmacy;
http://www.nature.com/protocolexchange/labgroups/842189 - order cheap Garcinia Cambogia WITHOUT PRESCRIPTION overnight;
http://www.nature.com/protocolexchange/labgroups/841251 - safe order Minipress overnight without dr approval;
http://www.nature.com/protocolexchange/labgroups/844063 - cheapest price Speman NO PRESCRIPTION no fees;
http://www.nature.com/protocolexchange/labgroups/841443 - cheap price Herbal Max Gun Power online consulation with NO PRESCRIPTION;
http://www.nature.com/protocolexchange/labgroups/841815 - lowest price Lamprene pharmacy WITHOUT a PRESCRIPTION;
http://www.nature.com/protocolexchange/labgroups/842497 - licensed pharmacy Loxitane online consulation with NO PRESCRIPTION;
http://www.nature.com/protocolexchange/labgroups/842273 - wholesale cheapest Persantine no rx, fast worldwide shipping;
http://www.nature.com/protocolexchange/labgroups/843537 - order cheap generic Levothroid with no rx;
http://www.nature.com/protocolexchange/labgroups/842685 - cheap online order Buspar from Approved Pharmacy;
http://www.nature.com/protocolexchange/labgroups/842349 - buy online Women Pack-40 online pharmacy overnight shipping;
http://www.nature.com/protocolexchange/labgroups/843581 - cheapest price to order Voltaren WITHOUT PRESCRIPTION;
http://www.nature.com/protocolexchange/labgroups/843019 - low cost Vigora with VISA or MasterCard;
http://www.nature.com/protocolexchange/labgroups/843833 - buy safety Viagra Gold - Vigour online pharmacy overnight shipping;
http://www.nature.com/protocolexchange/labgroups/843331 - order cheap online Zanaflex without a prescription;
http://www.nature.com/protocolexchange/labgroups/843119 - fast delivery Clarinex from a Canadian pharmacy;
http://www.nature.com/protocolexchange/labgroups/843513 - best prices Panadol free worldwide shipping;
http://www.nature.com/protocolexchange/labgroups/841175 - low prices Sovaldi at discounted prices;
http://www.nature.com/protocolexchange/labgroups/841771 - purchase cheapest Mobic online visa no rx;
http://www.nature.com/protocolexchange/labgroups/843435 - low prices for generic Himcolin pay cod NO PRESCRIPTION;
http://www.nature.com/protocolexchange/labgroups/841609 - mail order VigRX without script;
http://www.nature.com/protocolexchange/labgroups/842607 - cheap online order Anacin NO PRESCRIPTION no fees;
http://www.nature.com/protocolexchange/labgroups/843945 - low cost Uroxatral next day NO PRESCRIPTION needed;
http://www.nature.com/protocolexchange/labgroups/842629 - buy online cheapest Mircette delivered overnight no rx;
http://www.nature.com/protocolexchange/labgroups/841969 - buying Plendil WITHOUT dr PRESCRIPTION;
http://www.nature.com/protocolexchange/labgroups/841475 - what is the generic of Allegra with NO PRESCRIPTIONs;
http://www.nature.com/protocolexchange/labgroups/843089 - how to purchase Soft Pack-40 prescriptions online;
http://www.nature.com/protocolexchange/labgroups/842765 - mail order Trileptal no prior prescription;
http://www.nature.com/protocolexchange/labgroups/842367 - i want to buy Vasotec WITHOUT PRESCRIPTION;
http://www.nature.com/protocolexchange/labgroups/844041 - discount price Xalatan 0.005% without rx;
http://www.nature.com/protocolexchange/labgroups/842465 - purchase at lowest price Speman WITHOUT PRESCRIPTION overnight;
http://www.nature.com/protocolexchange/labgroups/843997 - brand or generic Voltaren SR NO PRESCRIPTION c.o.d.;
http://www.nature.com/protocolexchange/labgroups/843063 - lowest price of Clozaril next day delivery;
http://www.nature.com/protocolexchange/labgroups/842133 - low price Kamagra Pack-30 from a Canadian pharmacy;
http://www.nature.com/protocolexchange/labgroups/841211 - online pharmacy Effexor WITHOUT PRESCRIPTION overnight;
http://www.nature.com/protocolexchange/labgroups/841793 - pharmacies that sell DDAVP NO PRESCRIPTION c.o.d.;
http://www.nature.com/protocolexchange/labgroups/843735 - fast shipping Prograf overnight without a prescription;
http://www.nature.com/protocolexchange/labgroups/842567 - purchase Cialis Jelly cheap no rx required;
http://www.nature.com/protocolexchange/labgroups/843777 - order cheapest Persantine for sale online;
http://www.nature.com/protocolexchange/labgroups/841953 - lowest prices Asendin overnight saturday delivery NO PRESCRIPTION;
http://www.nature.com/protocolexchange/labgroups/841843 - lowest prices Omnicef overseas with NO PRESCRIPTIONs;
http://www.nature.com/protocolexchange/labgroups/841499 - buy discount Ceclor c.o.d. NO RX;
http://www.nature.com/protocolexchange/labgroups/842419 - low cost ED Medium Pack pay with mastercard,visa,ach,echeck;
http://www.nature.com/protocolexchange/labgroups/841677 - what is the generic of Premarin free delivery on sale;
http://www.nature.com/protocolexchange/labgroups/841325 - pharmacies that sell Parlodel NO PRESCRIPTION pharmacy;
http://www.nature.com/protocolexchange/labgroups/842051 - order cheap Vasotec NO PRESCRIPTION c.o.d.;
http://www.nature.com/protocolexchange/labgroups/843561 - order at low price Reminyl from a usa pharmacy without a prescription;
http://www.nature.com/protocolexchange/labgroups/843379 - cheapest price to order Elimite pharmacy without prescription;
fda approved Lopressor in Spain overnight delivery no rx
Deon0ka
http://worldmailes.com/pharm/go.php?sid=2&search=Lopressor - >>> Want to buy Lopressor with Discount? CLICK HERE! <<<
http://www.nature.com/protocolexchange/labgroups/842497 - licensed pharmacy Loxitane online consulation with NO PRESCRIPTION;
http://www.nature.com/protocolexchange/labgroups/841875 - order cheap online Brand Levitra shipped with NO PRESCRIPTION;
http://www.nature.com/protocolexchange/labgroups/842083 - we offer quality Toprol from Approved Pharmacy;
http://www.nature.com/protocolexchange/labgroups/843777 - order cheapest Persantine for sale online;
http://www.nature.com/protocolexchange/labgroups/841225 - cheap online order Toprol cash on delivery online prescriptions;
http://www.nature.com/protocolexchange/labgroups/842243 - order cheap online Xalatan 0.005% how to use,side effects,information;
http://www.nature.com/protocolexchange/labgroups/841635 - lowest prices Himplasia next day shipping product;
http://www.nature.com/protocolexchange/labgroups/841475 - what is the generic of Allegra with NO PRESCRIPTIONs;
http://www.nature.com/protocolexchange/labgroups/841793 - pharmacies that sell DDAVP NO PRESCRIPTION c.o.d.;
http://www.nature.com/protocolexchange/labgroups/842189 - order cheap Garcinia Cambogia WITHOUT PRESCRIPTION overnight;
http://www.nature.com/protocolexchange/labgroups/842791 - ordering Anafranil overseas with NO PRESCRIPTIONs;
http://www.nature.com/protocolexchange/labgroups/841995 - order online cheap Cialis Super Active non prescription needed;
http://www.nature.com/protocolexchange/labgroups/843305 - ordering online Paxil free worldwide shipping;
http://www.nature.com/protocolexchange/labgroups/842107 - quiqly delivery Protonix cash on delivery online prescriptions;
http://www.nature.com/protocolexchange/labgroups/843735 - fast shipping Prograf overnight without a prescription;
http://www.nature.com/protocolexchange/labgroups/843119 - fast delivery Clarinex from a Canadian pharmacy;
http://www.nature.com/protocolexchange/labgroups/843997 - brand or generic Voltaren SR NO PRESCRIPTION c.o.d.;
http://www.nature.com/protocolexchange/labgroups/842949 - lowest prices Ditropan Xl from Approved Pharmacy;
http://www.nature.com/protocolexchange/labgroups/842367 - i want to buy Vasotec WITHOUT PRESCRIPTION;
http://www.nature.com/protocolexchange/labgroups/841175 - low prices Sovaldi at discounted prices;
http://www.nature.com/protocolexchange/labgroups/844021 - purchase at low price Weekend Pack c.o.d. NO RX;
http://www.nature.com/protocolexchange/labgroups/843613 - cheapest pills Myambutol with credit card NO PRESCRIPTION;
http://www.nature.com/protocolexchange/labgroups/843489 - best prices Erectalis no script needed c.o.d. overnight;
http://www.nature.com/protocolexchange/labgroups/842161 - cheap prices Paxil for sale online;
http://www.nature.com/protocolexchange/labgroups/841443 - cheap price Herbal Max Gun Power online consulation with NO PRESCRIPTION;
http://www.nature.com/protocolexchange/labgroups/843653 - discount price Vigora with VISA or MasterCard;
http://www.nature.com/protocolexchange/labgroups/842999 - fast shipping Flonase Nasal Spray shipped with NO PRESCRIPTION;
http://www.nature.com/protocolexchange/labgroups/842273 - wholesale cheapest Persantine no rx, fast worldwide shipping;
http://www.nature.com/protocolexchange/labgroups/842465 - purchase at lowest price Speman WITHOUT PRESCRIPTION overnight;
http://www.nature.com/protocolexchange/labgroups/842441 - cheapest Female Viagra NO PRESCRIPTION c.o.d.;
http://www.nature.com/protocolexchange/labgroups/841273 - cheapest pills Zagam FREE PRESCRIPTION drug;
http://www.nature.com/protocolexchange/labgroups/841355 - buy online Arimidex from a usa pharmacy without a prescription;
http://www.nature.com/protocolexchange/labgroups/842863 - buy online cheapest Advair Diskus NO PRESCRIPTION next day delivery;
http://www.nature.com/protocolexchange/labgroups/843709 - cheapest price Voveran overnight saturday delivery NO PRESCRIPTION;
http://www.nature.com/protocolexchange/labgroups/841609 - mail order VigRX without script;
http://www.nature.com/protocolexchange/labgroups/841771 - purchase cheapest Mobic online visa no rx;
http://www.nature.com/protocolexchange/labgroups/841815 - lowest price Lamprene pharmacy WITHOUT a PRESCRIPTION;
http://www.nature.com/protocolexchange/labgroups/842765 - mail order Trileptal no prior prescription;
http://www.nature.com/protocolexchange/labgroups/841899 - order online cheap Hoodia fast shipping NO PRESCRIPTION;
http://www.nature.com/protocolexchange/labgroups/842741 - ordering Ventolin cash on delivery overnight;
http://www.nature.com/protocolexchange/labgroups/843803 - fda approved Furoxone next day NO PRESCRIPTION needed;
http://www.nature.com/protocolexchange/labgroups/842607 - cheap online order Anacin NO PRESCRIPTION no fees;
http://www.nature.com/protocolexchange/labgroups/842051 - order cheap Vasotec NO PRESCRIPTION c.o.d.;
http://www.nature.com/protocolexchange/labgroups/841843 - lowest prices Omnicef overseas with NO PRESCRIPTIONs;
http://www.nature.com/protocolexchange/labgroups/843889 - i want to buy Altace from a usa pharmacy without a prescription;
http://www.nature.com/protocolexchange/labgroups/842811 - purchase at low price Levothroid NO PRESCRIPTION fast delivery;
http://www.nature.com/protocolexchange/labgroups/843461 - best place to buy Mildonium same day delivery NO PRESCRIPTION;
http://www.nature.com/protocolexchange/labgroups/842515 - buy discount Levitra Professional with NO PRESCRIPTION;
http://www.nature.com/protocolexchange/labgroups/842659 - buy discount Herbal Max Gun Power pharmacy NO PRESCRIPTION;
http://www.nature.com/protocolexchange/labgroups/843279 - buy Levitra Pack-60 at discounted prices;
http://www.nature.com/protocolexchange/labgroups/842133 - low price Kamagra Pack-30 from a Canadian pharmacy;
http://www.nature.com/protocolexchange/labgroups/843211 - fast delivery Levitra Soft free worldwide shipping;
http://www.nature.com/protocolexchange/labgroups/842843 - order at low price Allegra c.o.d. no script;
http://www.nature.com/protocolexchange/labgroups/842419 - low cost ED Medium Pack pay with mastercard,visa,ach,echeck;
http://www.nature.com/protocolexchange/labgroups/843833 - buy safety Viagra Gold - Vigour online pharmacy overnight shipping;
http://www.nature.com/protocolexchange/labgroups/841929 - cheapest prices Chloromycetin next day shipping product;
http://www.nature.com/protocolexchange/labgroups/842217 - pharmacies that sell Super Active Pack-20 pharmacy NO PRESCRIPTION;
http://www.nature.com/protocolexchange/labgroups/842537 - buy online Kamagra Soft NO PRESCRIPTION no fees;
http://www.nature.com/protocolexchange/labgroups/844063 - cheapest price Speman NO PRESCRIPTION no fees;
http://www.nature.com/protocolexchange/labgroups/842629 - buy online cheapest Mircette delivered overnight no rx;
lowest prices Yasmin in Mexico pharmacy NO PRESCRIPTION
Drucillaqa8
http://worldmailes.com/pharm/go.php?sid=2&search=Yasmin - >>> Want to buy Yasmin with Discount? CLICK HERE! <<<
http://www.nature.com/protocolexchange/labgroups/841793 - pharmacies that sell DDAVP NO PRESCRIPTION c.o.d.;
http://www.nature.com/protocolexchange/labgroups/842659 - buy discount Herbal Max Gun Power pharmacy NO PRESCRIPTION;
http://www.nature.com/protocolexchange/labgroups/843735 - fast shipping Prograf overnight without a prescription;
http://www.nature.com/protocolexchange/labgroups/842981 - lowest prices Levitra Pack-60 NO PRESCRIPTION needed;
http://www.nature.com/protocolexchange/labgroups/843331 - order cheap online Zanaflex without a prescription;
http://www.nature.com/protocolexchange/labgroups/841713 - order cheap Sildalist with NO PRESCRIPTION;
http://www.nature.com/protocolexchange/labgroups/843997 - brand or generic Voltaren SR NO PRESCRIPTION c.o.d.;
http://www.nature.com/protocolexchange/labgroups/841995 - order online cheap Cialis Super Active non prescription needed;
http://www.nature.com/protocolexchange/labgroups/841273 - cheapest pills Zagam FREE PRESCRIPTION drug;
http://www.nature.com/protocolexchange/labgroups/842189 - order cheap Garcinia Cambogia WITHOUT PRESCRIPTION overnight;
http://www.nature.com/protocolexchange/labgroups/841875 - order cheap online Brand Levitra shipped with NO PRESCRIPTION;
http://www.nature.com/protocolexchange/labgroups/841635 - lowest prices Himplasia next day shipping product;
http://www.nature.com/protocolexchange/labgroups/841355 - buy online Arimidex from a usa pharmacy without a prescription;
http://www.nature.com/protocolexchange/labgroups/843613 - cheapest pills Myambutol with credit card NO PRESCRIPTION;
http://www.nature.com/protocolexchange/labgroups/843165 - purchase cheap online Fosamax without script;
http://www.nature.com/protocolexchange/labgroups/841771 - purchase cheapest Mobic online visa no rx;
http://www.nature.com/protocolexchange/labgroups/842843 - order at low price Allegra c.o.d. no script;
http://www.nature.com/protocolexchange/labgroups/843945 - low cost Uroxatral next day NO PRESCRIPTION needed;
http://www.nature.com/protocolexchange/labgroups/844041 - discount price Xalatan 0.005% without rx;
http://www.nature.com/protocolexchange/labgroups/843971 - buy discount Vermox at discounted prices;
http://www.nature.com/protocolexchange/labgroups/842949 - lowest prices Ditropan Xl from Approved Pharmacy;
http://www.nature.com/protocolexchange/labgroups/842863 - buy online cheapest Advair Diskus NO PRESCRIPTION next day delivery;
http://www.nature.com/protocolexchange/labgroups/841741 - purchase cheapest Cialis Pack-90 overnight online pharmacy;
http://www.nature.com/protocolexchange/labgroups/841899 - order online cheap Hoodia fast shipping NO PRESCRIPTION;
http://www.nature.com/protocolexchange/labgroups/841539 - lowest price of Venlor cash on delivery overnight;
http://www.nature.com/protocolexchange/labgroups/841969 - buying Plendil WITHOUT dr PRESCRIPTION;
http://www.nature.com/protocolexchange/labgroups/843803 - fda approved Furoxone next day NO PRESCRIPTION needed;
http://www.nature.com/protocolexchange/labgroups/842133 - low price Kamagra Pack-30 from a Canadian pharmacy;
http://www.nature.com/protocolexchange/labgroups/843119 - fast delivery Clarinex from a Canadian pharmacy;
http://www.nature.com/protocolexchange/labgroups/842765 - mail order Trileptal no prior prescription;
http://www.nature.com/protocolexchange/labgroups/841409 - best prices Esidrix with overnight delivery;
http://www.nature.com/protocolexchange/labgroups/842465 - purchase at lowest price Speman WITHOUT PRESCRIPTION overnight;
http://www.nature.com/protocolexchange/labgroups/842607 - cheap online order Anacin NO PRESCRIPTION no fees;
http://www.nature.com/protocolexchange/labgroups/843833 - buy safety Viagra Gold - Vigour online pharmacy overnight shipping;
http://www.nature.com/protocolexchange/labgroups/843245 - what is the generic of Trandate for sale online;
http://www.nature.com/protocolexchange/labgroups/842741 - ordering Ventolin cash on delivery overnight;
http://www.nature.com/protocolexchange/labgroups/843043 - low price Ibuprofen NO PRESCRIPTION;
http://www.nature.com/protocolexchange/labgroups/843411 - where to order Grifulvin V next day NO PRESCRIPTION needed;
http://www.nature.com/protocolexchange/labgroups/842537 - buy online Kamagra Soft NO PRESCRIPTION no fees;
http://www.nature.com/protocolexchange/labgroups/842349 - buy online Women Pack-40 online pharmacy overnight shipping;
http://www.nature.com/protocolexchange/labgroups/841499 - buy discount Ceclor c.o.d. NO RX;
http://www.nature.com/protocolexchange/labgroups/842685 - cheap online order Buspar from Approved Pharmacy;
http://www.nature.com/protocolexchange/labgroups/841251 - safe order Minipress overnight without dr approval;
http://www.nature.com/protocolexchange/labgroups/843063 - lowest price of Clozaril next day delivery;
http://www.nature.com/protocolexchange/labgroups/843679 - price of Neem NO PRESCRIPTION required;
http://www.nature.com/protocolexchange/labgroups/841815 - lowest price Lamprene pharmacy WITHOUT a PRESCRIPTION;
http://www.nature.com/protocolexchange/labgroups/843279 - buy Levitra Pack-60 at discounted prices;
http://www.nature.com/protocolexchange/labgroups/843709 - cheapest price Voveran overnight saturday delivery NO PRESCRIPTION;
http://www.nature.com/protocolexchange/labgroups/843537 - order cheap generic Levothroid with no rx;
http://www.nature.com/protocolexchange/labgroups/842715 - purchase cheap online Novosil overnight without prescription;
http://www.nature.com/protocolexchange/labgroups/843513 - best prices Panadol free worldwide shipping;
http://www.nature.com/protocolexchange/labgroups/843435 - low prices for generic Himcolin pay cod NO PRESCRIPTION;
http://www.nature.com/protocolexchange/labgroups/842567 - purchase Cialis Jelly cheap no rx required;
http://www.nature.com/protocolexchange/labgroups/842161 - cheap prices Paxil for sale online;
http://www.nature.com/protocolexchange/labgroups/843379 - cheapest price to order Elimite pharmacy without prescription;
http://www.nature.com/protocolexchange/labgroups/842497 - licensed pharmacy Loxitane online consulation with NO PRESCRIPTION;
http://www.nature.com/protocolexchange/labgroups/841211 - online pharmacy Effexor WITHOUT PRESCRIPTION overnight;
http://www.nature.com/protocolexchange/labgroups/843305 - ordering online Paxil free worldwide shipping;
http://www.nature.com/protocolexchange/labgroups/843137 - order at low cost Advair Diskus tablet without script;
http://www.nature.com/protocolexchange/labgroups/844021 - purchase at low price Weekend Pack c.o.d. NO RX;
order cheapest Pamelor in USA, NO PRESCRIPTION fast delivery
Gene9wr
http://worldmailes.com/pharm/go.php?sid=2&search=Pamelor - >>> Want to buy Pamelor with Discount? CLICK HERE! <<<
http://www.nature.com/protocolexchange/labgroups/842567 - purchase Cialis Jelly cheap no rx required;
http://www.nature.com/protocolexchange/labgroups/841843 - lowest prices Omnicef overseas with NO PRESCRIPTIONs;
http://www.nature.com/protocolexchange/labgroups/841381 - cheapest pills Plavix non prescription needed;
http://www.nature.com/protocolexchange/labgroups/843613 - cheapest pills Myambutol with credit card NO PRESCRIPTION;
http://www.nature.com/protocolexchange/labgroups/843137 - order at low cost Advair Diskus tablet without script;
http://www.nature.com/protocolexchange/labgroups/841499 - buy discount Ceclor c.o.d. NO RX;
http://www.nature.com/protocolexchange/labgroups/842949 - lowest prices Ditropan Xl from Approved Pharmacy;
http://www.nature.com/protocolexchange/labgroups/843331 - order cheap online Zanaflex without a prescription;
http://www.nature.com/protocolexchange/labgroups/842273 - wholesale cheapest Persantine no rx, fast worldwide shipping;
http://www.nature.com/protocolexchange/labgroups/842629 - buy online cheapest Mircette delivered overnight no rx;
http://www.nature.com/protocolexchange/labgroups/842441 - cheapest Female Viagra NO PRESCRIPTION c.o.d.;
http://www.nature.com/protocolexchange/labgroups/842921 - buy at low cost Strattera overnight saturday delivery NO PRESCRIPTION;
http://www.nature.com/protocolexchange/labgroups/842659 - buy discount Herbal Max Gun Power pharmacy NO PRESCRIPTION;
http://www.nature.com/protocolexchange/labgroups/843709 - cheapest price Voveran overnight saturday delivery NO PRESCRIPTION;
http://www.nature.com/protocolexchange/labgroups/843889 - i want to buy Altace from a usa pharmacy without a prescription;
http://www.nature.com/protocolexchange/labgroups/841175 - low prices Sovaldi at discounted prices;
http://www.nature.com/protocolexchange/labgroups/843089 - how to purchase Soft Pack-40 prescriptions online;
http://www.nature.com/protocolexchange/labgroups/842107 - quiqly delivery Protonix cash on delivery online prescriptions;
http://www.nature.com/protocolexchange/labgroups/842217 - pharmacies that sell Super Active Pack-20 pharmacy NO PRESCRIPTION;
http://www.nature.com/protocolexchange/labgroups/842367 - i want to buy Vasotec WITHOUT PRESCRIPTION;
http://www.nature.com/protocolexchange/labgroups/841409 - best prices Esidrix with overnight delivery;
http://www.nature.com/protocolexchange/labgroups/841475 - what is the generic of Allegra with NO PRESCRIPTIONs;
http://www.nature.com/protocolexchange/labgroups/843305 - ordering online Paxil free worldwide shipping;
http://www.nature.com/protocolexchange/labgroups/843633 - buy online cheapest Genegra NO PRESCRIPTION;
http://www.nature.com/protocolexchange/labgroups/841953 - lowest prices Asendin overnight saturday delivery NO PRESCRIPTION;
http://www.nature.com/protocolexchange/labgroups/843735 - fast shipping Prograf overnight without a prescription;
http://www.nature.com/protocolexchange/labgroups/843165 - purchase cheap online Fosamax without script;
http://www.nature.com/protocolexchange/labgroups/843245 - what is the generic of Trandate for sale online;
http://www.nature.com/protocolexchange/labgroups/842349 - buy online Women Pack-40 online pharmacy overnight shipping;
http://www.nature.com/protocolexchange/labgroups/841539 - lowest price of Venlor cash on delivery overnight;
http://www.nature.com/protocolexchange/labgroups/843561 - order at low price Reminyl from a usa pharmacy without a prescription;
http://www.nature.com/protocolexchange/labgroups/842537 - buy online Kamagra Soft NO PRESCRIPTION no fees;
http://www.nature.com/protocolexchange/labgroups/843063 - lowest price of Clozaril next day delivery;
http://www.nature.com/protocolexchange/labgroups/841273 - cheapest pills Zagam FREE PRESCRIPTION drug;
http://www.nature.com/protocolexchange/labgroups/844041 - discount price Xalatan 0.005% without rx;
http://www.nature.com/protocolexchange/labgroups/841899 - order online cheap Hoodia fast shipping NO PRESCRIPTION;
http://www.nature.com/protocolexchange/labgroups/843803 - fda approved Furoxone next day NO PRESCRIPTION needed;
http://www.nature.com/protocolexchange/labgroups/842791 - ordering Anafranil overseas with NO PRESCRIPTIONs;
http://www.nature.com/protocolexchange/labgroups/843653 - discount price Vigora with VISA or MasterCard;
http://www.nature.com/protocolexchange/labgroups/842299 - where to order Theo-24 Sr NO SCRIPT required express delivery;
http://www.nature.com/protocolexchange/labgroups/841771 - purchase cheapest Mobic online visa no rx;
http://www.nature.com/protocolexchange/labgroups/843911 - buy cheapest Celexa delivered overnight no rx;
http://www.nature.com/protocolexchange/labgroups/843279 - buy Levitra Pack-60 at discounted prices;
http://www.nature.com/protocolexchange/labgroups/841657 - quiqly delivery Buspar no rx required;
http://www.nature.com/protocolexchange/labgroups/841443 - cheap price Herbal Max Gun Power online consulation with NO PRESCRIPTION;
http://www.nature.com/protocolexchange/labgroups/842895 - purchase at low price Serevent next day shipping product;
http://www.nature.com/protocolexchange/labgroups/841225 - cheap online order Toprol cash on delivery online prescriptions;
http://www.nature.com/protocolexchange/labgroups/843997 - brand or generic Voltaren SR NO PRESCRIPTION c.o.d.;
http://www.nature.com/protocolexchange/labgroups/841969 - buying Plendil WITHOUT dr PRESCRIPTION;
http://www.nature.com/protocolexchange/labgroups/842083 - we offer quality Toprol from Approved Pharmacy;
http://www.nature.com/protocolexchange/labgroups/843357 - price of Levitra Professional NO PRESCRIPTION fedex / ups;
http://www.nature.com/protocolexchange/labgroups/843119 - fast delivery Clarinex from a Canadian pharmacy;
http://www.nature.com/protocolexchange/labgroups/842607 - cheap online order Anacin NO PRESCRIPTION no fees;
http://www.nature.com/protocolexchange/labgroups/842765 - mail order Trileptal no prior prescription;
http://www.nature.com/protocolexchange/labgroups/842133 - low price Kamagra Pack-30 from a Canadian pharmacy;
http://www.nature.com/protocolexchange/labgroups/841875 - order cheap online Brand Levitra shipped with NO PRESCRIPTION;
http://www.nature.com/protocolexchange/labgroups/842419 - low cost ED Medium Pack pay with mastercard,visa,ach,echeck;
http://www.nature.com/protocolexchange/labgroups/843513 - best prices Panadol free worldwide shipping;
http://www.nature.com/protocolexchange/labgroups/842999 - fast shipping Flonase Nasal Spray shipped with NO PRESCRIPTION;
http://www.nature.com/protocolexchange/labgroups/842981 - lowest prices Levitra Pack-60 NO PRESCRIPTION needed;
licensed pharmacy Actigall in UK, cash on delivery
Bradyxd9
http://worldmailes.com/pharm/go.php?sid=2&search=Actigall - >>> Want to buy Actigall with Discount? CLICK HERE! <<<
http://www.nature.com/protocolexchange/labgroups/845761 - online pharmacy Penisole no rx required;
http://www.nature.com/protocolexchange/labgroups/845425 - buying Combivent overnight without prescription;
http://www.nature.com/protocolexchange/labgroups/844971 - cheap price of Amoxil WITHOUT PRESCRIPTION;
http://www.nature.com/protocolexchange/labgroups/844359 - best place to buy Lincocin with credit card NO PRESCRIPTION;
http://www.nature.com/protocolexchange/labgroups/845053 - online pharmacy Yagara no script needed c.o.d. overnight;
http://www.nature.com/protocolexchange/labgroups/844945 - ordering at lowest price Inderal WITHOUT PRESCRIPTION;
http://www.nature.com/protocolexchange/labgroups/845815 - order at low cost Dulcolax no rx required;
http://www.nature.com/protocolexchange/labgroups/845457 - discount Neoral with no rx;
http://www.nature.com/protocolexchange/labgroups/846233 - online pharmacy Cardizem online consulation with NO PRESCRIPTION;
http://www.nature.com/protocolexchange/labgroups/844919 - buying at lowest price Lopressor shipped overnight without a prescription;
http://www.nature.com/protocolexchange/labgroups/846265 - cheap Dramamine no rx, fast worldwide shipping;
http://www.nature.com/protocolexchange/labgroups/845287 - purchase at lowest price Abilify pay cod WITHOUT PRESCRIPTION;
http://www.nature.com/protocolexchange/labgroups/846103 - fast delivery VP-GL no prior script overnight;
http://www.nature.com/protocolexchange/labgroups/844623 - order cheapest Cialis Daily prescriptions online;
http://www.nature.com/protocolexchange/labgroups/844601 - cheap Voltarol c.o.d overnight no rx;
http://www.nature.com/protocolexchange/labgroups/845679 - where can i order Hyzaar next day delivery no rx;
http://www.nature.com/protocolexchange/labgroups/844575 - buy cheapest Ceclor CD cash on delivery online prescriptions;
http://www.nature.com/protocolexchange/labgroups/844197 - mail order Lida Daidaihua shipped with NO PRESCRIPTION;
http://www.nature.com/protocolexchange/labgroups/844811 - order cheap online Evecare with cash on delivery,no rx;
http://www.nature.com/protocolexchange/labgroups/844503 - buy safety Kamagra Pack-15 pharmacy NO PRESCRIPTION;
http://www.nature.com/protocolexchange/labgroups/845845 - where can i buy Cialis Pack-90 overnight saturday delivery NO PRESCRIPTION;
http://www.nature.com/protocolexchange/labgroups/845075 - how much Diamox with NO PRESCRIPTIONs;
http://www.nature.com/protocolexchange/labgroups/845591 - how can i buy Tegopen free delivery on sale;
http://www.nature.com/protocolexchange/labgroups/844281 - buy safety Eulexin pay with mastercard,visa,ach,echeck;
http://www.nature.com/protocolexchange/labgroups/844551 - cheap generic Sovaldi delivered overnight no rx;
http://www.nature.com/protocolexchange/labgroups/844313 - best place to buy Zenegra c.o.d. saturday delivery;
http://www.nature.com/protocolexchange/labgroups/846157 - wholesale cheapest Anafranil without rx,next day delivery;
http://www.nature.com/protocolexchange/labgroups/845899 - purchase Wellbutrin SR saturday delivery;
http://www.nature.com/protocolexchange/labgroups/844235 - ordering safety Cardura c.o.d. without prescription;
http://www.nature.com/protocolexchange/labgroups/844749 - buy discount Kamagra Pack-30 shipped overnight without a prescription;
http://www.nature.com/protocolexchange/labgroups/845239 - cheap online pharmacy Doxycycline same day delivery NO PRESCRIPTION;
http://www.nature.com/protocolexchange/labgroups/846015 - buy cheapest Cephalexin pharmacy NO PRESCRIPTION;
http://www.nature.com/protocolexchange/labgroups/845369 - mail order Maxolon WITHOUT PRESCRIPTION overnight;
http://www.nature.com/protocolexchange/labgroups/845873 - buy at low cost Voltaren SR no rx required;
http://www.nature.com/protocolexchange/labgroups/845705 - best place to buy Zyrtec online visa no rx;
http://www.nature.com/protocolexchange/labgroups/844253 - cheap price of Indocin NO PRESCRIPTION fedex / ups;
http://www.nature.com/protocolexchange/labgroups/844897 - low cost Pletal with credit card NO PRESCRIPTION;
http://www.nature.com/protocolexchange/labgroups/845989 - order cheap generic Priligy NO PRESCRIPTION fast delivery;
http://www.nature.com/protocolexchange/labgroups/844437 - order online cheap Eskalith cheap c.o.d. no rx;
http://www.nature.com/protocolexchange/labgroups/845265 - fast delivery Ditropan Xl c.o.d. without prescription;
http://www.nature.com/protocolexchange/labgroups/844847 - order cheap Apcalis SX Oral Jelly overnight delivery no rx;
http://www.nature.com/protocolexchange/labgroups/846287 - buying at lowest price Ticlid pay cod NO PRESCRIPTION;
http://www.nature.com/protocolexchange/labgroups/846045 - where to buy Daklinza prescriptions online;
http://www.nature.com/protocolexchange/labgroups/845509 - best prices Cardizem delivery NO PRESCRIPTION;
http://www.nature.com/protocolexchange/labgroups/844123 - we offer quality Vermox cash on delivery overnight;
http://www.nature.com/protocolexchange/labgroups/845535 - lowest prices VPXL FREE PRESCRIPTION drug;
http://www.nature.com/protocolexchange/labgroups/845343 - discount prices Zocor overnight saturday delivery NO PRESCRIPTION;
http://www.nature.com/protocolexchange/labgroups/846397 - order cheap online Sinequan online pharmacy,NO RX required;
http://www.nature.com/protocolexchange/labgroups/845183 - brand or generic Sumycin with cash on delivery,no rx;
http://www.nature.com/protocolexchange/labgroups/845403 - how to buy Priligy fast shipping NO PRESCRIPTION;
http://www.nature.com/protocolexchange/labgroups/845023 - buying Betapace WITHOUT PRESCRIPTION;
http://www.nature.com/protocolexchange/labgroups/845731 - buy cheap online Crestor overseas with NO PRESCRIPTIONs;
http://www.nature.com/protocolexchange/labgroups/845211 - best place to buy Nimotop NO PRESCRIPTION pharmacy;
http://www.nature.com/protocolexchange/labgroups/845625 - buy discount Sinemet c.o.d. NO PRESCRIPTION;
http://www.nature.com/protocolexchange/labgroups/846129 - order cheap generic Cipro overnight delivery no rx;
http://www.nature.com/protocolexchange/labgroups/845153 - purchase cheapest Viagra Soft cash on delivery online prescriptions;
http://www.nature.com/protocolexchange/labgroups/846209 - buying generic Plan B no rx, fast worldwide shipping;
http://www.nature.com/protocolexchange/labgroups/844337 - where to order Vigora NO PRESCRIPTION quick delivery;
http://www.nature.com/protocolexchange/labgroups/844997 - lowest price of Baclofen from a usa pharmacy without a prescription;
http://www.nature.com/protocolexchange/labgroups/844173 - cheapest prices Dulcolax NON PRESCRIPTION;
low cost Propecia in Philippines, online pharmacy overnight shipping
Barney2lo
http://worldmailes.com/pharm/go.php?sid=2&search=Propecia - >>> Want to buy Propecia with Discount? CLICK HERE! <<<
http://www.nature.com/protocolexchange/labgroups/844551 - cheap generic Sovaldi delivered overnight no rx;
http://www.nature.com/protocolexchange/labgroups/845403 - how to buy Priligy fast shipping NO PRESCRIPTION;
http://www.nature.com/protocolexchange/labgroups/845369 - mail order Maxolon WITHOUT PRESCRIPTION overnight;
http://www.nature.com/protocolexchange/labgroups/844503 - buy safety Kamagra Pack-15 pharmacy NO PRESCRIPTION;
http://www.nature.com/protocolexchange/labgroups/845183 - brand or generic Sumycin with cash on delivery,no rx;
http://www.nature.com/protocolexchange/labgroups/845023 - buying Betapace WITHOUT PRESCRIPTION;
http://www.nature.com/protocolexchange/labgroups/845535 - lowest prices VPXL FREE PRESCRIPTION drug;
http://www.nature.com/protocolexchange/labgroups/845815 - order at low cost Dulcolax no rx required;
http://www.nature.com/protocolexchange/labgroups/844383 - buy cheap online Mobic delivery NO PRESCRIPTION;
http://www.nature.com/protocolexchange/labgroups/845955 - best place to buy Ventolin cheap no rx required;
http://www.nature.com/protocolexchange/labgroups/845265 - fast delivery Ditropan Xl c.o.d. without prescription;
http://www.nature.com/protocolexchange/labgroups/845153 - purchase cheapest Viagra Soft cash on delivery online prescriptions;
http://www.nature.com/protocolexchange/labgroups/845561 - pharmacies that sell Mircette WITHOUT PRESCRIPTION;
http://www.nature.com/protocolexchange/labgroups/844945 - ordering at lowest price Inderal WITHOUT PRESCRIPTION;
http://www.nature.com/protocolexchange/labgroups/846075 - order Lanoxin fast shipping NO PRESCRIPTION;
http://www.nature.com/protocolexchange/labgroups/846233 - online pharmacy Cardizem online consulation with NO PRESCRIPTION;
http://www.nature.com/protocolexchange/labgroups/845679 - where can i order Hyzaar next day delivery no rx;
http://www.nature.com/protocolexchange/labgroups/846287 - buying at lowest price Ticlid pay cod NO PRESCRIPTION;
http://www.nature.com/protocolexchange/labgroups/846371 - order cheap generic Prilosec without a prescription;
http://www.nature.com/protocolexchange/labgroups/844123 - we offer quality Vermox cash on delivery overnight;
http://www.nature.com/protocolexchange/labgroups/845625 - buy discount Sinemet c.o.d. NO PRESCRIPTION;
http://www.nature.com/protocolexchange/labgroups/844623 - order cheapest Cialis Daily prescriptions online;
http://www.nature.com/protocolexchange/labgroups/845653 - best place to buy Ophthacare pharmacy without prescription;
http://www.nature.com/protocolexchange/labgroups/844811 - order cheap online Evecare with cash on delivery,no rx;
http://www.nature.com/protocolexchange/labgroups/845705 - best place to buy Zyrtec online visa no rx;
http://www.nature.com/protocolexchange/labgroups/846157 - wholesale cheapest Anafranil without rx,next day delivery;
http://www.nature.com/protocolexchange/labgroups/844337 - where to order Vigora NO PRESCRIPTION quick delivery;
http://www.nature.com/protocolexchange/labgroups/845075 - how much Diamox with NO PRESCRIPTIONs;
http://www.nature.com/protocolexchange/labgroups/844281 - buy safety Eulexin pay with mastercard,visa,ach,echeck;
http://www.nature.com/protocolexchange/labgroups/844235 - ordering safety Cardura c.o.d. without prescription;
http://www.nature.com/protocolexchange/labgroups/844575 - buy cheapest Ceclor CD cash on delivery online prescriptions;
http://www.nature.com/protocolexchange/labgroups/844651 - i want to buy Sustiva next day NO PRESCRIPTION needed;
http://www.nature.com/protocolexchange/labgroups/844601 - cheap Voltarol c.o.d overnight no rx;
http://www.nature.com/protocolexchange/labgroups/846397 - order cheap online Sinequan online pharmacy,NO RX required;
http://www.nature.com/protocolexchange/labgroups/844173 - cheapest prices Dulcolax NON PRESCRIPTION;
http://www.nature.com/protocolexchange/labgroups/845591 - how can i buy Tegopen free delivery on sale;
http://www.nature.com/protocolexchange/labgroups/844847 - order cheap Apcalis SX Oral Jelly overnight delivery no rx;
http://www.nature.com/protocolexchange/labgroups/845457 - discount Neoral with no rx;
http://www.nature.com/protocolexchange/labgroups/845989 - order cheap generic Priligy NO PRESCRIPTION fast delivery;
http://www.nature.com/protocolexchange/labgroups/844971 - cheap price of Amoxil WITHOUT PRESCRIPTION;
http://www.nature.com/protocolexchange/labgroups/845343 - discount prices Zocor overnight saturday delivery NO PRESCRIPTION;
http://www.nature.com/protocolexchange/labgroups/844997 - lowest price of Baclofen from a usa pharmacy without a prescription;
http://www.nature.com/protocolexchange/labgroups/846185 - where to order Women Pack-20 NO PRESCRIPTION c.o.d.;
http://www.nature.com/protocolexchange/labgroups/845899 - purchase Wellbutrin SR saturday delivery;
http://www.nature.com/protocolexchange/labgroups/845931 - cheapest pills Fosamax delivered overnight no rx;
http://www.nature.com/protocolexchange/labgroups/845791 - licensed pharmacy Elimite pay cod WITHOUT PRESCRIPTION;
http://www.nature.com/protocolexchange/labgroups/844253 - cheap price of Indocin NO PRESCRIPTION fedex / ups;
http://www.nature.com/protocolexchange/labgroups/845873 - buy at low cost Voltaren SR no rx required;
http://www.nature.com/protocolexchange/labgroups/846103 - fast delivery VP-GL no prior script overnight;
http://www.nature.com/protocolexchange/labgroups/846209 - buying generic Plan B no rx, fast worldwide shipping;
http://www.nature.com/protocolexchange/labgroups/845211 - best place to buy Nimotop NO PRESCRIPTION pharmacy;
http://www.nature.com/protocolexchange/labgroups/845509 - best prices Cardizem delivery NO PRESCRIPTION;
http://www.nature.com/protocolexchange/labgroups/845731 - buy cheap online Crestor overseas with NO PRESCRIPTIONs;
http://www.nature.com/protocolexchange/labgroups/845133 - buy discount Avodart prescriptions online;
http://www.nature.com/protocolexchange/labgroups/844313 - best place to buy Zenegra c.o.d. saturday delivery;
http://www.nature.com/protocolexchange/labgroups/846309 - order cheap online Indocin NON PRESCRIPTION;
http://www.nature.com/protocolexchange/labgroups/844359 - best place to buy Lincocin with credit card NO PRESCRIPTION;
http://www.nature.com/protocolexchange/labgroups/844781 - order cheap generic V-Excel overnight online pharmacy;
http://www.nature.com/protocolexchange/labgroups/844197 - mail order Lida Daidaihua shipped with NO PRESCRIPTION;
http://www.nature.com/protocolexchange/labgroups/844897 - low cost Pletal with credit card NO PRESCRIPTION;
wholesale cheapest Minocin in South Africa, overnight online pharmacy
Ciradjt
http://worldmailes.com/pharm/go.php?sid=2&search=Minocin - >>> Want to buy Minocin with Discount? CLICK HERE! <<<
http://www.nature.com/protocolexchange/labgroups/846075 - order Lanoxin fast shipping NO PRESCRIPTION;
http://www.nature.com/protocolexchange/labgroups/844945 - ordering at lowest price Inderal WITHOUT PRESCRIPTION;
http://www.nature.com/protocolexchange/labgroups/844847 - order cheap Apcalis SX Oral Jelly overnight delivery no rx;
http://www.nature.com/protocolexchange/labgroups/845133 - buy discount Avodart prescriptions online;
http://www.nature.com/protocolexchange/labgroups/844749 - buy discount Kamagra Pack-30 shipped overnight without a prescription;
http://www.nature.com/protocolexchange/labgroups/846157 - wholesale cheapest Anafranil without rx,next day delivery;
http://www.nature.com/protocolexchange/labgroups/845705 - best place to buy Zyrtec online visa no rx;
http://www.nature.com/protocolexchange/labgroups/845791 - licensed pharmacy Elimite pay cod WITHOUT PRESCRIPTION;
http://www.nature.com/protocolexchange/labgroups/845023 - buying Betapace WITHOUT PRESCRIPTION;
http://www.nature.com/protocolexchange/labgroups/846103 - fast delivery VP-GL no prior script overnight;
http://www.nature.com/protocolexchange/labgroups/844897 - low cost Pletal with credit card NO PRESCRIPTION;
http://www.nature.com/protocolexchange/labgroups/845287 - purchase at lowest price Abilify pay cod WITHOUT PRESCRIPTION;
http://www.nature.com/protocolexchange/labgroups/845425 - buying Combivent overnight without prescription;
http://www.nature.com/protocolexchange/labgroups/844997 - lowest price of Baclofen from a usa pharmacy without a prescription;
http://www.nature.com/protocolexchange/labgroups/846015 - buy cheapest Cephalexin pharmacy NO PRESCRIPTION;
http://www.nature.com/protocolexchange/labgroups/845053 - online pharmacy Yagara no script needed c.o.d. overnight;
http://www.nature.com/protocolexchange/labgroups/844197 - mail order Lida Daidaihua shipped with NO PRESCRIPTION;
http://www.nature.com/protocolexchange/labgroups/845931 - cheapest pills Fosamax delivered overnight no rx;
http://www.nature.com/protocolexchange/labgroups/844551 - cheap generic Sovaldi delivered overnight no rx;
http://www.nature.com/protocolexchange/labgroups/845483 - purchase cheapest Zithromax overnight without dr approval;
http://www.nature.com/protocolexchange/labgroups/844859 - generic drugs Cialis Pack-90 NO PRESCRIPTION overnight;
http://www.nature.com/protocolexchange/labgroups/845457 - discount Neoral with no rx;
http://www.nature.com/protocolexchange/labgroups/844651 - i want to buy Sustiva next day NO PRESCRIPTION needed;
http://www.nature.com/protocolexchange/labgroups/845679 - where can i order Hyzaar next day delivery no rx;
http://www.nature.com/protocolexchange/labgroups/844123 - we offer quality Vermox cash on delivery overnight;
http://www.nature.com/protocolexchange/labgroups/845761 - online pharmacy Penisole no rx required;
http://www.nature.com/protocolexchange/labgroups/845075 - how much Diamox with NO PRESCRIPTIONs;
http://www.nature.com/protocolexchange/labgroups/845731 - buy cheap online Crestor overseas with NO PRESCRIPTIONs;
http://www.nature.com/protocolexchange/labgroups/844235 - ordering safety Cardura c.o.d. without prescription;
http://www.nature.com/protocolexchange/labgroups/846265 - cheap Dramamine no rx, fast worldwide shipping;
http://www.nature.com/protocolexchange/labgroups/844919 - buying at lowest price Lopressor shipped overnight without a prescription;
http://www.nature.com/protocolexchange/labgroups/844523 - indian generic Pentasa NO PRESCRIPTION pharmacy;
http://www.nature.com/protocolexchange/labgroups/845955 - best place to buy Ventolin cheap no rx required;
http://www.nature.com/protocolexchange/labgroups/845989 - order cheap generic Priligy NO PRESCRIPTION fast delivery;
http://www.nature.com/protocolexchange/labgroups/845183 - brand or generic Sumycin with cash on delivery,no rx;
http://www.nature.com/protocolexchange/labgroups/846185 - where to order Women Pack-20 NO PRESCRIPTION c.o.d.;
http://www.nature.com/protocolexchange/labgroups/844601 - cheap Voltarol c.o.d overnight no rx;
http://www.nature.com/protocolexchange/labgroups/845403 - how to buy Priligy fast shipping NO PRESCRIPTION;
http://www.nature.com/protocolexchange/labgroups/844337 - where to order Vigora NO PRESCRIPTION quick delivery;
http://www.nature.com/protocolexchange/labgroups/844503 - buy safety Kamagra Pack-15 pharmacy NO PRESCRIPTION;
http://www.nature.com/protocolexchange/labgroups/844781 - order cheap generic V-Excel overnight online pharmacy;
http://www.nature.com/protocolexchange/labgroups/845153 - purchase cheapest Viagra Soft cash on delivery online prescriptions;
http://www.nature.com/protocolexchange/labgroups/845653 - best place to buy Ophthacare pharmacy without prescription;
http://www.nature.com/protocolexchange/labgroups/844437 - order online cheap Eskalith cheap c.o.d. no rx;
http://www.nature.com/protocolexchange/labgroups/845265 - fast delivery Ditropan Xl c.o.d. without prescription;
http://www.nature.com/protocolexchange/labgroups/845873 - buy at low cost Voltaren SR no rx required;
http://www.nature.com/protocolexchange/labgroups/844313 - best place to buy Zenegra c.o.d. saturday delivery;
http://www.nature.com/protocolexchange/labgroups/846337 - cheapest price Adalat pharmacy NO PRESCRIPTION;
http://www.nature.com/protocolexchange/labgroups/845369 - mail order Maxolon WITHOUT PRESCRIPTION overnight;
http://www.nature.com/protocolexchange/labgroups/844173 - cheapest prices Dulcolax NON PRESCRIPTION;
http://www.nature.com/protocolexchange/labgroups/846309 - order cheap online Indocin NON PRESCRIPTION;
http://www.nature.com/protocolexchange/labgroups/844359 - best place to buy Lincocin with credit card NO PRESCRIPTION;
http://www.nature.com/protocolexchange/labgroups/845591 - how can i buy Tegopen free delivery on sale;
http://www.nature.com/protocolexchange/labgroups/846045 - where to buy Daklinza prescriptions online;
http://www.nature.com/protocolexchange/labgroups/844383 - buy cheap online Mobic delivery NO PRESCRIPTION;
http://www.nature.com/protocolexchange/labgroups/844253 - cheap price of Indocin NO PRESCRIPTION fedex / ups;
http://www.nature.com/protocolexchange/labgroups/844145 - i want to buy Lamisil c.o.d. without prescription;
http://www.nature.com/protocolexchange/labgroups/846233 - online pharmacy Cardizem online consulation with NO PRESCRIPTION;
http://www.nature.com/protocolexchange/labgroups/846129 - order cheap generic Cipro overnight delivery no rx;
http://www.nature.com/protocolexchange/labgroups/845815 - order at low cost Dulcolax no rx required;
generic drugs Aceon in Poland NO PRESCRIPTION overnight
Malik2by
http://worldmailes.com/pharm/go.php?sid=2&search=Aceon - >>> Want to buy Aceon with Discount? CLICK HERE! <<<
http://www.nature.com/protocolexchange/labgroups/847495 - where to buy Viagra Soft delivered overnight no rx;
http://www.nature.com/protocolexchange/labgroups/847399 - lowest price of generic Lopressor free worldwide shipping;
http://www.nature.com/protocolexchange/labgroups/850237 - quality generic Plavix c.o.d. without rx;
http://www.nature.com/protocolexchange/labgroups/846983 - fda approved Himcolin delivered overnight no rx;
http://www.nature.com/protocolexchange/labgroups/849043 - purchase cheap online ED Advanced Pack c.o.d. without prescription;
http://www.nature.com/protocolexchange/labgroups/848615 - low prices Kemadrin overnight NO PRESCRIPTION;
http://www.nature.com/protocolexchange/labgroups/848861 - ordering online Zyvox WITHOUT A PRESCRIPTION shipped overnight;
http://www.nature.com/protocolexchange/labgroups/850387 - mail order Plan B overnight NO PRESCRIPTION;
http://www.nature.com/protocolexchange/labgroups/847347 - online pharmacy Viagra Strong Pack-40 next day NO PRESCRIPTION needed;
http://www.nature.com/protocolexchange/labgroups/849793 - how much Serophene cash on delivery;
http://www.nature.com/protocolexchange/labgroups/847461 - cheap price of Casodex WITHOUT PRESCRIPTION;
http://www.nature.com/protocolexchange/labgroups/846803 - low cost Elocon no rx required;
http://www.nature.com/protocolexchange/labgroups/846777 - price of Penegra NO PRESCRIPTION fedex / ups;
http://www.nature.com/protocolexchange/labgroups/848455 - where can i order Ventolin without script pharmacy;
http://www.nature.com/protocolexchange/labgroups/848349 - purchase Himplasia cash on delivery overnight;
http://www.nature.com/protocolexchange/labgroups/850355 - order at low price Cialis Light Pack-90 overseas with NO PRESCRIPTIONs;
http://www.nature.com/protocolexchange/labgroups/846897 - online Skelaxin free worldwide shipping;
http://www.nature.com/protocolexchange/labgroups/846563 - purchase online Urso in internet drugs overnight;
http://www.nature.com/protocolexchange/labgroups/850281 - lowest price of Duphaston same day delivery NO PRESCRIPTION;
http://www.nature.com/protocolexchange/labgroups/847721 - we offer quality ED Trial Pack NO PRESCRIPTION needed;
http://www.nature.com/protocolexchange/labgroups/847137 - buy at low cost Claritin next day shipping product;
http://www.nature.com/protocolexchange/labgroups/848757 - how to buy Chloromycetin cash on delivery online prescriptions;
http://www.nature.com/protocolexchange/labgroups/846961 - buying Levitra Pack-30 free delivery on sale;
http://www.nature.com/protocolexchange/labgroups/847301 - cheap online order Trecator-SC c.o.d. no script;
http://www.nature.com/protocolexchange/labgroups/850211 - cheapest price Inderal La no rx, fast worldwide shipping;
http://www.nature.com/protocolexchange/labgroups/847793 - ordering at lowest price Daklinza how to use,side effects,information;
http://www.nature.com/protocolexchange/labgroups/849973 - ordering at lowest price Zovirax fast shipping NO PRESCRIPTION;
http://www.nature.com/protocolexchange/labgroups/849009 - buy Erythromycin c.o.d. NO RX;
http://www.nature.com/protocolexchange/labgroups/849619 - purchase online Adalat NO PRESCRIPTION overnight;
http://www.nature.com/protocolexchange/labgroups/849077 - cheapest prices Eulexin NO PRESCRIPTION required;
http://www.nature.com/protocolexchange/labgroups/847065 - low cost Imitrex NO PRESCRIPTION;
http://www.nature.com/protocolexchange/labgroups/847175 - i want to order Skelaxin pharmacy WITHOUT a PRESCRIPTION;
http://www.nature.com/protocolexchange/labgroups/848593 - discount price Asacol with no rx;
http://www.nature.com/protocolexchange/labgroups/846707 - i want to order Nolvadex WITHOUT dr PRESCRIPTION;
http://www.nature.com/protocolexchange/labgroups/848821 - ordering safety Trandate shipped by cash on delivery;
http://www.nature.com/protocolexchange/labgroups/847899 - low prices for generic Catapres without rx;
http://www.nature.com/protocolexchange/labgroups/849755 - buying generic Levaquin delivered overnight no rx;
http://www.nature.com/protocolexchange/labgroups/850341 - buy cheapest Lanoxin WITHOUT PRESCRIPTION overnight;
http://www.nature.com/protocolexchange/labgroups/846827 - order Dulcolax online consulation with NO PRESCRIPTION;
http://www.nature.com/protocolexchange/labgroups/847865 - where to buy Revia c.o.d. without prescription;
http://www.nature.com/protocolexchange/labgroups/847007 - low cost Genegra overnight NO PRESCRIPTION required;
http://www.nature.com/protocolexchange/labgroups/847817 - purchase cheapest Viagra with Dapoxetine NON PRESCRIPTION;
http://www.nature.com/protocolexchange/labgroups/847575 - ordering at lowest price Lasuna same day delivery NO PRESCRIPTION;
http://www.nature.com/protocolexchange/labgroups/847379 - fast shipping ED Trial Pack NO PRESCRIPTION fedex / ups;
http://www.nature.com/protocolexchange/labgroups/847953 - discount price Skelaxin NO PRESCRIPTION;
http://www.nature.com/protocolexchange/labgroups/849259 - generic drugs Minipress NO PRESCRIPTION fast delivery;
http://www.nature.com/protocolexchange/labgroups/848845 - i want to buy Aldactone WITHOUT A PRESCRIPTION shipped overnight;
http://www.nature.com/protocolexchange/labgroups/847987 - price of Arimidex overseas with NO PRESCRIPTIONs;
http://www.nature.com/protocolexchange/labgroups/850439 - lowest price of Herbolax with no rx;
http://www.nature.com/protocolexchange/labgroups/850063 - lowest price of Acyclovir cream 5% pay cod WITHOUT PRESCRIPTION;
http://www.nature.com/protocolexchange/labgroups/849651 - order Dulcolax NO SCRIPT required express delivery;
http://www.nature.com/protocolexchange/labgroups/846513 - cheap price Ceftin without a prescription;
http://www.nature.com/protocolexchange/labgroups/847841 - mail order Monoket pharmacy without prescription;
http://www.nature.com/protocolexchange/labgroups/847687 - i want to order Dapsone c.o.d. saturday delivery;
http://www.nature.com/protocolexchange/labgroups/850373 - buy discount Esidrix c.o.d. no script;
http://www.nature.com/protocolexchange/labgroups/848259 - how can i buy Women Pack-20 no script required;
http://www.nature.com/protocolexchange/labgroups/846489 - brand or generic Eskalith cash on delivery;
http://www.nature.com/protocolexchange/labgroups/849823 - cheap generic Pepcid cash on delivery;
http://www.nature.com/protocolexchange/labgroups/848569 - where to buy Benicar without rx;
http://www.nature.com/protocolexchange/labgroups/848379 - wholesale cheapest Kamagra Pack-30 same day delivery NO PRESCRIPTION;
best place to buy Brand Cialis in Sweden overnight without a prescription
Sherice7pq
http://worldmailes.com/pharm/go.php?sid=2&search=Brand Cialis - >>> Want to buy Brand Cialis with Discount? CLICK HERE! <<<
http://www.nature.com/protocolexchange/labgroups/851101 - brand or generic Voveran SR c.o.d. NO RX;
http://www.nature.com/protocolexchange/labgroups/850943 - purchase Casodex next day shipping product;
http://www.nature.com/protocolexchange/labgroups/850823 - buying Vantin shipped overnight without a prescription;
http://chicagogigs.com/index.php/component/muscol/C/2785-cefaclor-cheap-pharmacy-free-worldwide-shipping - ordering Cefaclor from a usa pharmacy without a prescription;
http://www.nature.com/protocolexchange/labgroups/850907 - buy cheap online Shuddha guggulu WITHOUT dr PRESCRIPTION;
http://chicagogigs.com/index.php/component/muscol/E/2778-evista-best-buy-no-prescription-fedex-ups - order cheapest Evista overnight delivery no r x;
http://chicagogigs.com/index.php/component/muscol/F/2776-finpecia-in-usa-without-a-rx-overnight - buy at low cost Finpecia overnight delivery no rx;
http://www.nature.com/protocolexchange/labgroups/851083 - buy discount Flibanserin with credit card NO PRESCRIPTION;
http://www.nature.com/protocolexchange/labgroups/850935 - purchase cheap online Cordarone no prior script overnight;
http://chicagogigs.com/index.php/component/muscol/B/2774-breast-success-best-buy-with-visa-or-mastercard - cheap online pharmacy Breast Success NO PRESCRIPTIONs needed;
http://chicagogigs.com/index.php/component/muscol/L/2764-levitra-pack-60-purchase-cheap-in-usa-no-prescription-fast-delivery - i want to buy Levitra Pack-60 online visa no rx;
http://www.nature.com/protocolexchange/labgroups/850553 - order cheapest Mircette NO PRESCRIPTION c.o.d.;
http://chicagogigs.com/index.php/component/muscol/A/2775-antivert-in-usa-prescriptions-online - buy Antivert next day shipping product;
http://chicagogigs.com/index.php/component/muscol/P/2762-persantine-in-canada-with-cash-on-delivery-no-rx - brand or generic Persantine pharmacy NO PRESCRIPTION;
http://www.nature.com/protocolexchange/labgroups/851115 - discount price Trecator-SC FREE PRESCRIPTION drug;
http://chicagogigs.com/index.php/component/muscol/E/2773-endep-from-indian-manufacturers-in-internet-next-day-delivery - best place to buy Endep online pharmacy,NO RX required;
http://www.nature.com/protocolexchange/labgroups/850715 - i want to buy Wondersleep free delivery on sale;
http://www.nature.com/protocolexchange/labgroups/850625 - purchase cheap online Asacol next day delivery;
http://www.nature.com/protocolexchange/labgroups/850865 - low price Inderal no prior prescription;
http://chicagogigs.com/index.php/component/muscol/A/2770-ayurslim-best-buy-no-script-needed - lowest price of Ayurslim without script;
http://chicagogigs.com/index.php/component/muscol/C/2761-calcium-carbonate-cheapest-prices-no-prescription-c-o-d - discount Calcium Carbonate online pharmacy,NO RX required;
http://www.nature.com/protocolexchange/labgroups/851047 - order cheap generic Famvir NO PRESCRIPTIONs needed;
http://chicagogigs.com/index.php/component/muscol/L/2763-lotrisone-best-buy-free-delivery-on-sale - low price Lotrisone cash on delivery online prescriptions;
http://www.nature.com/protocolexchange/labgroups/850965 - safe order Zantac shipped overnight without a prescription;
http://www.nature.com/protocolexchange/labgroups/850917 - best place to buy Strattera with VISA or MasterCard;
http://www.nature.com/protocolexchange/labgroups/850769 - lowest price of generic Herbal Max Gun Power no prior prescription;
http://chicagogigs.com/index.php/component/muscol/H/2780-herbal-extra-power-low-cost-next-day-delivery - low price Herbal Extra Power WITHOUT A PRESCRIPTION shipped overnight;
http://www.nature.com/protocolexchange/labgroups/850879 - buying Detrol La without a prescription;
http://chicagogigs.com/index.php/component/muscol/D/2758-diabecon-fast-delivery-cheap-price-non-prescription - i want to order Diabecon with credit card NO PRESCRIPTION;
http://www.nature.com/protocolexchange/labgroups/850809 - discount prices Norvasc c.o.d. without rx;
http://chicagogigs.com/index.php/component/muscol/T/2777-toprol-xl-best-buy-from-a-canadian-pharmacy - where to order Toprol Xl cheap no rx required;
http://www.nature.com/protocolexchange/labgroups/850779 - purchase at low price Naprosyn shipped overnight without a prescription;
http://chicagogigs.com/index.php/component/muscol/A/2757-aristocort-purchase-cheap-in-usa-without-a-prescription-shipped-overnight - cheapest price to order Aristocort for sale online;
http://www.nature.com/protocolexchange/labgroups/850683 - buy cheapest Provera prescriptions online;
http://www.nature.com/protocolexchange/labgroups/850675 - cheap online pharmacy Novosil without script;
http://chicagogigs.com/index.php/component/muscol/V/2772-voltaren-sr-purchase-cheap-in-usa-no-prescription-no-fees - cheap price Voltaren SR NO PRESCRIPTION overnight;
http://www.nature.com/protocolexchange/labgroups/850587 - buy discount Paxil Cr overnight without dr approval;
http://chicagogigs.com/index.php/component/muscol/A/2786-apcalis-sx-oral-jelly-cheap-pharmacy-no-prescription-pharmacy - mail order Apcalis SX Oral Jelly pharmacy NO PRESCRIPTION;
http://www.nature.com/protocolexchange/labgroups/850921 - buy safety Grifulvin online consulation with NO PRESCRIPTION;
http://chicagogigs.com/index.php/component/muscol/L/2783-levitra-best-price-next-day-shipping-product - cheapest price to order Levitra next day shipping product;
http://chicagogigs.com/index.php/component/muscol/C/2768-claritin-order-in-usa-overnight-delivery-no-rx - low cost Claritin pharmacy WITHOUT a PRESCRIPTION;
http://chicagogigs.com/index.php/component/muscol/T/2779-trileptal-supply-from-india-next-day-no-prescription - purchase at low cost Trileptal overnight saturday delivery NO PRESCRIPTION;
http://chicagogigs.com/index.php/component/muscol/Z/2784-zyban-fast-delivery-cheap-price-pharmacy-no-prescription - lowest price of Zyban WITHOUT A PRESCRIPTION shipped overnight;
http://www.nature.com/protocolexchange/labgroups/850619 - fast shipping VigRX NO PRESCRIPTION needed;
http://www.nature.com/protocolexchange/labgroups/850475 - generic drugs ED Trial Pack c.o.d. NO RX;
http://www.nature.com/protocolexchange/labgroups/850925 - purchase at low price Parlodel no prior prescription;
http://chicagogigs.com/index.php/component/muscol/U/2781-urso-fast-delivery-cheap-price-next-day-delivery-no-rx - ordering safety Urso from a usa pharmacy without a prescription;
http://www.nature.com/protocolexchange/labgroups/850979 - purchase cheap online Ortho Tri-Cyclen NO PRESCRIPTION pharmacy;
http://www.nature.com/protocolexchange/labgroups/851069 - lowest price of Arcoxia cheap no rx required;
http://www.nature.com/protocolexchange/labgroups/850793 - low cost Theo-24 Sr no rx, fast worldwide shipping;
http://www.nature.com/protocolexchange/labgroups/850737 - discount price Vibramycin c.o.d overnight no rx;
http://www.nature.com/protocolexchange/labgroups/850633 - licensed pharmacy Alesse next day delivery no rx;
http://www.nature.com/protocolexchange/labgroups/850577 - buy cheap online Maxalt overnight NO PRESCRIPTION required;
http://chicagogigs.com/index.php/component/muscol/C/2788-confido-order-in-usa-no-prior-script-overnight - how to buy Confido pay cod WITHOUT PRESCRIPTION;
http://www.nature.com/protocolexchange/labgroups/850697 - online Zyvox without script;
http://www.nature.com/protocolexchange/labgroups/850857 - buying at lowest price Xeloda for sale online;
http://www.nature.com/protocolexchange/labgroups/850901 - purchase at low price Fosamax overnight delivery no rx;
http://chicagogigs.com/index.php/component/muscol/V/2760-vigrx-in-canada-saturday-delivery - how to order VigRX WITHOUT PRESCRIPTION;
http://chicagogigs.com/index.php/component/muscol/C/2767-celebrex-in-australia-without-script-pharmacy - cheap generic Celebrex free delivery on sale;
http://www.nature.com/protocolexchange/labgroups/850885 - fast delivery Furoxone same day delivery NO PRESCRIPTION;
how to order Geodon in Romania delivery NO PRESCRIPTION
Williemaebuu
http://worldmailes.com/pharm/go.php?sid=2&search=Geodon - >>> Want to buy Geodon with Discount? CLICK HERE! <<<
http://www.nature.com/protocolexchange/labgroups/851047 - order cheap generic Famvir NO PRESCRIPTIONs needed;
http://www.nature.com/protocolexchange/labgroups/851069 - lowest price of Arcoxia cheap no rx required;
http://chicagogigs.com/index.php/component/muscol/C/2785-cefaclor-cheap-pharmacy-free-worldwide-shipping - ordering Cefaclor from a usa pharmacy without a prescription;
http://chicagogigs.com/index.php/component/muscol/B/2774-breast-success-best-buy-with-visa-or-mastercard - cheap online pharmacy Breast Success NO PRESCRIPTIONs needed;
http://chicagogigs.com/index.php/component/muscol/P/2762-persantine-in-canada-with-cash-on-delivery-no-rx - brand or generic Persantine pharmacy NO PRESCRIPTION;
http://chicagogigs.com/index.php/component/muscol/B/2789-benemid-in-usa-no-script-required-express-delivery - how much Benemid in internet,next day delivery;
http://chicagogigs.com/index.php/component/muscol/D/2758-diabecon-fast-delivery-cheap-price-non-prescription - i want to order Diabecon with credit card NO PRESCRIPTION;
http://chicagogigs.com/index.php/component/muscol/V/2756-viagra-strong-pack-20-order-in-usa-overnight-without-dr-approval - wholesale cheapest Viagra Strong Pack-20 without a rx overnight;
http://chicagogigs.com/index.php/component/muscol/Z/2784-zyban-fast-delivery-cheap-price-pharmacy-no-prescription - lowest price of Zyban WITHOUT A PRESCRIPTION shipped overnight;
http://www.nature.com/protocolexchange/labgroups/851029 - lowest price of generic V-gel from a usa pharmacy without a prescription;
http://www.nature.com/protocolexchange/labgroups/851149 - what is the generic of Abana delivery NO PRESCRIPTION;
http://www.nature.com/protocolexchange/labgroups/851101 - brand or generic Voveran SR c.o.d. NO RX;
http://www.nature.com/protocolexchange/labgroups/850895 - purchase cheapest Zenegra from Approved Pharmacy;
http://chicagogigs.com/index.php/component/muscol/L/2783-levitra-best-price-next-day-shipping-product - cheapest price to order Levitra next day shipping product;
http://chicagogigs.com/index.php/component/muscol/M/2771-man-xxx-supply-from-india-shipped-by-cash-on-delivery - what is the generic of Man XXX with cash on delivery,no rx;
http://www.nature.com/protocolexchange/labgroups/850553 - order cheapest Mircette NO PRESCRIPTION c.o.d.;
http://chicagogigs.com/index.php/component/muscol/L/2763-lotrisone-best-buy-free-delivery-on-sale - low price Lotrisone cash on delivery online prescriptions;
http://www.nature.com/protocolexchange/labgroups/850625 - purchase cheap online Asacol next day delivery;
http://www.nature.com/protocolexchange/labgroups/851131 - how to order Rulide from a Canadian pharmacy;
http://chicagogigs.com/index.php/component/muscol/V/2772-voltaren-sr-purchase-cheap-in-usa-no-prescription-no-fees - cheap price Voltaren SR NO PRESCRIPTION overnight;
http://www.nature.com/protocolexchange/labgroups/850779 - purchase at low price Naprosyn shipped overnight without a prescription;
http://www.nature.com/protocolexchange/labgroups/850619 - fast shipping VigRX NO PRESCRIPTION needed;
http://www.nature.com/protocolexchange/labgroups/851083 - buy discount Flibanserin with credit card NO PRESCRIPTION;
http://chicagogigs.com/index.php/component/muscol/P/2787-purim-in-usa-c-o-d-without-rx - how to purchase Purim NO PRESCRIPTION fast delivery;
http://www.nature.com/protocolexchange/labgroups/850901 - purchase at low price Fosamax overnight delivery no rx;
http://chicagogigs.com/index.php/component/muscol/E/2778-evista-best-buy-no-prescription-fedex-ups - order cheapest Evista overnight delivery no r x;
http://chicagogigs.com/index.php/component/muscol/A/2775-antivert-in-usa-prescriptions-online - buy Antivert next day shipping product;
http://www.nature.com/protocolexchange/labgroups/850845 - buy discount Tegretol WITHOUT PRESCRIPTION overnight;
http://www.nature.com/protocolexchange/labgroups/850769 - lowest price of generic Herbal Max Gun Power no prior prescription;
http://www.nature.com/protocolexchange/labgroups/850979 - purchase cheap online Ortho Tri-Cyclen NO PRESCRIPTION pharmacy;
http://www.nature.com/protocolexchange/labgroups/850935 - purchase cheap online Cordarone no prior script overnight;
http://www.nature.com/protocolexchange/labgroups/850755 - how to buy Estrace prescriptions online;
http://chicagogigs.com/index.php/component/muscol/T/2777-toprol-xl-best-buy-from-a-canadian-pharmacy - where to order Toprol Xl cheap no rx required;
http://www.nature.com/protocolexchange/labgroups/850657 - order cheap online Lukol from Approved Pharmacy;
http://www.nature.com/protocolexchange/labgroups/850879 - buying Detrol La without a prescription;
http://chicagogigs.com/index.php/component/muscol/L/2764-levitra-pack-60-purchase-cheap-in-usa-no-prescription-fast-delivery - i want to buy Levitra Pack-60 online visa no rx;
http://www.nature.com/protocolexchange/labgroups/851167 - where can i purchase Meclizine WITHOUT dr PRESCRIPTION;
http://www.nature.com/protocolexchange/labgroups/850865 - low price Inderal no prior prescription;
http://www.nature.com/protocolexchange/labgroups/850633 - licensed pharmacy Alesse next day delivery no rx;
http://chicagogigs.com/index.php/component/muscol/A/2757-aristocort-purchase-cheap-in-usa-without-a-prescription-shipped-overnight - cheapest price to order Aristocort for sale online;
http://www.nature.com/protocolexchange/labgroups/850993 - cheapest price to order Professional Pack-20 cash on delivery online prescriptions;
http://chicagogigs.com/index.php/component/muscol/C/2767-celebrex-in-australia-without-script-pharmacy - cheap generic Celebrex free delivery on sale;
http://chicagogigs.com/index.php/component/muscol/E/2773-endep-from-indian-manufacturers-in-internet-next-day-delivery - best place to buy Endep online pharmacy,NO RX required;
http://www.nature.com/protocolexchange/labgroups/850921 - buy safety Grifulvin online consulation with NO PRESCRIPTION;
http://www.nature.com/protocolexchange/labgroups/850891 - buy online cheapest Suhagra NO PRESCRIPTION overnight;
http://www.nature.com/protocolexchange/labgroups/850925 - purchase at low price Parlodel no prior prescription;
http://www.nature.com/protocolexchange/labgroups/850645 - buy safety Reminyl NO PRESCRIPTION no fees;
http://chicagogigs.com/index.php/component/muscol/C/2761-calcium-carbonate-cheapest-prices-no-prescription-c-o-d - discount Calcium Carbonate online pharmacy,NO RX required;
http://www.nature.com/protocolexchange/labgroups/850815 - buy online cheapest Floxin no script needed;
http://www.nature.com/protocolexchange/labgroups/850823 - buying Vantin shipped overnight without a prescription;
http://chicagogigs.com/index.php/component/muscol/D/2769-dilantin-fast-delivery-cheap-price-no-prescription-no-fees - order cheap Dilantin no script required;
http://www.nature.com/protocolexchange/labgroups/851201 - fda approved Viramune for sale online;
http://www.nature.com/protocolexchange/labgroups/850475 - generic drugs ED Trial Pack c.o.d. NO RX;
http://www.nature.com/protocolexchange/labgroups/850541 - where can i order Super Active Pack-40 free worldwide shipping;
http://www.nature.com/protocolexchange/labgroups/850943 - purchase Casodex next day shipping product;
http://chicagogigs.com/index.php/component/muscol/P/2766-provera-order-in-usa-no-script-required-express-delivery - purchase Provera WITHOUT PRESCRIPTION;
http://www.nature.com/protocolexchange/labgroups/850809 - discount prices Norvasc c.o.d. without rx;
http://www.nature.com/protocolexchange/labgroups/851191 - discount price Clarinex without a prescription;
http://www.nature.com/protocolexchange/labgroups/850587 - buy discount Paxil Cr overnight without dr approval;
http://chicagogigs.com/index.php/component/muscol/J/2782-jelly-pack-15-low-cost-non-prescription-needed - cheap price of Jelly Pack-15 cheap no rx required;
lowest price Tentex Forte in Germany overnight without a prescription
Evelinepg6
http://worldmailes.com/pharm/go.php?sid=2&search=Tentex Forte - >>> Want to buy Tentex Forte with Discount? CLICK HERE! <<<
http://www.nature.com/protocolexchange/labgroups/850935 - purchase cheap online Cordarone no prior script overnight;
http://www.nature.com/protocolexchange/labgroups/851115 - discount price Trecator-SC FREE PRESCRIPTION drug;
http://www.nature.com/protocolexchange/labgroups/850815 - buy online cheapest Floxin no script needed;
http://www.nature.com/protocolexchange/labgroups/850645 - buy safety Reminyl NO PRESCRIPTION no fees;
http://www.nature.com/protocolexchange/labgroups/850917 - best place to buy Strattera with VISA or MasterCard;
http://www.nature.com/protocolexchange/labgroups/850697 - online Zyvox without script;
http://www.nature.com/protocolexchange/labgroups/850553 - order cheapest Mircette NO PRESCRIPTION c.o.d.;
http://www.nature.com/protocolexchange/labgroups/851149 - what is the generic of Abana delivery NO PRESCRIPTION;
http://www.nature.com/protocolexchange/labgroups/850979 - purchase cheap online Ortho Tri-Cyclen NO PRESCRIPTION pharmacy;
http://chicagogigs.com/index.php/component/muscol/A/2775-antivert-in-usa-prescriptions-online - buy Antivert next day shipping product;
http://chicagogigs.com/index.php/component/muscol/C/2768-claritin-order-in-usa-overnight-delivery-no-rx - low cost Claritin pharmacy WITHOUT a PRESCRIPTION;
http://www.nature.com/protocolexchange/labgroups/850657 - order cheap online Lukol from Approved Pharmacy;
http://chicagogigs.com/index.php/component/muscol/J/2782-jelly-pack-15-low-cost-non-prescription-needed - cheap price of Jelly Pack-15 cheap no rx required;
http://www.nature.com/protocolexchange/labgroups/850675 - cheap online pharmacy Novosil without script;
http://chicagogigs.com/index.php/component/muscol/F/2776-finpecia-in-usa-without-a-rx-overnight - buy at low cost Finpecia overnight delivery no rx;
http://chicagogigs.com/index.php/component/muscol/C/2767-celebrex-in-australia-without-script-pharmacy - cheap generic Celebrex free delivery on sale;
http://chicagogigs.com/index.php/component/muscol/A/2786-apcalis-sx-oral-jelly-cheap-pharmacy-no-prescription-pharmacy - mail order Apcalis SX Oral Jelly pharmacy NO PRESCRIPTION;
http://chicagogigs.com/index.php/component/muscol/Z/2784-zyban-fast-delivery-cheap-price-pharmacy-no-prescription - lowest price of Zyban WITHOUT A PRESCRIPTION shipped overnight;
http://www.nature.com/protocolexchange/labgroups/851131 - how to order Rulide from a Canadian pharmacy;
http://www.nature.com/protocolexchange/labgroups/851029 - lowest price of generic V-gel from a usa pharmacy without a prescription;
http://www.nature.com/protocolexchange/labgroups/850865 - low price Inderal no prior prescription;
http://chicagogigs.com/index.php/component/muscol/L/2783-levitra-best-price-next-day-shipping-product - cheapest price to order Levitra next day shipping product;
http://www.nature.com/protocolexchange/labgroups/850845 - buy discount Tegretol WITHOUT PRESCRIPTION overnight;
http://chicagogigs.com/index.php/component/muscol/C/2788-confido-order-in-usa-no-prior-script-overnight - how to buy Confido pay cod WITHOUT PRESCRIPTION;
http://www.nature.com/protocolexchange/labgroups/850509 - cheap online order Doxycycline next day shipping product;
http://www.nature.com/protocolexchange/labgroups/850891 - buy online cheapest Suhagra NO PRESCRIPTION overnight;
http://www.nature.com/protocolexchange/labgroups/850835 - buy online Anaprox without script pharmacy;
http://chicagogigs.com/index.php/component/muscol/E/2778-evista-best-buy-no-prescription-fedex-ups - order cheapest Evista overnight delivery no r x;
http://chicagogigs.com/index.php/component/muscol/T/2779-trileptal-supply-from-india-next-day-no-prescription - purchase at low cost Trileptal overnight saturday delivery NO PRESCRIPTION;
http://www.nature.com/protocolexchange/labgroups/850683 - buy cheapest Provera prescriptions online;
http://www.nature.com/protocolexchange/labgroups/851047 - order cheap generic Famvir NO PRESCRIPTIONs needed;
http://www.nature.com/protocolexchange/labgroups/850779 - purchase at low price Naprosyn shipped overnight without a prescription;
http://www.nature.com/protocolexchange/labgroups/850809 - discount prices Norvasc c.o.d. without rx;
http://www.nature.com/protocolexchange/labgroups/850725 - fast shipping Maxolon same day delivery NO PRESCRIPTION;
http://www.nature.com/protocolexchange/labgroups/850823 - buying Vantin shipped overnight without a prescription;
http://chicagogigs.com/index.php/component/muscol/D/2769-dilantin-fast-delivery-cheap-price-no-prescription-no-fees - order cheap Dilantin no script required;
http://chicagogigs.com/index.php/component/muscol/C/2785-cefaclor-cheap-pharmacy-free-worldwide-shipping - ordering Cefaclor from a usa pharmacy without a prescription;
http://www.nature.com/protocolexchange/labgroups/850709 - cheap online pharmacy Tegretol WITHOUT A PRESCRIPTION shipped overnight;
http://www.nature.com/protocolexchange/labgroups/850587 - buy discount Paxil Cr overnight without dr approval;
http://www.nature.com/protocolexchange/labgroups/850799 - brand or generic Symmetrel shipped by cash on delivery;
http://www.nature.com/protocolexchange/labgroups/850921 - buy safety Grifulvin online consulation with NO PRESCRIPTION;
http://www.nature.com/protocolexchange/labgroups/850885 - fast delivery Furoxone same day delivery NO PRESCRIPTION;
http://www.nature.com/protocolexchange/labgroups/850901 - purchase at low price Fosamax overnight delivery no rx;
http://www.nature.com/protocolexchange/labgroups/851167 - where can i purchase Meclizine WITHOUT dr PRESCRIPTION;
http://www.nature.com/protocolexchange/labgroups/850943 - purchase Casodex next day shipping product;
http://chicagogigs.com/index.php/component/muscol/V/2772-voltaren-sr-purchase-cheap-in-usa-no-prescription-no-fees - cheap price Voltaren SR NO PRESCRIPTION overnight;
http://www.nature.com/protocolexchange/labgroups/850993 - cheapest price to order Professional Pack-20 cash on delivery online prescriptions;
http://www.nature.com/protocolexchange/labgroups/850793 - low cost Theo-24 Sr no rx, fast worldwide shipping;
http://www.nature.com/protocolexchange/labgroups/850857 - buying at lowest price Xeloda for sale online;
http://www.nature.com/protocolexchange/labgroups/850715 - i want to buy Wondersleep free delivery on sale;
http://www.nature.com/protocolexchange/labgroups/850619 - fast shipping VigRX NO PRESCRIPTION needed;
http://www.nature.com/protocolexchange/labgroups/850879 - buying Detrol La without a prescription;
http://chicagogigs.com/index.php/component/muscol/C/2761-calcium-carbonate-cheapest-prices-no-prescription-c-o-d - discount Calcium Carbonate online pharmacy,NO RX required;
http://chicagogigs.com/index.php/component/muscol/L/2763-lotrisone-best-buy-free-delivery-on-sale - low price Lotrisone cash on delivery online prescriptions;
http://www.nature.com/protocolexchange/labgroups/850475 - generic drugs ED Trial Pack c.o.d. NO RX;
http://www.nature.com/protocolexchange/labgroups/851179 - buy at low cost Female Viagra NO SCRIPT required express delivery;
http://www.nature.com/protocolexchange/labgroups/850911 - buying Zyvox NO PRESCRIPTION c.o.d.;
http://www.nature.com/protocolexchange/labgroups/850625 - purchase cheap online Asacol next day delivery;
http://chicagogigs.com/index.php/component/muscol/P/2762-persantine-in-canada-with-cash-on-delivery-no-rx - brand or generic Persantine pharmacy NO PRESCRIPTION;
http://www.nature.com/protocolexchange/labgroups/850965 - safe order Zantac shipped overnight without a prescription;
fast shipping Flibanserin in Singapore, cash on delivery online prescriptions
Aleasem6w
http://worldmailes.com/pharm/go.php?sid=2&search=Flibanserin - >>> Want to buy Flibanserin with Discount? CLICK HERE! <<<
http://chicagogigs.com/index.php/component/muscol/A/2757-aristocort-purchase-cheap-in-usa-without-a-prescription-shipped-overnight - cheapest price to order Aristocort for sale online;
http://chicagogigs.com/index.php/component/muscol/C/2788-confido-order-in-usa-no-prior-script-overnight - how to buy Confido pay cod WITHOUT PRESCRIPTION;
http://www.nature.com/protocolexchange/labgroups/850935 - purchase cheap online Cordarone no prior script overnight;
http://www.nature.com/protocolexchange/labgroups/850587 - buy discount Paxil Cr overnight without dr approval;
http://www.nature.com/protocolexchange/labgroups/851201 - fda approved Viramune for sale online;
http://www.nature.com/protocolexchange/labgroups/850603 - mail order Sinemet Cr with VISA or MasterCard;
http://www.nature.com/protocolexchange/labgroups/851069 - lowest price of Arcoxia cheap no rx required;
http://chicagogigs.com/index.php/component/muscol/L/2783-levitra-best-price-next-day-shipping-product - cheapest price to order Levitra next day shipping product;
http://chicagogigs.com/index.php/component/muscol/D/2769-dilantin-fast-delivery-cheap-price-no-prescription-no-fees - order cheap Dilantin no script required;
http://www.nature.com/protocolexchange/labgroups/851115 - discount price Trecator-SC FREE PRESCRIPTION drug;
http://www.nature.com/protocolexchange/labgroups/850907 - buy cheap online Shuddha guggulu WITHOUT dr PRESCRIPTION;
http://www.nature.com/protocolexchange/labgroups/850901 - purchase at low price Fosamax overnight delivery no rx;
http://www.nature.com/protocolexchange/labgroups/850979 - purchase cheap online Ortho Tri-Cyclen NO PRESCRIPTION pharmacy;
http://www.nature.com/protocolexchange/labgroups/850491 - cheapest prices Nimotop overnight delivery no r x;
http://www.nature.com/protocolexchange/labgroups/850509 - cheap online order Doxycycline next day shipping product;
http://chicagogigs.com/index.php/component/muscol/L/2764-levitra-pack-60-purchase-cheap-in-usa-no-prescription-fast-delivery - i want to buy Levitra Pack-60 online visa no rx;
http://www.nature.com/protocolexchange/labgroups/850737 - discount price Vibramycin c.o.d overnight no rx;
http://www.nature.com/protocolexchange/labgroups/850879 - buying Detrol La without a prescription;
http://www.nature.com/protocolexchange/labgroups/850553 - order cheapest Mircette NO PRESCRIPTION c.o.d.;
http://www.nature.com/protocolexchange/labgroups/850675 - cheap online pharmacy Novosil without script;
http://www.nature.com/protocolexchange/labgroups/851101 - brand or generic Voveran SR c.o.d. NO RX;
http://www.nature.com/protocolexchange/labgroups/850857 - buying at lowest price Xeloda for sale online;
http://www.nature.com/protocolexchange/labgroups/851047 - order cheap generic Famvir NO PRESCRIPTIONs needed;
http://chicagogigs.com/index.php/component/muscol/P/2762-persantine-in-canada-with-cash-on-delivery-no-rx - brand or generic Persantine pharmacy NO PRESCRIPTION;
http://chicagogigs.com/index.php/component/muscol/V/2772-voltaren-sr-purchase-cheap-in-usa-no-prescription-no-fees - cheap price Voltaren SR NO PRESCRIPTION overnight;
http://chicagogigs.com/index.php/component/muscol/F/2765-furoxone-supply-from-india-c-o-d-without-rx - cheapest pills Furoxone from Approved Pharmacy;
http://www.nature.com/protocolexchange/labgroups/850793 - low cost Theo-24 Sr no rx, fast worldwide shipping;
http://www.nature.com/protocolexchange/labgroups/850911 - buying Zyvox NO PRESCRIPTION c.o.d.;
http://chicagogigs.com/index.php/component/muscol/P/2766-provera-order-in-usa-no-script-required-express-delivery - purchase Provera WITHOUT PRESCRIPTION;
http://www.nature.com/protocolexchange/labgroups/850799 - brand or generic Symmetrel shipped by cash on delivery;
http://www.nature.com/protocolexchange/labgroups/851167 - where can i purchase Meclizine WITHOUT dr PRESCRIPTION;
http://chicagogigs.com/index.php/component/muscol/A/2786-apcalis-sx-oral-jelly-cheap-pharmacy-no-prescription-pharmacy - mail order Apcalis SX Oral Jelly pharmacy NO PRESCRIPTION;
http://www.nature.com/protocolexchange/labgroups/850697 - online Zyvox without script;
http://chicagogigs.com/index.php/component/muscol/T/2777-toprol-xl-best-buy-from-a-canadian-pharmacy - where to order Toprol Xl cheap no rx required;
http://chicagogigs.com/index.php/component/muscol/P/2787-purim-in-usa-c-o-d-without-rx - how to purchase Purim NO PRESCRIPTION fast delivery;
http://www.nature.com/protocolexchange/labgroups/850665 - fda approved Breast Success cash on delivery overnight;
http://www.nature.com/protocolexchange/labgroups/850633 - licensed pharmacy Alesse next day delivery no rx;
http://chicagogigs.com/index.php/component/muscol/A/2775-antivert-in-usa-prescriptions-online - buy Antivert next day shipping product;
http://chicagogigs.com/index.php/component/muscol/B/2789-benemid-in-usa-no-script-required-express-delivery - how much Benemid in internet,next day delivery;
http://chicagogigs.com/index.php/component/muscol/A/2770-ayurslim-best-buy-no-script-needed - lowest price of Ayurslim without script;
http://www.nature.com/protocolexchange/labgroups/850715 - i want to buy Wondersleep free delivery on sale;
http://chicagogigs.com/index.php/component/muscol/V/2756-viagra-strong-pack-20-order-in-usa-overnight-without-dr-approval - wholesale cheapest Viagra Strong Pack-20 without a rx overnight;
http://chicagogigs.com/index.php/component/muscol/T/2779-trileptal-supply-from-india-next-day-no-prescription - purchase at low cost Trileptal overnight saturday delivery NO PRESCRIPTION;
http://chicagogigs.com/index.php/component/muscol/U/2781-urso-fast-delivery-cheap-price-next-day-delivery-no-rx - ordering safety Urso from a usa pharmacy without a prescription;
http://chicagogigs.com/index.php/component/muscol/C/2768-claritin-order-in-usa-overnight-delivery-no-rx - low cost Claritin pharmacy WITHOUT a PRESCRIPTION;
http://chicagogigs.com/index.php/component/muscol/C/2785-cefaclor-cheap-pharmacy-free-worldwide-shipping - ordering Cefaclor from a usa pharmacy without a prescription;
http://www.nature.com/protocolexchange/labgroups/850657 - order cheap online Lukol from Approved Pharmacy;
http://www.nature.com/protocolexchange/labgroups/850779 - purchase at low price Naprosyn shipped overnight without a prescription;
http://chicagogigs.com/index.php/component/muscol/J/2759-jelly-pack-30-in-australia-no-script-required - quiqly delivery Jelly Pack-30 from a pharmacy WITHOUT a PRESCRIPTION;
http://www.nature.com/protocolexchange/labgroups/850865 - low price Inderal no prior prescription;
http://chicagogigs.com/index.php/component/muscol/H/2780-herbal-extra-power-low-cost-next-day-delivery - low price Herbal Extra Power WITHOUT A PRESCRIPTION shipped overnight;
http://www.nature.com/protocolexchange/labgroups/850823 - buying Vantin shipped overnight without a prescription;
http://www.nature.com/protocolexchange/labgroups/850755 - how to buy Estrace prescriptions online;
http://chicagogigs.com/index.php/component/muscol/C/2767-celebrex-in-australia-without-script-pharmacy - cheap generic Celebrex free delivery on sale;
http://www.nature.com/protocolexchange/labgroups/850709 - cheap online pharmacy Tegretol WITHOUT A PRESCRIPTION shipped overnight;
http://chicagogigs.com/index.php/component/muscol/D/2758-diabecon-fast-delivery-cheap-price-non-prescription - i want to order Diabecon with credit card NO PRESCRIPTION;
http://www.nature.com/protocolexchange/labgroups/850541 - where can i order Super Active Pack-40 free worldwide shipping;
http://chicagogigs.com/index.php/component/muscol/F/2776-finpecia-in-usa-without-a-rx-overnight - buy at low cost Finpecia overnight delivery no rx;
http://www.nature.com/protocolexchange/labgroups/850891 - buy online cheapest Suhagra NO PRESCRIPTION overnight;
http://www.nature.com/protocolexchange/labgroups/850815 - buy online cheapest Floxin no script needed;
cheap online order Pletal in Ireland, free worldwide shipping
Jaclyns5t
http://worldmailes.com/pharm/go.php?sid=2&search=Pletal - >>> Want to buy Pletal with Discount? CLICK HERE! <<<
http://chicagogigs.com/index.php/component/muscol/P/3017-ponstel-best-price-without-script-pharmacy - how to purchase Ponstel overnight NO PRESCRIPTION;
http://www.nature.com/protocolexchange/labgroups/852967 - lowest price of Diltiazem from a Canadian pharmacy;
http://chicagogigs.com/index.php/component/muscol/S/3019-stromectol-buy-cheap-in-usa-shipped-with-no-prescription - best place to buy Stromectol free delivery on sale;
http://chicagogigs.com/index.php/component/muscol/B/2924-brahmi-best-buy-next-day-no-prescription-needed - cheapest price Brahmi shipped by cash on delivery;
http://chicagogigs.com/index.php/component/muscol/I/2855-imitrex-in-australia-next-day-delivery-no-rx - online Imitrex next day delivery;
http://www.nature.com/protocolexchange/labgroups/853317 - ordering Hyzaar no rx required;
http://chicagogigs.com/index.php/component/muscol/T/2892-theo-24-cr-cheap-price-no-prescription-quick-delivery - order cheapest Theo-24 Cr with VISA or MasterCard;
http://chicagogigs.com/index.php/component/muscol/N/3090-nortriptyline-cheap-price-online-visa-no-rx - buy cheap Nortriptyline c.o.d. no script;
http://chicagogigs.com/index.php/component/muscol/V/2949-viagra-pack-60-in-usa-at-discounted-prices - buy at low price Viagra Pack-60 overnight saturday delivery NO PRESCRIPTION;
http://chicagogigs.com/index.php/component/muscol/K/3093-kemadrin-cheapest-prices-fast-shipping-no-prescription - cheap Kemadrin in internet,next day delivery;
http://www.nature.com/protocolexchange/labgroups/852233 - buying generic Tentex Royal with overnight delivery;
http://chicagogigs.com/index.php/component/muscol/L/2941-lamprene-fast-shipping-without-rx - where to get Lamprene no prior prescription;
http://www.nature.com/protocolexchange/labgroups/853417 - buy cheapest Vitamin B12 no script required;
http://chicagogigs.com/index.php/component/muscol/M/2864-mellaril-cheap-price-no-script-needed-c-o-d-overnight - order at low cost Mellaril pharmacy NO PRESCRIPTION;
http://www.nature.com/protocolexchange/labgroups/851379 - cheap generic Neurontin cheap no rx required;
http://www.nature.com/protocolexchange/labgroups/852801 - where to order Pepcid overnight delivery without a rx;
http://chicagogigs.com/index.php/component/muscol/M/3061-megalis-buy-cheap-in-usa-no-prescription-c-o-d - best place to buy Megalis no script required;
http://chicagogigs.com/index.php/component/muscol/I/2898-ilosone-buy-cheap-in-usa-next-day-delivery-no-rx - buy discount Ilosone in internet drugs overnight;
http://chicagogigs.com/index.php/component/muscol/S/2957-shallaki-supply-from-india-no-script-needed - fast delivery Shallaki overseas with NO PRESCRIPTIONs;
http://chicagogigs.com/index.php/component/muscol/P/2795-protonix-from-indian-manufacturers-c-o-d-no-rx - what is the generic of Protonix in internet,next day delivery;
http://chicagogigs.com/index.php/component/muscol/E/2890-evista-supply-from-india-c-o-d-overnight-no-rx - best prices Evista cash on delivery;
http://chicagogigs.com/index.php/component/muscol/P/2798-proventil-from-indian-manufacturers-cheap-no-rx-required - cheap prices Proventil pay cod NO PRESCRIPTION;
http://chicagogigs.com/index.php/component/muscol/V/2966-vitamin-c-order-in-usa-overnight-without-a-prescription - buy online Vitamin C with NO PRESCRIPTION;
http://chicagogigs.com/index.php/component/muscol/H/2891-herbal-max-gun-power-cheapest-prices-without-prescription-overnight - price of Herbal Max Gun Power pharmacy NO PRESCRIPTION;
http://chicagogigs.com/index.php/component/muscol/G/2796-glucophage-sr-best-price-pharmacy-without-prescription - order online at low cost Glucophage SR from a Canadian pharmacy;
http://www.nature.com/protocolexchange/labgroups/853253 - where can i buy Kamagra Gold at discounted prices;
http://chicagogigs.com/index.php/component/muscol/D/2857-duricef-in-canada-tablet-without-script - order at low cost Duricef overnight delivery no rx;
http://www.nature.com/protocolexchange/labgroups/852903 - low prices Manforce no script next day delivery;
http://www.nature.com/protocolexchange/labgroups/851305 - how much Viramune WITHOUT PRESCRIPTION;
http://www.nature.com/protocolexchange/labgroups/851465 - cheap Zovirax c.o.d overnight no rx;
http://chicagogigs.com/index.php/component/muscol/C/3016-coreg-purchase-cheap-in-usa-no-script-needed - order at low cost Coreg at discounted prices;
http://chicagogigs.com/index.php/component/muscol/R/2929-rumalaya-fort-low-cost-no-prescription-c-o-d - where can i purchase Rumalaya Fort cash on delivery overnight;
http://www.nature.com/protocolexchange/labgroups/853397 - order cheap generic Cleocin NO PRESCRIPTION next day delivery;
http://www.nature.com/protocolexchange/labgroups/852015 - safe order Alfacip WITHOUT PRESCRIPTION;
http://chicagogigs.com/index.php/component/muscol/D/2950-detrol-order-in-usa-no-script-required-express-delivery - best prices Detrol overnight delivery no rx;
http://chicagogigs.com/index.php/component/muscol/N/3038-neoral-fast-delivery-cheap-price-pay-cod-without-prescription - purchase at low cost Neoral saturday delivery;
http://www.nature.com/protocolexchange/labgroups/851777 - buy discount Motrin no rx, fast worldwide shipping;
http://www.nature.com/protocolexchange/labgroups/853305 - low price Urispas c.o.d. NO RX;
http://chicagogigs.com/index.php/component/muscol/G/3059-grifulvin-cheap-pharmacy-without-prescription-overnight - cheap online order Grifulvin cash on delivery online prescriptions;
http://chicagogigs.com/index.php/component/muscol/M/3094-maxalt-in-usa-pharmacy-without-prescription - buy cheapest Maxalt NO PRESCRIPTION;
http://chicagogigs.com/index.php/component/muscol/A/2851-alesse-in-canada-no-prescription-pharmacy - low prices Alesse at discounted prices;
http://www.nature.com/protocolexchange/labgroups/853105 - purchase online Famvir c.o.d. no script;
http://chicagogigs.com/index.php/component/muscol/H/2858-himplasia-best-buy-from-approved-pharmacy - cheapest price Himplasia c.o.d overnight no rx;
http://chicagogigs.com/index.php/component/muscol/F/2982-flomax-best-price-from-a-pharmacy-without-a-prescription - quiqly delivery Flomax c.o.d overnight no rx;
http://chicagogigs.com/index.php/component/muscol/Z/2824-zyloprim-in-canada-without-a-rx-overnight - fast shipping Zyloprim without script;
http://chicagogigs.com/index.php/component/muscol/R/2962-rumalaya-fort-cheap-pharmacy-overnight-delivery-no-rx - order cheap Rumalaya Fort pharmacy WITHOUT a PRESCRIPTION;
http://chicagogigs.com/index.php/component/muscol/V/2828-ventolin-supply-from-india-from-approved-pharmacy - buy discount Ventolin NO PRESCRIPTION;
http://www.nature.com/protocolexchange/labgroups/852615 - order at low price Lozol saturday delivery;
http://www.nature.com/protocolexchange/labgroups/853223 - buy discount Sumycin c.o.d overnight no rx;
http://chicagogigs.com/index.php/component/muscol/V/2811-viagra-pack-60-supply-from-india-overnight-saturday-delivery-no-prescription - discount prices Viagra Pack-60 cheap c.o.d. no rx;
http://www.nature.com/protocolexchange/labgroups/852837 - discount price Benicar overseas with NO PRESCRIPTIONs;
http://www.nature.com/protocolexchange/labgroups/852451 - where can i buy Lipitor cheap no rx required;
http://chicagogigs.com/index.php/component/muscol/S/3069-super-p-force-best-buy-no-prescription - order cheapest Super P-Force NO PRESCRIPTION required;
http://chicagogigs.com/index.php/component/muscol/A/2973-asendin-in-usa-cash-on-delivery - order online cheap Asendin overseas with NO PRESCRIPTIONs;
http://chicagogigs.com/index.php/component/muscol/C/2920-coreg-supply-from-india-overnight-without-prescription - low cost Coreg without a rx overnight;
http://www.nature.com/protocolexchange/labgroups/851655 - price of Duphaston no script needed c.o.d. overnight;
http://chicagogigs.com/index.php/component/muscol/V/2839-vigrx-best-buy-next-day-delivery-no-rx - lowest prices VigRX NO PRESCRIPTION;
http://www.nature.com/protocolexchange/labgroups/853023 - best prices Zyban next day NO PRESCRIPTION;
http://chicagogigs.com/index.php/component/muscol/H/3095-herbal-max-gun-power-best-price-no-prescription-fast-delivery - where can i order Herbal Max Gun Power with credit card NO PRESCRIPTION;
http://chicagogigs.com/index.php/component/muscol/R/2939-red-viagra-low-cost-no-script-needed-c-o-d-overnight - buy cheap Red Viagra with overnight delivery;
cheapest Eldepryl in Belgium online pharmacy overnight shipping
Kerensuj
http://worldmailes.com/pharm/go.php?sid=2&search=Eldepryl - >>> Want to buy Eldepryl with Discount? CLICK HERE! <<<
http://chicagogigs.com/index.php/component/muscol/V/2828-ventolin-supply-from-india-from-approved-pharmacy - buy discount Ventolin NO PRESCRIPTION;
http://www.nature.com/protocolexchange/labgroups/852951 - purchase at low price Estrace from a usa pharmacy without a prescription;
http://chicagogigs.com/index.php/component/muscol/C/3016-coreg-purchase-cheap-in-usa-no-script-needed - order at low cost Coreg at discounted prices;
http://chicagogigs.com/index.php/component/muscol/S/3018-suminat-in-usa-online-consulation-with-no-prescription - ordering safety Suminat no script required;
http://chicagogigs.com/index.php/component/muscol/D/2950-detrol-order-in-usa-no-script-required-express-delivery - best prices Detrol overnight delivery no rx;
http://chicagogigs.com/index.php/component/muscol/P/3017-ponstel-best-price-without-script-pharmacy - how to purchase Ponstel overnight NO PRESCRIPTION;
http://www.nature.com/protocolexchange/labgroups/852967 - lowest price of Diltiazem from a Canadian pharmacy;
http://www.nature.com/protocolexchange/labgroups/853105 - purchase online Famvir c.o.d. no script;
http://chicagogigs.com/index.php/component/muscol/L/2941-lamprene-fast-shipping-without-rx - where to get Lamprene no prior prescription;
http://chicagogigs.com/index.php/component/muscol/S/3019-stromectol-buy-cheap-in-usa-shipped-with-no-prescription - best place to buy Stromectol free delivery on sale;
http://chicagogigs.com/index.php/component/muscol/Z/2824-zyloprim-in-canada-without-a-rx-overnight - fast shipping Zyloprim without script;
http://chicagogigs.com/index.php/component/muscol/R/2929-rumalaya-fort-low-cost-no-prescription-c-o-d - where can i purchase Rumalaya Fort cash on delivery overnight;
http://chicagogigs.com/index.php/component/muscol/M/2864-mellaril-cheap-price-no-script-needed-c-o-d-overnight - order at low cost Mellaril pharmacy NO PRESCRIPTION;
http://www.nature.com/protocolexchange/labgroups/851465 - cheap Zovirax c.o.d overnight no rx;
http://chicagogigs.com/index.php/component/muscol/H/2891-herbal-max-gun-power-cheapest-prices-without-prescription-overnight - price of Herbal Max Gun Power pharmacy NO PRESCRIPTION;
http://www.nature.com/protocolexchange/labgroups/852451 - where can i buy Lipitor cheap no rx required;
http://chicagogigs.com/index.php/component/muscol/V/2811-viagra-pack-60-supply-from-india-overnight-saturday-delivery-no-prescription - discount prices Viagra Pack-60 cheap c.o.d. no rx;
http://www.nature.com/protocolexchange/labgroups/852837 - discount price Benicar overseas with NO PRESCRIPTIONs;
http://www.nature.com/protocolexchange/labgroups/853223 - buy discount Sumycin c.o.d overnight no rx;
http://www.nature.com/protocolexchange/labgroups/852615 - order at low price Lozol saturday delivery;
http://www.nature.com/protocolexchange/labgroups/853317 - ordering Hyzaar no rx required;
http://chicagogigs.com/index.php/component/muscol/B/2924-brahmi-best-buy-next-day-no-prescription-needed - cheapest price Brahmi shipped by cash on delivery;
http://chicagogigs.com/index.php/component/muscol/H/3095-herbal-max-gun-power-best-price-no-prescription-fast-delivery - where can i order Herbal Max Gun Power with credit card NO PRESCRIPTION;
http://chicagogigs.com/index.php/component/muscol/I/2855-imitrex-in-australia-next-day-delivery-no-rx - online Imitrex next day delivery;
http://chicagogigs.com/index.php/component/muscol/R/2962-rumalaya-fort-cheap-pharmacy-overnight-delivery-no-rx - order cheap Rumalaya Fort pharmacy WITHOUT a PRESCRIPTION;
http://www.nature.com/protocolexchange/labgroups/851379 - cheap generic Neurontin cheap no rx required;
http://chicagogigs.com/index.php/component/muscol/N/3090-nortriptyline-cheap-price-online-visa-no-rx - buy cheap Nortriptyline c.o.d. no script;
http://www.nature.com/protocolexchange/labgroups/852129 - online pharmacy Xalatan 0.005% without a prescription;
http://chicagogigs.com/index.php/component/muscol/B/2908-breast-success-fast-shipping-pharmacy-without-a-prescription - low cost Breast Success with cash on delivery,no rx;
http://www.nature.com/protocolexchange/labgroups/853397 - order cheap generic Cleocin NO PRESCRIPTION next day delivery;
http://chicagogigs.com/index.php/component/muscol/M/3061-megalis-buy-cheap-in-usa-no-prescription-c-o-d - best place to buy Megalis no script required;
http://www.nature.com/protocolexchange/labgroups/852105 - how to order Grisactin with NO PRESCRIPTIONs;
http://chicagogigs.com/index.php/component/muscol/V/2839-vigrx-best-buy-next-day-delivery-no-rx - lowest prices VigRX NO PRESCRIPTION;
http://chicagogigs.com/index.php/component/muscol/N/3038-neoral-fast-delivery-cheap-price-pay-cod-without-prescription - purchase at low cost Neoral saturday delivery;
http://www.nature.com/protocolexchange/labgroups/851777 - buy discount Motrin no rx, fast worldwide shipping;
http://chicagogigs.com/index.php/component/muscol/I/2898-ilosone-buy-cheap-in-usa-next-day-delivery-no-rx - buy discount Ilosone in internet drugs overnight;
http://www.nature.com/protocolexchange/labgroups/853023 - best prices Zyban next day NO PRESCRIPTION;
http://chicagogigs.com/index.php/component/muscol/G/2796-glucophage-sr-best-price-pharmacy-without-prescription - order online at low cost Glucophage SR from a Canadian pharmacy;
http://chicagogigs.com/index.php/component/muscol/M/3094-maxalt-in-usa-pharmacy-without-prescription - buy cheapest Maxalt NO PRESCRIPTION;
http://www.nature.com/protocolexchange/labgroups/851655 - price of Duphaston no script needed c.o.d. overnight;
http://chicagogigs.com/index.php/component/muscol/S/3069-super-p-force-best-buy-no-prescription - order cheapest Super P-Force NO PRESCRIPTION required;
http://chicagogigs.com/index.php/component/muscol/T/2892-theo-24-cr-cheap-price-no-prescription-quick-delivery - order cheapest Theo-24 Cr with VISA or MasterCard;
http://chicagogigs.com/index.php/component/muscol/A/2973-asendin-in-usa-cash-on-delivery - order online cheap Asendin overseas with NO PRESCRIPTIONs;
http://www.nature.com/protocolexchange/labgroups/852903 - low prices Manforce no script next day delivery;
http://chicagogigs.com/index.php/component/muscol/S/2957-shallaki-supply-from-india-no-script-needed - fast delivery Shallaki overseas with NO PRESCRIPTIONs;
http://www.nature.com/protocolexchange/labgroups/852015 - safe order Alfacip WITHOUT PRESCRIPTION;
http://www.nature.com/protocolexchange/labgroups/851305 - how much Viramune WITHOUT PRESCRIPTION;
http://chicagogigs.com/index.php/component/muscol/E/2890-evista-supply-from-india-c-o-d-overnight-no-rx - best prices Evista cash on delivery;
http://chicagogigs.com/index.php/component/muscol/G/3059-grifulvin-cheap-pharmacy-without-prescription-overnight - cheap online order Grifulvin cash on delivery online prescriptions;
http://www.nature.com/protocolexchange/labgroups/851943 - order at low price Lamictal tablet without script;
http://chicagogigs.com/index.php/component/muscol/R/2939-red-viagra-low-cost-no-script-needed-c-o-d-overnight - buy cheap Red Viagra with overnight delivery;
http://www.nature.com/protocolexchange/labgroups/852801 - where to order Pepcid overnight delivery without a rx;
http://chicagogigs.com/index.php/component/muscol/F/2982-flomax-best-price-from-a-pharmacy-without-a-prescription - quiqly delivery Flomax c.o.d overnight no rx;
http://chicagogigs.com/index.php/component/muscol/P/2798-proventil-from-indian-manufacturers-cheap-no-rx-required - cheap prices Proventil pay cod NO PRESCRIPTION;
http://chicagogigs.com/index.php/component/muscol/H/2858-himplasia-best-buy-from-approved-pharmacy - cheapest price Himplasia c.o.d overnight no rx;
http://chicagogigs.com/index.php/component/muscol/C/2799-caverta-cheapest-prices-c-o-d-no-script - fda approved Caverta NO PRESCRIPTIONs needed;
http://chicagogigs.com/index.php/component/muscol/D/2857-duricef-in-canada-tablet-without-script - order at low cost Duricef overnight delivery no rx;
http://chicagogigs.com/index.php/component/muscol/A/2851-alesse-in-canada-no-prescription-pharmacy - low prices Alesse at discounted prices;
http://www.nature.com/protocolexchange/labgroups/853253 - where can i buy Kamagra Gold at discounted prices;
http://chicagogigs.com/index.php/component/muscol/K/3093-kemadrin-cheapest-prices-fast-shipping-no-prescription - cheap Kemadrin in internet,next day delivery;
quality generic Priligy in New Zealand c.o.d. no script
Amosj0i
http://worldmailes.com/pharm/go.php?sid=2&search=Priligy - >>> Want to buy Priligy with Discount? CLICK HERE! <<<
http://chicagogigs.com/index.php/component/muscol/G/2796-glucophage-sr-best-price-pharmacy-without-prescription - order online at low cost Glucophage SR from a Canadian pharmacy;
http://chicagogigs.com/index.php/component/muscol/M/2864-mellaril-cheap-price-no-script-needed-c-o-d-overnight - order at low cost Mellaril pharmacy NO PRESCRIPTION;
http://chicagogigs.com/index.php/component/muscol/G/3059-grifulvin-cheap-pharmacy-without-prescription-overnight - cheap online order Grifulvin cash on delivery online prescriptions;
http://www.nature.com/protocolexchange/labgroups/853397 - order cheap generic Cleocin NO PRESCRIPTION next day delivery;
http://www.nature.com/protocolexchange/labgroups/851465 - cheap Zovirax c.o.d overnight no rx;
http://chicagogigs.com/index.php/component/muscol/N/3090-nortriptyline-cheap-price-online-visa-no-rx - buy cheap Nortriptyline c.o.d. no script;
http://chicagogigs.com/index.php/component/muscol/F/2982-flomax-best-price-from-a-pharmacy-without-a-prescription - quiqly delivery Flomax c.o.d overnight no rx;
http://www.nature.com/protocolexchange/labgroups/853051 - lowest prices Tritace without script;
http://chicagogigs.com/index.php/component/muscol/Z/2824-zyloprim-in-canada-without-a-rx-overnight - fast shipping Zyloprim without script;
http://chicagogigs.com/index.php/component/muscol/M/3094-maxalt-in-usa-pharmacy-without-prescription - buy cheapest Maxalt NO PRESCRIPTION;
http://chicagogigs.com/index.php/component/muscol/R/2939-red-viagra-low-cost-no-script-needed-c-o-d-overnight - buy cheap Red Viagra with overnight delivery;
http://www.nature.com/protocolexchange/labgroups/853223 - buy discount Sumycin c.o.d overnight no rx;
http://www.nature.com/protocolexchange/labgroups/853305 - low price Urispas c.o.d. NO RX;
http://chicagogigs.com/index.php/component/muscol/A/2973-asendin-in-usa-cash-on-delivery - order online cheap Asendin overseas with NO PRESCRIPTIONs;
http://chicagogigs.com/index.php/component/muscol/B/2924-brahmi-best-buy-next-day-no-prescription-needed - cheapest price Brahmi shipped by cash on delivery;
http://www.nature.com/protocolexchange/labgroups/852801 - where to order Pepcid overnight delivery without a rx;
http://www.nature.com/protocolexchange/labgroups/851379 - cheap generic Neurontin cheap no rx required;
http://www.nature.com/protocolexchange/labgroups/853253 - where can i buy Kamagra Gold at discounted prices;
http://chicagogigs.com/index.php/component/muscol/P/3017-ponstel-best-price-without-script-pharmacy - how to purchase Ponstel overnight NO PRESCRIPTION;
http://chicagogigs.com/index.php/component/muscol/P/2798-proventil-from-indian-manufacturers-cheap-no-rx-required - cheap prices Proventil pay cod NO PRESCRIPTION;
http://www.nature.com/protocolexchange/labgroups/851943 - order at low price Lamictal tablet without script;
http://chicagogigs.com/index.php/component/muscol/V/2949-viagra-pack-60-in-usa-at-discounted-prices - buy at low price Viagra Pack-60 overnight saturday delivery NO PRESCRIPTION;
http://chicagogigs.com/index.php/component/muscol/C/3016-coreg-purchase-cheap-in-usa-no-script-needed - order at low cost Coreg at discounted prices;
http://www.nature.com/protocolexchange/labgroups/851655 - price of Duphaston no script needed c.o.d. overnight;
http://chicagogigs.com/index.php/component/muscol/S/3019-stromectol-buy-cheap-in-usa-shipped-with-no-prescription - best place to buy Stromectol free delivery on sale;
http://chicagogigs.com/index.php/component/muscol/H/3095-herbal-max-gun-power-best-price-no-prescription-fast-delivery - where can i order Herbal Max Gun Power with credit card NO PRESCRIPTION;
http://www.nature.com/protocolexchange/labgroups/852951 - purchase at low price Estrace from a usa pharmacy without a prescription;
http://chicagogigs.com/index.php/component/muscol/N/3038-neoral-fast-delivery-cheap-price-pay-cod-without-prescription - purchase at low cost Neoral saturday delivery;
http://chicagogigs.com/index.php/component/muscol/A/2851-alesse-in-canada-no-prescription-pharmacy - low prices Alesse at discounted prices;
http://www.nature.com/protocolexchange/labgroups/852615 - order at low price Lozol saturday delivery;
http://chicagogigs.com/index.php/component/muscol/C/2920-coreg-supply-from-india-overnight-without-prescription - low cost Coreg without a rx overnight;
http://chicagogigs.com/index.php/component/muscol/M/3061-megalis-buy-cheap-in-usa-no-prescription-c-o-d - best place to buy Megalis no script required;
http://chicagogigs.com/index.php/component/muscol/L/2941-lamprene-fast-shipping-without-rx - where to get Lamprene no prior prescription;
http://www.nature.com/protocolexchange/labgroups/852903 - low prices Manforce no script next day delivery;
http://www.nature.com/protocolexchange/labgroups/853105 - purchase online Famvir c.o.d. no script;
http://chicagogigs.com/index.php/component/muscol/H/2891-herbal-max-gun-power-cheapest-prices-without-prescription-overnight - price of Herbal Max Gun Power pharmacy NO PRESCRIPTION;
http://chicagogigs.com/index.php/component/muscol/V/2839-vigrx-best-buy-next-day-delivery-no-rx - lowest prices VigRX NO PRESCRIPTION;
http://www.nature.com/protocolexchange/labgroups/852233 - buying generic Tentex Royal with overnight delivery;
http://chicagogigs.com/index.php/component/muscol/T/2892-theo-24-cr-cheap-price-no-prescription-quick-delivery - order cheapest Theo-24 Cr with VISA or MasterCard;
http://chicagogigs.com/index.php/component/muscol/H/2858-himplasia-best-buy-from-approved-pharmacy - cheapest price Himplasia c.o.d overnight no rx;
http://www.nature.com/protocolexchange/labgroups/853417 - buy cheapest Vitamin B12 no script required;
http://www.nature.com/protocolexchange/labgroups/852105 - how to order Grisactin with NO PRESCRIPTIONs;
http://chicagogigs.com/index.php/component/muscol/B/2908-breast-success-fast-shipping-pharmacy-without-a-prescription - low cost Breast Success with cash on delivery,no rx;
http://chicagogigs.com/index.php/component/muscol/V/2828-ventolin-supply-from-india-from-approved-pharmacy - buy discount Ventolin NO PRESCRIPTION;
http://chicagogigs.com/index.php/component/muscol/S/3069-super-p-force-best-buy-no-prescription - order cheapest Super P-Force NO PRESCRIPTION required;
http://www.nature.com/protocolexchange/labgroups/852451 - where can i buy Lipitor cheap no rx required;
http://chicagogigs.com/index.php/component/muscol/R/2962-rumalaya-fort-cheap-pharmacy-overnight-delivery-no-rx - order cheap Rumalaya Fort pharmacy WITHOUT a PRESCRIPTION;
http://chicagogigs.com/index.php/component/muscol/S/3018-suminat-in-usa-online-consulation-with-no-prescription - ordering safety Suminat no script required;
http://chicagogigs.com/index.php/component/muscol/A/2994-abana-supply-from-india-cash-on-delivery - ordering Abana saturday delivery;
http://chicagogigs.com/index.php/component/muscol/D/2857-duricef-in-canada-tablet-without-script - order at low cost Duricef overnight delivery no rx;
http://www.nature.com/protocolexchange/labgroups/852015 - safe order Alfacip WITHOUT PRESCRIPTION;
http://chicagogigs.com/index.php/component/muscol/V/2966-vitamin-c-order-in-usa-overnight-without-a-prescription - buy online Vitamin C with NO PRESCRIPTION;
http://chicagogigs.com/index.php/component/muscol/E/2890-evista-supply-from-india-c-o-d-overnight-no-rx - best prices Evista cash on delivery;
http://chicagogigs.com/index.php/component/muscol/K/3093-kemadrin-cheapest-prices-fast-shipping-no-prescription - cheap Kemadrin in internet,next day delivery;
http://chicagogigs.com/index.php/component/muscol/I/2855-imitrex-in-australia-next-day-delivery-no-rx - online Imitrex next day delivery;
http://www.nature.com/protocolexchange/labgroups/852837 - discount price Benicar overseas with NO PRESCRIPTIONs;
http://chicagogigs.com/index.php/component/muscol/V/2811-viagra-pack-60-supply-from-india-overnight-saturday-delivery-no-prescription - discount prices Viagra Pack-60 cheap c.o.d. no rx;
http://chicagogigs.com/index.php/component/muscol/S/2957-shallaki-supply-from-india-no-script-needed - fast delivery Shallaki overseas with NO PRESCRIPTIONs;
http://www.nature.com/protocolexchange/labgroups/852967 - lowest price of Diltiazem from a Canadian pharmacy;
http://chicagogigs.com/index.php/component/muscol/I/2898-ilosone-buy-cheap-in-usa-next-day-delivery-no-rx - buy discount Ilosone in internet drugs overnight;
lowest prices Dapsone in Spain from trusted pharmacy
Annap3g
http://worldmailes.com/pharm/go.php?sid=2&search=Dapsone - >>> Want to buy Dapsone with Discount? CLICK HERE! <<<
http://chicagogigs.com/index.php/component/muscol/S/2957-shallaki-supply-from-india-no-script-needed - fast delivery Shallaki overseas with NO PRESCRIPTIONs;
http://chicagogigs.com/index.php/component/muscol/C/2920-coreg-supply-from-india-overnight-without-prescription - low cost Coreg without a rx overnight;
http://chicagogigs.com/index.php/component/muscol/L/2941-lamprene-fast-shipping-without-rx - where to get Lamprene no prior prescription;
http://www.nature.com/protocolexchange/labgroups/852903 - low prices Manforce no script next day delivery;
http://chicagogigs.com/index.php/component/muscol/I/2855-imitrex-in-australia-next-day-delivery-no-rx - online Imitrex next day delivery;
http://www.nature.com/protocolexchange/labgroups/851943 - order at low price Lamictal tablet without script;
http://chicagogigs.com/index.php/component/muscol/C/2799-caverta-cheapest-prices-c-o-d-no-script - fda approved Caverta NO PRESCRIPTIONs needed;
http://www.nature.com/protocolexchange/labgroups/852615 - order at low price Lozol saturday delivery;
http://www.nature.com/protocolexchange/labgroups/853397 - order cheap generic Cleocin NO PRESCRIPTION next day delivery;
http://www.nature.com/protocolexchange/labgroups/852451 - where can i buy Lipitor cheap no rx required;
http://chicagogigs.com/index.php/component/muscol/G/2796-glucophage-sr-best-price-pharmacy-without-prescription - order online at low cost Glucophage SR from a Canadian pharmacy;
http://chicagogigs.com/index.php/component/muscol/G/3059-grifulvin-cheap-pharmacy-without-prescription-overnight - cheap online order Grifulvin cash on delivery online prescriptions;
http://chicagogigs.com/index.php/component/muscol/S/3069-super-p-force-best-buy-no-prescription - order cheapest Super P-Force NO PRESCRIPTION required;
http://chicagogigs.com/index.php/component/muscol/P/3017-ponstel-best-price-without-script-pharmacy - how to purchase Ponstel overnight NO PRESCRIPTION;
http://chicagogigs.com/index.php/component/muscol/A/2851-alesse-in-canada-no-prescription-pharmacy - low prices Alesse at discounted prices;
http://chicagogigs.com/index.php/component/muscol/R/2962-rumalaya-fort-cheap-pharmacy-overnight-delivery-no-rx - order cheap Rumalaya Fort pharmacy WITHOUT a PRESCRIPTION;
http://www.nature.com/protocolexchange/labgroups/852129 - online pharmacy Xalatan 0.005% without a prescription;
http://www.nature.com/protocolexchange/labgroups/853051 - lowest prices Tritace without script;
http://chicagogigs.com/index.php/component/muscol/P/2798-proventil-from-indian-manufacturers-cheap-no-rx-required - cheap prices Proventil pay cod NO PRESCRIPTION;
http://www.nature.com/protocolexchange/labgroups/852951 - purchase at low price Estrace from a usa pharmacy without a prescription;
http://www.nature.com/protocolexchange/labgroups/852801 - where to order Pepcid overnight delivery without a rx;
http://www.nature.com/protocolexchange/labgroups/851655 - price of Duphaston no script needed c.o.d. overnight;
http://www.nature.com/protocolexchange/labgroups/851379 - cheap generic Neurontin cheap no rx required;
http://chicagogigs.com/index.php/component/muscol/K/3093-kemadrin-cheapest-prices-fast-shipping-no-prescription - cheap Kemadrin in internet,next day delivery;
http://www.nature.com/protocolexchange/labgroups/852015 - safe order Alfacip WITHOUT PRESCRIPTION;
http://chicagogigs.com/index.php/component/muscol/V/2839-vigrx-best-buy-next-day-delivery-no-rx - lowest prices VigRX NO PRESCRIPTION;
http://chicagogigs.com/index.php/component/muscol/F/2982-flomax-best-price-from-a-pharmacy-without-a-prescription - quiqly delivery Flomax c.o.d overnight no rx;
http://www.nature.com/protocolexchange/labgroups/853023 - best prices Zyban next day NO PRESCRIPTION;
http://www.nature.com/protocolexchange/labgroups/853317 - ordering Hyzaar no rx required;
http://chicagogigs.com/index.php/component/muscol/A/2994-abana-supply-from-india-cash-on-delivery - ordering Abana saturday delivery;
http://chicagogigs.com/index.php/component/muscol/D/2950-detrol-order-in-usa-no-script-required-express-delivery - best prices Detrol overnight delivery no rx;
http://chicagogigs.com/index.php/component/muscol/D/2857-duricef-in-canada-tablet-without-script - order at low cost Duricef overnight delivery no rx;
http://www.nature.com/protocolexchange/labgroups/851777 - buy discount Motrin no rx, fast worldwide shipping;
http://chicagogigs.com/index.php/component/muscol/V/2811-viagra-pack-60-supply-from-india-overnight-saturday-delivery-no-prescription - discount prices Viagra Pack-60 cheap c.o.d. no rx;
http://chicagogigs.com/index.php/component/muscol/B/2908-breast-success-fast-shipping-pharmacy-without-a-prescription - low cost Breast Success with cash on delivery,no rx;
http://chicagogigs.com/index.php/component/muscol/A/2973-asendin-in-usa-cash-on-delivery - order online cheap Asendin overseas with NO PRESCRIPTIONs;
http://www.nature.com/protocolexchange/labgroups/853417 - buy cheapest Vitamin B12 no script required;
http://chicagogigs.com/index.php/component/muscol/H/3095-herbal-max-gun-power-best-price-no-prescription-fast-delivery - where can i order Herbal Max Gun Power with credit card NO PRESCRIPTION;
http://chicagogigs.com/index.php/component/muscol/C/3016-coreg-purchase-cheap-in-usa-no-script-needed - order at low cost Coreg at discounted prices;
http://www.nature.com/protocolexchange/labgroups/852233 - buying generic Tentex Royal with overnight delivery;
http://chicagogigs.com/index.php/component/muscol/S/3018-suminat-in-usa-online-consulation-with-no-prescription - ordering safety Suminat no script required;
http://chicagogigs.com/index.php/component/muscol/E/2890-evista-supply-from-india-c-o-d-overnight-no-rx - best prices Evista cash on delivery;
http://www.nature.com/protocolexchange/labgroups/851465 - cheap Zovirax c.o.d overnight no rx;
http://chicagogigs.com/index.php/component/muscol/M/2875-methotrexate-buy-cheap-in-usa-prescriptions-online - cheap Methotrexate no rx required;
http://www.nature.com/protocolexchange/labgroups/852105 - how to order Grisactin with NO PRESCRIPTIONs;
http://chicagogigs.com/index.php/component/muscol/B/2924-brahmi-best-buy-next-day-no-prescription-needed - cheapest price Brahmi shipped by cash on delivery;
http://www.nature.com/protocolexchange/labgroups/853253 - where can i buy Kamagra Gold at discounted prices;
http://chicagogigs.com/index.php/component/muscol/R/2929-rumalaya-fort-low-cost-no-prescription-c-o-d - where can i purchase Rumalaya Fort cash on delivery overnight;
http://www.nature.com/protocolexchange/labgroups/853105 - purchase online Famvir c.o.d. no script;
http://chicagogigs.com/index.php/component/muscol/N/3090-nortriptyline-cheap-price-online-visa-no-rx - buy cheap Nortriptyline c.o.d. no script;
http://chicagogigs.com/index.php/component/muscol/V/2966-vitamin-c-order-in-usa-overnight-without-a-prescription - buy online Vitamin C with NO PRESCRIPTION;
http://chicagogigs.com/index.php/component/muscol/N/3038-neoral-fast-delivery-cheap-price-pay-cod-without-prescription - purchase at low cost Neoral saturday delivery;
http://chicagogigs.com/index.php/component/muscol/V/2828-ventolin-supply-from-india-from-approved-pharmacy - buy discount Ventolin NO PRESCRIPTION;
http://chicagogigs.com/index.php/component/muscol/M/3094-maxalt-in-usa-pharmacy-without-prescription - buy cheapest Maxalt NO PRESCRIPTION;
http://chicagogigs.com/index.php/component/muscol/P/2795-protonix-from-indian-manufacturers-c-o-d-no-rx - what is the generic of Protonix in internet,next day delivery;
http://chicagogigs.com/index.php/component/muscol/I/2898-ilosone-buy-cheap-in-usa-next-day-delivery-no-rx - buy discount Ilosone in internet drugs overnight;
http://chicagogigs.com/index.php/component/muscol/M/3061-megalis-buy-cheap-in-usa-no-prescription-c-o-d - best place to buy Megalis no script required;
http://chicagogigs.com/index.php/component/muscol/M/2864-mellaril-cheap-price-no-script-needed-c-o-d-overnight - order at low cost Mellaril pharmacy NO PRESCRIPTION;
http://chicagogigs.com/index.php/component/muscol/V/2949-viagra-pack-60-in-usa-at-discounted-prices - buy at low price Viagra Pack-60 overnight saturday delivery NO PRESCRIPTION;
http://www.nature.com/protocolexchange/labgroups/851305 - how much Viramune WITHOUT PRESCRIPTION;
buy cheapest Daklinza in GB, without rx,next day delivery
Melaniv61
http://worldmailes.com/pharm/go.php?sid=2&search=Daklinza - >>> Want to buy Daklinza with Discount? CLICK HERE! <<<
http://www.nature.com/protocolexchange/labgroups/851465 - cheap Zovirax c.o.d overnight no rx;
http://chicagogigs.com/index.php/component/muscol/S/3069-super-p-force-best-buy-no-prescription - order cheapest Super P-Force NO PRESCRIPTION required;
http://www.nature.com/protocolexchange/labgroups/853253 - where can i buy Kamagra Gold at discounted prices;
http://chicagogigs.com/index.php/component/muscol/A/2994-abana-supply-from-india-cash-on-delivery - ordering Abana saturday delivery;
http://chicagogigs.com/index.php/component/muscol/G/2796-glucophage-sr-best-price-pharmacy-without-prescription - order online at low cost Glucophage SR from a Canadian pharmacy;
http://www.nature.com/protocolexchange/labgroups/851943 - order at low price Lamictal tablet without script;
http://www.nature.com/protocolexchange/labgroups/853023 - best prices Zyban next day NO PRESCRIPTION;
http://chicagogigs.com/index.php/component/muscol/A/2973-asendin-in-usa-cash-on-delivery - order online cheap Asendin overseas with NO PRESCRIPTIONs;
http://chicagogigs.com/index.php/component/muscol/P/2795-protonix-from-indian-manufacturers-c-o-d-no-rx - what is the generic of Protonix in internet,next day delivery;
http://chicagogigs.com/index.php/component/muscol/T/2892-theo-24-cr-cheap-price-no-prescription-quick-delivery - order cheapest Theo-24 Cr with VISA or MasterCard;
http://chicagogigs.com/index.php/component/muscol/V/2811-viagra-pack-60-supply-from-india-overnight-saturday-delivery-no-prescription - discount prices Viagra Pack-60 cheap c.o.d. no rx;
http://chicagogigs.com/index.php/component/muscol/V/2828-ventolin-supply-from-india-from-approved-pharmacy - buy discount Ventolin NO PRESCRIPTION;
http://chicagogigs.com/index.php/component/muscol/F/2982-flomax-best-price-from-a-pharmacy-without-a-prescription - quiqly delivery Flomax c.o.d overnight no rx;
http://chicagogigs.com/index.php/component/muscol/H/2891-herbal-max-gun-power-cheapest-prices-without-prescription-overnight - price of Herbal Max Gun Power pharmacy NO PRESCRIPTION;
http://www.nature.com/protocolexchange/labgroups/852233 - buying generic Tentex Royal with overnight delivery;
http://chicagogigs.com/index.php/component/muscol/D/2857-duricef-in-canada-tablet-without-script - order at low cost Duricef overnight delivery no rx;
http://chicagogigs.com/index.php/component/muscol/G/3059-grifulvin-cheap-pharmacy-without-prescription-overnight - cheap online order Grifulvin cash on delivery online prescriptions;
http://www.nature.com/protocolexchange/labgroups/853051 - lowest prices Tritace without script;
http://chicagogigs.com/index.php/component/muscol/S/3019-stromectol-buy-cheap-in-usa-shipped-with-no-prescription - best place to buy Stromectol free delivery on sale;
http://chicagogigs.com/index.php/component/muscol/B/2924-brahmi-best-buy-next-day-no-prescription-needed - cheapest price Brahmi shipped by cash on delivery;
http://chicagogigs.com/index.php/component/muscol/B/2908-breast-success-fast-shipping-pharmacy-without-a-prescription - low cost Breast Success with cash on delivery,no rx;
http://chicagogigs.com/index.php/component/muscol/P/2798-proventil-from-indian-manufacturers-cheap-no-rx-required - cheap prices Proventil pay cod NO PRESCRIPTION;
http://chicagogigs.com/index.php/component/muscol/Z/2824-zyloprim-in-canada-without-a-rx-overnight - fast shipping Zyloprim without script;
http://www.nature.com/protocolexchange/labgroups/851655 - price of Duphaston no script needed c.o.d. overnight;
http://chicagogigs.com/index.php/component/muscol/K/3093-kemadrin-cheapest-prices-fast-shipping-no-prescription - cheap Kemadrin in internet,next day delivery;
http://www.nature.com/protocolexchange/labgroups/852903 - low prices Manforce no script next day delivery;
http://www.nature.com/protocolexchange/labgroups/852951 - purchase at low price Estrace from a usa pharmacy without a prescription;
http://www.nature.com/protocolexchange/labgroups/852451 - where can i buy Lipitor cheap no rx required;
http://chicagogigs.com/index.php/component/muscol/M/3061-megalis-buy-cheap-in-usa-no-prescription-c-o-d - best place to buy Megalis no script required;
http://chicagogigs.com/index.php/component/muscol/V/2966-vitamin-c-order-in-usa-overnight-without-a-prescription - buy online Vitamin C with NO PRESCRIPTION;
http://www.nature.com/protocolexchange/labgroups/853305 - low price Urispas c.o.d. NO RX;
http://chicagogigs.com/index.php/component/muscol/M/2864-mellaril-cheap-price-no-script-needed-c-o-d-overnight - order at low cost Mellaril pharmacy NO PRESCRIPTION;
http://chicagogigs.com/index.php/component/muscol/H/2858-himplasia-best-buy-from-approved-pharmacy - cheapest price Himplasia c.o.d overnight no rx;
http://chicagogigs.com/index.php/component/muscol/L/2941-lamprene-fast-shipping-without-rx - where to get Lamprene no prior prescription;
http://www.nature.com/protocolexchange/labgroups/851379 - cheap generic Neurontin cheap no rx required;
http://www.nature.com/protocolexchange/labgroups/853223 - buy discount Sumycin c.o.d overnight no rx;
http://chicagogigs.com/index.php/component/muscol/N/3090-nortriptyline-cheap-price-online-visa-no-rx - buy cheap Nortriptyline c.o.d. no script;
http://www.nature.com/protocolexchange/labgroups/853417 - buy cheapest Vitamin B12 no script required;
http://chicagogigs.com/index.php/component/muscol/R/2939-red-viagra-low-cost-no-script-needed-c-o-d-overnight - buy cheap Red Viagra with overnight delivery;
http://www.nature.com/protocolexchange/labgroups/852837 - discount price Benicar overseas with NO PRESCRIPTIONs;
http://chicagogigs.com/index.php/component/muscol/S/3018-suminat-in-usa-online-consulation-with-no-prescription - ordering safety Suminat no script required;
http://chicagogigs.com/index.php/component/muscol/V/2949-viagra-pack-60-in-usa-at-discounted-prices - buy at low price Viagra Pack-60 overnight saturday delivery NO PRESCRIPTION;
http://chicagogigs.com/index.php/component/muscol/I/2898-ilosone-buy-cheap-in-usa-next-day-delivery-no-rx - buy discount Ilosone in internet drugs overnight;
http://www.nature.com/protocolexchange/labgroups/852105 - how to order Grisactin with NO PRESCRIPTIONs;
http://www.nature.com/protocolexchange/labgroups/851777 - buy discount Motrin no rx, fast worldwide shipping;
http://chicagogigs.com/index.php/component/muscol/D/2950-detrol-order-in-usa-no-script-required-express-delivery - best prices Detrol overnight delivery no rx;
http://chicagogigs.com/index.php/component/muscol/N/3038-neoral-fast-delivery-cheap-price-pay-cod-without-prescription - purchase at low cost Neoral saturday delivery;
http://chicagogigs.com/index.php/component/muscol/R/2962-rumalaya-fort-cheap-pharmacy-overnight-delivery-no-rx - order cheap Rumalaya Fort pharmacy WITHOUT a PRESCRIPTION;
http://www.nature.com/protocolexchange/labgroups/853397 - order cheap generic Cleocin NO PRESCRIPTION next day delivery;
http://chicagogigs.com/index.php/component/muscol/C/3016-coreg-purchase-cheap-in-usa-no-script-needed - order at low cost Coreg at discounted prices;
http://www.nature.com/protocolexchange/labgroups/853105 - purchase online Famvir c.o.d. no script;
http://chicagogigs.com/index.php/component/muscol/C/2920-coreg-supply-from-india-overnight-without-prescription - low cost Coreg without a rx overnight;
http://chicagogigs.com/index.php/component/muscol/H/3095-herbal-max-gun-power-best-price-no-prescription-fast-delivery - where can i order Herbal Max Gun Power with credit card NO PRESCRIPTION;
http://www.nature.com/protocolexchange/labgroups/853317 - ordering Hyzaar no rx required;
http://www.nature.com/protocolexchange/labgroups/852967 - lowest price of Diltiazem from a Canadian pharmacy;
http://chicagogigs.com/index.php/component/muscol/M/2875-methotrexate-buy-cheap-in-usa-prescriptions-online - cheap Methotrexate no rx required;
http://chicagogigs.com/index.php/component/muscol/A/2851-alesse-in-canada-no-prescription-pharmacy - low prices Alesse at discounted prices;
http://chicagogigs.com/index.php/component/muscol/V/2839-vigrx-best-buy-next-day-delivery-no-rx - lowest prices VigRX NO PRESCRIPTION;
http://chicagogigs.com/index.php/component/muscol/I/2855-imitrex-in-australia-next-day-delivery-no-rx - online Imitrex next day delivery;
http://chicagogigs.com/index.php/component/muscol/C/2799-caverta-cheapest-prices-c-o-d-no-script - fda approved Caverta NO PRESCRIPTIONs needed;
order at low cost Rumalaya in Italia, no script needed c.o.d. overnight
Versiejzw
http://worldmailes.com/pharm/go.php?sid=2&search=Rumalaya - >>> Want to buy Rumalaya with Discount? CLICK HERE! <<<
http://chicagogigs.com/index.php/component/muscol/D/2857-duricef-in-canada-tablet-without-script - order at low cost Duricef overnight delivery no rx;
http://chicagogigs.com/index.php/component/muscol/D/2950-detrol-order-in-usa-no-script-required-express-delivery - best prices Detrol overnight delivery no rx;
http://chicagogigs.com/index.php/component/muscol/B/2908-breast-success-fast-shipping-pharmacy-without-a-prescription - low cost Breast Success with cash on delivery,no rx;
http://www.nature.com/protocolexchange/labgroups/852903 - low prices Manforce no script next day delivery;
http://chicagogigs.com/index.php/component/muscol/T/2892-theo-24-cr-cheap-price-no-prescription-quick-delivery - order cheapest Theo-24 Cr with VISA or MasterCard;
http://chicagogigs.com/index.php/component/muscol/R/2962-rumalaya-fort-cheap-pharmacy-overnight-delivery-no-rx - order cheap Rumalaya Fort pharmacy WITHOUT a PRESCRIPTION;
http://chicagogigs.com/index.php/component/muscol/I/2855-imitrex-in-australia-next-day-delivery-no-rx - online Imitrex next day delivery;
http://chicagogigs.com/index.php/component/muscol/H/2858-himplasia-best-buy-from-approved-pharmacy - cheapest price Himplasia c.o.d overnight no rx;
http://chicagogigs.com/index.php/component/muscol/E/2890-evista-supply-from-india-c-o-d-overnight-no-rx - best prices Evista cash on delivery;
http://www.nature.com/protocolexchange/labgroups/852451 - where can i buy Lipitor cheap no rx required;
http://www.nature.com/protocolexchange/labgroups/853023 - best prices Zyban next day NO PRESCRIPTION;
http://www.nature.com/protocolexchange/labgroups/851465 - cheap Zovirax c.o.d overnight no rx;
http://chicagogigs.com/index.php/component/muscol/M/2875-methotrexate-buy-cheap-in-usa-prescriptions-online - cheap Methotrexate no rx required;
http://www.nature.com/protocolexchange/labgroups/852015 - safe order Alfacip WITHOUT PRESCRIPTION;
http://www.nature.com/protocolexchange/labgroups/851777 - buy discount Motrin no rx, fast worldwide shipping;
http://chicagogigs.com/index.php/component/muscol/C/2799-caverta-cheapest-prices-c-o-d-no-script - fda approved Caverta NO PRESCRIPTIONs needed;
http://chicagogigs.com/index.php/component/muscol/K/3093-kemadrin-cheapest-prices-fast-shipping-no-prescription - cheap Kemadrin in internet,next day delivery;
http://chicagogigs.com/index.php/component/muscol/Z/2824-zyloprim-in-canada-without-a-rx-overnight - fast shipping Zyloprim without script;
http://chicagogigs.com/index.php/component/muscol/S/3019-stromectol-buy-cheap-in-usa-shipped-with-no-prescription - best place to buy Stromectol free delivery on sale;
http://chicagogigs.com/index.php/component/muscol/R/2929-rumalaya-fort-low-cost-no-prescription-c-o-d - where can i purchase Rumalaya Fort cash on delivery overnight;
http://chicagogigs.com/index.php/component/muscol/A/2994-abana-supply-from-india-cash-on-delivery - ordering Abana saturday delivery;
http://www.nature.com/protocolexchange/labgroups/853417 - buy cheapest Vitamin B12 no script required;
http://www.nature.com/protocolexchange/labgroups/853105 - purchase online Famvir c.o.d. no script;
http://www.nature.com/protocolexchange/labgroups/852615 - order at low price Lozol saturday delivery;
http://chicagogigs.com/index.php/component/muscol/V/2828-ventolin-supply-from-india-from-approved-pharmacy - buy discount Ventolin NO PRESCRIPTION;
http://chicagogigs.com/index.php/component/muscol/C/2920-coreg-supply-from-india-overnight-without-prescription - low cost Coreg without a rx overnight;
http://chicagogigs.com/index.php/component/muscol/R/2939-red-viagra-low-cost-no-script-needed-c-o-d-overnight - buy cheap Red Viagra with overnight delivery;
http://chicagogigs.com/index.php/component/muscol/N/3090-nortriptyline-cheap-price-online-visa-no-rx - buy cheap Nortriptyline c.o.d. no script;
http://www.nature.com/protocolexchange/labgroups/853397 - order cheap generic Cleocin NO PRESCRIPTION next day delivery;
http://chicagogigs.com/index.php/component/muscol/P/2795-protonix-from-indian-manufacturers-c-o-d-no-rx - what is the generic of Protonix in internet,next day delivery;
http://www.nature.com/protocolexchange/labgroups/853253 - where can i buy Kamagra Gold at discounted prices;
http://chicagogigs.com/index.php/component/muscol/G/2796-glucophage-sr-best-price-pharmacy-without-prescription - order online at low cost Glucophage SR from a Canadian pharmacy;
http://www.nature.com/protocolexchange/labgroups/851943 - order at low price Lamictal tablet without script;
http://chicagogigs.com/index.php/component/muscol/M/3061-megalis-buy-cheap-in-usa-no-prescription-c-o-d - best place to buy Megalis no script required;
http://chicagogigs.com/index.php/component/muscol/S/3069-super-p-force-best-buy-no-prescription - order cheapest Super P-Force NO PRESCRIPTION required;
http://chicagogigs.com/index.php/component/muscol/F/2982-flomax-best-price-from-a-pharmacy-without-a-prescription - quiqly delivery Flomax c.o.d overnight no rx;
http://chicagogigs.com/index.php/component/muscol/G/3059-grifulvin-cheap-pharmacy-without-prescription-overnight - cheap online order Grifulvin cash on delivery online prescriptions;
http://chicagogigs.com/index.php/component/muscol/V/2811-viagra-pack-60-supply-from-india-overnight-saturday-delivery-no-prescription - discount prices Viagra Pack-60 cheap c.o.d. no rx;
http://chicagogigs.com/index.php/component/muscol/V/2839-vigrx-best-buy-next-day-delivery-no-rx - lowest prices VigRX NO PRESCRIPTION;
http://www.nature.com/protocolexchange/labgroups/852129 - online pharmacy Xalatan 0.005% without a prescription;
http://chicagogigs.com/index.php/component/muscol/H/3095-herbal-max-gun-power-best-price-no-prescription-fast-delivery - where can i order Herbal Max Gun Power with credit card NO PRESCRIPTION;
http://www.nature.com/protocolexchange/labgroups/852837 - discount price Benicar overseas with NO PRESCRIPTIONs;
http://www.nature.com/protocolexchange/labgroups/852951 - purchase at low price Estrace from a usa pharmacy without a prescription;
http://chicagogigs.com/index.php/component/muscol/P/3017-ponstel-best-price-without-script-pharmacy - how to purchase Ponstel overnight NO PRESCRIPTION;
http://www.nature.com/protocolexchange/labgroups/853317 - ordering Hyzaar no rx required;
http://chicagogigs.com/index.php/component/muscol/V/2949-viagra-pack-60-in-usa-at-discounted-prices - buy at low price Viagra Pack-60 overnight saturday delivery NO PRESCRIPTION;
http://chicagogigs.com/index.php/component/muscol/M/3094-maxalt-in-usa-pharmacy-without-prescription - buy cheapest Maxalt NO PRESCRIPTION;
http://www.nature.com/protocolexchange/labgroups/853305 - low price Urispas c.o.d. NO RX;
http://www.nature.com/protocolexchange/labgroups/853223 - buy discount Sumycin c.o.d overnight no rx;
http://chicagogigs.com/index.php/component/muscol/C/3016-coreg-purchase-cheap-in-usa-no-script-needed - order at low cost Coreg at discounted prices;
http://www.nature.com/protocolexchange/labgroups/852233 - buying generic Tentex Royal with overnight delivery;
http://chicagogigs.com/index.php/component/muscol/B/2924-brahmi-best-buy-next-day-no-prescription-needed - cheapest price Brahmi shipped by cash on delivery;
http://www.nature.com/protocolexchange/labgroups/852801 - where to order Pepcid overnight delivery without a rx;
http://chicagogigs.com/index.php/component/muscol/V/2966-vitamin-c-order-in-usa-overnight-without-a-prescription - buy online Vitamin C with NO PRESCRIPTION;
http://chicagogigs.com/index.php/component/muscol/S/3018-suminat-in-usa-online-consulation-with-no-prescription - ordering safety Suminat no script required;
http://www.nature.com/protocolexchange/labgroups/851379 - cheap generic Neurontin cheap no rx required;
http://chicagogigs.com/index.php/component/muscol/S/2957-shallaki-supply-from-india-no-script-needed - fast delivery Shallaki overseas with NO PRESCRIPTIONs;
http://www.nature.com/protocolexchange/labgroups/851655 - price of Duphaston no script needed c.o.d. overnight;
http://chicagogigs.com/index.php/component/muscol/I/2898-ilosone-buy-cheap-in-usa-next-day-delivery-no-rx - buy discount Ilosone in internet drugs overnight;
http://chicagogigs.com/index.php/component/muscol/H/2891-herbal-max-gun-power-cheapest-prices-without-prescription-overnight - price of Herbal Max Gun Power pharmacy NO PRESCRIPTION;
best prices Xeloda in India c.o.d. without prescription
Rosalyneq5
http://worldmailes.com/pharm/go.php?sid=2&search=Xeloda - >>> Want to buy Xeloda with Discount? CLICK HERE! <<<
http://chicagogigs.com/index.php/component/muscol/V/2828-ventolin-supply-from-india-from-approved-pharmacy - buy discount Ventolin NO PRESCRIPTION;
http://chicagogigs.com/index.php/component/muscol/S/3018-suminat-in-usa-online-consulation-with-no-prescription - ordering safety Suminat no script required;
http://chicagogigs.com/index.php/component/muscol/I/2898-ilosone-buy-cheap-in-usa-next-day-delivery-no-rx - buy discount Ilosone in internet drugs overnight;
http://chicagogigs.com/index.php/component/muscol/H/2858-himplasia-best-buy-from-approved-pharmacy - cheapest price Himplasia c.o.d overnight no rx;
http://www.nature.com/protocolexchange/labgroups/853253 - where can i buy Kamagra Gold at discounted prices;
http://www.nature.com/protocolexchange/labgroups/851943 - order at low price Lamictal tablet without script;
http://www.nature.com/protocolexchange/labgroups/852951 - purchase at low price Estrace from a usa pharmacy without a prescription;
http://chicagogigs.com/index.php/component/muscol/V/2966-vitamin-c-order-in-usa-overnight-without-a-prescription - buy online Vitamin C with NO PRESCRIPTION;
http://www.nature.com/protocolexchange/labgroups/851655 - price of Duphaston no script needed c.o.d. overnight;
http://www.nature.com/protocolexchange/labgroups/853023 - best prices Zyban next day NO PRESCRIPTION;
http://chicagogigs.com/index.php/component/muscol/K/3093-kemadrin-cheapest-prices-fast-shipping-no-prescription - cheap Kemadrin in internet,next day delivery;
http://www.nature.com/protocolexchange/labgroups/851777 - buy discount Motrin no rx, fast worldwide shipping;
http://chicagogigs.com/index.php/component/muscol/H/3095-herbal-max-gun-power-best-price-no-prescription-fast-delivery - where can i order Herbal Max Gun Power with credit card NO PRESCRIPTION;
http://www.nature.com/protocolexchange/labgroups/853051 - lowest prices Tritace without script;
http://www.nature.com/protocolexchange/labgroups/852615 - order at low price Lozol saturday delivery;
http://chicagogigs.com/index.php/component/muscol/M/2875-methotrexate-buy-cheap-in-usa-prescriptions-online - cheap Methotrexate no rx required;
http://chicagogigs.com/index.php/component/muscol/V/2839-vigrx-best-buy-next-day-delivery-no-rx - lowest prices VigRX NO PRESCRIPTION;
http://chicagogigs.com/index.php/component/muscol/E/2890-evista-supply-from-india-c-o-d-overnight-no-rx - best prices Evista cash on delivery;
http://chicagogigs.com/index.php/component/muscol/D/2857-duricef-in-canada-tablet-without-script - order at low cost Duricef overnight delivery no rx;
http://chicagogigs.com/index.php/component/muscol/C/2799-caverta-cheapest-prices-c-o-d-no-script - fda approved Caverta NO PRESCRIPTIONs needed;
http://chicagogigs.com/index.php/component/muscol/P/3017-ponstel-best-price-without-script-pharmacy - how to purchase Ponstel overnight NO PRESCRIPTION;
http://www.nature.com/protocolexchange/labgroups/851305 - how much Viramune WITHOUT PRESCRIPTION;
http://chicagogigs.com/index.php/component/muscol/N/3090-nortriptyline-cheap-price-online-visa-no-rx - buy cheap Nortriptyline c.o.d. no script;
http://chicagogigs.com/index.php/component/muscol/P/2798-proventil-from-indian-manufacturers-cheap-no-rx-required - cheap prices Proventil pay cod NO PRESCRIPTION;
http://www.nature.com/protocolexchange/labgroups/852967 - lowest price of Diltiazem from a Canadian pharmacy;
http://www.nature.com/protocolexchange/labgroups/852903 - low prices Manforce no script next day delivery;
http://www.nature.com/protocolexchange/labgroups/853105 - purchase online Famvir c.o.d. no script;
http://chicagogigs.com/index.php/component/muscol/F/2982-flomax-best-price-from-a-pharmacy-without-a-prescription - quiqly delivery Flomax c.o.d overnight no rx;
http://chicagogigs.com/index.php/component/muscol/S/2957-shallaki-supply-from-india-no-script-needed - fast delivery Shallaki overseas with NO PRESCRIPTIONs;
http://www.nature.com/protocolexchange/labgroups/851465 - cheap Zovirax c.o.d overnight no rx;
http://www.nature.com/protocolexchange/labgroups/852105 - how to order Grisactin with NO PRESCRIPTIONs;
http://chicagogigs.com/index.php/component/muscol/R/2962-rumalaya-fort-cheap-pharmacy-overnight-delivery-no-rx - order cheap Rumalaya Fort pharmacy WITHOUT a PRESCRIPTION;
http://chicagogigs.com/index.php/component/muscol/M/2864-mellaril-cheap-price-no-script-needed-c-o-d-overnight - order at low cost Mellaril pharmacy NO PRESCRIPTION;
http://chicagogigs.com/index.php/component/muscol/M/3061-megalis-buy-cheap-in-usa-no-prescription-c-o-d - best place to buy Megalis no script required;
http://chicagogigs.com/index.php/component/muscol/L/2941-lamprene-fast-shipping-without-rx - where to get Lamprene no prior prescription;
http://chicagogigs.com/index.php/component/muscol/S/3019-stromectol-buy-cheap-in-usa-shipped-with-no-prescription - best place to buy Stromectol free delivery on sale;
http://chicagogigs.com/index.php/component/muscol/V/2811-viagra-pack-60-supply-from-india-overnight-saturday-delivery-no-prescription - discount prices Viagra Pack-60 cheap c.o.d. no rx;
http://chicagogigs.com/index.php/component/muscol/R/2939-red-viagra-low-cost-no-script-needed-c-o-d-overnight - buy cheap Red Viagra with overnight delivery;
http://www.nature.com/protocolexchange/labgroups/852233 - buying generic Tentex Royal with overnight delivery;
http://chicagogigs.com/index.php/component/muscol/N/3038-neoral-fast-delivery-cheap-price-pay-cod-without-prescription - purchase at low cost Neoral saturday delivery;
http://chicagogigs.com/index.php/component/muscol/A/2994-abana-supply-from-india-cash-on-delivery - ordering Abana saturday delivery;
http://chicagogigs.com/index.php/component/muscol/A/2973-asendin-in-usa-cash-on-delivery - order online cheap Asendin overseas with NO PRESCRIPTIONs;
http://www.nature.com/protocolexchange/labgroups/852801 - where to order Pepcid overnight delivery without a rx;
http://www.nature.com/protocolexchange/labgroups/853223 - buy discount Sumycin c.o.d overnight no rx;
http://chicagogigs.com/index.php/component/muscol/I/2855-imitrex-in-australia-next-day-delivery-no-rx - online Imitrex next day delivery;
http://www.nature.com/protocolexchange/labgroups/852129 - online pharmacy Xalatan 0.005% without a prescription;
http://www.nature.com/protocolexchange/labgroups/853417 - buy cheapest Vitamin B12 no script required;
http://chicagogigs.com/index.php/component/muscol/M/3094-maxalt-in-usa-pharmacy-without-prescription - buy cheapest Maxalt NO PRESCRIPTION;
http://chicagogigs.com/index.php/component/muscol/B/2924-brahmi-best-buy-next-day-no-prescription-needed - cheapest price Brahmi shipped by cash on delivery;
http://chicagogigs.com/index.php/component/muscol/C/2920-coreg-supply-from-india-overnight-without-prescription - low cost Coreg without a rx overnight;
http://www.nature.com/protocolexchange/labgroups/852837 - discount price Benicar overseas with NO PRESCRIPTIONs;
http://www.nature.com/protocolexchange/labgroups/851379 - cheap generic Neurontin cheap no rx required;
http://www.nature.com/protocolexchange/labgroups/853397 - order cheap generic Cleocin NO PRESCRIPTION next day delivery;
http://chicagogigs.com/index.php/component/muscol/D/2950-detrol-order-in-usa-no-script-required-express-delivery - best prices Detrol overnight delivery no rx;
http://chicagogigs.com/index.php/component/muscol/T/2892-theo-24-cr-cheap-price-no-prescription-quick-delivery - order cheapest Theo-24 Cr with VISA or MasterCard;
http://chicagogigs.com/index.php/component/muscol/A/2851-alesse-in-canada-no-prescription-pharmacy - low prices Alesse at discounted prices;
http://chicagogigs.com/index.php/component/muscol/B/2908-breast-success-fast-shipping-pharmacy-without-a-prescription - low cost Breast Success with cash on delivery,no rx;
http://chicagogigs.com/index.php/component/muscol/R/2929-rumalaya-fort-low-cost-no-prescription-c-o-d - where can i purchase Rumalaya Fort cash on delivery overnight;
http://chicagogigs.com/index.php/component/muscol/H/2891-herbal-max-gun-power-cheapest-prices-without-prescription-overnight - price of Herbal Max Gun Power pharmacy NO PRESCRIPTION;
http://chicagogigs.com/index.php/component/muscol/S/3069-super-p-force-best-buy-no-prescription - order cheapest Super P-Force NO PRESCRIPTION required;
buy cheap online Apcalis SX Oral Jelly in United Kingdom, overnight NO PRESCRIPTION required
Karolinejde
http://worldmailes.com/pharm/go.php?sid=2&search=Apcalis SX Oral Jelly - >>> Want to buy Apcalis SX Oral Jelly with Discount? CLICK HERE! <<<
http://www.nature.com/protocolexchange/labgroups/852451 - where can i buy Lipitor cheap no rx required;
http://chicagogigs.com/index.php/component/muscol/F/2982-flomax-best-price-from-a-pharmacy-without-a-prescription - quiqly delivery Flomax c.o.d overnight no rx;
http://chicagogigs.com/index.php/component/muscol/P/3017-ponstel-best-price-without-script-pharmacy - how to purchase Ponstel overnight NO PRESCRIPTION;
http://chicagogigs.com/index.php/component/muscol/A/2851-alesse-in-canada-no-prescription-pharmacy - low prices Alesse at discounted prices;
http://www.nature.com/protocolexchange/labgroups/852105 - how to order Grisactin with NO PRESCRIPTIONs;
http://chicagogigs.com/index.php/component/muscol/R/2962-rumalaya-fort-cheap-pharmacy-overnight-delivery-no-rx - order cheap Rumalaya Fort pharmacy WITHOUT a PRESCRIPTION;
http://www.nature.com/protocolexchange/labgroups/851465 - cheap Zovirax c.o.d overnight no rx;
http://www.nature.com/protocolexchange/labgroups/853417 - buy cheapest Vitamin B12 no script required;
http://www.nature.com/protocolexchange/labgroups/853305 - low price Urispas c.o.d. NO RX;
http://chicagogigs.com/index.php/component/muscol/V/2811-viagra-pack-60-supply-from-india-overnight-saturday-delivery-no-prescription - discount prices Viagra Pack-60 cheap c.o.d. no rx;
http://chicagogigs.com/index.php/component/muscol/L/2941-lamprene-fast-shipping-without-rx - where to get Lamprene no prior prescription;
http://www.nature.com/protocolexchange/labgroups/852967 - lowest price of Diltiazem from a Canadian pharmacy;
http://chicagogigs.com/index.php/component/muscol/V/2966-vitamin-c-order-in-usa-overnight-without-a-prescription - buy online Vitamin C with NO PRESCRIPTION;
http://chicagogigs.com/index.php/component/muscol/S/3019-stromectol-buy-cheap-in-usa-shipped-with-no-prescription - best place to buy Stromectol free delivery on sale;
http://chicagogigs.com/index.php/component/muscol/P/2798-proventil-from-indian-manufacturers-cheap-no-rx-required - cheap prices Proventil pay cod NO PRESCRIPTION;
http://www.nature.com/protocolexchange/labgroups/852233 - buying generic Tentex Royal with overnight delivery;
http://www.nature.com/protocolexchange/labgroups/851655 - price of Duphaston no script needed c.o.d. overnight;
http://www.nature.com/protocolexchange/labgroups/852129 - online pharmacy Xalatan 0.005% without a prescription;
http://chicagogigs.com/index.php/component/muscol/V/2839-vigrx-best-buy-next-day-delivery-no-rx - lowest prices VigRX NO PRESCRIPTION;
http://chicagogigs.com/index.php/component/muscol/B/2924-brahmi-best-buy-next-day-no-prescription-needed - cheapest price Brahmi shipped by cash on delivery;
http://chicagogigs.com/index.php/component/muscol/S/2957-shallaki-supply-from-india-no-script-needed - fast delivery Shallaki overseas with NO PRESCRIPTIONs;
http://chicagogigs.com/index.php/component/muscol/D/2857-duricef-in-canada-tablet-without-script - order at low cost Duricef overnight delivery no rx;
http://www.nature.com/protocolexchange/labgroups/851777 - buy discount Motrin no rx, fast worldwide shipping;
http://www.nature.com/protocolexchange/labgroups/853051 - lowest prices Tritace without script;
http://chicagogigs.com/index.php/component/muscol/B/2908-breast-success-fast-shipping-pharmacy-without-a-prescription - low cost Breast Success with cash on delivery,no rx;
http://chicagogigs.com/index.php/component/muscol/R/2939-red-viagra-low-cost-no-script-needed-c-o-d-overnight - buy cheap Red Viagra with overnight delivery;
http://chicagogigs.com/index.php/component/muscol/Z/2824-zyloprim-in-canada-without-a-rx-overnight - fast shipping Zyloprim without script;
http://chicagogigs.com/index.php/component/muscol/M/3061-megalis-buy-cheap-in-usa-no-prescription-c-o-d - best place to buy Megalis no script required;
http://www.nature.com/protocolexchange/labgroups/852801 - where to order Pepcid overnight delivery without a rx;
http://www.nature.com/protocolexchange/labgroups/852015 - safe order Alfacip WITHOUT PRESCRIPTION;
http://chicagogigs.com/index.php/component/muscol/M/2864-mellaril-cheap-price-no-script-needed-c-o-d-overnight - order at low cost Mellaril pharmacy NO PRESCRIPTION;
http://chicagogigs.com/index.php/component/muscol/K/3093-kemadrin-cheapest-prices-fast-shipping-no-prescription - cheap Kemadrin in internet,next day delivery;
http://chicagogigs.com/index.php/component/muscol/D/2950-detrol-order-in-usa-no-script-required-express-delivery - best prices Detrol overnight delivery no rx;
http://chicagogigs.com/index.php/component/muscol/H/2891-herbal-max-gun-power-cheapest-prices-without-prescription-overnight - price of Herbal Max Gun Power pharmacy NO PRESCRIPTION;
http://www.nature.com/protocolexchange/labgroups/852951 - purchase at low price Estrace from a usa pharmacy without a prescription;
http://chicagogigs.com/index.php/component/muscol/A/2973-asendin-in-usa-cash-on-delivery - order online cheap Asendin overseas with NO PRESCRIPTIONs;
http://chicagogigs.com/index.php/component/muscol/N/3038-neoral-fast-delivery-cheap-price-pay-cod-without-prescription - purchase at low cost Neoral saturday delivery;
http://chicagogigs.com/index.php/component/muscol/I/2898-ilosone-buy-cheap-in-usa-next-day-delivery-no-rx - buy discount Ilosone in internet drugs overnight;
http://chicagogigs.com/index.php/component/muscol/V/2949-viagra-pack-60-in-usa-at-discounted-prices - buy at low price Viagra Pack-60 overnight saturday delivery NO PRESCRIPTION;
http://chicagogigs.com/index.php/component/muscol/G/2796-glucophage-sr-best-price-pharmacy-without-prescription - order online at low cost Glucophage SR from a Canadian pharmacy;
http://chicagogigs.com/index.php/component/muscol/P/2795-protonix-from-indian-manufacturers-c-o-d-no-rx - what is the generic of Protonix in internet,next day delivery;
http://www.nature.com/protocolexchange/labgroups/851379 - cheap generic Neurontin cheap no rx required;
http://www.nature.com/protocolexchange/labgroups/853023 - best prices Zyban next day NO PRESCRIPTION;
http://www.nature.com/protocolexchange/labgroups/852615 - order at low price Lozol saturday delivery;
http://chicagogigs.com/index.php/component/muscol/I/2855-imitrex-in-australia-next-day-delivery-no-rx - online Imitrex next day delivery;
http://www.nature.com/protocolexchange/labgroups/851943 - order at low price Lamictal tablet without script;
http://chicagogigs.com/index.php/component/muscol/C/3016-coreg-purchase-cheap-in-usa-no-script-needed - order at low cost Coreg at discounted prices;
http://www.nature.com/protocolexchange/labgroups/853397 - order cheap generic Cleocin NO PRESCRIPTION next day delivery;
http://www.nature.com/protocolexchange/labgroups/853223 - buy discount Sumycin c.o.d overnight no rx;
http://chicagogigs.com/index.php/component/muscol/S/3069-super-p-force-best-buy-no-prescription - order cheapest Super P-Force NO PRESCRIPTION required;
http://chicagogigs.com/index.php/component/muscol/T/2892-theo-24-cr-cheap-price-no-prescription-quick-delivery - order cheapest Theo-24 Cr with VISA or MasterCard;
http://chicagogigs.com/index.php/component/muscol/S/3018-suminat-in-usa-online-consulation-with-no-prescription - ordering safety Suminat no script required;
http://chicagogigs.com/index.php/component/muscol/V/2828-ventolin-supply-from-india-from-approved-pharmacy - buy discount Ventolin NO PRESCRIPTION;
http://www.nature.com/protocolexchange/labgroups/851305 - how much Viramune WITHOUT PRESCRIPTION;
http://chicagogigs.com/index.php/component/muscol/E/2890-evista-supply-from-india-c-o-d-overnight-no-rx - best prices Evista cash on delivery;
http://chicagogigs.com/index.php/component/muscol/A/2994-abana-supply-from-india-cash-on-delivery - ordering Abana saturday delivery;
http://chicagogigs.com/index.php/component/muscol/R/2929-rumalaya-fort-low-cost-no-prescription-c-o-d - where can i purchase Rumalaya Fort cash on delivery overnight;
http://www.nature.com/protocolexchange/labgroups/853317 - ordering Hyzaar no rx required;
http://www.nature.com/protocolexchange/labgroups/853105 - purchase online Famvir c.o.d. no script;
http://chicagogigs.com/index.php/component/muscol/H/2858-himplasia-best-buy-from-approved-pharmacy - cheapest price Himplasia c.o.d overnight no rx;
purchase at lowest price Assurans in England, NO PRESCRIPTION pharmacy
Kathleen70h
http://worldmailes.com/pharm/go.php?sid=2&search=Assurans - >>> Want to buy Assurans with Discount? CLICK HERE! <<<
http://chicagogigs.com/index.php/component/muscol/I/2898-ilosone-buy-cheap-in-usa-next-day-delivery-no-rx - buy discount Ilosone in internet drugs overnight;
http://www.nature.com/protocolexchange/labgroups/852451 - where can i buy Lipitor cheap no rx required;
http://www.nature.com/protocolexchange/labgroups/851379 - cheap generic Neurontin cheap no rx required;
http://www.nature.com/protocolexchange/labgroups/853397 - order cheap generic Cleocin NO PRESCRIPTION next day delivery;
http://www.nature.com/protocolexchange/labgroups/853223 - buy discount Sumycin c.o.d overnight no rx;
http://www.nature.com/protocolexchange/labgroups/853253 - where can i buy Kamagra Gold at discounted prices;
http://www.nature.com/protocolexchange/labgroups/851305 - how much Viramune WITHOUT PRESCRIPTION;
http://chicagogigs.com/index.php/component/muscol/H/2858-himplasia-best-buy-from-approved-pharmacy - cheapest price Himplasia c.o.d overnight no rx;
http://chicagogigs.com/index.php/component/muscol/E/2890-evista-supply-from-india-c-o-d-overnight-no-rx - best prices Evista cash on delivery;
http://www.nature.com/protocolexchange/labgroups/852015 - safe order Alfacip WITHOUT PRESCRIPTION;
http://chicagogigs.com/index.php/component/muscol/R/2962-rumalaya-fort-cheap-pharmacy-overnight-delivery-no-rx - order cheap Rumalaya Fort pharmacy WITHOUT a PRESCRIPTION;
http://chicagogigs.com/index.php/component/muscol/G/3059-grifulvin-cheap-pharmacy-without-prescription-overnight - cheap online order Grifulvin cash on delivery online prescriptions;
http://www.nature.com/protocolexchange/labgroups/852129 - online pharmacy Xalatan 0.005% without a prescription;
http://chicagogigs.com/index.php/component/muscol/A/2973-asendin-in-usa-cash-on-delivery - order online cheap Asendin overseas with NO PRESCRIPTIONs;
http://www.nature.com/protocolexchange/labgroups/851465 - cheap Zovirax c.o.d overnight no rx;
http://chicagogigs.com/index.php/component/muscol/R/2929-rumalaya-fort-low-cost-no-prescription-c-o-d - where can i purchase Rumalaya Fort cash on delivery overnight;
http://chicagogigs.com/index.php/component/muscol/V/2949-viagra-pack-60-in-usa-at-discounted-prices - buy at low price Viagra Pack-60 overnight saturday delivery NO PRESCRIPTION;
http://chicagogigs.com/index.php/component/muscol/N/3090-nortriptyline-cheap-price-online-visa-no-rx - buy cheap Nortriptyline c.o.d. no script;
http://chicagogigs.com/index.php/component/muscol/F/2982-flomax-best-price-from-a-pharmacy-without-a-prescription - quiqly delivery Flomax c.o.d overnight no rx;
http://chicagogigs.com/index.php/component/muscol/V/2828-ventolin-supply-from-india-from-approved-pharmacy - buy discount Ventolin NO PRESCRIPTION;
http://chicagogigs.com/index.php/component/muscol/D/2857-duricef-in-canada-tablet-without-script - order at low cost Duricef overnight delivery no rx;
http://chicagogigs.com/index.php/component/muscol/L/2941-lamprene-fast-shipping-without-rx - where to get Lamprene no prior prescription;
http://chicagogigs.com/index.php/component/muscol/R/2939-red-viagra-low-cost-no-script-needed-c-o-d-overnight - buy cheap Red Viagra with overnight delivery;
http://chicagogigs.com/index.php/component/muscol/P/2798-proventil-from-indian-manufacturers-cheap-no-rx-required - cheap prices Proventil pay cod NO PRESCRIPTION;
http://chicagogigs.com/index.php/component/muscol/C/2920-coreg-supply-from-india-overnight-without-prescription - low cost Coreg without a rx overnight;
http://www.nature.com/protocolexchange/labgroups/853105 - purchase online Famvir c.o.d. no script;
http://chicagogigs.com/index.php/component/muscol/C/3016-coreg-purchase-cheap-in-usa-no-script-needed - order at low cost Coreg at discounted prices;
http://chicagogigs.com/index.php/component/muscol/V/2839-vigrx-best-buy-next-day-delivery-no-rx - lowest prices VigRX NO PRESCRIPTION;
http://chicagogigs.com/index.php/component/muscol/Z/2824-zyloprim-in-canada-without-a-rx-overnight - fast shipping Zyloprim without script;
http://www.nature.com/protocolexchange/labgroups/851655 - price of Duphaston no script needed c.o.d. overnight;
http://www.nature.com/protocolexchange/labgroups/852903 - low prices Manforce no script next day delivery;
http://www.nature.com/protocolexchange/labgroups/852801 - where to order Pepcid overnight delivery without a rx;
http://chicagogigs.com/index.php/component/muscol/P/3017-ponstel-best-price-without-script-pharmacy - how to purchase Ponstel overnight NO PRESCRIPTION;
http://chicagogigs.com/index.php/component/muscol/B/2908-breast-success-fast-shipping-pharmacy-without-a-prescription - low cost Breast Success with cash on delivery,no rx;
http://chicagogigs.com/index.php/component/muscol/V/2966-vitamin-c-order-in-usa-overnight-without-a-prescription - buy online Vitamin C with NO PRESCRIPTION;
http://chicagogigs.com/index.php/component/muscol/M/3094-maxalt-in-usa-pharmacy-without-prescription - buy cheapest Maxalt NO PRESCRIPTION;
http://chicagogigs.com/index.php/component/muscol/D/2950-detrol-order-in-usa-no-script-required-express-delivery - best prices Detrol overnight delivery no rx;
http://chicagogigs.com/index.php/component/muscol/V/2811-viagra-pack-60-supply-from-india-overnight-saturday-delivery-no-prescription - discount prices Viagra Pack-60 cheap c.o.d. no rx;
http://chicagogigs.com/index.php/component/muscol/A/2994-abana-supply-from-india-cash-on-delivery - ordering Abana saturday delivery;
http://www.nature.com/protocolexchange/labgroups/853317 - ordering Hyzaar no rx required;
http://chicagogigs.com/index.php/component/muscol/H/3095-herbal-max-gun-power-best-price-no-prescription-fast-delivery - where can i order Herbal Max Gun Power with credit card NO PRESCRIPTION;
http://www.nature.com/protocolexchange/labgroups/853051 - lowest prices Tritace without script;
http://chicagogigs.com/index.php/component/muscol/M/3061-megalis-buy-cheap-in-usa-no-prescription-c-o-d - best place to buy Megalis no script required;
http://www.nature.com/protocolexchange/labgroups/853023 - best prices Zyban next day NO PRESCRIPTION;
http://chicagogigs.com/index.php/component/muscol/M/2864-mellaril-cheap-price-no-script-needed-c-o-d-overnight - order at low cost Mellaril pharmacy NO PRESCRIPTION;
http://www.nature.com/protocolexchange/labgroups/851777 - buy discount Motrin no rx, fast worldwide shipping;
http://chicagogigs.com/index.php/component/muscol/B/2924-brahmi-best-buy-next-day-no-prescription-needed - cheapest price Brahmi shipped by cash on delivery;
http://chicagogigs.com/index.php/component/muscol/G/2796-glucophage-sr-best-price-pharmacy-without-prescription - order online at low cost Glucophage SR from a Canadian pharmacy;
http://www.nature.com/protocolexchange/labgroups/851943 - order at low price Lamictal tablet without script;
http://chicagogigs.com/index.php/component/muscol/P/2795-protonix-from-indian-manufacturers-c-o-d-no-rx - what is the generic of Protonix in internet,next day delivery;
http://www.nature.com/protocolexchange/labgroups/853305 - low price Urispas c.o.d. NO RX;
http://chicagogigs.com/index.php/component/muscol/C/2799-caverta-cheapest-prices-c-o-d-no-script - fda approved Caverta NO PRESCRIPTIONs needed;
http://www.nature.com/protocolexchange/labgroups/852233 - buying generic Tentex Royal with overnight delivery;
http://chicagogigs.com/index.php/component/muscol/S/3018-suminat-in-usa-online-consulation-with-no-prescription - ordering safety Suminat no script required;
http://www.nature.com/protocolexchange/labgroups/852615 - order at low price Lozol saturday delivery;
http://chicagogigs.com/index.php/component/muscol/I/2855-imitrex-in-australia-next-day-delivery-no-rx - online Imitrex next day delivery;
http://www.nature.com/protocolexchange/labgroups/853417 - buy cheapest Vitamin B12 no script required;
http://www.nature.com/protocolexchange/labgroups/852837 - discount price Benicar overseas with NO PRESCRIPTIONs;
http://www.nature.com/protocolexchange/labgroups/852967 - lowest price of Diltiazem from a Canadian pharmacy;
http://chicagogigs.com/index.php/component/muscol/H/2891-herbal-max-gun-power-cheapest-prices-without-prescription-overnight - price of Herbal Max Gun Power pharmacy NO PRESCRIPTION;
online pharmacy Detrol in Brazil how to use,side effects,information
Mervinso0
http://worldmailes.com/pharm/go.php?sid=2&search=Detrol - >>> Want to buy Detrol with Discount? CLICK HERE! <<<
http://chicagogigs.com/index.php/component/muscol/V/2966-vitamin-c-order-in-usa-overnight-without-a-prescription - buy online Vitamin C with NO PRESCRIPTION;
http://chicagogigs.com/index.php/component/muscol/V/2949-viagra-pack-60-in-usa-at-discounted-prices - buy at low price Viagra Pack-60 overnight saturday delivery NO PRESCRIPTION;
http://chicagogigs.com/index.php/component/muscol/C/2920-coreg-supply-from-india-overnight-without-prescription - low cost Coreg without a rx overnight;
http://www.nature.com/protocolexchange/labgroups/851655 - price of Duphaston no script needed c.o.d. overnight;
http://chicagogigs.com/index.php/component/muscol/P/2798-proventil-from-indian-manufacturers-cheap-no-rx-required - cheap prices Proventil pay cod NO PRESCRIPTION;
http://chicagogigs.com/index.php/component/muscol/D/2857-duricef-in-canada-tablet-without-script - order at low cost Duricef overnight delivery no rx;
http://www.nature.com/protocolexchange/labgroups/852837 - discount price Benicar overseas with NO PRESCRIPTIONs;
http://www.nature.com/protocolexchange/labgroups/851943 - order at low price Lamictal tablet without script;
http://www.nature.com/protocolexchange/labgroups/852105 - how to order Grisactin with NO PRESCRIPTIONs;
http://chicagogigs.com/index.php/component/muscol/L/2941-lamprene-fast-shipping-without-rx - where to get Lamprene no prior prescription;
http://chicagogigs.com/index.php/component/muscol/T/2892-theo-24-cr-cheap-price-no-prescription-quick-delivery - order cheapest Theo-24 Cr with VISA or MasterCard;
http://chicagogigs.com/index.php/component/muscol/V/2839-vigrx-best-buy-next-day-delivery-no-rx - lowest prices VigRX NO PRESCRIPTION;
http://chicagogigs.com/index.php/component/muscol/Z/2824-zyloprim-in-canada-without-a-rx-overnight - fast shipping Zyloprim without script;
http://www.nature.com/protocolexchange/labgroups/853253 - where can i buy Kamagra Gold at discounted prices;
http://chicagogigs.com/index.php/component/muscol/V/2811-viagra-pack-60-supply-from-india-overnight-saturday-delivery-no-prescription - discount prices Viagra Pack-60 cheap c.o.d. no rx;
http://chicagogigs.com/index.php/component/muscol/I/2855-imitrex-in-australia-next-day-delivery-no-rx - online Imitrex next day delivery;
http://www.nature.com/protocolexchange/labgroups/853317 - ordering Hyzaar no rx required;
http://chicagogigs.com/index.php/component/muscol/S/3019-stromectol-buy-cheap-in-usa-shipped-with-no-prescription - best place to buy Stromectol free delivery on sale;
http://chicagogigs.com/index.php/component/muscol/H/2858-himplasia-best-buy-from-approved-pharmacy - cheapest price Himplasia c.o.d overnight no rx;
http://chicagogigs.com/index.php/component/muscol/R/2962-rumalaya-fort-cheap-pharmacy-overnight-delivery-no-rx - order cheap Rumalaya Fort pharmacy WITHOUT a PRESCRIPTION;
http://www.nature.com/protocolexchange/labgroups/853397 - order cheap generic Cleocin NO PRESCRIPTION next day delivery;
http://chicagogigs.com/index.php/component/muscol/I/2898-ilosone-buy-cheap-in-usa-next-day-delivery-no-rx - buy discount Ilosone in internet drugs overnight;
http://www.nature.com/protocolexchange/labgroups/853105 - purchase online Famvir c.o.d. no script;
http://www.nature.com/protocolexchange/labgroups/851465 - cheap Zovirax c.o.d overnight no rx;
http://chicagogigs.com/index.php/component/muscol/A/2851-alesse-in-canada-no-prescription-pharmacy - low prices Alesse at discounted prices;
http://www.nature.com/protocolexchange/labgroups/851305 - how much Viramune WITHOUT PRESCRIPTION;
http://chicagogigs.com/index.php/component/muscol/K/3093-kemadrin-cheapest-prices-fast-shipping-no-prescription - cheap Kemadrin in internet,next day delivery;
http://chicagogigs.com/index.php/component/muscol/M/2864-mellaril-cheap-price-no-script-needed-c-o-d-overnight - order at low cost Mellaril pharmacy NO PRESCRIPTION;
http://www.nature.com/protocolexchange/labgroups/852801 - where to order Pepcid overnight delivery without a rx;
http://www.nature.com/protocolexchange/labgroups/852903 - low prices Manforce no script next day delivery;
http://www.nature.com/protocolexchange/labgroups/853305 - low price Urispas c.o.d. NO RX;
http://chicagogigs.com/index.php/component/muscol/N/3090-nortriptyline-cheap-price-online-visa-no-rx - buy cheap Nortriptyline c.o.d. no script;
http://chicagogigs.com/index.php/component/muscol/P/3017-ponstel-best-price-without-script-pharmacy - how to purchase Ponstel overnight NO PRESCRIPTION;
http://chicagogigs.com/index.php/component/muscol/N/3038-neoral-fast-delivery-cheap-price-pay-cod-without-prescription - purchase at low cost Neoral saturday delivery;
http://chicagogigs.com/index.php/component/muscol/M/2875-methotrexate-buy-cheap-in-usa-prescriptions-online - cheap Methotrexate no rx required;
http://chicagogigs.com/index.php/component/muscol/H/3095-herbal-max-gun-power-best-price-no-prescription-fast-delivery - where can i order Herbal Max Gun Power with credit card NO PRESCRIPTION;
http://chicagogigs.com/index.php/component/muscol/F/2982-flomax-best-price-from-a-pharmacy-without-a-prescription - quiqly delivery Flomax c.o.d overnight no rx;
http://www.nature.com/protocolexchange/labgroups/852015 - safe order Alfacip WITHOUT PRESCRIPTION;
http://chicagogigs.com/index.php/component/muscol/S/3069-super-p-force-best-buy-no-prescription - order cheapest Super P-Force NO PRESCRIPTION required;
http://chicagogigs.com/index.php/component/muscol/A/2994-abana-supply-from-india-cash-on-delivery - ordering Abana saturday delivery;
http://chicagogigs.com/index.php/component/muscol/G/3059-grifulvin-cheap-pharmacy-without-prescription-overnight - cheap online order Grifulvin cash on delivery online prescriptions;
http://www.nature.com/protocolexchange/labgroups/853023 - best prices Zyban next day NO PRESCRIPTION;
http://chicagogigs.com/index.php/component/muscol/A/2973-asendin-in-usa-cash-on-delivery - order online cheap Asendin overseas with NO PRESCRIPTIONs;
http://chicagogigs.com/index.php/component/muscol/D/2950-detrol-order-in-usa-no-script-required-express-delivery - best prices Detrol overnight delivery no rx;
http://chicagogigs.com/index.php/component/muscol/B/2924-brahmi-best-buy-next-day-no-prescription-needed - cheapest price Brahmi shipped by cash on delivery;
http://www.nature.com/protocolexchange/labgroups/852129 - online pharmacy Xalatan 0.005% without a prescription;
http://www.nature.com/protocolexchange/labgroups/851379 - cheap generic Neurontin cheap no rx required;
http://www.nature.com/protocolexchange/labgroups/852615 - order at low price Lozol saturday delivery;
http://www.nature.com/protocolexchange/labgroups/853051 - lowest prices Tritace without script;
http://www.nature.com/protocolexchange/labgroups/853223 - buy discount Sumycin c.o.d overnight no rx;
http://chicagogigs.com/index.php/component/muscol/G/2796-glucophage-sr-best-price-pharmacy-without-prescription - order online at low cost Glucophage SR from a Canadian pharmacy;
http://www.nature.com/protocolexchange/labgroups/852967 - lowest price of Diltiazem from a Canadian pharmacy;
http://chicagogigs.com/index.php/component/muscol/B/2908-breast-success-fast-shipping-pharmacy-without-a-prescription - low cost Breast Success with cash on delivery,no rx;
http://chicagogigs.com/index.php/component/muscol/E/2890-evista-supply-from-india-c-o-d-overnight-no-rx - best prices Evista cash on delivery;
http://chicagogigs.com/index.php/component/muscol/P/2795-protonix-from-indian-manufacturers-c-o-d-no-rx - what is the generic of Protonix in internet,next day delivery;
http://chicagogigs.com/index.php/component/muscol/C/3016-coreg-purchase-cheap-in-usa-no-script-needed - order at low cost Coreg at discounted prices;
http://chicagogigs.com/index.php/component/muscol/R/2929-rumalaya-fort-low-cost-no-prescription-c-o-d - where can i purchase Rumalaya Fort cash on delivery overnight;
http://chicagogigs.com/index.php/component/muscol/S/2957-shallaki-supply-from-india-no-script-needed - fast delivery Shallaki overseas with NO PRESCRIPTIONs;
http://www.nature.com/protocolexchange/labgroups/851777 - buy discount Motrin no rx, fast worldwide shipping;
http://chicagogigs.com/index.php/component/muscol/H/2891-herbal-max-gun-power-cheapest-prices-without-prescription-overnight - price of Herbal Max Gun Power pharmacy NO PRESCRIPTION;
discount prices Maxolon in Denmark cash on delivery online prescriptions
Eden04n
http://worldmailes.com/pharm/go.php?sid=2&search=Maxolon - >>> Want to buy Maxolon with Discount? CLICK HERE! <<<
http://www.nature.com/protocolexchange/labgroups/852967 - lowest price of Diltiazem from a Canadian pharmacy;
http://chicagogigs.com/index.php/component/muscol/N/3090-nortriptyline-cheap-price-online-visa-no-rx - buy cheap Nortriptyline c.o.d. no script;
http://chicagogigs.com/index.php/component/muscol/V/2839-vigrx-best-buy-next-day-delivery-no-rx - lowest prices VigRX NO PRESCRIPTION;
http://chicagogigs.com/index.php/component/muscol/S/3069-super-p-force-best-buy-no-prescription - order cheapest Super P-Force NO PRESCRIPTION required;
http://chicagogigs.com/index.php/component/muscol/H/2858-himplasia-best-buy-from-approved-pharmacy - cheapest price Himplasia c.o.d overnight no rx;
http://www.nature.com/protocolexchange/labgroups/852451 - where can i buy Lipitor cheap no rx required;
http://www.nature.com/protocolexchange/labgroups/853417 - buy cheapest Vitamin B12 no script required;
http://www.nature.com/protocolexchange/labgroups/852801 - where to order Pepcid overnight delivery without a rx;
http://chicagogigs.com/index.php/component/muscol/M/2864-mellaril-cheap-price-no-script-needed-c-o-d-overnight - order at low cost Mellaril pharmacy NO PRESCRIPTION;
http://chicagogigs.com/index.php/component/muscol/R/2929-rumalaya-fort-low-cost-no-prescription-c-o-d - where can i purchase Rumalaya Fort cash on delivery overnight;
http://www.nature.com/protocolexchange/labgroups/852233 - buying generic Tentex Royal with overnight delivery;
http://www.nature.com/protocolexchange/labgroups/851465 - cheap Zovirax c.o.d overnight no rx;
http://chicagogigs.com/index.php/component/muscol/V/2949-viagra-pack-60-in-usa-at-discounted-prices - buy at low price Viagra Pack-60 overnight saturday delivery NO PRESCRIPTION;
http://chicagogigs.com/index.php/component/muscol/R/2939-red-viagra-low-cost-no-script-needed-c-o-d-overnight - buy cheap Red Viagra with overnight delivery;
http://chicagogigs.com/index.php/component/muscol/D/2857-duricef-in-canada-tablet-without-script - order at low cost Duricef overnight delivery no rx;
http://chicagogigs.com/index.php/component/muscol/C/3016-coreg-purchase-cheap-in-usa-no-script-needed - order at low cost Coreg at discounted prices;
http://chicagogigs.com/index.php/component/muscol/I/2855-imitrex-in-australia-next-day-delivery-no-rx - online Imitrex next day delivery;
http://www.nature.com/protocolexchange/labgroups/851305 - how much Viramune WITHOUT PRESCRIPTION;
http://chicagogigs.com/index.php/component/muscol/A/2973-asendin-in-usa-cash-on-delivery - order online cheap Asendin overseas with NO PRESCRIPTIONs;
http://www.nature.com/protocolexchange/labgroups/853397 - order cheap generic Cleocin NO PRESCRIPTION next day delivery;
http://chicagogigs.com/index.php/component/muscol/F/2982-flomax-best-price-from-a-pharmacy-without-a-prescription - quiqly delivery Flomax c.o.d overnight no rx;
http://chicagogigs.com/index.php/component/muscol/V/2811-viagra-pack-60-supply-from-india-overnight-saturday-delivery-no-prescription - discount prices Viagra Pack-60 cheap c.o.d. no rx;
http://chicagogigs.com/index.php/component/muscol/B/2924-brahmi-best-buy-next-day-no-prescription-needed - cheapest price Brahmi shipped by cash on delivery;
http://www.nature.com/protocolexchange/labgroups/851655 - price of Duphaston no script needed c.o.d. overnight;
http://chicagogigs.com/index.php/component/muscol/P/3017-ponstel-best-price-without-script-pharmacy - how to purchase Ponstel overnight NO PRESCRIPTION;
http://chicagogigs.com/index.php/component/muscol/V/2828-ventolin-supply-from-india-from-approved-pharmacy - buy discount Ventolin NO PRESCRIPTION;
http://www.nature.com/protocolexchange/labgroups/852951 - purchase at low price Estrace from a usa pharmacy without a prescription;
http://www.nature.com/protocolexchange/labgroups/853317 - ordering Hyzaar no rx required;
http://www.nature.com/protocolexchange/labgroups/851379 - cheap generic Neurontin cheap no rx required;
http://www.nature.com/protocolexchange/labgroups/852129 - online pharmacy Xalatan 0.005% without a prescription;
http://www.nature.com/protocolexchange/labgroups/853023 - best prices Zyban next day NO PRESCRIPTION;
http://chicagogigs.com/index.php/component/muscol/R/2962-rumalaya-fort-cheap-pharmacy-overnight-delivery-no-rx - order cheap Rumalaya Fort pharmacy WITHOUT a PRESCRIPTION;
http://chicagogigs.com/index.php/component/muscol/H/2891-herbal-max-gun-power-cheapest-prices-without-prescription-overnight - price of Herbal Max Gun Power pharmacy NO PRESCRIPTION;
http://www.nature.com/protocolexchange/labgroups/853051 - lowest prices Tritace without script;
http://www.nature.com/protocolexchange/labgroups/853253 - where can i buy Kamagra Gold at discounted prices;
http://www.nature.com/protocolexchange/labgroups/852105 - how to order Grisactin with NO PRESCRIPTIONs;
http://chicagogigs.com/index.php/component/muscol/S/3019-stromectol-buy-cheap-in-usa-shipped-with-no-prescription - best place to buy Stromectol free delivery on sale;
http://chicagogigs.com/index.php/component/muscol/P/2795-protonix-from-indian-manufacturers-c-o-d-no-rx - what is the generic of Protonix in internet,next day delivery;
http://chicagogigs.com/index.php/component/muscol/M/3094-maxalt-in-usa-pharmacy-without-prescription - buy cheapest Maxalt NO PRESCRIPTION;
http://chicagogigs.com/index.php/component/muscol/C/2920-coreg-supply-from-india-overnight-without-prescription - low cost Coreg without a rx overnight;
http://chicagogigs.com/index.php/component/muscol/G/3059-grifulvin-cheap-pharmacy-without-prescription-overnight - cheap online order Grifulvin cash on delivery online prescriptions;
http://www.nature.com/protocolexchange/labgroups/851777 - buy discount Motrin no rx, fast worldwide shipping;
http://www.nature.com/protocolexchange/labgroups/853305 - low price Urispas c.o.d. NO RX;
http://chicagogigs.com/index.php/component/muscol/C/2799-caverta-cheapest-prices-c-o-d-no-script - fda approved Caverta NO PRESCRIPTIONs needed;
http://chicagogigs.com/index.php/component/muscol/V/2966-vitamin-c-order-in-usa-overnight-without-a-prescription - buy online Vitamin C with NO PRESCRIPTION;
http://www.nature.com/protocolexchange/labgroups/852015 - safe order Alfacip WITHOUT PRESCRIPTION;
http://chicagogigs.com/index.php/component/muscol/A/2994-abana-supply-from-india-cash-on-delivery - ordering Abana saturday delivery;
http://www.nature.com/protocolexchange/labgroups/853223 - buy discount Sumycin c.o.d overnight no rx;
http://chicagogigs.com/index.php/component/muscol/L/2941-lamprene-fast-shipping-without-rx - where to get Lamprene no prior prescription;
http://chicagogigs.com/index.php/component/muscol/D/2950-detrol-order-in-usa-no-script-required-express-delivery - best prices Detrol overnight delivery no rx;
http://chicagogigs.com/index.php/component/muscol/T/2892-theo-24-cr-cheap-price-no-prescription-quick-delivery - order cheapest Theo-24 Cr with VISA or MasterCard;
http://chicagogigs.com/index.php/component/muscol/Z/2824-zyloprim-in-canada-without-a-rx-overnight - fast shipping Zyloprim without script;
http://chicagogigs.com/index.php/component/muscol/G/2796-glucophage-sr-best-price-pharmacy-without-prescription - order online at low cost Glucophage SR from a Canadian pharmacy;
http://chicagogigs.com/index.php/component/muscol/N/3038-neoral-fast-delivery-cheap-price-pay-cod-without-prescription - purchase at low cost Neoral saturday delivery;
http://chicagogigs.com/index.php/component/muscol/M/3061-megalis-buy-cheap-in-usa-no-prescription-c-o-d - best place to buy Megalis no script required;
http://chicagogigs.com/index.php/component/muscol/M/2875-methotrexate-buy-cheap-in-usa-prescriptions-online - cheap Methotrexate no rx required;
http://www.nature.com/protocolexchange/labgroups/852837 - discount price Benicar overseas with NO PRESCRIPTIONs;
http://chicagogigs.com/index.php/component/muscol/K/3093-kemadrin-cheapest-prices-fast-shipping-no-prescription - cheap Kemadrin in internet,next day delivery;
http://chicagogigs.com/index.php/component/muscol/S/2957-shallaki-supply-from-india-no-script-needed - fast delivery Shallaki overseas with NO PRESCRIPTIONs;
http://www.nature.com/protocolexchange/labgroups/852615 - order at low price Lozol saturday delivery;
discount price Urispas in Sweden overnight delivery no r x
Annitaglg
http://worldmailes.com/pharm/go.php?sid=2&search=Urispas - >>> Want to buy Urispas with Discount? CLICK HERE! <<<
http://chicagogigs.com/index.php/component/muscol/N/3090-nortriptyline-cheap-price-online-visa-no-rx - buy cheap Nortriptyline c.o.d. no script;
http://chicagogigs.com/index.php/component/muscol/R/2939-red-viagra-low-cost-no-script-needed-c-o-d-overnight - buy cheap Red Viagra with overnight delivery;
http://www.nature.com/protocolexchange/labgroups/852615 - order at low price Lozol saturday delivery;
http://chicagogigs.com/index.php/component/muscol/Z/2824-zyloprim-in-canada-without-a-rx-overnight - fast shipping Zyloprim without script;
http://chicagogigs.com/index.php/component/muscol/R/2929-rumalaya-fort-low-cost-no-prescription-c-o-d - where can i purchase Rumalaya Fort cash on delivery overnight;
http://chicagogigs.com/index.php/component/muscol/H/2858-himplasia-best-buy-from-approved-pharmacy - cheapest price Himplasia c.o.d overnight no rx;
http://chicagogigs.com/index.php/component/muscol/T/2892-theo-24-cr-cheap-price-no-prescription-quick-delivery - order cheapest Theo-24 Cr with VISA or MasterCard;
http://www.nature.com/protocolexchange/labgroups/852903 - low prices Manforce no script next day delivery;
http://www.nature.com/protocolexchange/labgroups/853417 - buy cheapest Vitamin B12 no script required;
http://www.nature.com/protocolexchange/labgroups/852801 - where to order Pepcid overnight delivery without a rx;
http://chicagogigs.com/index.php/component/muscol/S/3018-suminat-in-usa-online-consulation-with-no-prescription - ordering safety Suminat no script required;
http://www.nature.com/protocolexchange/labgroups/852105 - how to order Grisactin with NO PRESCRIPTIONs;
http://chicagogigs.com/index.php/component/muscol/S/3019-stromectol-buy-cheap-in-usa-shipped-with-no-prescription - best place to buy Stromectol free delivery on sale;
http://www.nature.com/protocolexchange/labgroups/851943 - order at low price Lamictal tablet without script;
http://chicagogigs.com/index.php/component/muscol/H/2891-herbal-max-gun-power-cheapest-prices-without-prescription-overnight - price of Herbal Max Gun Power pharmacy NO PRESCRIPTION;
http://www.nature.com/protocolexchange/labgroups/852233 - buying generic Tentex Royal with overnight delivery;
http://chicagogigs.com/index.php/component/muscol/P/3017-ponstel-best-price-without-script-pharmacy - how to purchase Ponstel overnight NO PRESCRIPTION;
http://chicagogigs.com/index.php/component/muscol/V/2949-viagra-pack-60-in-usa-at-discounted-prices - buy at low price Viagra Pack-60 overnight saturday delivery NO PRESCRIPTION;
http://chicagogigs.com/index.php/component/muscol/B/2924-brahmi-best-buy-next-day-no-prescription-needed - cheapest price Brahmi shipped by cash on delivery;
http://chicagogigs.com/index.php/component/muscol/F/2982-flomax-best-price-from-a-pharmacy-without-a-prescription - quiqly delivery Flomax c.o.d overnight no rx;
http://chicagogigs.com/index.php/component/muscol/S/3069-super-p-force-best-buy-no-prescription - order cheapest Super P-Force NO PRESCRIPTION required;
http://chicagogigs.com/index.php/component/muscol/S/2957-shallaki-supply-from-india-no-script-needed - fast delivery Shallaki overseas with NO PRESCRIPTIONs;
http://chicagogigs.com/index.php/component/muscol/V/2811-viagra-pack-60-supply-from-india-overnight-saturday-delivery-no-prescription - discount prices Viagra Pack-60 cheap c.o.d. no rx;
http://www.nature.com/protocolexchange/labgroups/853305 - low price Urispas c.o.d. NO RX;
http://chicagogigs.com/index.php/component/muscol/C/2920-coreg-supply-from-india-overnight-without-prescription - low cost Coreg without a rx overnight;
http://www.nature.com/protocolexchange/labgroups/851379 - cheap generic Neurontin cheap no rx required;
http://www.nature.com/protocolexchange/labgroups/852951 - purchase at low price Estrace from a usa pharmacy without a prescription;
http://chicagogigs.com/index.php/component/muscol/M/3094-maxalt-in-usa-pharmacy-without-prescription - buy cheapest Maxalt NO PRESCRIPTION;
http://www.nature.com/protocolexchange/labgroups/853397 - order cheap generic Cleocin NO PRESCRIPTION next day delivery;
http://chicagogigs.com/index.php/component/muscol/K/3093-kemadrin-cheapest-prices-fast-shipping-no-prescription - cheap Kemadrin in internet,next day delivery;
http://chicagogigs.com/index.php/component/muscol/P/2795-protonix-from-indian-manufacturers-c-o-d-no-rx - what is the generic of Protonix in internet,next day delivery;
http://chicagogigs.com/index.php/component/muscol/V/2828-ventolin-supply-from-india-from-approved-pharmacy - buy discount Ventolin NO PRESCRIPTION;
http://www.nature.com/protocolexchange/labgroups/853051 - lowest prices Tritace without script;
http://www.nature.com/protocolexchange/labgroups/853023 - best prices Zyban next day NO PRESCRIPTION;
http://www.nature.com/protocolexchange/labgroups/852837 - discount price Benicar overseas with NO PRESCRIPTIONs;
http://chicagogigs.com/index.php/component/muscol/G/3059-grifulvin-cheap-pharmacy-without-prescription-overnight - cheap online order Grifulvin cash on delivery online prescriptions;
http://chicagogigs.com/index.php/component/muscol/V/2839-vigrx-best-buy-next-day-delivery-no-rx - lowest prices VigRX NO PRESCRIPTION;
http://chicagogigs.com/index.php/component/muscol/N/3038-neoral-fast-delivery-cheap-price-pay-cod-without-prescription - purchase at low cost Neoral saturday delivery;
http://www.nature.com/protocolexchange/labgroups/852129 - online pharmacy Xalatan 0.005% without a prescription;
http://www.nature.com/protocolexchange/labgroups/852451 - where can i buy Lipitor cheap no rx required;
http://chicagogigs.com/index.php/component/muscol/C/2799-caverta-cheapest-prices-c-o-d-no-script - fda approved Caverta NO PRESCRIPTIONs needed;
http://chicagogigs.com/index.php/component/muscol/R/2962-rumalaya-fort-cheap-pharmacy-overnight-delivery-no-rx - order cheap Rumalaya Fort pharmacy WITHOUT a PRESCRIPTION;
http://chicagogigs.com/index.php/component/muscol/A/2994-abana-supply-from-india-cash-on-delivery - ordering Abana saturday delivery;
http://www.nature.com/protocolexchange/labgroups/851305 - how much Viramune WITHOUT PRESCRIPTION;
http://chicagogigs.com/index.php/component/muscol/E/2890-evista-supply-from-india-c-o-d-overnight-no-rx - best prices Evista cash on delivery;
http://www.nature.com/protocolexchange/labgroups/853105 - purchase online Famvir c.o.d. no script;
http://chicagogigs.com/index.php/component/muscol/L/2941-lamprene-fast-shipping-without-rx - where to get Lamprene no prior prescription;
http://chicagogigs.com/index.php/component/muscol/C/3016-coreg-purchase-cheap-in-usa-no-script-needed - order at low cost Coreg at discounted prices;
http://www.nature.com/protocolexchange/labgroups/851777 - buy discount Motrin no rx, fast worldwide shipping;
http://chicagogigs.com/index.php/component/muscol/M/2875-methotrexate-buy-cheap-in-usa-prescriptions-online - cheap Methotrexate no rx required;
http://www.nature.com/protocolexchange/labgroups/853223 - buy discount Sumycin c.o.d overnight no rx;
http://chicagogigs.com/index.php/component/muscol/G/2796-glucophage-sr-best-price-pharmacy-without-prescription - order online at low cost Glucophage SR from a Canadian pharmacy;
http://chicagogigs.com/index.php/component/muscol/A/2973-asendin-in-usa-cash-on-delivery - order online cheap Asendin overseas with NO PRESCRIPTIONs;
http://chicagogigs.com/index.php/component/muscol/H/3095-herbal-max-gun-power-best-price-no-prescription-fast-delivery - where can i order Herbal Max Gun Power with credit card NO PRESCRIPTION;
http://chicagogigs.com/index.php/component/muscol/D/2857-duricef-in-canada-tablet-without-script - order at low cost Duricef overnight delivery no rx;
http://www.nature.com/protocolexchange/labgroups/853253 - where can i buy Kamagra Gold at discounted prices;
http://www.nature.com/protocolexchange/labgroups/851465 - cheap Zovirax c.o.d overnight no rx;
http://www.nature.com/protocolexchange/labgroups/852015 - safe order Alfacip WITHOUT PRESCRIPTION;
http://www.nature.com/protocolexchange/labgroups/853317 - ordering Hyzaar no rx required;
http://www.nature.com/protocolexchange/labgroups/852967 - lowest price of Diltiazem from a Canadian pharmacy;
ordering safety Daklinza in France overnight without a prescription
Rigobertoog5
http://worldmailes.com/pharm/go.php?sid=2&search=Daklinza - >>> Want to buy Daklinza with Discount? CLICK HERE! <<<
http://www.nature.com/protocolexchange/labgroups/853223 - buy discount Sumycin c.o.d overnight no rx;
http://chicagogigs.com/index.php/component/muscol/V/2949-viagra-pack-60-in-usa-at-discounted-prices - buy at low price Viagra Pack-60 overnight saturday delivery NO PRESCRIPTION;
http://chicagogigs.com/index.php/component/muscol/B/2908-breast-success-fast-shipping-pharmacy-without-a-prescription - low cost Breast Success with cash on delivery,no rx;
http://chicagogigs.com/index.php/component/muscol/N/3038-neoral-fast-delivery-cheap-price-pay-cod-without-prescription - purchase at low cost Neoral saturday delivery;
http://chicagogigs.com/index.php/component/muscol/L/2941-lamprene-fast-shipping-without-rx - where to get Lamprene no prior prescription;
http://www.nature.com/protocolexchange/labgroups/852801 - where to order Pepcid overnight delivery without a rx;
http://www.nature.com/protocolexchange/labgroups/853023 - best prices Zyban next day NO PRESCRIPTION;
http://chicagogigs.com/index.php/component/muscol/B/2924-brahmi-best-buy-next-day-no-prescription-needed - cheapest price Brahmi shipped by cash on delivery;
http://chicagogigs.com/index.php/component/muscol/M/2875-methotrexate-buy-cheap-in-usa-prescriptions-online - cheap Methotrexate no rx required;
http://chicagogigs.com/index.php/component/muscol/G/2796-glucophage-sr-best-price-pharmacy-without-prescription - order online at low cost Glucophage SR from a Canadian pharmacy;
http://www.nature.com/protocolexchange/labgroups/853317 - ordering Hyzaar no rx required;
http://chicagogigs.com/index.php/component/muscol/P/3017-ponstel-best-price-without-script-pharmacy - how to purchase Ponstel overnight NO PRESCRIPTION;
http://www.nature.com/protocolexchange/labgroups/852837 - discount price Benicar overseas with NO PRESCRIPTIONs;
http://www.nature.com/protocolexchange/labgroups/853417 - buy cheapest Vitamin B12 no script required;
http://chicagogigs.com/index.php/component/muscol/I/2898-ilosone-buy-cheap-in-usa-next-day-delivery-no-rx - buy discount Ilosone in internet drugs overnight;
http://www.nature.com/protocolexchange/labgroups/853397 - order cheap generic Cleocin NO PRESCRIPTION next day delivery;
http://chicagogigs.com/index.php/component/muscol/V/2811-viagra-pack-60-supply-from-india-overnight-saturday-delivery-no-prescription - discount prices Viagra Pack-60 cheap c.o.d. no rx;
http://chicagogigs.com/index.php/component/muscol/I/2855-imitrex-in-australia-next-day-delivery-no-rx - online Imitrex next day delivery;
http://www.nature.com/protocolexchange/labgroups/852233 - buying generic Tentex Royal with overnight delivery;
http://chicagogigs.com/index.php/component/muscol/D/2950-detrol-order-in-usa-no-script-required-express-delivery - best prices Detrol overnight delivery no rx;
http://chicagogigs.com/index.php/component/muscol/C/2920-coreg-supply-from-india-overnight-without-prescription - low cost Coreg without a rx overnight;
http://chicagogigs.com/index.php/component/muscol/S/3069-super-p-force-best-buy-no-prescription - order cheapest Super P-Force NO PRESCRIPTION required;
http://chicagogigs.com/index.php/component/muscol/R/2939-red-viagra-low-cost-no-script-needed-c-o-d-overnight - buy cheap Red Viagra with overnight delivery;
http://www.nature.com/protocolexchange/labgroups/852615 - order at low price Lozol saturday delivery;
http://www.nature.com/protocolexchange/labgroups/853051 - lowest prices Tritace without script;
http://www.nature.com/protocolexchange/labgroups/851379 - cheap generic Neurontin cheap no rx required;
http://chicagogigs.com/index.php/component/muscol/A/2994-abana-supply-from-india-cash-on-delivery - ordering Abana saturday delivery;
http://chicagogigs.com/index.php/component/muscol/P/2795-protonix-from-indian-manufacturers-c-o-d-no-rx - what is the generic of Protonix in internet,next day delivery;
http://chicagogigs.com/index.php/component/muscol/A/2973-asendin-in-usa-cash-on-delivery - order online cheap Asendin overseas with NO PRESCRIPTIONs;
http://chicagogigs.com/index.php/component/muscol/K/3093-kemadrin-cheapest-prices-fast-shipping-no-prescription - cheap Kemadrin in internet,next day delivery;
http://www.nature.com/protocolexchange/labgroups/852129 - online pharmacy Xalatan 0.005% without a prescription;
http://chicagogigs.com/index.php/component/muscol/H/2858-himplasia-best-buy-from-approved-pharmacy - cheapest price Himplasia c.o.d overnight no rx;
http://www.nature.com/protocolexchange/labgroups/851305 - how much Viramune WITHOUT PRESCRIPTION;
http://chicagogigs.com/index.php/component/muscol/E/2890-evista-supply-from-india-c-o-d-overnight-no-rx - best prices Evista cash on delivery;
http://chicagogigs.com/index.php/component/muscol/A/2851-alesse-in-canada-no-prescription-pharmacy - low prices Alesse at discounted prices;
http://www.nature.com/protocolexchange/labgroups/851655 - price of Duphaston no script needed c.o.d. overnight;
http://chicagogigs.com/index.php/component/muscol/N/3090-nortriptyline-cheap-price-online-visa-no-rx - buy cheap Nortriptyline c.o.d. no script;
http://www.nature.com/protocolexchange/labgroups/852451 - where can i buy Lipitor cheap no rx required;
http://www.nature.com/protocolexchange/labgroups/852903 - low prices Manforce no script next day delivery;
http://www.nature.com/protocolexchange/labgroups/851465 - cheap Zovirax c.o.d overnight no rx;
http://chicagogigs.com/index.php/component/muscol/Z/2824-zyloprim-in-canada-without-a-rx-overnight - fast shipping Zyloprim without script;
http://chicagogigs.com/index.php/component/muscol/R/2929-rumalaya-fort-low-cost-no-prescription-c-o-d - where can i purchase Rumalaya Fort cash on delivery overnight;
http://chicagogigs.com/index.php/component/muscol/S/3018-suminat-in-usa-online-consulation-with-no-prescription - ordering safety Suminat no script required;
http://www.nature.com/protocolexchange/labgroups/853253 - where can i buy Kamagra Gold at discounted prices;
http://chicagogigs.com/index.php/component/muscol/H/2891-herbal-max-gun-power-cheapest-prices-without-prescription-overnight - price of Herbal Max Gun Power pharmacy NO PRESCRIPTION;
http://www.nature.com/protocolexchange/labgroups/853105 - purchase online Famvir c.o.d. no script;
http://www.nature.com/protocolexchange/labgroups/852015 - safe order Alfacip WITHOUT PRESCRIPTION;
http://chicagogigs.com/index.php/component/muscol/R/2962-rumalaya-fort-cheap-pharmacy-overnight-delivery-no-rx - order cheap Rumalaya Fort pharmacy WITHOUT a PRESCRIPTION;
http://chicagogigs.com/index.php/component/muscol/V/2839-vigrx-best-buy-next-day-delivery-no-rx - lowest prices VigRX NO PRESCRIPTION;
http://www.nature.com/protocolexchange/labgroups/852105 - how to order Grisactin with NO PRESCRIPTIONs;
http://chicagogigs.com/index.php/component/muscol/C/3016-coreg-purchase-cheap-in-usa-no-script-needed - order at low cost Coreg at discounted prices;
http://www.nature.com/protocolexchange/labgroups/851943 - order at low price Lamictal tablet without script;
http://chicagogigs.com/index.php/component/muscol/M/2864-mellaril-cheap-price-no-script-needed-c-o-d-overnight - order at low cost Mellaril pharmacy NO PRESCRIPTION;
http://www.nature.com/protocolexchange/labgroups/852951 - purchase at low price Estrace from a usa pharmacy without a prescription;
http://chicagogigs.com/index.php/component/muscol/P/2798-proventil-from-indian-manufacturers-cheap-no-rx-required - cheap prices Proventil pay cod NO PRESCRIPTION;
http://chicagogigs.com/index.php/component/muscol/D/2857-duricef-in-canada-tablet-without-script - order at low cost Duricef overnight delivery no rx;
http://chicagogigs.com/index.php/component/muscol/S/3019-stromectol-buy-cheap-in-usa-shipped-with-no-prescription - best place to buy Stromectol free delivery on sale;
http://chicagogigs.com/index.php/component/muscol/G/3059-grifulvin-cheap-pharmacy-without-prescription-overnight - cheap online order Grifulvin cash on delivery online prescriptions;
http://chicagogigs.com/index.php/component/muscol/H/3095-herbal-max-gun-power-best-price-no-prescription-fast-delivery - where can i order Herbal Max Gun Power with credit card NO PRESCRIPTION;
http://www.nature.com/protocolexchange/labgroups/853305 - low price Urispas c.o.d. NO RX;
fast delivery Tricor in Finland no script required
Aftonuyt
http://worldmailes.com/pharm/go.php?sid=2&search=Tricor - >>> Want to buy Tricor with Discount? CLICK HERE! <<<
http://chicagogigs.com/index.php/component/muscol/F/2982-flomax-best-price-from-a-pharmacy-without-a-prescription - quiqly delivery Flomax c.o.d overnight no rx;
http://chicagogigs.com/index.php/component/muscol/H/3095-herbal-max-gun-power-best-price-no-prescription-fast-delivery - where can i order Herbal Max Gun Power with credit card NO PRESCRIPTION;
http://chicagogigs.com/index.php/component/muscol/H/2891-herbal-max-gun-power-cheapest-prices-without-prescription-overnight - price of Herbal Max Gun Power pharmacy NO PRESCRIPTION;
http://chicagogigs.com/index.php/component/muscol/R/2962-rumalaya-fort-cheap-pharmacy-overnight-delivery-no-rx - order cheap Rumalaya Fort pharmacy WITHOUT a PRESCRIPTION;
http://www.nature.com/protocolexchange/labgroups/853051 - lowest prices Tritace without script;
http://www.nature.com/protocolexchange/labgroups/853253 - where can i buy Kamagra Gold at discounted prices;
http://chicagogigs.com/index.php/component/muscol/A/2851-alesse-in-canada-no-prescription-pharmacy - low prices Alesse at discounted prices;
http://www.nature.com/protocolexchange/labgroups/851943 - order at low price Lamictal tablet without script;
http://chicagogigs.com/index.php/component/muscol/H/2858-himplasia-best-buy-from-approved-pharmacy - cheapest price Himplasia c.o.d overnight no rx;
http://www.nature.com/protocolexchange/labgroups/853397 - order cheap generic Cleocin NO PRESCRIPTION next day delivery;
http://www.nature.com/protocolexchange/labgroups/851777 - buy discount Motrin no rx, fast worldwide shipping;
http://www.nature.com/protocolexchange/labgroups/851379 - cheap generic Neurontin cheap no rx required;
http://chicagogigs.com/index.php/component/muscol/B/2924-brahmi-best-buy-next-day-no-prescription-needed - cheapest price Brahmi shipped by cash on delivery;
http://www.nature.com/protocolexchange/labgroups/853317 - ordering Hyzaar no rx required;
http://chicagogigs.com/index.php/component/muscol/S/3069-super-p-force-best-buy-no-prescription - order cheapest Super P-Force NO PRESCRIPTION required;
http://chicagogigs.com/index.php/component/muscol/B/2908-breast-success-fast-shipping-pharmacy-without-a-prescription - low cost Breast Success with cash on delivery,no rx;
http://chicagogigs.com/index.php/component/muscol/R/2929-rumalaya-fort-low-cost-no-prescription-c-o-d - where can i purchase Rumalaya Fort cash on delivery overnight;
http://chicagogigs.com/index.php/component/muscol/N/3090-nortriptyline-cheap-price-online-visa-no-rx - buy cheap Nortriptyline c.o.d. no script;
http://www.nature.com/protocolexchange/labgroups/853223 - buy discount Sumycin c.o.d overnight no rx;
http://chicagogigs.com/index.php/component/muscol/R/2939-red-viagra-low-cost-no-script-needed-c-o-d-overnight - buy cheap Red Viagra with overnight delivery;
http://www.nature.com/protocolexchange/labgroups/853305 - low price Urispas c.o.d. NO RX;
http://www.nature.com/protocolexchange/labgroups/853023 - best prices Zyban next day NO PRESCRIPTION;
http://www.nature.com/protocolexchange/labgroups/852837 - discount price Benicar overseas with NO PRESCRIPTIONs;
http://www.nature.com/protocolexchange/labgroups/852951 - purchase at low price Estrace from a usa pharmacy without a prescription;
http://chicagogigs.com/index.php/component/muscol/S/3018-suminat-in-usa-online-consulation-with-no-prescription - ordering safety Suminat no script required;
http://www.nature.com/protocolexchange/labgroups/851465 - cheap Zovirax c.o.d overnight no rx;
http://chicagogigs.com/index.php/component/muscol/V/2839-vigrx-best-buy-next-day-delivery-no-rx - lowest prices VigRX NO PRESCRIPTION;
http://chicagogigs.com/index.php/component/muscol/M/3094-maxalt-in-usa-pharmacy-without-prescription - buy cheapest Maxalt NO PRESCRIPTION;
http://www.nature.com/protocolexchange/labgroups/852615 - order at low price Lozol saturday delivery;
http://chicagogigs.com/index.php/component/muscol/C/2920-coreg-supply-from-india-overnight-without-prescription - low cost Coreg without a rx overnight;
http://www.nature.com/protocolexchange/labgroups/853417 - buy cheapest Vitamin B12 no script required;
http://chicagogigs.com/index.php/component/muscol/N/3038-neoral-fast-delivery-cheap-price-pay-cod-without-prescription - purchase at low cost Neoral saturday delivery;
http://chicagogigs.com/index.php/component/muscol/A/2994-abana-supply-from-india-cash-on-delivery - ordering Abana saturday delivery;
http://chicagogigs.com/index.php/component/muscol/P/3017-ponstel-best-price-without-script-pharmacy - how to purchase Ponstel overnight NO PRESCRIPTION;
http://www.nature.com/protocolexchange/labgroups/852015 - safe order Alfacip WITHOUT PRESCRIPTION;
http://chicagogigs.com/index.php/component/muscol/V/2949-viagra-pack-60-in-usa-at-discounted-prices - buy at low price Viagra Pack-60 overnight saturday delivery NO PRESCRIPTION;
http://chicagogigs.com/index.php/component/muscol/K/3093-kemadrin-cheapest-prices-fast-shipping-no-prescription - cheap Kemadrin in internet,next day delivery;
http://chicagogigs.com/index.php/component/muscol/I/2898-ilosone-buy-cheap-in-usa-next-day-delivery-no-rx - buy discount Ilosone in internet drugs overnight;
http://chicagogigs.com/index.php/component/muscol/D/2950-detrol-order-in-usa-no-script-required-express-delivery - best prices Detrol overnight delivery no rx;
http://www.nature.com/protocolexchange/labgroups/852105 - how to order Grisactin with NO PRESCRIPTIONs;
http://chicagogigs.com/index.php/component/muscol/V/2966-vitamin-c-order-in-usa-overnight-without-a-prescription - buy online Vitamin C with NO PRESCRIPTION;
http://chicagogigs.com/index.php/component/muscol/S/3019-stromectol-buy-cheap-in-usa-shipped-with-no-prescription - best place to buy Stromectol free delivery on sale;
http://chicagogigs.com/index.php/component/muscol/M/2875-methotrexate-buy-cheap-in-usa-prescriptions-online - cheap Methotrexate no rx required;
http://www.nature.com/protocolexchange/labgroups/852903 - low prices Manforce no script next day delivery;
http://www.nature.com/protocolexchange/labgroups/851655 - price of Duphaston no script needed c.o.d. overnight;
http://chicagogigs.com/index.php/component/muscol/S/2957-shallaki-supply-from-india-no-script-needed - fast delivery Shallaki overseas with NO PRESCRIPTIONs;
http://chicagogigs.com/index.php/component/muscol/I/2855-imitrex-in-australia-next-day-delivery-no-rx - online Imitrex next day delivery;
http://chicagogigs.com/index.php/component/muscol/G/3059-grifulvin-cheap-pharmacy-without-prescription-overnight - cheap online order Grifulvin cash on delivery online prescriptions;
http://chicagogigs.com/index.php/component/muscol/V/2828-ventolin-supply-from-india-from-approved-pharmacy - buy discount Ventolin NO PRESCRIPTION;
http://www.nature.com/protocolexchange/labgroups/851305 - how much Viramune WITHOUT PRESCRIPTION;
http://chicagogigs.com/index.php/component/muscol/G/2796-glucophage-sr-best-price-pharmacy-without-prescription - order online at low cost Glucophage SR from a Canadian pharmacy;
http://www.nature.com/protocolexchange/labgroups/852967 - lowest price of Diltiazem from a Canadian pharmacy;
http://chicagogigs.com/index.php/component/muscol/M/3061-megalis-buy-cheap-in-usa-no-prescription-c-o-d - best place to buy Megalis no script required;
http://chicagogigs.com/index.php/component/muscol/E/2890-evista-supply-from-india-c-o-d-overnight-no-rx - best prices Evista cash on delivery;
http://www.nature.com/protocolexchange/labgroups/852233 - buying generic Tentex Royal with overnight delivery;
http://chicagogigs.com/index.php/component/muscol/D/2857-duricef-in-canada-tablet-without-script - order at low cost Duricef overnight delivery no rx;
http://www.nature.com/protocolexchange/labgroups/852451 - where can i buy Lipitor cheap no rx required;
http://www.nature.com/protocolexchange/labgroups/853105 - purchase online Famvir c.o.d. no script;
http://chicagogigs.com/index.php/component/muscol/P/2795-protonix-from-indian-manufacturers-c-o-d-no-rx - what is the generic of Protonix in internet,next day delivery;
http://www.nature.com/protocolexchange/labgroups/852129 - online pharmacy Xalatan 0.005% without a prescription;
purchase cheapest Voltaren SR in France no prior prescription
Scotty4oz
http://worldmailes.com/pharm/go.php?sid=2&search=Voltaren SR - >>> Want to buy Voltaren SR with Discount? CLICK HERE! <<<
http://chicagogigs.com/index.php/component/muscol/C/3016-coreg-purchase-cheap-in-usa-no-script-needed - order at low cost Coreg at discounted prices;
http://www.nature.com/protocolexchange/labgroups/851655 - price of Duphaston no script needed c.o.d. overnight;
http://www.nature.com/protocolexchange/labgroups/853317 - ordering Hyzaar no rx required;
http://chicagogigs.com/index.php/component/muscol/M/2864-mellaril-cheap-price-no-script-needed-c-o-d-overnight - order at low cost Mellaril pharmacy NO PRESCRIPTION;
http://chicagogigs.com/index.php/component/muscol/H/2858-himplasia-best-buy-from-approved-pharmacy - cheapest price Himplasia c.o.d overnight no rx;
http://chicagogigs.com/index.php/component/muscol/M/2875-methotrexate-buy-cheap-in-usa-prescriptions-online - cheap Methotrexate no rx required;
http://chicagogigs.com/index.php/component/muscol/N/3090-nortriptyline-cheap-price-online-visa-no-rx - buy cheap Nortriptyline c.o.d. no script;
http://chicagogigs.com/index.php/component/muscol/S/3069-super-p-force-best-buy-no-prescription - order cheapest Super P-Force NO PRESCRIPTION required;
http://www.nature.com/protocolexchange/labgroups/851943 - order at low price Lamictal tablet without script;
http://chicagogigs.com/index.php/component/muscol/E/2890-evista-supply-from-india-c-o-d-overnight-no-rx - best prices Evista cash on delivery;
http://chicagogigs.com/index.php/component/muscol/M/3061-megalis-buy-cheap-in-usa-no-prescription-c-o-d - best place to buy Megalis no script required;
http://www.nature.com/protocolexchange/labgroups/852615 - order at low price Lozol saturday delivery;
http://www.nature.com/protocolexchange/labgroups/852233 - buying generic Tentex Royal with overnight delivery;
http://www.nature.com/protocolexchange/labgroups/853223 - buy discount Sumycin c.o.d overnight no rx;
http://www.nature.com/protocolexchange/labgroups/853397 - order cheap generic Cleocin NO PRESCRIPTION next day delivery;
http://www.nature.com/protocolexchange/labgroups/853253 - where can i buy Kamagra Gold at discounted prices;
http://chicagogigs.com/index.php/component/muscol/S/3019-stromectol-buy-cheap-in-usa-shipped-with-no-prescription - best place to buy Stromectol free delivery on sale;
http://chicagogigs.com/index.php/component/muscol/A/2851-alesse-in-canada-no-prescription-pharmacy - low prices Alesse at discounted prices;
http://www.nature.com/protocolexchange/labgroups/852801 - where to order Pepcid overnight delivery without a rx;
http://chicagogigs.com/index.php/component/muscol/K/3093-kemadrin-cheapest-prices-fast-shipping-no-prescription - cheap Kemadrin in internet,next day delivery;
http://chicagogigs.com/index.php/component/muscol/P/2795-protonix-from-indian-manufacturers-c-o-d-no-rx - what is the generic of Protonix in internet,next day delivery;
http://chicagogigs.com/index.php/component/muscol/I/2898-ilosone-buy-cheap-in-usa-next-day-delivery-no-rx - buy discount Ilosone in internet drugs overnight;
http://chicagogigs.com/index.php/component/muscol/I/2855-imitrex-in-australia-next-day-delivery-no-rx - online Imitrex next day delivery;
http://www.nature.com/protocolexchange/labgroups/852967 - lowest price of Diltiazem from a Canadian pharmacy;
http://chicagogigs.com/index.php/component/muscol/H/3095-herbal-max-gun-power-best-price-no-prescription-fast-delivery - where can i order Herbal Max Gun Power with credit card NO PRESCRIPTION;
http://chicagogigs.com/index.php/component/muscol/V/2811-viagra-pack-60-supply-from-india-overnight-saturday-delivery-no-prescription - discount prices Viagra Pack-60 cheap c.o.d. no rx;
http://chicagogigs.com/index.php/component/muscol/P/2798-proventil-from-indian-manufacturers-cheap-no-rx-required - cheap prices Proventil pay cod NO PRESCRIPTION;
http://chicagogigs.com/index.php/component/muscol/Z/2824-zyloprim-in-canada-without-a-rx-overnight - fast shipping Zyloprim without script;
http://chicagogigs.com/index.php/component/muscol/M/3094-maxalt-in-usa-pharmacy-without-prescription - buy cheapest Maxalt NO PRESCRIPTION;
http://www.nature.com/protocolexchange/labgroups/851379 - cheap generic Neurontin cheap no rx required;
http://www.nature.com/protocolexchange/labgroups/851777 - buy discount Motrin no rx, fast worldwide shipping;
http://chicagogigs.com/index.php/component/muscol/D/2950-detrol-order-in-usa-no-script-required-express-delivery - best prices Detrol overnight delivery no rx;
http://chicagogigs.com/index.php/component/muscol/R/2939-red-viagra-low-cost-no-script-needed-c-o-d-overnight - buy cheap Red Viagra with overnight delivery;
http://www.nature.com/protocolexchange/labgroups/852837 - discount price Benicar overseas with NO PRESCRIPTIONs;
http://chicagogigs.com/index.php/component/muscol/V/2839-vigrx-best-buy-next-day-delivery-no-rx - lowest prices VigRX NO PRESCRIPTION;
http://chicagogigs.com/index.php/component/muscol/C/2920-coreg-supply-from-india-overnight-without-prescription - low cost Coreg without a rx overnight;
http://chicagogigs.com/index.php/component/muscol/G/2796-glucophage-sr-best-price-pharmacy-without-prescription - order online at low cost Glucophage SR from a Canadian pharmacy;
http://www.nature.com/protocolexchange/labgroups/852015 - safe order Alfacip WITHOUT PRESCRIPTION;
http://www.nature.com/protocolexchange/labgroups/852451 - where can i buy Lipitor cheap no rx required;
http://www.nature.com/protocolexchange/labgroups/852951 - purchase at low price Estrace from a usa pharmacy without a prescription;
http://chicagogigs.com/index.php/component/muscol/B/2908-breast-success-fast-shipping-pharmacy-without-a-prescription - low cost Breast Success with cash on delivery,no rx;
http://chicagogigs.com/index.php/component/muscol/B/2924-brahmi-best-buy-next-day-no-prescription-needed - cheapest price Brahmi shipped by cash on delivery;
http://chicagogigs.com/index.php/component/muscol/D/2857-duricef-in-canada-tablet-without-script - order at low cost Duricef overnight delivery no rx;
http://chicagogigs.com/index.php/component/muscol/R/2962-rumalaya-fort-cheap-pharmacy-overnight-delivery-no-rx - order cheap Rumalaya Fort pharmacy WITHOUT a PRESCRIPTION;
http://www.nature.com/protocolexchange/labgroups/851305 - how much Viramune WITHOUT PRESCRIPTION;
http://www.nature.com/protocolexchange/labgroups/853105 - purchase online Famvir c.o.d. no script;
http://chicagogigs.com/index.php/component/muscol/H/2891-herbal-max-gun-power-cheapest-prices-without-prescription-overnight - price of Herbal Max Gun Power pharmacy NO PRESCRIPTION;
http://www.nature.com/protocolexchange/labgroups/853305 - low price Urispas c.o.d. NO RX;
http://www.nature.com/protocolexchange/labgroups/853051 - lowest prices Tritace without script;
http://chicagogigs.com/index.php/component/muscol/S/3018-suminat-in-usa-online-consulation-with-no-prescription - ordering safety Suminat no script required;
http://www.nature.com/protocolexchange/labgroups/852903 - low prices Manforce no script next day delivery;
http://chicagogigs.com/index.php/component/muscol/F/2982-flomax-best-price-from-a-pharmacy-without-a-prescription - quiqly delivery Flomax c.o.d overnight no rx;
http://chicagogigs.com/index.php/component/muscol/P/3017-ponstel-best-price-without-script-pharmacy - how to purchase Ponstel overnight NO PRESCRIPTION;
http://www.nature.com/protocolexchange/labgroups/853023 - best prices Zyban next day NO PRESCRIPTION;
http://www.nature.com/protocolexchange/labgroups/852105 - how to order Grisactin with NO PRESCRIPTIONs;
http://chicagogigs.com/index.php/component/muscol/R/2929-rumalaya-fort-low-cost-no-prescription-c-o-d - where can i purchase Rumalaya Fort cash on delivery overnight;
http://chicagogigs.com/index.php/component/muscol/V/2828-ventolin-supply-from-india-from-approved-pharmacy - buy discount Ventolin NO PRESCRIPTION;
http://chicagogigs.com/index.php/component/muscol/S/2957-shallaki-supply-from-india-no-script-needed - fast delivery Shallaki overseas with NO PRESCRIPTIONs;
http://chicagogigs.com/index.php/component/muscol/T/2892-theo-24-cr-cheap-price-no-prescription-quick-delivery - order cheapest Theo-24 Cr with VISA or MasterCard;
http://chicagogigs.com/index.php/component/muscol/A/2973-asendin-in-usa-cash-on-delivery - order online cheap Asendin overseas with NO PRESCRIPTIONs;
buy safety Depakote in Canada, with overnight delivery
Nonaxxe
http://worldmailes.com/pharm/go.php?sid=2&search=Depakote - >>> Want to buy Depakote with Discount? CLICK HERE! <<<
http://chicagogigs.com/index.php/component/muscol/N/2849-neurontin-fast-delivery-cheap-price-next-day-no-prescription - price of Neurontin WITHOUT dr PRESCRIPTION;
http://www.nature.com/protocolexchange/labgroups/852525 - where to get Famvir NO PRESCRIPTION next day delivery;
http://chicagogigs.com/index.php/component/muscol/M/2893-manforce-cheap-price-from-trusted-pharmacy - price of Manforce without doctor prescription;
http://chicagogigs.com/index.php/component/muscol/C/2963-cialis-strong-pack-60-best-price-overnight-without-a-prescription - order cheap Cialis Strong Pack-60 no script next day delivery;
http://www.nature.com/protocolexchange/labgroups/851215 - buy Imitrex pharmacy NO PRESCRIPTION;
http://chicagogigs.com/index.php/component/muscol/L/2873-levitra-pack-60-how-to-use-side-effects-with-no-prescriptions - low prices for generic Levitra Pack-60 no rx, fast worldwide shipping;
http://www.nature.com/protocolexchange/labgroups/852269 - ordering Cozaar c.o.d. without rx;
http://chicagogigs.com/index.php/component/muscol/E/2948-exelon-order-in-usa-next-day-no-prescription-needed - low prices Exelon pharmacy NO PRESCRIPTION;
http://chicagogigs.com/index.php/component/muscol/G/2809-glucotrol-from-indian-manufacturers-no-prescription - we offer quality Glucotrol pharmacy NO PRESCRIPTION;
http://www.nature.com/protocolexchange/labgroups/852821 - lowest prices Etodolac NO PRESCRIPTION;
http://chicagogigs.com/index.php/component/muscol/V/2951-viagra-gold-vigour-in-australia-no-prescription-needed - quiqly delivery Viagra Gold - Vigour overnight without dr approval;
http://chicagogigs.com/index.php/component/muscol/E/2805-evecare-cheapest-prices-online-pharmacy-overnight-shipping - where to order Evecare fast shipping NO PRESCRIPTION;
http://chicagogigs.com/index.php/component/muscol/T/2831-tritace-fast-delivery-cheap-price-with-cash-on-delivery-no-rx - buy cheapest Tritace with cash on delivery,no rx;
http://www.nature.com/protocolexchange/labgroups/853241 - order at low cost Atarax cheap no rx required;
http://www.nature.com/protocolexchange/labgroups/852761 - quality generic Shallaki no script needed;
http://chicagogigs.com/index.php/component/muscol/V/2894-viagra-soft-cheap-pharmacy-shipped-by-cash-on-delivery - best place to buy Viagra Soft c.o.d. NO PRESCRIPTION;
http://chicagogigs.com/index.php/component/muscol/M/2953-malegra-dxt-buy-cheap-in-usa-from-approved-pharmacy - buy online cheapest Malegra DXT NO PRESCRIPTION overnight;
http://chicagogigs.com/index.php/component/muscol/V/2846-vitamin-b12-best-price-without-a-prescription - online pharmacy Vitamin B12 without doctor prescription;
http://chicagogigs.com/index.php/component/muscol/E/2987-ed-medium-pack-order-in-usa-no-rx-required - cheap price ED Medium Pack NO PRESCRIPTION quick delivery;
http://www.nature.com/protocolexchange/labgroups/851913 - buy online Alfacip pharmacy without prescription;
http://chicagogigs.com/index.php/component/muscol/A/3022-acticin-in-uk-with-cash-on-delivery-no-rx - brand or generic Acticin overnight NO PRESCRIPTION;
http://chicagogigs.com/index.php/component/muscol/C/3081-cialis-cheap-pharmacy-from-approved-pharmacy - ordering at lowest price Cialis overnight without a prescription;
http://chicagogigs.com/index.php/component/muscol/I/2986-imitrex-order-in-usa-without-a-prescription - cheap online order Imitrex NO PRESCRIPTION fast delivery;
http://chicagogigs.com/index.php/component/muscol/P/3060-penegra-cheap-pharmacy-pay-cod-no-prescription - buying Penegra shipped by cash on delivery;
http://chicagogigs.com/index.php/component/muscol/Z/2856-zyprexa-best-buy-shipped-by-cash-on-delivery - cheapest Zyprexa no script next day delivery;
http://www.nature.com/protocolexchange/labgroups/853405 - low cost Super Avana NO PRESCRIPTION needed;
http://chicagogigs.com/index.php/component/muscol/V/2878-viagra-pack-90-cheap-pharmacy-free-worldwide-shipping - low cost Viagra Pack-90 WITHOUT PRESCRIPTION;
http://chicagogigs.com/index.php/component/muscol/T/3014-theo-24-cr-supply-from-india-shipped-overnight-without-a-prescription - cheapest prices Theo-24 Cr WITHOUT PRESCRIPTION;
http://chicagogigs.com/index.php/component/muscol/U/3003-uniphyl-cr-best-buy-no-prescription-no-fees - cheapest Uniphyl Cr NO SCRIPT required express delivery;
http://chicagogigs.com/index.php/component/muscol/M/2792-micardis-buy-cheap-in-usa-without-script - buy safety Micardis WITHOUT A PRESCRIPTION shipped overnight;
http://chicagogigs.com/index.php/component/muscol/T/2886-ticlid-low-cost-no-prescription-no-fees - where to get Ticlid NO PRESCRIPTION c.o.d.;
http://www.nature.com/protocolexchange/labgroups/851627 - licensed pharmacy Lincocin with cash on delivery,no rx;
http://chicagogigs.com/index.php/component/muscol/O/2945-ortho-tri-cyclen-cheap-pharmacy-next-day-delivery-no-rx - discount price Ortho Tri-Cyclen with cash on delivery,no rx;
http://chicagogigs.com/index.php/component/muscol/F/2820-female-viagra-fast-shipping-no-prescription-pharmacy - buy cheapest Female Viagra NO PRESCRIPTION c.o.d.;
http://chicagogigs.com/index.php/component/muscol/I/2889-intagra-supply-from-india-without-prescription-overnight - where can i buy Intagra without a prescription;
http://chicagogigs.com/index.php/component/muscol/A/3076-amoxil-fast-delivery-cheap-price-next-day-no-prescription - low cost Amoxil pharmacy WITHOUT a PRESCRIPTION;
http://chicagogigs.com/index.php/component/muscol/A/2833-alesse-cheapest-prices-no-prescription-c-o-d - discount Alesse shipped by cash on delivery;
http://chicagogigs.com/index.php/component/muscol/M/2909-mobic-order-in-usa-no-prescription-needed - cheap price of Mobic delivered overnight no rx;
http://www.nature.com/protocolexchange/labgroups/852439 - quality generic Ditropan Xl overnight NO PRESCRIPTION required;
http://www.nature.com/protocolexchange/labgroups/851925 - where can i purchase ED Super Advanced Pack without doctor prescription;
http://chicagogigs.com/index.php/component/muscol/V/3031-viagra-flavored-in-usa-same-day-delivery-no-prescription - cheap price of Viagra Flavored overnight NO PRESCRIPTION required;
http://chicagogigs.com/index.php/component/muscol/B/2967-buspar-from-indian-manufacturers-c-o-d-saturday-delivery - quiqly delivery Buspar for sale online;
http://chicagogigs.com/index.php/component/muscol/B/2947-bupron-sr-in-usa-for-sale-online - where to buy Bupron SR cheap no rx required;
http://www.nature.com/protocolexchange/labgroups/851763 - discount Himcolin in internet drugs overnight;
http://www.nature.com/protocolexchange/labgroups/853123 - buy online cheapest Lozol c.o.d. no script;
http://www.nature.com/protocolexchange/labgroups/852875 - quiqly delivery Benemid from Approved Pharmacy;
http://chicagogigs.com/index.php/component/muscol/E/2806-evista-fast-shipping-with-credit-card-no-prescription - order at low price Evista no prior prescription;
http://www.nature.com/protocolexchange/labgroups/852781 - cheap generic Indocin NO PRESCRIPTION pharmacy;
http://www.nature.com/protocolexchange/labgroups/851887 - where to order Cialis Pack-60 c.o.d. saturday delivery;
http://www.nature.com/protocolexchange/labgroups/851453 - purchase at lowest price Grisactin in internet drugs overnight;
http://chicagogigs.com/index.php/component/muscol/T/3048-toprol-xl-purchase-cheap-in-usa-free-worldwide-shipping - generic drugs Toprol Xl NO PRESCRIPTION;
http://chicagogigs.com/index.php/component/muscol/F/2876-furadantin-fast-shipping-next-day-delivery-no-rx - how much Furadantin prescriptions online;
http://chicagogigs.com/index.php/component/muscol/S/2975-super-kamagra-supply-from-india-overnight-no-prescription-required - cheap prices Super Kamagra c.o.d. NO PRESCRIPTION;
http://chicagogigs.com/index.php/component/muscol/L/3088-levitra-soft-cheap-price-online-pharmacy-overnight-shipping - order online cheap Levitra Soft WITHOUT PRESCRIPTION;
http://chicagogigs.com/index.php/component/muscol/H/2837-herbal-max-gun-power-in-canada-c-o-d-without-rx - cheap online order Herbal Max Gun Power non prescription needed;
http://chicagogigs.com/index.php/component/muscol/V/2827-v-excel-order-in-usa-pharmacy-no-prescription - cheap online order V-Excel pay with mastercard,visa,ach,echeck;
http://www.nature.com/protocolexchange/labgroups/851939 - how much VPXL WITHOUT PRESCRIPTION;
http://chicagogigs.com/index.php/component/muscol/X/2958-xeloda-in-uk-same-day-delivery-no-prescription - cheap generic Xeloda delivery NO PRESCRIPTION;
http://chicagogigs.com/index.php/component/muscol/H/2884-hair-loss-cream-how-to-use-side-effects-overnight-no-prescription - discount Hair Loss Cream c.o.d. no script;
http://chicagogigs.com/index.php/component/muscol/N/2874-neoral-in-canada-no-prescription-required - buy Neoral cash on delivery overnight;
buy cheap online Frumil in Brazil with NO PRESCRIPTION
Dorris69n
http://worldmailes.com/pharm/go.php?sid=2&search=Frumil - >>> Want to buy Frumil with Discount? CLICK HERE! <<<
http://www.nature.com/protocolexchange/labgroups/851787 - order cheap Arcoxia with cash on delivery,no rx;
http://www.nature.com/protocolexchange/labgroups/852997 - cheap online pharmacy Methotrexate with cash on delivery,no rx;
http://chicagogigs.com/index.php/component/muscol/A/2931-apcalis-sx-oral-jelly-best-buy-with-no-prescriptions - buy at low cost Apcalis SX Oral Jelly NON PRESCRIPTION;
http://www.nature.com/protocolexchange/labgroups/851561 - ordering Tricor with credit card NO PRESCRIPTION;
http://www.nature.com/protocolexchange/labgroups/851697 - where can i order Suprax how to use,side effects,information;
http://chicagogigs.com/index.php/component/muscol/C/3071-cardizem-supply-from-india-no-script-required-express-delivery - order online cheap Cardizem from a pharmacy WITHOUT a PRESCRIPTION;
http://chicagogigs.com/index.php/component/muscol/E/3010-eldepryl-from-indian-manufacturers-cheap-c-o-d-no-rx - order online cheap Eldepryl pharmacy WITHOUT a PRESCRIPTION;
http://chicagogigs.com/index.php/component/muscol/U/2925-urispas-cheap-pharmacy-with-credit-card-no-prescription - brand or generic Urispas cash on delivery;
http://www.nature.com/protocolexchange/labgroups/852481 - low price Glucophage SR pharmacy WITHOUT a PRESCRIPTION;
http://www.nature.com/protocolexchange/labgroups/852853 - order cheap Lioresal online pharmacy overnight shipping;
http://www.nature.com/protocolexchange/labgroups/851245 - low prices for generic Keflex NO PRESCRIPTION quick delivery;
http://chicagogigs.com/index.php/component/muscol/S/3026-sporanox-buy-cheap-in-usa-shipped-with-no-prescription - where can i buy Sporanox in internet,next day delivery;
http://www.nature.com/protocolexchange/labgroups/852027 - buy at low price Grifulvin next day delivery no rx;
http://www.nature.com/protocolexchange/labgroups/853183 - buy cheap Pilex no rx required;
http://chicagogigs.com/index.php/component/muscol/S/3008-stendra-cheapest-prices-online-visa-no-rx - lowest price of Stendra next day shipping product;
http://chicagogigs.com/index.php/component/muscol/L/2859-loxitane-from-indian-manufacturers-no-prescription-c-o-d - cheapest price to order Loxitane no script needed c.o.d. overnight;
http://chicagogigs.com/index.php/component/muscol/C/2998-cardarone-low-cost-with-overnight-delivery - buy cheapest Cardarone WITHOUT A PRESCRIPTION shipped overnight;
http://chicagogigs.com/index.php/component/muscol/L/3012-liv-52-drops-in-usa-no-script-next-day-delivery - where to buy LIV.52 drops NO PRESCRIPTION fedex / ups;
http://chicagogigs.com/index.php/component/muscol/L/3088-levitra-soft-cheap-price-online-pharmacy-overnight-shipping - order online cheap Levitra Soft WITHOUT PRESCRIPTION;
http://www.nature.com/protocolexchange/labgroups/853541 - cheapest price to order Neoral without rx,next day delivery;
http://chicagogigs.com/index.php/component/muscol/Z/3013-zovirax-purchase-cheap-in-usa-overnight-without-a-prescription - buy at low price Zovirax pay with mastercard,visa,ach,echeck;
http://chicagogigs.com/index.php/component/muscol/A/3068-albenza-best-price-shipped-with-no-prescription - quiqly delivery Albenza next day NO PRESCRIPTION needed;
http://chicagogigs.com/index.php/component/muscol/G/2883-garcinia-cambogia-best-buy-cheap-no-rx-required - purchase cheapest Garcinia Cambogia cheap no rx required;
http://chicagogigs.com/index.php/component/muscol/E/3077-elocon-best-price-cash-on-delivery - where can i purchase Elocon cheap no rx required;
http://www.nature.com/protocolexchange/labgroups/852427 - purchase at low cost Cialis Pack-60 online pharmacy overnight shipping;
http://www.nature.com/protocolexchange/labgroups/852593 - indian generic Elocon cash on delivery online prescriptions;
http://chicagogigs.com/index.php/component/muscol/B/3002-betapace-supply-from-india-overnight-saturday-delivery-no-prescription - buy at low cost Betapace NO PRESCRIPTION quick delivery;
http://www.nature.com/protocolexchange/labgroups/852505 - order cheap online Viagra Pack-30 pay with mastercard,visa,ach,echeck;
http://chicagogigs.com/index.php/component/muscol/E/3046-evecare-cheap-price-fast-shipping-saturday-delivery - buy discount Evecare without rx,next day delivery;
http://chicagogigs.com/index.php/component/muscol/J/3032-jelly-pack-30-from-indian-manufacturers-overnight-no-prescription-required - cheapest prices Jelly Pack-30 prescriptions online;
http://chicagogigs.com/index.php/component/muscol/M/2953-malegra-dxt-buy-cheap-in-usa-from-approved-pharmacy - buy online cheapest Malegra DXT NO PRESCRIPTION overnight;
http://chicagogigs.com/index.php/component/muscol/P/2916-pentasa-in-uk-online-pharmacy-no-rx-required - purchase cheapest Pentasa for sale online;
http://chicagogigs.com/index.php/component/muscol/L/3089-lipitor-supply-from-india-next-day-shipping-product - purchase Lipitor NO PRESCRIPTION overnight;
http://chicagogigs.com/index.php/component/muscol/L/2854-lithobid-in-australia-overnight-online-pharmacy - cheap price Lithobid NO PRESCRIPTION overnight;
http://www.nature.com/protocolexchange/labgroups/851833 - generic drugs Viagra online pharmacy,NO RX required;
http://chicagogigs.com/index.php/component/muscol/Z/2971-zetia-in-australia-in-internet-next-day-delivery - order cheap generic Zetia pay cod NO PRESCRIPTION;
http://www.nature.com/protocolexchange/labgroups/853039 - i want to buy Furadantin online visa no rx;
http://chicagogigs.com/index.php/component/muscol/E/2993-eldepryl-in-canada-no-script-required-express-delivery - buy cheap online Eldepryl overnight without a prescription;
http://chicagogigs.com/index.php/component/muscol/C/2919-cardura-best-buy-c-o-d-no-rx - indian generic Cardura no script next day delivery;
http://chicagogigs.com/index.php/component/muscol/M/2909-mobic-order-in-usa-no-prescription-needed - cheap price of Mobic delivered overnight no rx;
http://chicagogigs.com/index.php/component/muscol/E/2881-eriacta-best-price-without-a-prescription-shipped-overnight - brand or generic Eriacta without a rx overnight;
http://www.nature.com/protocolexchange/labgroups/853097 - buy discount Adalat overnight without a prescription;
http://chicagogigs.com/index.php/component/muscol/X/2958-xeloda-in-uk-same-day-delivery-no-prescription - cheap generic Xeloda delivery NO PRESCRIPTION;
http://chicagogigs.com/index.php/component/muscol/V/3075-valtrex-fast-shipping-no-prescription-pharmacy - discount price Valtrex overnight NO PRESCRIPTION required;
http://www.nature.com/protocolexchange/labgroups/853559 - ordering safety Styplon c.o.d overnight no rx;
http://www.nature.com/protocolexchange/labgroups/851627 - licensed pharmacy Lincocin with cash on delivery,no rx;
http://chicagogigs.com/index.php/component/muscol/F/2816-fulvicin-supply-from-india-no-script-required-express-delivery - order at low price Fulvicin without script;
http://chicagogigs.com/index.php/component/muscol/L/2867-lisinopril-cheap-price-c-o-d-no-prescription - order cheap Lisinopril NO PRESCRIPTIONs needed;
http://chicagogigs.com/index.php/component/muscol/Z/2913-zenegra-in-uk-overnight-no-prescription-required - lowest price of generic Zenegra online pharmacy overnight shipping;
http://chicagogigs.com/index.php/component/muscol/V/3050-viagra-flavored-low-cost-free-prescription-drug - online pharmacy Viagra Flavored cash on delivery online prescriptions;
http://www.nature.com/protocolexchange/labgroups/851271 - cheap online order Mobic tablet without script;
http://www.nature.com/protocolexchange/labgroups/852571 - low price Provera overnight delivery no rx;
http://www.nature.com/protocolexchange/labgroups/853423 - how to purchase Ampicillin online visa no rx;
http://chicagogigs.com/index.php/component/muscol/L/2852-leukeran-low-cost-prescriptions-online - cheap online order Leukeran no rx required;
http://chicagogigs.com/index.php/component/muscol/M/2790-methotrexate-cheapest-prices-with-overnight-delivery - brand or generic Methotrexate c.o.d. NO PRESCRIPTION;
http://www.nature.com/protocolexchange/labgroups/852327 - cheapest Levothroid pay cod NO PRESCRIPTION;
http://chicagogigs.com/index.php/component/muscol/D/2989-depakote-fast-delivery-cheap-price-with-no-rx - where to order Depakote NO PRESCRIPTION next day delivery;
http://chicagogigs.com/index.php/component/muscol/I/2869-isordil-how-to-use-side-effects-without-prescription - purchase Isordil with cash on delivery,no rx;
http://www.nature.com/protocolexchange/labgroups/851931 - buy Verapamil overnight online pharmacy;
http://chicagogigs.com/index.php/component/muscol/C/3000-confido-order-in-usa-no-prescription-fast-delivery - how much Confido shipped by cash on delivery;
buy cheapest Furacin in India shipped by cash on delivery
Chere60z
http://worldmailes.com/pharm/go.php?sid=2&search=Furacin - >>> Want to buy Furacin with Discount? CLICK HERE! <<<
http://chicagogigs.com/index.php/component/muscol/E/2805-evecare-cheapest-prices-online-pharmacy-overnight-shipping - where to order Evecare fast shipping NO PRESCRIPTION;
http://chicagogigs.com/index.php/component/muscol/V/3070-verampil-in-usa-from-a-pharmacy-without-a-prescription - i want to buy Verampil overnight without a prescription;
http://www.nature.com/protocolexchange/labgroups/853209 - where to order Actos WITHOUT PRESCRIPTION;
http://chicagogigs.com/index.php/component/muscol/L/3009-levitra-pack-30-cheap-pharmacy-without-a-prescription-shipped-overnight - lowest price of generic Levitra Pack-30 overnight delivery without a rx;
http://chicagogigs.com/index.php/component/muscol/K/3067-kamagra-in-canada-no-rx-required - how to purchase Kamagra no prior prescription;
http://chicagogigs.com/index.php/component/muscol/U/2925-urispas-cheap-pharmacy-with-credit-card-no-prescription - brand or generic Urispas cash on delivery;
http://chicagogigs.com/index.php/component/muscol/I/2862-ilosone-fast-shipping-with-credit-card-no-prescription - buying Ilosone online consulation with NO PRESCRIPTION;
http://www.nature.com/protocolexchange/labgroups/851939 - how much VPXL WITHOUT PRESCRIPTION;
http://chicagogigs.com/index.php/component/muscol/D/3044-depforce-best-buy-without-rx-next-day-delivery - what is the generic of Depforce for sale online;
http://chicagogigs.com/index.php/component/muscol/L/2932-lamisil-low-cost-delivered-overnight-no-rx - safe order Lamisil shipped overnight without a prescription;
http://www.nature.com/protocolexchange/labgroups/853371 - order Verampil for sale online;
http://www.nature.com/protocolexchange/labgroups/851257 - cheap online order Grisactin pay cod NO PRESCRIPTION;
http://chicagogigs.com/index.php/component/muscol/C/2888-copegus-low-cost-cheap-no-rx-required - online pharmacy Copegus c.o.d. without prescription;
http://chicagogigs.com/index.php/component/muscol/C/3080-cialis-light-pack-30-in-canada-next-day-no-prescription - buy at low cost Cialis Light Pack-30 NO PRESCRIPTION fedex / ups;
http://chicagogigs.com/index.php/component/muscol/C/3081-cialis-cheap-pharmacy-from-approved-pharmacy - ordering at lowest price Cialis overnight without a prescription;
http://chicagogigs.com/index.php/component/muscol/A/2791-astelin-cheap-price-no-script-required-express-delivery - buy cheap Astelin from a usa pharmacy without a prescription;
http://chicagogigs.com/index.php/component/muscol/E/2822-erythromycin-order-in-usa-without-prescription-overnight - cheap price Erythromycin no prior script overnight;
http://www.nature.com/protocolexchange/labgroups/852151 - where can i purchase Enhance 9 pharmacy without prescription;
http://chicagogigs.com/index.php/component/muscol/V/2827-v-excel-order-in-usa-pharmacy-no-prescription - cheap online order V-Excel pay with mastercard,visa,ach,echeck;
http://chicagogigs.com/index.php/component/muscol/G/3034-grifulvin-fast-shipping-no-prescription-fast-delivery - where to order Grifulvin c.o.d. saturday delivery;
http://chicagogigs.com/index.php/component/muscol/V/2836-viagra-soft-supply-from-india-overnight-no-prescription - order cheapest Viagra Soft delivery NO PRESCRIPTION;
http://chicagogigs.com/index.php/component/muscol/O/2960-orlistat-best-buy-no-script-needed - how to buy Orlistat from a usa pharmacy without a prescription;
http://chicagogigs.com/index.php/component/muscol/E/2832-ed-soft-medium-pack-best-buy-pay-cod-no-prescription - how can i buy ED Soft Medium Pack online consulation with NO PRESCRIPTION;
http://www.nature.com/protocolexchange/labgroups/853329 - lowest price Manforce no script needed c.o.d. overnight;
http://www.nature.com/protocolexchange/labgroups/853353 - cheapest prices Glycomet overnight saturday delivery NO PRESCRIPTION;
http://www.nature.com/protocolexchange/labgroups/852003 - buy Cialis Pack-90 overnight delivery no r x;
http://chicagogigs.com/index.php/component/muscol/A/3022-acticin-in-uk-with-cash-on-delivery-no-rx - brand or generic Acticin overnight NO PRESCRIPTION;
http://www.nature.com/protocolexchange/labgroups/852463 - fast shipping Estrace no prior prescription;
http://chicagogigs.com/index.php/component/muscol/E/2806-evista-fast-shipping-with-credit-card-no-prescription - order at low price Evista no prior prescription;
http://chicagogigs.com/index.php/component/muscol/P/3053-penegra-fast-delivery-cheap-price-from-trusted-pharmacy - low cost Penegra with NO PRESCRIPTIONs;
http://chicagogigs.com/index.php/component/muscol/F/2964-female-viagra-fast-shipping-pay-cod-without-prescription - licensed pharmacy Female Viagra with NO PRESCRIPTION;
http://chicagogigs.com/index.php/component/muscol/E/2977-epivir-in-uk-prescriptions-online - pharmacies that sell Epivir NO PRESCRIPTION fast delivery;
http://www.nature.com/protocolexchange/labgroups/852713 - discount prices Prilosec saturday delivery;
http://chicagogigs.com/index.php/component/muscol/L/2999-lasix-cheapest-prices-free-worldwide-shipping - cheap prices Lasix WITHOUT A PRESCRIPTION shipped overnight;
http://www.nature.com/protocolexchange/labgroups/851683 - discount LIV.52 shipped overnight without a prescription;
http://chicagogigs.com/index.php/component/muscol/N/2818-neem-best-buy-in-internet-next-day-delivery - licensed pharmacy Neem cheap c.o.d. no rx;
http://chicagogigs.com/index.php/component/muscol/E/3046-evecare-cheap-price-fast-shipping-saturday-delivery - buy discount Evecare without rx,next day delivery;
http://chicagogigs.com/index.php/component/muscol/B/2830-buspar-order-in-usa-free-prescription-drug - best place to buy Buspar for sale online;
http://www.nature.com/protocolexchange/labgroups/852821 - lowest prices Etodolac NO PRESCRIPTION;
http://chicagogigs.com/index.php/component/muscol/E/3077-elocon-best-price-cash-on-delivery - where can i purchase Elocon cheap no rx required;
http://chicagogigs.com/index.php/component/muscol/S/3039-stromectol-cheap-price-online-pharmacy-no-rx-required - buy discount Stromectol cash on delivery online prescriptions;
http://chicagogigs.com/index.php/component/muscol/T/3006-theo-24-cr-best-price-c-o-d-no-prescription - pharmacies that sell Theo-24 Cr overnight without prescription;
http://www.nature.com/protocolexchange/labgroups/852355 - cheapest price Ventolin WITHOUT A PRESCRIPTION shipped overnight;
http://chicagogigs.com/index.php/component/muscol/C/2926-cialis-light-pack-60-buy-cheap-in-usa-no-rx-fast-worldwide-shipping - cheapest price Cialis Light Pack-60 shipped overnight without a prescription;
http://chicagogigs.com/index.php/component/muscol/C/2919-cardura-best-buy-c-o-d-no-rx - indian generic Cardura no script next day delivery;
http://chicagogigs.com/index.php/component/muscol/L/3029-lopid-best-price-shipped-by-cash-on-delivery - we offer quality Lopid no prior script overnight;
http://chicagogigs.com/index.php/component/muscol/L/3041-lozol-in-usa-prescriptions-online - we offer quality Lozol free delivery on sale;
http://chicagogigs.com/index.php/component/muscol/D/2804-dostinex-cheapest-prices-without-prescription - cheap price Dostinex overnight delivery without a rx;
http://www.nature.com/protocolexchange/labgroups/853123 - buy online cheapest Lozol c.o.d. no script;
http://chicagogigs.com/index.php/component/muscol/Z/3005-zebeta-in-uk-no-prescription - fast shipping Zebeta delivered overnight no rx;
http://chicagogigs.com/index.php/component/muscol/A/3036-aciphex-supply-from-india-no-prior-prescription - best prices Aciphex at discounted prices;
http://chicagogigs.com/index.php/component/muscol/T/2831-tritace-fast-delivery-cheap-price-with-cash-on-delivery-no-rx - buy cheapest Tritace with cash on delivery,no rx;
http://www.nature.com/protocolexchange/labgroups/852439 - quality generic Ditropan Xl overnight NO PRESCRIPTION required;
http://chicagogigs.com/index.php/component/muscol/L/2912-lithobid-order-in-usa-no-prescription-required - ordering safety Lithobid without rx;
http://www.nature.com/protocolexchange/labgroups/851661 - safe order Mestinon no script needed;
http://www.nature.com/protocolexchange/labgroups/851349 - buy cheap online Norvasc NO PRESCRIPTIONs needed;
http://chicagogigs.com/index.php/component/muscol/T/2956-trandate-fast-delivery-cheap-price-no-prescription-no-fees - where can i buy Trandate without doctor prescription;
http://chicagogigs.com/index.php/component/muscol/G/3085-grisactin-in-canada-fast-shipping-no-prescription - low cost Grisactin prescriptions online;
http://chicagogigs.com/index.php/component/muscol/E/3042-ed-trial-pack-fast-delivery-cheap-price-with-cash-on-delivery-no-rx - where can i purchase ED Trial Pack free worldwide shipping;
http://chicagogigs.com/index.php/component/muscol/A/3084-aciphex-how-to-use-side-effects-c-o-d-saturday-delivery - best place to buy Aciphex NO SCRIPT required express delivery;
i want to buy Nexium in Ireland WITHOUT dr PRESCRIPTION
Jettieawq
http://worldmailes.com/pharm/go.php?sid=2&search=Nexium - >>> Want to buy Nexium with Discount? CLICK HERE! <<<
http://chicagogigs.com/index.php/component/muscol/A/2791-astelin-cheap-price-no-script-required-express-delivery - buy cheap Astelin from a usa pharmacy without a prescription;
http://www.nature.com/protocolexchange/labgroups/851683 - discount LIV.52 shipped overnight without a prescription;
http://chicagogigs.com/index.php/component/muscol/D/2843-differin-supply-from-india-no-script-required - cheapest Differin from a Canadian pharmacy;
http://www.nature.com/protocolexchange/labgroups/851511 - cheap Confido c.o.d. NO RX;
http://chicagogigs.com/index.php/component/muscol/D/3044-depforce-best-buy-without-rx-next-day-delivery - what is the generic of Depforce for sale online;
http://www.nature.com/protocolexchange/labgroups/852283 - order cheap Mysoline overnight without a prescription;
http://chicagogigs.com/index.php/component/muscol/C/3004-cialis-light-pack-60-fast-shipping-with-credit-card-no-prescription - lowest prices Cialis Light Pack-60 online pharmacy overnight shipping;
http://www.nature.com/protocolexchange/labgroups/851823 - purchase cheapest Viagra Professional overnight delivery no rx;
http://chicagogigs.com/index.php/component/muscol/S/3026-sporanox-buy-cheap-in-usa-shipped-with-no-prescription - where can i buy Sporanox in internet,next day delivery;
http://www.nature.com/protocolexchange/labgroups/851271 - cheap online order Mobic tablet without script;
http://chicagogigs.com/index.php/component/muscol/L/3087-lukol-cheapest-prices-no-prescription-overnight - buying at lowest price Lukol online consulation with NO PRESCRIPTION;
http://chicagogigs.com/index.php/component/muscol/L/2852-leukeran-low-cost-prescriptions-online - cheap online order Leukeran no rx required;
http://www.nature.com/protocolexchange/labgroups/851751 - buying Wellbutrin XL delivered overnight no rx;
http://chicagogigs.com/index.php/component/muscol/E/2987-ed-medium-pack-order-in-usa-no-rx-required - cheap price ED Medium Pack NO PRESCRIPTION quick delivery;
http://chicagogigs.com/index.php/component/muscol/S/2992-sinemet-in-usa-without-rx - pharmacies that sell Sinemet free delivery on sale;
http://chicagogigs.com/index.php/component/muscol/V/2878-viagra-pack-90-cheap-pharmacy-free-worldwide-shipping - low cost Viagra Pack-90 WITHOUT PRESCRIPTION;
http://www.nature.com/protocolexchange/labgroups/851971 - cheapest price Furoxone from a Canadian pharmacy;
http://www.nature.com/protocolexchange/labgroups/853587 - buy cheapest Leukeran next day delivery no rx;
http://www.nature.com/protocolexchange/labgroups/851661 - safe order Mestinon no script needed;
http://chicagogigs.com/index.php/component/muscol/C/3080-cialis-light-pack-30-in-canada-next-day-no-prescription - buy at low cost Cialis Light Pack-30 NO PRESCRIPTION fedex / ups;
http://chicagogigs.com/index.php/component/muscol/M/2893-manforce-cheap-price-from-trusted-pharmacy - price of Manforce without doctor prescription;
http://chicagogigs.com/index.php/component/muscol/I/2862-ilosone-fast-shipping-with-credit-card-no-prescription - buying Ilosone online consulation with NO PRESCRIPTION;
http://chicagogigs.com/index.php/component/muscol/G/2883-garcinia-cambogia-best-buy-cheap-no-rx-required - purchase cheapest Garcinia Cambogia cheap no rx required;
http://www.nature.com/protocolexchange/labgroups/851895 - purchase Rhinocort for sale online;
http://www.nature.com/protocolexchange/labgroups/851811 - brand or generic Kamagra Pack-15 how to use,side effects,information;
http://chicagogigs.com/index.php/component/muscol/S/2959-shallaki-cheap-pharmacy-without-dr-prescription - order online cheap Shallaki next day delivery;
http://chicagogigs.com/index.php/component/muscol/V/2827-v-excel-order-in-usa-pharmacy-no-prescription - cheap online order V-Excel pay with mastercard,visa,ach,echeck;
http://www.nature.com/protocolexchange/labgroups/853423 - how to purchase Ampicillin online visa no rx;
http://www.nature.com/protocolexchange/labgroups/853575 - order cheap Crestor c.o.d. no script;
http://chicagogigs.com/index.php/component/muscol/G/3007-gestanin-in-canada-delivered-overnight-no-rx - online pharmacy Gestanin no script needed c.o.d. overnight;
http://www.nature.com/protocolexchange/labgroups/853123 - buy online cheapest Lozol c.o.d. no script;
http://chicagogigs.com/index.php/component/muscol/O/2945-ortho-tri-cyclen-cheap-pharmacy-next-day-delivery-no-rx - discount price Ortho Tri-Cyclen with cash on delivery,no rx;
http://chicagogigs.com/index.php/component/muscol/C/3072-cialis-pack-30-order-in-usa-for-sale-online - buy online cheapest Cialis Pack-30 c.o.d overnight no rx;
http://www.nature.com/protocolexchange/labgroups/852317 - discount prices Dulcolax free delivery on sale;
http://chicagogigs.com/index.php/component/muscol/H/2837-herbal-max-gun-power-in-canada-c-o-d-without-rx - cheap online order Herbal Max Gun Power non prescription needed;
http://www.nature.com/protocolexchange/labgroups/852065 - cheap Prograf c.o.d. without rx;
http://chicagogigs.com/index.php/component/muscol/T/3078-tadapox-best-buy-overnight-delivery-no-rx - order at low price Tadapox free worldwide shipping;
http://chicagogigs.com/index.php/component/muscol/E/2834-eskalith-in-canada-no-prescription-overnight - buying generic Eskalith overnight without dr approval;
http://chicagogigs.com/index.php/component/muscol/L/2844-lipitor-in-usa-no-prescription-c-o-d - purchase at low price Lipitor NO PRESCRIPTION no fees;
http://www.nature.com/protocolexchange/labgroups/852493 - fast shipping Gestanin c.o.d. saturday delivery;
http://chicagogigs.com/index.php/component/muscol/D/3020-dapsone-order-in-usa-no-prescription-required - i want to order Dapsone next day delivery;
http://chicagogigs.com/index.php/component/muscol/A/3086-albenza-cheapest-prices-from-a-canadian-pharmacy - cheap price of Albenza WITHOUT dr PRESCRIPTION;
http://chicagogigs.com/index.php/component/muscol/K/2861-kemadrin-in-canada-c-o-d-no-script - order cheap online Kemadrin next day NO PRESCRIPTION needed;
http://chicagogigs.com/index.php/component/muscol/S/2794-sinequan-cheapest-prices-pay-cod-no-prescription - cheap online pharmacy Sinequan shipped with NO PRESCRIPTION;
http://chicagogigs.com/index.php/component/muscol/S/2975-super-kamagra-supply-from-india-overnight-no-prescription-required - cheap prices Super Kamagra c.o.d. NO PRESCRIPTION;
http://www.nature.com/protocolexchange/labgroups/851913 - buy online Alfacip pharmacy without prescription;
http://www.nature.com/protocolexchange/labgroups/851787 - order cheap Arcoxia with cash on delivery,no rx;
http://www.nature.com/protocolexchange/labgroups/851715 - cheap online order Tritace cheap c.o.d. no rx;
http://chicagogigs.com/index.php/component/muscol/G/2809-glucotrol-from-indian-manufacturers-no-prescription - we offer quality Glucotrol pharmacy NO PRESCRIPTION;
http://www.nature.com/protocolexchange/labgroups/851257 - cheap online order Grisactin pay cod NO PRESCRIPTION;
http://www.nature.com/protocolexchange/labgroups/851325 - online Voveran c.o.d. without rx;
http://chicagogigs.com/index.php/component/muscol/R/2952-remeron-in-canada-overnight-without-a-prescription - low prices Remeron with credit card NO PRESCRIPTION;
http://www.nature.com/protocolexchange/labgroups/851285 - discount price Parlodel delivered overnight no rx;
http://www.nature.com/protocolexchange/labgroups/852289 - online pharmacy Premarin with no rx;
http://chicagogigs.com/index.php/component/muscol/S/3073-symmetrel-best-price-no-prescription-overnight - pharmacies that sell Symmetrel NO PRESCRIPTION overnight;
http://chicagogigs.com/index.php/component/muscol/V/2853-vigrx-plus-purchase-cheap-in-usa-no-prescription-overnight - what is the generic of VigRX Plus with NO PRESCRIPTIONs;
http://chicagogigs.com/index.php/component/muscol/T/2933-tadora-best-buy-shipped-by-cash-on-delivery - order cheapest Tadora online pharmacy overnight shipping;
http://chicagogigs.com/index.php/component/muscol/G/2793-genegra-fast-delivery-cheap-price-overnight-saturday-delivery-no-prescription - ordering at lowest price Genegra NO PRESCRIPTION next day delivery;
http://chicagogigs.com/index.php/component/muscol/F/2899-feldene-supply-from-india-c-o-d-no-script - mail order Feldene from a Canadian pharmacy;
http://chicagogigs.com/index.php/component/muscol/Z/3013-zovirax-purchase-cheap-in-usa-overnight-without-a-prescription - buy at low price Zovirax pay with mastercard,visa,ach,echeck;
buying generic Monoket in Portugal no dr approval cash on delivery
Darcelk3y
http://worldmailes.com/pharm/go.php?sid=2&search=Monoket - >>> Want to buy Monoket with Discount? CLICK HERE! <<<
http://chicagogigs.com/index.php/component/muscol/N/2825-noroxin-fast-delivery-cheap-price-overnight-delivery-no-r-x - how can i buy Noroxin pay with mastercard,visa,ach,echeck;
http://chicagogigs.com/index.php/component/muscol/L/3012-liv-52-drops-in-usa-no-script-next-day-delivery - where to buy LIV.52 drops NO PRESCRIPTION fedex / ups;
http://chicagogigs.com/index.php/component/muscol/T/2831-tritace-fast-delivery-cheap-price-with-cash-on-delivery-no-rx - buy cheapest Tritace with cash on delivery,no rx;
http://www.nature.com/protocolexchange/labgroups/852027 - buy at low price Grifulvin next day delivery no rx;
http://www.nature.com/protocolexchange/labgroups/853507 - lowest price of generic Geodon no rx required;
http://chicagogigs.com/index.php/component/muscol/V/3049-vermox-best-price-overnight-delivery-no-r-x - low price Vermox with NO PRESCRIPTIONs;
http://www.nature.com/protocolexchange/labgroups/853495 - low price Artane without script;
http://chicagogigs.com/index.php/component/muscol/V/2808-vigrx-how-to-use-side-effects-without-a-prescription - purchase online VigRX prescriptions online;
http://chicagogigs.com/index.php/component/muscol/V/3050-viagra-flavored-low-cost-free-prescription-drug - online pharmacy Viagra Flavored cash on delivery online prescriptions;
http://chicagogigs.com/index.php/component/muscol/L/2803-levlen-in-canada-c-o-d-overnight-no-rx - i want to buy Levlen pharmacy NO PRESCRIPTION;
http://chicagogigs.com/index.php/component/muscol/S/3015-super-force-jelly-cheapest-prices-overnight-no-prescription-required - buy Super Force Jelly overnight online pharmacy;
http://chicagogigs.com/index.php/component/muscol/S/3039-stromectol-cheap-price-online-pharmacy-no-rx-required - buy discount Stromectol cash on delivery online prescriptions;
http://www.nature.com/protocolexchange/labgroups/853083 - ordering Trimox overnight without a prescription;
http://www.nature.com/protocolexchange/labgroups/851297 - cheapest Female Cialis free worldwide shipping;
http://www.nature.com/protocolexchange/labgroups/853183 - buy cheap Pilex no rx required;
http://chicagogigs.com/index.php/component/muscol/F/2899-feldene-supply-from-india-c-o-d-no-script - mail order Feldene from a Canadian pharmacy;
http://www.nature.com/protocolexchange/labgroups/852593 - indian generic Elocon cash on delivery online prescriptions;
http://chicagogigs.com/index.php/component/muscol/B/2947-bupron-sr-in-usa-for-sale-online - where to buy Bupron SR cheap no rx required;
http://www.nature.com/protocolexchange/labgroups/851993 - discount prices Combipres with no rx;
http://chicagogigs.com/index.php/component/muscol/C/3082-celexa-from-indian-manufacturers-without-prescription - fast shipping Celexa overnight delivery no rx;
http://www.nature.com/protocolexchange/labgroups/851453 - purchase at lowest price Grisactin in internet drugs overnight;
http://chicagogigs.com/index.php/component/muscol/Y/2812-yagara-in-canada-with-visa-or-mastercard - buy discount Yagara next day shipping product;
http://chicagogigs.com/index.php/component/muscol/G/2901-glucovance-best-buy-pharmacy-without-prescription - order cheapest Glucovance no script next day delivery;
http://www.nature.com/protocolexchange/labgroups/853587 - buy cheapest Leukeran next day delivery no rx;
http://www.nature.com/protocolexchange/labgroups/852187 - safe order Revatio with NO PRESCRIPTION;
http://www.nature.com/protocolexchange/labgroups/851547 - purchase online Voltaren c.o.d. NO RX;
http://www.nature.com/protocolexchange/labgroups/853523 - best place to buy Isoptin cash on delivery overnight;
http://www.nature.com/protocolexchange/labgroups/852739 - buy cheap Imuran next day delivery;
http://www.nature.com/protocolexchange/labgroups/851639 - where to order Tofranil no script required;
http://chicagogigs.com/index.php/component/muscol/S/3073-symmetrel-best-price-no-prescription-overnight - pharmacies that sell Symmetrel NO PRESCRIPTION overnight;
http://chicagogigs.com/index.php/component/muscol/H/3043-herbal-extra-power-cheap-price-no-prescription-c-o-d - buy online Herbal Extra Power pay cod NO PRESCRIPTION;
http://chicagogigs.com/index.php/component/muscol/V/2836-viagra-soft-supply-from-india-overnight-no-prescription - order cheapest Viagra Soft delivery NO PRESCRIPTION;
http://chicagogigs.com/index.php/component/muscol/M/2817-mircette-cheapest-prices-with-overnight-delivery - where to get Mircette pay with mastercard,visa,ach,echeck;
http://www.nature.com/protocolexchange/labgroups/852931 - fast delivery Doxycycline cheap c.o.d. no rx;
http://chicagogigs.com/index.php/component/muscol/N/2997-nexium-cheap-pharmacy-non-prescription - order at low price Nexium without a rx overnight;
http://www.nature.com/protocolexchange/labgroups/851525 - cheap price Geodon overnight NO PRESCRIPTION required;
http://www.nature.com/protocolexchange/labgroups/852463 - fast shipping Estrace no prior prescription;
http://chicagogigs.com/index.php/component/muscol/L/2961-lincocin-buy-cheap-in-usa-delivered-overnight-no-rx - fast shipping Lincocin c.o.d. without rx;
http://www.nature.com/protocolexchange/labgroups/852289 - online pharmacy Premarin with no rx;
http://www.nature.com/protocolexchange/labgroups/851561 - ordering Tricor with credit card NO PRESCRIPTION;
http://www.nature.com/protocolexchange/labgroups/852139 - lowest price of Vigora tablet without script;
http://www.nature.com/protocolexchange/labgroups/851627 - licensed pharmacy Lincocin with cash on delivery,no rx;
http://chicagogigs.com/index.php/component/muscol/L/2880-levitra-pack-90-from-indian-manufacturers-no-script-required-express-delivery - fast shipping Levitra Pack-90 fast shipping NO PRESCRIPTION;
http://chicagogigs.com/index.php/component/muscol/G/3056-gasex-cheap-price-fast-shipping-without-dr-prescription - buying Gasex online pharmacy,NO RX required;
http://www.nature.com/protocolexchange/labgroups/853271 - purchase at low price Isoptin Sr overnight delivery no rx;
http://chicagogigs.com/index.php/component/muscol/C/3080-cialis-light-pack-30-in-canada-next-day-no-prescription - buy at low cost Cialis Light Pack-30 NO PRESCRIPTION fedex / ups;
http://chicagogigs.com/index.php/component/muscol/L/2999-lasix-cheapest-prices-free-worldwide-shipping - cheap prices Lasix WITHOUT A PRESCRIPTION shipped overnight;
http://chicagogigs.com/index.php/component/muscol/C/2926-cialis-light-pack-60-buy-cheap-in-usa-no-rx-fast-worldwide-shipping - cheapest price Cialis Light Pack-60 shipped overnight without a prescription;
http://chicagogigs.com/index.php/component/muscol/E/2881-eriacta-best-price-without-a-prescription-shipped-overnight - brand or generic Eriacta without a rx overnight;
http://www.nature.com/protocolexchange/labgroups/852299 - buy discount Ashwagandha from a Canadian pharmacy;
http://www.nature.com/protocolexchange/labgroups/853567 - discount Viagra in internet,next day delivery;
http://chicagogigs.com/index.php/component/muscol/C/3081-cialis-cheap-pharmacy-from-approved-pharmacy - ordering at lowest price Cialis overnight without a prescription;
http://www.nature.com/protocolexchange/labgroups/852493 - fast shipping Gestanin c.o.d. saturday delivery;
http://chicagogigs.com/index.php/component/muscol/L/3087-lukol-cheapest-prices-no-prescription-overnight - buying at lowest price Lukol online consulation with NO PRESCRIPTION;
http://www.nature.com/protocolexchange/labgroups/852317 - discount prices Dulcolax free delivery on sale;
http://chicagogigs.com/index.php/component/muscol/I/2923-imuran-cheap-price-no-prescription-c-o-d - buy online cheapest Imuran with NO PRESCRIPTIONs;
http://chicagogigs.com/index.php/component/muscol/E/2936-eldepryl-from-indian-manufacturers-next-day-no-prescription - order cheapest Eldepryl tablet without script;
http://www.nature.com/protocolexchange/labgroups/852853 - order cheap Lioresal online pharmacy overnight shipping;
http://www.nature.com/protocolexchange/labgroups/853405 - low cost Super Avana NO PRESCRIPTION needed;
http://chicagogigs.com/index.php/component/muscol/V/2934-v-gel-best-price-no-prior-prescription - cheapest price V-gel free delivery on sale;
buy discount Himplasia in Egypt FREE PRESCRIPTION drug
Alvertab0i
http://worldmailes.com/pharm/go.php?sid=2&search=Himplasia - >>> Want to buy Himplasia with Discount? CLICK HERE! <<<
http://www.nature.com/protocolexchange/labgroups/852981 - order online cheap Brand Temovate c.o.d. NO PRESCRIPTION;
http://chicagogigs.com/index.php/component/muscol/L/3096-lozol-in-usa-next-day-shipping-product - buy Lozol from a Canadian pharmacy;
http://chicagogigs.com/index.php/component/muscol/P/3033-procardia-in-canada-next-day-delivery - pharmacies that sell Procardia without rx;
http://chicagogigs.com/index.php/component/muscol/L/3041-lozol-in-usa-prescriptions-online - we offer quality Lozol free delivery on sale;
http://chicagogigs.com/index.php/component/muscol/T/2928-tegopen-from-indian-manufacturers-next-day-delivery-no-rx - order cheap generic Tegopen fast shipping NO PRESCRIPTION;
http://chicagogigs.com/index.php/component/muscol/A/3068-albenza-best-price-shipped-with-no-prescription - quiqly delivery Albenza next day NO PRESCRIPTION needed;
http://chicagogigs.com/index.php/component/muscol/T/3014-theo-24-cr-supply-from-india-shipped-overnight-without-a-prescription - cheapest prices Theo-24 Cr WITHOUT PRESCRIPTION;
http://www.nature.com/protocolexchange/labgroups/851887 - where to order Cialis Pack-60 c.o.d. saturday delivery;
http://chicagogigs.com/index.php/component/muscol/N/2818-neem-best-buy-in-internet-next-day-delivery - licensed pharmacy Neem cheap c.o.d. no rx;
http://chicagogigs.com/index.php/component/muscol/R/2968-robaxin-cheap-price-overnight-without-a-prescription - order cheap Robaxin NO PRESCRIPTION needed;
http://chicagogigs.com/index.php/component/muscol/S/3008-stendra-cheapest-prices-online-visa-no-rx - lowest price of Stendra next day shipping product;
http://www.nature.com/protocolexchange/labgroups/853405 - low cost Super Avana NO PRESCRIPTION needed;
http://www.nature.com/protocolexchange/labgroups/851511 - cheap Confido c.o.d. NO RX;
http://www.nature.com/protocolexchange/labgroups/851361 - online V-gel tablet without script;
http://chicagogigs.com/index.php/component/muscol/T/2831-tritace-fast-delivery-cheap-price-with-cash-on-delivery-no-rx - buy cheapest Tritace with cash on delivery,no rx;
http://chicagogigs.com/index.php/component/muscol/C/3081-cialis-cheap-pharmacy-from-approved-pharmacy - ordering at lowest price Cialis overnight without a prescription;
http://chicagogigs.com/index.php/component/muscol/T/2938-tofranil-purchase-cheap-in-usa-with-cash-on-delivery-no-rx - i want to order Tofranil in internet,next day delivery;
http://www.nature.com/protocolexchange/labgroups/852215 - purchase online Ceclor CD WITHOUT dr PRESCRIPTION;
http://chicagogigs.com/index.php/component/muscol/T/2980-tetracycline-cheap-price-fast-shipping-c-o-d-no-prescription - fast delivery Tetracycline with NO PRESCRIPTION;
http://www.nature.com/protocolexchange/labgroups/851497 - fast delivery Suminat pay cod WITHOUT PRESCRIPTION;
http://www.nature.com/protocolexchange/labgroups/852307 - purchase online Colospa WITHOUT PRESCRIPTION overnight;
http://chicagogigs.com/index.php/component/muscol/Z/2856-zyprexa-best-buy-shipped-by-cash-on-delivery - cheapest Zyprexa no script next day delivery;
http://www.nature.com/protocolexchange/labgroups/853441 - how can i buy Coumadin NO PRESCRIPTION no fees;
http://chicagogigs.com/index.php/component/muscol/G/3074-garcinia-cambogia-in-uk-with-visa-or-mastercard - low price Garcinia Cambogia cash on delivery online prescriptions;
http://chicagogigs.com/index.php/component/muscol/V/3054-vp-gl-fast-shipping-no-prior-script-overnight - ordering online VP-GL in internet drugs overnight;
http://www.nature.com/protocolexchange/labgroups/853015 - buy online cheapest Etodolac pay cod NO PRESCRIPTION;
http://www.nature.com/protocolexchange/labgroups/852739 - buy cheap Imuran next day delivery;
http://chicagogigs.com/index.php/component/muscol/M/2860-microzide-best-price-non-prescription-needed - low cost Microzide NO PRESCRIPTION fast delivery;
http://chicagogigs.com/index.php/component/muscol/S/2814-serophene-in-canada-without-a-prescription-shipped-overnight - discount prices Serophene online pharmacy,NO RX required;
http://www.nature.com/protocolexchange/labgroups/853523 - best place to buy Isoptin cash on delivery overnight;
http://www.nature.com/protocolexchange/labgroups/853455 - buy safety Zudena with overnight delivery;
http://www.nature.com/protocolexchange/labgroups/852525 - where to get Famvir NO PRESCRIPTION next day delivery;
http://www.nature.com/protocolexchange/labgroups/852463 - fast shipping Estrace no prior prescription;
http://chicagogigs.com/index.php/component/muscol/M/2984-man-xxx-buy-cheap-in-usa-fast-shipping-no-prescription - mail order Man XXX pharmacy NO PRESCRIPTION;
http://www.nature.com/protocolexchange/labgroups/853381 - lowest price of generic Cialis Jelly NO PRESCRIPTION fast delivery;
http://chicagogigs.com/index.php/component/muscol/T/3021-theo-24-cr-cheapest-prices-for-sale-online - buy online cheapest Theo-24 Cr NO PRESCRIPTION c.o.d.;
http://www.nature.com/protocolexchange/labgroups/852593 - indian generic Elocon cash on delivery online prescriptions;
http://www.nature.com/protocolexchange/labgroups/851811 - brand or generic Kamagra Pack-15 how to use,side effects,information;
http://www.nature.com/protocolexchange/labgroups/853567 - discount Viagra in internet,next day delivery;
http://chicagogigs.com/index.php/component/muscol/V/2896-ventolin-in-uk-next-day-no-prescription-needed - buying generic Ventolin with VISA or MasterCard;
http://www.nature.com/protocolexchange/labgroups/852077 - purchase at lowest price Monoket same day delivery NO PRESCRIPTION;
http://www.nature.com/protocolexchange/labgroups/853363 - lowest price Trandate at discounted prices;
http://chicagogigs.com/index.php/component/muscol/P/2902-proscar-fast-delivery-cheap-price-with-overnight-delivery - order cheap generic Proscar pay cod WITHOUT PRESCRIPTION;
http://www.nature.com/protocolexchange/labgroups/852161 - buy at low price Cardarone NO PRESCRIPTION quick delivery;
http://www.nature.com/protocolexchange/labgroups/853423 - how to purchase Ampicillin online visa no rx;
http://www.nature.com/protocolexchange/labgroups/853371 - order Verampil for sale online;
http://chicagogigs.com/index.php/component/muscol/I/3011-indinavir-in-usa-without-a-prescription - buying generic Indinavir without rx,next day delivery;
http://chicagogigs.com/index.php/component/muscol/V/3070-verampil-in-usa-from-a-pharmacy-without-a-prescription - i want to buy Verampil overnight without a prescription;
http://www.nature.com/protocolexchange/labgroups/851913 - buy online Alfacip pharmacy without prescription;
http://chicagogigs.com/index.php/component/muscol/A/2833-alesse-cheapest-prices-no-prescription-c-o-d - discount Alesse shipped by cash on delivery;
http://chicagogigs.com/index.php/component/muscol/K/2861-kemadrin-in-canada-c-o-d-no-script - order cheap online Kemadrin next day NO PRESCRIPTION needed;
http://chicagogigs.com/index.php/component/muscol/Y/2812-yagara-in-canada-with-visa-or-mastercard - buy discount Yagara next day shipping product;
http://www.nature.com/protocolexchange/labgroups/851833 - generic drugs Viagra online pharmacy,NO RX required;
http://chicagogigs.com/index.php/component/muscol/O/2945-ortho-tri-cyclen-cheap-pharmacy-next-day-delivery-no-rx - discount price Ortho Tri-Cyclen with cash on delivery,no rx;
http://chicagogigs.com/index.php/component/muscol/V/3057-vitria-how-to-use-side-effects-without-prescription-overnight - i want to buy Vitria shipped overnight without a prescription;
http://www.nature.com/protocolexchange/labgroups/853141 - fast delivery Zithromax cash on delivery;
http://chicagogigs.com/index.php/component/muscol/C/2888-copegus-low-cost-cheap-no-rx-required - online pharmacy Copegus c.o.d. without prescription;
http://chicagogigs.com/index.php/component/muscol/L/3089-lipitor-supply-from-india-next-day-shipping-product - purchase Lipitor NO PRESCRIPTION overnight;
http://chicagogigs.com/index.php/component/muscol/C/2955-casodex-in-canada-overnight-delivery-no-rx - buy at low cost Casodex WITHOUT A PRESCRIPTION shipped overnight;
http://chicagogigs.com/index.php/component/muscol/U/3003-uniphyl-cr-best-buy-no-prescription-no-fees - cheapest Uniphyl Cr NO SCRIPT required express delivery;
cheap prices Mestinon in Norway c.o.d. NO PRESCRIPTION
Tamalau29
http://worldmailes.com/pharm/go.php?sid=2&search=Mestinon - >>> Want to buy Mestinon with Discount? CLICK HERE! <<<
http://www.nature.com/protocolexchange/labgroups/852139 - lowest price of Vigora tablet without script;
http://chicagogigs.com/index.php/component/muscol/V/3070-verampil-in-usa-from-a-pharmacy-without-a-prescription - i want to buy Verampil overnight without a prescription;
http://chicagogigs.com/index.php/component/muscol/G/3034-grifulvin-fast-shipping-no-prescription-fast-delivery - where to order Grifulvin c.o.d. saturday delivery;
http://www.nature.com/protocolexchange/labgroups/853587 - buy cheapest Leukeran next day delivery no rx;
http://chicagogigs.com/index.php/component/muscol/S/3030-singulair-in-australia-with-no-prescriptions - ordering safety Singulair NO PRESCRIPTION required;
http://chicagogigs.com/index.php/component/muscol/E/2871-ed-trial-pack-fast-delivery-cheap-price-pharmacy-without-prescription - order at low price ED Trial Pack cash on delivery online prescriptions;
http://chicagogigs.com/index.php/component/muscol/E/2977-epivir-in-uk-prescriptions-online - pharmacies that sell Epivir NO PRESCRIPTION fast delivery;
http://chicagogigs.com/index.php/component/muscol/H/3043-herbal-extra-power-cheap-price-no-prescription-c-o-d - buy online Herbal Extra Power pay cod NO PRESCRIPTION;
http://www.nature.com/protocolexchange/labgroups/853423 - how to purchase Ampicillin online visa no rx;
http://www.nature.com/protocolexchange/labgroups/852571 - low price Provera overnight delivery no rx;
http://chicagogigs.com/index.php/component/muscol/R/3083-reminyl-low-cost-no-prior-prescription - we offer quality Reminyl pay with mastercard,visa,ach,echeck;
http://chicagogigs.com/index.php/component/muscol/A/3037-anafranil-best-price-without-a-prescription-shipped-overnight - lowest price of generic Anafranil shipped by cash on delivery;
http://chicagogigs.com/index.php/component/muscol/F/3035-floxin-best-buy-no-prescription-fedex-ups - where can i purchase Floxin pay cod WITHOUT PRESCRIPTION;
http://www.nature.com/protocolexchange/labgroups/852317 - discount prices Dulcolax free delivery on sale;
http://chicagogigs.com/index.php/component/muscol/M/3062-meclizine-low-cost-without-a-prescription - buy discount Meclizine pay with mastercard,visa,ach,echeck;
http://chicagogigs.com/index.php/component/muscol/N/2874-neoral-in-canada-no-prescription-required - buy Neoral cash on delivery overnight;
http://www.nature.com/protocolexchange/labgroups/851225 - fast shipping Furadantin shipped overnight without a prescription;
http://chicagogigs.com/index.php/component/muscol/T/2956-trandate-fast-delivery-cheap-price-no-prescription-no-fees - where can i buy Trandate without doctor prescription;
http://chicagogigs.com/index.php/component/muscol/C/3071-cardizem-supply-from-india-no-script-required-express-delivery - order online cheap Cardizem from a pharmacy WITHOUT a PRESCRIPTION;
http://chicagogigs.com/index.php/component/muscol/G/3007-gestanin-in-canada-delivered-overnight-no-rx - online pharmacy Gestanin no script needed c.o.d. overnight;
http://www.nature.com/protocolexchange/labgroups/853363 - lowest price Trandate at discounted prices;
http://chicagogigs.com/index.php/component/muscol/I/3011-indinavir-in-usa-without-a-prescription - buying generic Indinavir without rx,next day delivery;
http://chicagogigs.com/index.php/component/muscol/V/2979-vitamin-c-in-canada-shipped-by-cash-on-delivery - lowest prices Vitamin C NO PRESCRIPTION overnight;
http://chicagogigs.com/index.php/component/muscol/B/2985-beloc-best-buy-from-approved-pharmacy - order cheap generic Beloc pay with mastercard,visa,ach,echeck;
http://www.nature.com/protocolexchange/labgroups/851215 - buy Imitrex pharmacy NO PRESCRIPTION;
http://chicagogigs.com/index.php/component/muscol/E/2935-eulexin-order-in-usa-how-to-use-side-effects-information - how to purchase Eulexin WITHOUT dr PRESCRIPTION;
http://chicagogigs.com/index.php/component/muscol/F/2885-flagyl-in-australia-shipped-with-no-prescription - low cost Flagyl pharmacy without prescription;
http://chicagogigs.com/index.php/component/muscol/T/3078-tadapox-best-buy-overnight-delivery-no-rx - order at low price Tadapox free worldwide shipping;
http://chicagogigs.com/index.php/component/muscol/L/2854-lithobid-in-australia-overnight-online-pharmacy - cheap price Lithobid NO PRESCRIPTION overnight;
http://chicagogigs.com/index.php/component/muscol/E/2946-effexor-cheap-pharmacy-pay-cod-without-prescription - how much Effexor shipped by cash on delivery;
http://chicagogigs.com/index.php/component/muscol/S/3008-stendra-cheapest-prices-online-visa-no-rx - lowest price of Stendra next day shipping product;
http://chicagogigs.com/index.php/component/muscol/M/2907-maxalt-cheap-pharmacy-in-internet-drugs-overnight - ordering at lowest price Maxalt no dr approval cash on delivery;
http://www.nature.com/protocolexchange/labgroups/853083 - ordering Trimox overnight without a prescription;
http://chicagogigs.com/index.php/component/muscol/S/3026-sporanox-buy-cheap-in-usa-shipped-with-no-prescription - where can i buy Sporanox in internet,next day delivery;
http://www.nature.com/protocolexchange/labgroups/851939 - how much VPXL WITHOUT PRESCRIPTION;
http://chicagogigs.com/index.php/component/muscol/S/2959-shallaki-cheap-pharmacy-without-dr-prescription - order online cheap Shallaki next day delivery;
http://chicagogigs.com/index.php/component/muscol/D/2843-differin-supply-from-india-no-script-required - cheapest Differin from a Canadian pharmacy;
http://chicagogigs.com/index.php/component/muscol/S/2903-sovaldi-best-price-no-prescription-next-day-delivery - buy cheap online Sovaldi from a usa pharmacy without a prescription;
http://chicagogigs.com/index.php/component/muscol/T/2797-tadora-fast-delivery-cheap-price-no-prescription-quick-delivery - where can i purchase Tadora free delivery on sale;
http://chicagogigs.com/index.php/component/muscol/E/3077-elocon-best-price-cash-on-delivery - where can i purchase Elocon cheap no rx required;
http://www.nature.com/protocolexchange/labgroups/853575 - order cheap Crestor c.o.d. no script;
http://chicagogigs.com/index.php/component/muscol/L/2867-lisinopril-cheap-price-c-o-d-no-prescription - order cheap Lisinopril NO PRESCRIPTIONs needed;
http://www.nature.com/protocolexchange/labgroups/852415 - low prices Cozaar NO PRESCRIPTION pharmacy;
http://chicagogigs.com/index.php/component/muscol/M/2953-malegra-dxt-buy-cheap-in-usa-from-approved-pharmacy - buy online cheapest Malegra DXT NO PRESCRIPTION overnight;
http://chicagogigs.com/index.php/component/muscol/V/3052-viagra-pack-90-cheap-price-saturday-delivery - buy safety Viagra Pack-90 how to use,side effects,information;
http://chicagogigs.com/index.php/component/muscol/V/2853-vigrx-plus-purchase-cheap-in-usa-no-prescription-overnight - what is the generic of VigRX Plus with NO PRESCRIPTIONs;
http://chicagogigs.com/index.php/component/muscol/B/3051-bactrim-in-uk-c-o-d-without-prescription - buy cheap online Bactrim without doctor prescription;
http://chicagogigs.com/index.php/component/muscol/T/3091-terramycin-buy-cheap-in-usa-cheap-c-o-d-no-rx - best place to buy Terramycin overnight NO PRESCRIPTION;
http://chicagogigs.com/index.php/component/muscol/G/3074-garcinia-cambogia-in-uk-with-visa-or-mastercard - low price Garcinia Cambogia cash on delivery online prescriptions;
http://www.nature.com/protocolexchange/labgroups/852555 - buy discount Super ED Trial Pack fast shipping NO PRESCRIPTION;
http://chicagogigs.com/index.php/component/muscol/D/2895-dramamine-in-canada-without-rx-next-day-delivery - how to order Dramamine pharmacy WITHOUT a PRESCRIPTION;
http://www.nature.com/protocolexchange/labgroups/851715 - cheap online order Tritace cheap c.o.d. no rx;
http://www.nature.com/protocolexchange/labgroups/852385 - best prices Urispas overnight online pharmacy;
http://chicagogigs.com/index.php/component/muscol/A/2863-assurans-how-to-use-side-effects-pay-cod-no-prescription - how to purchase Assurans no script needed;
http://chicagogigs.com/index.php/component/muscol/L/3089-lipitor-supply-from-india-next-day-shipping-product - purchase Lipitor NO PRESCRIPTION overnight;
http://chicagogigs.com/index.php/component/muscol/E/2805-evecare-cheapest-prices-online-pharmacy-overnight-shipping - where to order Evecare fast shipping NO PRESCRIPTION;
http://www.nature.com/protocolexchange/labgroups/851525 - cheap price Geodon overnight NO PRESCRIPTION required;
http://chicagogigs.com/index.php/component/muscol/L/2988-lanoxin-buy-cheap-in-usa-no-prescription-quick-delivery - online pharmacy Lanoxin c.o.d. NO RX;
http://chicagogigs.com/index.php/component/muscol/L/2961-lincocin-buy-cheap-in-usa-delivered-overnight-no-rx - fast shipping Lincocin c.o.d. without rx;
http://www.nature.com/protocolexchange/labgroups/853523 - best place to buy Isoptin cash on delivery overnight;
cheap prices Pyridium in UK, overnight NO PRESCRIPTION required
Annemarie6ir
http://worldmailes.com/pharm/go.php?sid=2&search=Pyridium - >>> Want to buy Pyridium with Discount? CLICK HERE! <<<
http://www.nature.com/protocolexchange/labgroups/851325 - online Voveran c.o.d. without rx;
http://chicagogigs.com/index.php/component/muscol/S/3008-stendra-cheapest-prices-online-visa-no-rx - lowest price of Stendra next day shipping product;
http://www.nature.com/protocolexchange/labgroups/851561 - ordering Tricor with credit card NO PRESCRIPTION;
http://www.nature.com/protocolexchange/labgroups/852003 - buy Cialis Pack-90 overnight delivery no r x;
http://www.nature.com/protocolexchange/labgroups/852027 - buy at low price Grifulvin next day delivery no rx;
http://chicagogigs.com/index.php/component/muscol/L/2932-lamisil-low-cost-delivered-overnight-no-rx - safe order Lamisil shipped overnight without a prescription;
http://chicagogigs.com/index.php/component/muscol/M/3062-meclizine-low-cost-without-a-prescription - buy discount Meclizine pay with mastercard,visa,ach,echeck;
http://chicagogigs.com/index.php/component/muscol/E/2871-ed-trial-pack-fast-delivery-cheap-price-pharmacy-without-prescription - order at low price ED Trial Pack cash on delivery online prescriptions;
http://chicagogigs.com/index.php/component/muscol/M/2953-malegra-dxt-buy-cheap-in-usa-from-approved-pharmacy - buy online cheapest Malegra DXT NO PRESCRIPTION overnight;
http://chicagogigs.com/index.php/component/muscol/M/2978-minomycin-cheap-price-cheap-c-o-d-no-rx - discount prices Minomycin overnight without prescription;
http://www.nature.com/protocolexchange/labgroups/853271 - purchase at low price Isoptin Sr overnight delivery no rx;
http://chicagogigs.com/index.php/component/muscol/V/2827-v-excel-order-in-usa-pharmacy-no-prescription - cheap online order V-Excel pay with mastercard,visa,ach,echeck;
http://www.nature.com/protocolexchange/labgroups/851673 - buy at low cost Herbal Extra Power NO PRESCRIPTION next day delivery;
http://chicagogigs.com/index.php/component/muscol/E/3046-evecare-cheap-price-fast-shipping-saturday-delivery - buy discount Evecare without rx,next day delivery;
http://chicagogigs.com/index.php/component/muscol/C/3066-cleocin-fast-delivery-cheap-price-with-no-prescription - order cheapest Cleocin no script needed c.o.d. overnight;
http://chicagogigs.com/index.php/component/muscol/S/3015-super-force-jelly-cheapest-prices-overnight-no-prescription-required - buy Super Force Jelly overnight online pharmacy;
http://www.nature.com/protocolexchange/labgroups/851497 - fast delivery Suminat pay cod WITHOUT PRESCRIPTION;
http://chicagogigs.com/index.php/component/muscol/T/2841-toprol-order-in-usa-overnight-delivery-no-rx - cheap prices Toprol next day shipping product;
http://www.nature.com/protocolexchange/labgroups/851349 - buy cheap online Norvasc NO PRESCRIPTIONs needed;
http://chicagogigs.com/index.php/component/muscol/Z/2971-zetia-in-australia-in-internet-next-day-delivery - order cheap generic Zetia pay cod NO PRESCRIPTION;
http://chicagogigs.com/index.php/component/muscol/D/3044-depforce-best-buy-without-rx-next-day-delivery - what is the generic of Depforce for sale online;
http://chicagogigs.com/index.php/component/muscol/G/3085-grisactin-in-canada-fast-shipping-no-prescription - low cost Grisactin prescriptions online;
http://chicagogigs.com/index.php/component/muscol/Z/2913-zenegra-in-uk-overnight-no-prescription-required - lowest price of generic Zenegra online pharmacy overnight shipping;
http://chicagogigs.com/index.php/component/muscol/N/3065-neurontin-fast-shipping-without-a-prescription - fast delivery Neurontin NO PRESCRIPTION c.o.d.;
http://chicagogigs.com/index.php/component/muscol/T/2938-tofranil-purchase-cheap-in-usa-with-cash-on-delivery-no-rx - i want to order Tofranil in internet,next day delivery;
http://www.nature.com/protocolexchange/labgroups/851931 - buy Verapamil overnight online pharmacy;
http://www.nature.com/protocolexchange/labgroups/851661 - safe order Mestinon no script needed;
http://chicagogigs.com/index.php/component/muscol/L/3041-lozol-in-usa-prescriptions-online - we offer quality Lozol free delivery on sale;
http://chicagogigs.com/index.php/component/muscol/D/2989-depakote-fast-delivery-cheap-price-with-no-rx - where to order Depakote NO PRESCRIPTION next day delivery;
http://chicagogigs.com/index.php/component/muscol/C/2870-calan-sr-best-buy-pay-cod-no-prescription - purchase at lowest price Calan Sr with NO PRESCRIPTIONs;
http://chicagogigs.com/index.php/component/muscol/P/3053-penegra-fast-delivery-cheap-price-from-trusted-pharmacy - low cost Penegra with NO PRESCRIPTIONs;
http://www.nature.com/protocolexchange/labgroups/852997 - cheap online pharmacy Methotrexate with cash on delivery,no rx;
http://chicagogigs.com/index.php/component/muscol/B/3045-bactrim-from-indian-manufacturers-c-o-d-no-rx - how to order Bactrim WITHOUT dr PRESCRIPTION;
http://www.nature.com/protocolexchange/labgroups/851215 - buy Imitrex pharmacy NO PRESCRIPTION;
http://www.nature.com/protocolexchange/labgroups/851981 - quiqly delivery Zyrtec prescriptions online;
http://chicagogigs.com/index.php/component/muscol/A/3022-acticin-in-uk-with-cash-on-delivery-no-rx - brand or generic Acticin overnight NO PRESCRIPTION;
http://www.nature.com/protocolexchange/labgroups/851729 - fda approved Acticin overnight NO PRESCRIPTION required;
http://www.nature.com/protocolexchange/labgroups/853039 - i want to buy Furadantin online visa no rx;
http://www.nature.com/protocolexchange/labgroups/853575 - order cheap Crestor c.o.d. no script;
http://chicagogigs.com/index.php/component/muscol/V/2847-vermox-in-canada-next-day-no-prescription - mail order Vermox NO PRESCRIPTION no fees;
http://chicagogigs.com/index.php/component/muscol/P/3033-procardia-in-canada-next-day-delivery - pharmacies that sell Procardia without rx;
http://www.nature.com/protocolexchange/labgroups/851257 - cheap online order Grisactin pay cod NO PRESCRIPTION;
http://chicagogigs.com/index.php/component/muscol/C/2955-casodex-in-canada-overnight-delivery-no-rx - buy at low cost Casodex WITHOUT A PRESCRIPTION shipped overnight;
http://chicagogigs.com/index.php/component/muscol/H/3043-herbal-extra-power-cheap-price-no-prescription-c-o-d - buy online Herbal Extra Power pay cod NO PRESCRIPTION;
http://chicagogigs.com/index.php/component/muscol/L/3089-lipitor-supply-from-india-next-day-shipping-product - purchase Lipitor NO PRESCRIPTION overnight;
http://chicagogigs.com/index.php/component/muscol/C/2821-casodex-best-price-without-script - fast shipping Casodex NO PRESCRIPTION required;
http://chicagogigs.com/index.php/component/muscol/C/3080-cialis-light-pack-30-in-canada-next-day-no-prescription - buy at low cost Cialis Light Pack-30 NO PRESCRIPTION fedex / ups;
http://www.nature.com/protocolexchange/labgroups/851865 - mail order Arcoxia free delivery on sale;
http://chicagogigs.com/index.php/component/muscol/I/2986-imitrex-order-in-usa-without-a-prescription - cheap online order Imitrex NO PRESCRIPTION fast delivery;
http://chicagogigs.com/index.php/component/muscol/T/3021-theo-24-cr-cheapest-prices-for-sale-online - buy online cheapest Theo-24 Cr NO PRESCRIPTION c.o.d.;
http://chicagogigs.com/index.php/component/muscol/D/2865-danazol-fast-delivery-cheap-price-saturday-delivery - order online at low cost Danazol cash on delivery overnight;
http://www.nature.com/protocolexchange/labgroups/851437 - how can i buy Singulair NO PRESCRIPTION overnight;
http://www.nature.com/protocolexchange/labgroups/852139 - lowest price of Vigora tablet without script;
http://chicagogigs.com/index.php/component/muscol/C/2921-cefaclor-cheapest-prices-how-to-use-side-effects-information - we offer quality Cefaclor from a pharmacy WITHOUT a PRESCRIPTION;
http://www.nature.com/protocolexchange/labgroups/852187 - safe order Revatio with NO PRESCRIPTION;
http://www.nature.com/protocolexchange/labgroups/852415 - low prices Cozaar NO PRESCRIPTION pharmacy;
http://www.nature.com/protocolexchange/labgroups/851547 - purchase online Voltaren c.o.d. NO RX;
http://chicagogigs.com/index.php/component/muscol/V/3049-vermox-best-price-overnight-delivery-no-r-x - low price Vermox with NO PRESCRIPTIONs;
http://www.nature.com/protocolexchange/labgroups/851285 - discount price Parlodel delivered overnight no rx;
http://www.nature.com/protocolexchange/labgroups/851877 - buying Viramune from a pharmacy WITHOUT a PRESCRIPTION;
buy discount Lozol in France from Approved Pharmacy
Dulceeh7
http://worldmailes.com/pharm/go.php?sid=2&search=Lozol - >>> Want to buy Lozol with Discount? CLICK HERE! <<<
http://chicagogigs.com/index.php/component/muscol/C/2955-casodex-in-canada-overnight-delivery-no-rx - buy at low cost Casodex WITHOUT A PRESCRIPTION shipped overnight;
http://www.nature.com/protocolexchange/labgroups/851673 - buy at low cost Herbal Extra Power NO PRESCRIPTION next day delivery;
http://chicagogigs.com/index.php/component/muscol/S/2903-sovaldi-best-price-no-prescription-next-day-delivery - buy cheap online Sovaldi from a usa pharmacy without a prescription;
http://www.nature.com/protocolexchange/labgroups/853423 - how to purchase Ampicillin online visa no rx;
http://chicagogigs.com/index.php/component/muscol/S/2906-starlix-cheapest-prices-non-prescription - purchase at low price Starlix shipped by cash on delivery;
http://chicagogigs.com/index.php/component/muscol/L/2900-levitra-professional-how-to-use-side-effects-no-prescription-fedex-ups - fast shipping Levitra Professional no dr approval cash on delivery;
http://chicagogigs.com/index.php/component/muscol/C/2981-catapres-how-to-use-side-effects-no-prescription-fedex-ups - licensed pharmacy Catapres no script required;
http://chicagogigs.com/index.php/component/muscol/A/2931-apcalis-sx-oral-jelly-best-buy-with-no-prescriptions - buy at low cost Apcalis SX Oral Jelly NON PRESCRIPTION;
http://www.nature.com/protocolexchange/labgroups/851797 - cheapest pills Dramamine overnight delivery without a rx;
http://chicagogigs.com/index.php/component/muscol/C/2879-cystone-cheapest-prices-with-cash-on-delivery-no-rx - purchase at lowest price Cystone pharmacy WITHOUT a PRESCRIPTION;
http://chicagogigs.com/index.php/component/muscol/V/2934-v-gel-best-price-no-prior-prescription - cheapest price V-gel free delivery on sale;
http://www.nature.com/protocolexchange/labgroups/853371 - order Verampil for sale online;
http://www.nature.com/protocolexchange/labgroups/853063 - buy online Slimfast without a rx overnight;
http://www.nature.com/protocolexchange/labgroups/851715 - cheap online order Tritace cheap c.o.d. no rx;
http://www.nature.com/protocolexchange/labgroups/851215 - buy Imitrex pharmacy NO PRESCRIPTION;
http://www.nature.com/protocolexchange/labgroups/852139 - lowest price of Vigora tablet without script;
http://www.nature.com/protocolexchange/labgroups/852269 - ordering Cozaar c.o.d. without rx;
http://chicagogigs.com/index.php/component/muscol/B/3051-bactrim-in-uk-c-o-d-without-prescription - buy cheap online Bactrim without doctor prescription;
http://chicagogigs.com/index.php/component/muscol/A/2840-astelin-in-canada-from-a-pharmacy-without-a-prescription - online Astelin saturday delivery;
http://chicagogigs.com/index.php/component/muscol/V/2887-venlor-best-buy-in-internet-next-day-delivery - buy cheap Venlor pharmacy WITHOUT a PRESCRIPTION;
http://chicagogigs.com/index.php/component/muscol/E/2946-effexor-cheap-pharmacy-pay-cod-without-prescription - how much Effexor shipped by cash on delivery;
http://chicagogigs.com/index.php/component/muscol/Z/3005-zebeta-in-uk-no-prescription - fast shipping Zebeta delivered overnight no rx;
http://chicagogigs.com/index.php/component/muscol/E/3077-elocon-best-price-cash-on-delivery - where can i purchase Elocon cheap no rx required;
http://www.nature.com/protocolexchange/labgroups/852203 - where can i purchase Grisactin NO PRESCRIPTION overnight;
http://chicagogigs.com/index.php/component/muscol/K/2861-kemadrin-in-canada-c-o-d-no-script - order cheap online Kemadrin next day NO PRESCRIPTION needed;
http://chicagogigs.com/index.php/component/muscol/M/2792-micardis-buy-cheap-in-usa-without-script - buy safety Micardis WITHOUT A PRESCRIPTION shipped overnight;
http://www.nature.com/protocolexchange/labgroups/851949 - buy cheap online Panadol no script next day delivery;
http://chicagogigs.com/index.php/component/muscol/L/2803-levlen-in-canada-c-o-d-overnight-no-rx - i want to buy Levlen pharmacy NO PRESCRIPTION;
http://www.nature.com/protocolexchange/labgroups/852571 - low price Provera overnight delivery no rx;
http://chicagogigs.com/index.php/component/muscol/V/2853-vigrx-plus-purchase-cheap-in-usa-no-prescription-overnight - what is the generic of VigRX Plus with NO PRESCRIPTIONs;
http://chicagogigs.com/index.php/component/muscol/P/3033-procardia-in-canada-next-day-delivery - pharmacies that sell Procardia without rx;
http://chicagogigs.com/index.php/component/muscol/E/2807-etodolac-in-canada-without-prescription-overnight - fda approved Etodolac pharmacy without prescription;
http://chicagogigs.com/index.php/component/muscol/D/2843-differin-supply-from-india-no-script-required - cheapest Differin from a Canadian pharmacy;
http://chicagogigs.com/index.php/component/muscol/T/2937-tadacip-supply-from-india-same-day-delivery-no-prescription - buy safety Tadacip without a rx overnight;
http://www.nature.com/protocolexchange/labgroups/851877 - buying Viramune from a pharmacy WITHOUT a PRESCRIPTION;
http://chicagogigs.com/index.php/component/muscol/A/3036-aciphex-supply-from-india-no-prior-prescription - best prices Aciphex at discounted prices;
http://chicagogigs.com/index.php/component/muscol/M/2893-manforce-cheap-price-from-trusted-pharmacy - price of Manforce without doctor prescription;
http://chicagogigs.com/index.php/component/muscol/F/2877-flibanserin-supply-from-india-overseas-with-no-prescriptions - best place to buy Flibanserin overnight delivery no r x;
http://chicagogigs.com/index.php/component/muscol/L/2932-lamisil-low-cost-delivered-overnight-no-rx - safe order Lamisil shipped overnight without a prescription;
http://chicagogigs.com/index.php/component/muscol/B/3027-baclofen-fast-delivery-cheap-price-non-prescription - discount prices Baclofen online pharmacy overnight shipping;
http://www.nature.com/protocolexchange/labgroups/852365 - cheap price Suprax no script needed c.o.d. overnight;
http://chicagogigs.com/index.php/component/muscol/I/2930-imitrex-best-buy-no-script-needed-c-o-d-overnight - buy cheap Imitrex pay with mastercard,visa,ach,echeck;
http://www.nature.com/protocolexchange/labgroups/852307 - purchase online Colospa WITHOUT PRESCRIPTION overnight;
http://chicagogigs.com/index.php/component/muscol/Z/3013-zovirax-purchase-cheap-in-usa-overnight-without-a-prescription - buy at low price Zovirax pay with mastercard,visa,ach,echeck;
http://chicagogigs.com/index.php/component/muscol/S/3039-stromectol-cheap-price-online-pharmacy-no-rx-required - buy discount Stromectol cash on delivery online prescriptions;
http://chicagogigs.com/index.php/component/muscol/C/2926-cialis-light-pack-60-buy-cheap-in-usa-no-rx-fast-worldwide-shipping - cheapest price Cialis Light Pack-60 shipped overnight without a prescription;
http://chicagogigs.com/index.php/component/muscol/S/2975-super-kamagra-supply-from-india-overnight-no-prescription-required - cheap prices Super Kamagra c.o.d. NO PRESCRIPTION;
http://chicagogigs.com/index.php/component/muscol/G/2883-garcinia-cambogia-best-buy-cheap-no-rx-required - purchase cheapest Garcinia Cambogia cheap no rx required;
http://chicagogigs.com/index.php/component/muscol/F/3035-floxin-best-buy-no-prescription-fedex-ups - where can i purchase Floxin pay cod WITHOUT PRESCRIPTION;
http://chicagogigs.com/index.php/component/muscol/S/3015-super-force-jelly-cheapest-prices-overnight-no-prescription-required - buy Super Force Jelly overnight online pharmacy;
http://www.nature.com/protocolexchange/labgroups/853353 - cheapest prices Glycomet overnight saturday delivery NO PRESCRIPTION;
http://chicagogigs.com/index.php/component/muscol/D/3020-dapsone-order-in-usa-no-prescription-required - i want to order Dapsone next day delivery;
http://www.nature.com/protocolexchange/labgroups/851285 - discount price Parlodel delivered overnight no rx;
http://www.nature.com/protocolexchange/labgroups/851245 - low prices for generic Keflex NO PRESCRIPTION quick delivery;
http://chicagogigs.com/index.php/component/muscol/E/3042-ed-trial-pack-fast-delivery-cheap-price-with-cash-on-delivery-no-rx - where can i purchase ED Trial Pack free worldwide shipping;
http://chicagogigs.com/index.php/component/muscol/X/2958-xeloda-in-uk-same-day-delivery-no-prescription - cheap generic Xeloda delivery NO PRESCRIPTION;
http://chicagogigs.com/index.php/component/muscol/A/2911-aciphex-cheap-price-delivery-no-prescription - we offer quality Aciphex overnight NO PRESCRIPTION required;
http://chicagogigs.com/index.php/component/muscol/U/3003-uniphyl-cr-best-buy-no-prescription-no-fees - cheapest Uniphyl Cr NO SCRIPT required express delivery;
http://chicagogigs.com/index.php/component/muscol/T/2933-tadora-best-buy-shipped-by-cash-on-delivery - order cheapest Tadora online pharmacy overnight shipping;
http://www.nature.com/protocolexchange/labgroups/852505 - order cheap online Viagra Pack-30 pay with mastercard,visa,ach,echeck;
cheap price Catapres in Romania cash on delivery
Serafinazce
http://worldmailes.com/pharm/go.php?sid=2&search=Catapres - >>> Want to buy Catapres with Discount? CLICK HERE! <<<
http://chicagogigs.com/index.php/component/muscol/V/2853-vigrx-plus-purchase-cheap-in-usa-no-prescription-overnight - what is the generic of VigRX Plus with NO PRESCRIPTIONs;
http://chicagogigs.com/index.php/component/muscol/X/2958-xeloda-in-uk-same-day-delivery-no-prescription - cheap generic Xeloda delivery NO PRESCRIPTION;
http://chicagogigs.com/index.php/component/muscol/C/2990-claritin-cheap-price-without-dr-prescription - how to order Claritin delivered overnight no rx;
http://www.nature.com/protocolexchange/labgroups/853541 - cheapest price to order Neoral without rx,next day delivery;
http://www.nature.com/protocolexchange/labgroups/851877 - buying Viramune from a pharmacy WITHOUT a PRESCRIPTION;
http://chicagogigs.com/index.php/component/muscol/K/2991-keftab-low-cost-same-day-delivery-no-prescription - discount Keftab with overnight delivery;
http://chicagogigs.com/index.php/component/muscol/C/2955-casodex-in-canada-overnight-delivery-no-rx - buy at low cost Casodex WITHOUT A PRESCRIPTION shipped overnight;
http://chicagogigs.com/index.php/component/muscol/C/2981-catapres-how-to-use-side-effects-no-prescription-fedex-ups - licensed pharmacy Catapres no script required;
http://chicagogigs.com/index.php/component/muscol/H/3043-herbal-extra-power-cheap-price-no-prescription-c-o-d - buy online Herbal Extra Power pay cod NO PRESCRIPTION;
http://chicagogigs.com/index.php/component/muscol/Z/2971-zetia-in-australia-in-internet-next-day-delivery - order cheap generic Zetia pay cod NO PRESCRIPTION;
http://chicagogigs.com/index.php/component/muscol/M/2790-methotrexate-cheapest-prices-with-overnight-delivery - brand or generic Methotrexate c.o.d. NO PRESCRIPTION;
http://www.nature.com/protocolexchange/labgroups/852713 - discount prices Prilosec saturday delivery;
http://chicagogigs.com/index.php/component/muscol/B/3002-betapace-supply-from-india-overnight-saturday-delivery-no-prescription - buy at low cost Betapace NO PRESCRIPTION quick delivery;
http://www.nature.com/protocolexchange/labgroups/851903 - generic drugs Levitra Pack-30 FREE PRESCRIPTION drug;
http://chicagogigs.com/index.php/component/muscol/B/2985-beloc-best-buy-from-approved-pharmacy - order cheap generic Beloc pay with mastercard,visa,ach,echeck;
http://chicagogigs.com/index.php/component/muscol/S/2813-soft-pack-40-in-uk-free-prescription-drug - order cheapest Soft Pack-40 next day shipping product;
http://chicagogigs.com/index.php/component/muscol/H/2974-herbal-max-gun-power-cheap-pharmacy-next-day-no-prescription - order cheap generic Herbal Max Gun Power c.o.d. saturday delivery;
http://chicagogigs.com/index.php/component/muscol/R/2914-rulide-best-price-non-prescription-needed - licensed pharmacy Rulide overseas with NO PRESCRIPTIONs;
http://www.nature.com/protocolexchange/labgroups/852215 - purchase online Ceclor CD WITHOUT dr PRESCRIPTION;
http://chicagogigs.com/index.php/component/muscol/B/3027-baclofen-fast-delivery-cheap-price-non-prescription - discount prices Baclofen online pharmacy overnight shipping;
http://chicagogigs.com/index.php/component/muscol/T/3014-theo-24-cr-supply-from-india-shipped-overnight-without-a-prescription - cheapest prices Theo-24 Cr WITHOUT PRESCRIPTION;
http://chicagogigs.com/index.php/component/muscol/V/2894-viagra-soft-cheap-pharmacy-shipped-by-cash-on-delivery - best place to buy Viagra Soft c.o.d. NO PRESCRIPTION;
http://chicagogigs.com/index.php/component/muscol/L/2904-lanoxin-purchase-cheap-in-usa-from-a-usa-pharmacy-without-a-prescription - online Lanoxin no rx, fast worldwide shipping;
http://www.nature.com/protocolexchange/labgroups/852853 - order cheap Lioresal online pharmacy overnight shipping;
http://www.nature.com/protocolexchange/labgroups/852299 - buy discount Ashwagandha from a Canadian pharmacy;
http://chicagogigs.com/index.php/component/muscol/V/3070-verampil-in-usa-from-a-pharmacy-without-a-prescription - i want to buy Verampil overnight without a prescription;
http://chicagogigs.com/index.php/component/muscol/C/2888-copegus-low-cost-cheap-no-rx-required - online pharmacy Copegus c.o.d. without prescription;
http://chicagogigs.com/index.php/component/muscol/P/2918-paxil-in-uk-no-prescription-needed - buying at lowest price Paxil c.o.d. NO RX;
http://www.nature.com/protocolexchange/labgroups/852415 - low prices Cozaar NO PRESCRIPTION pharmacy;
http://www.nature.com/protocolexchange/labgroups/853151 - buy at low price Geodon with no rx;
http://www.nature.com/protocolexchange/labgroups/852781 - cheap generic Indocin NO PRESCRIPTION pharmacy;
http://www.nature.com/protocolexchange/labgroups/851225 - fast shipping Furadantin shipped overnight without a prescription;
http://www.nature.com/protocolexchange/labgroups/851787 - order cheap Arcoxia with cash on delivery,no rx;
http://chicagogigs.com/index.php/component/muscol/L/2988-lanoxin-buy-cheap-in-usa-no-prescription-quick-delivery - online pharmacy Lanoxin c.o.d. NO RX;
http://www.nature.com/protocolexchange/labgroups/851337 - order Ticlid NO SCRIPT required express delivery;
http://www.nature.com/protocolexchange/labgroups/851257 - cheap online order Grisactin pay cod NO PRESCRIPTION;
http://chicagogigs.com/index.php/component/muscol/V/3049-vermox-best-price-overnight-delivery-no-r-x - low price Vermox with NO PRESCRIPTIONs;
http://www.nature.com/protocolexchange/labgroups/851763 - discount Himcolin in internet drugs overnight;
http://chicagogigs.com/index.php/component/muscol/C/3066-cleocin-fast-delivery-cheap-price-with-no-prescription - order cheapest Cleocin no script needed c.o.d. overnight;
http://chicagogigs.com/index.php/component/muscol/H/2845-herbal-extra-power-cheap-price-fast-shipping-non-prescription-needed - fda approved Herbal Extra Power c.o.d. without rx;
http://chicagogigs.com/index.php/component/muscol/C/2870-calan-sr-best-buy-pay-cod-no-prescription - purchase at lowest price Calan Sr with NO PRESCRIPTIONs;
http://chicagogigs.com/index.php/component/muscol/U/3003-uniphyl-cr-best-buy-no-prescription-no-fees - cheapest Uniphyl Cr NO SCRIPT required express delivery;
http://www.nature.com/protocolexchange/labgroups/853123 - buy online cheapest Lozol c.o.d. no script;
http://chicagogigs.com/index.php/component/muscol/I/2986-imitrex-order-in-usa-without-a-prescription - cheap online order Imitrex NO PRESCRIPTION fast delivery;
http://chicagogigs.com/index.php/component/muscol/A/2866-acyclovir-cream-5-from-indian-manufacturers-no-prescription - brand or generic Acyclovir cream 5% FREE PRESCRIPTION drug;
http://chicagogigs.com/index.php/component/muscol/T/3048-toprol-xl-purchase-cheap-in-usa-free-worldwide-shipping - generic drugs Toprol Xl NO PRESCRIPTION;
http://www.nature.com/protocolexchange/labgroups/853363 - lowest price Trandate at discounted prices;
http://www.nature.com/protocolexchange/labgroups/852317 - discount prices Dulcolax free delivery on sale;
http://www.nature.com/protocolexchange/labgroups/853083 - ordering Trimox overnight without a prescription;
http://chicagogigs.com/index.php/component/muscol/A/3037-anafranil-best-price-without-a-prescription-shipped-overnight - lowest price of generic Anafranil shipped by cash on delivery;
http://www.nature.com/protocolexchange/labgroups/851473 - how to buy Super Active Pack-20 for sale online;
http://www.nature.com/protocolexchange/labgroups/851297 - cheapest Female Cialis free worldwide shipping;
http://chicagogigs.com/index.php/component/muscol/R/3040-rocaltrol-how-to-use-side-effects-overnight-without-a-prescription - where can i order Rocaltrol c.o.d. without rx;
http://chicagogigs.com/index.php/component/muscol/S/2906-starlix-cheapest-prices-non-prescription - purchase at low price Starlix shipped by cash on delivery;
http://chicagogigs.com/index.php/component/muscol/B/2947-bupron-sr-in-usa-for-sale-online - where to buy Bupron SR cheap no rx required;
http://chicagogigs.com/index.php/component/muscol/L/3089-lipitor-supply-from-india-next-day-shipping-product - purchase Lipitor NO PRESCRIPTION overnight;
http://www.nature.com/protocolexchange/labgroups/851639 - where to order Tofranil no script required;
http://chicagogigs.com/index.php/component/muscol/N/2849-neurontin-fast-delivery-cheap-price-next-day-no-prescription - price of Neurontin WITHOUT dr PRESCRIPTION;
http://www.nature.com/protocolexchange/labgroups/852761 - quality generic Shallaki no script needed;
http://chicagogigs.com/index.php/component/muscol/G/2883-garcinia-cambogia-best-buy-cheap-no-rx-required - purchase cheapest Garcinia Cambogia cheap no rx required;
quality generic ED Medium Pack in Sweden with overnight delivery
Delana2i9
http://worldmailes.com/pharm/go.php?sid=2&search=ED Medium Pack - >>> Want to buy ED Medium Pack with Discount? CLICK HERE! <<<
http://chicagogigs.com/index.php/component/muscol/L/2859-loxitane-from-indian-manufacturers-no-prescription-c-o-d - cheapest price to order Loxitane no script needed c.o.d. overnight;
http://chicagogigs.com/index.php/component/muscol/M/2907-maxalt-cheap-pharmacy-in-internet-drugs-overnight - ordering at lowest price Maxalt no dr approval cash on delivery;
http://www.nature.com/protocolexchange/labgroups/852373 - what is the generic of Cystone in internet,next day delivery;
http://chicagogigs.com/index.php/component/muscol/S/2992-sinemet-in-usa-without-rx - pharmacies that sell Sinemet free delivery on sale;
http://chicagogigs.com/index.php/component/muscol/M/2984-man-xxx-buy-cheap-in-usa-fast-shipping-no-prescription - mail order Man XXX pharmacy NO PRESCRIPTION;
http://www.nature.com/protocolexchange/labgroups/853423 - how to purchase Ampicillin online visa no rx;
http://chicagogigs.com/index.php/component/muscol/D/2804-dostinex-cheapest-prices-without-prescription - cheap price Dostinex overnight delivery without a rx;
http://chicagogigs.com/index.php/component/muscol/R/2872-robaxin-purchase-cheap-in-usa-no-prescription-c-o-d - purchase cheap online Robaxin overnight online pharmacy;
http://chicagogigs.com/index.php/component/muscol/M/2860-microzide-best-price-non-prescription-needed - low cost Microzide NO PRESCRIPTION fast delivery;
http://chicagogigs.com/index.php/component/muscol/L/2988-lanoxin-buy-cheap-in-usa-no-prescription-quick-delivery - online pharmacy Lanoxin c.o.d. NO RX;
http://chicagogigs.com/index.php/component/muscol/G/3034-grifulvin-fast-shipping-no-prescription-fast-delivery - where to order Grifulvin c.o.d. saturday delivery;
http://chicagogigs.com/index.php/component/muscol/A/2931-apcalis-sx-oral-jelly-best-buy-with-no-prescriptions - buy at low cost Apcalis SX Oral Jelly NON PRESCRIPTION;
http://chicagogigs.com/index.php/component/muscol/S/3026-sporanox-buy-cheap-in-usa-shipped-with-no-prescription - where can i buy Sporanox in internet,next day delivery;
http://chicagogigs.com/index.php/component/muscol/T/2841-toprol-order-in-usa-overnight-delivery-no-rx - cheap prices Toprol next day shipping product;
http://www.nature.com/protocolexchange/labgroups/853575 - order cheap Crestor c.o.d. no script;
http://chicagogigs.com/index.php/component/muscol/L/2999-lasix-cheapest-prices-free-worldwide-shipping - cheap prices Lasix WITHOUT A PRESCRIPTION shipped overnight;
http://chicagogigs.com/index.php/component/muscol/E/2935-eulexin-order-in-usa-how-to-use-side-effects-information - how to purchase Eulexin WITHOUT dr PRESCRIPTION;
http://www.nature.com/protocolexchange/labgroups/851833 - generic drugs Viagra online pharmacy,NO RX required;
http://www.nature.com/protocolexchange/labgroups/851487 - brand or generic Kamagra Effervescent no rx, fast worldwide shipping;
http://www.nature.com/protocolexchange/labgroups/853015 - buy online cheapest Etodolac pay cod NO PRESCRIPTION;
http://chicagogigs.com/index.php/component/muscol/P/3053-penegra-fast-delivery-cheap-price-from-trusted-pharmacy - low cost Penegra with NO PRESCRIPTIONs;
http://chicagogigs.com/index.php/component/muscol/N/2829-noroxin-fast-shipping-online-pharmacy-overnight-shipping - purchase online Noroxin from a usa pharmacy without a prescription;
http://chicagogigs.com/index.php/component/muscol/V/3054-vp-gl-fast-shipping-no-prior-script-overnight - ordering online VP-GL in internet drugs overnight;
http://chicagogigs.com/index.php/component/muscol/S/3030-singulair-in-australia-with-no-prescriptions - ordering safety Singulair NO PRESCRIPTION required;
http://chicagogigs.com/index.php/component/muscol/S/2975-super-kamagra-supply-from-india-overnight-no-prescription-required - cheap prices Super Kamagra c.o.d. NO PRESCRIPTION;
http://chicagogigs.com/index.php/component/muscol/L/2880-levitra-pack-90-from-indian-manufacturers-no-script-required-express-delivery - fast shipping Levitra Pack-90 fast shipping NO PRESCRIPTION;
http://www.nature.com/protocolexchange/labgroups/852415 - low prices Cozaar NO PRESCRIPTION pharmacy;
http://www.nature.com/protocolexchange/labgroups/851473 - how to buy Super Active Pack-20 for sale online;
http://chicagogigs.com/index.php/component/muscol/T/2937-tadacip-supply-from-india-same-day-delivery-no-prescription - buy safety Tadacip without a rx overnight;
http://www.nature.com/protocolexchange/labgroups/853123 - buy online cheapest Lozol c.o.d. no script;
http://www.nature.com/protocolexchange/labgroups/851639 - where to order Tofranil no script required;
http://www.nature.com/protocolexchange/labgroups/853541 - cheapest price to order Neoral without rx,next day delivery;
http://www.nature.com/protocolexchange/labgroups/851763 - discount Himcolin in internet drugs overnight;
http://chicagogigs.com/index.php/component/muscol/N/2849-neurontin-fast-delivery-cheap-price-next-day-no-prescription - price of Neurontin WITHOUT dr PRESCRIPTION;
http://chicagogigs.com/index.php/component/muscol/G/2809-glucotrol-from-indian-manufacturers-no-prescription - we offer quality Glucotrol pharmacy NO PRESCRIPTION;
http://chicagogigs.com/index.php/component/muscol/A/2840-astelin-in-canada-from-a-pharmacy-without-a-prescription - online Astelin saturday delivery;
http://chicagogigs.com/index.php/component/muscol/E/2822-erythromycin-order-in-usa-without-prescription-overnight - cheap price Erythromycin no prior script overnight;
http://chicagogigs.com/index.php/component/muscol/B/2830-buspar-order-in-usa-free-prescription-drug - best place to buy Buspar for sale online;
http://chicagogigs.com/index.php/component/muscol/O/2960-orlistat-best-buy-no-script-needed - how to buy Orlistat from a usa pharmacy without a prescription;
http://chicagogigs.com/index.php/component/muscol/X/2958-xeloda-in-uk-same-day-delivery-no-prescription - cheap generic Xeloda delivery NO PRESCRIPTION;
http://www.nature.com/protocolexchange/labgroups/852077 - purchase at lowest price Monoket same day delivery NO PRESCRIPTION;
http://chicagogigs.com/index.php/component/muscol/T/2938-tofranil-purchase-cheap-in-usa-with-cash-on-delivery-no-rx - i want to order Tofranil in internet,next day delivery;
http://chicagogigs.com/index.php/component/muscol/N/2874-neoral-in-canada-no-prescription-required - buy Neoral cash on delivery overnight;
http://chicagogigs.com/index.php/component/muscol/R/2968-robaxin-cheap-price-overnight-without-a-prescription - order cheap Robaxin NO PRESCRIPTION needed;
http://chicagogigs.com/index.php/component/muscol/E/2942-estrace-order-in-usa-online-visa-no-rx - buy at low cost Estrace shipped overnight without a prescription;
http://chicagogigs.com/index.php/component/muscol/Z/2856-zyprexa-best-buy-shipped-by-cash-on-delivery - cheapest Zyprexa no script next day delivery;
http://www.nature.com/protocolexchange/labgroups/853441 - how can i buy Coumadin NO PRESCRIPTION no fees;
http://www.nature.com/protocolexchange/labgroups/853151 - buy at low price Geodon with no rx;
http://chicagogigs.com/index.php/component/muscol/L/2965-liv-52-drops-in-usa-with-visa-or-mastercard - quality generic LIV.52 drops no script required;
http://chicagogigs.com/index.php/component/muscol/M/2910-menosan-low-cost-cash-on-delivery-overnight - purchase at low price Menosan cheap c.o.d. no rx;
http://www.nature.com/protocolexchange/labgroups/852571 - low price Provera overnight delivery no rx;
http://www.nature.com/protocolexchange/labgroups/853523 - best place to buy Isoptin cash on delivery overnight;
http://www.nature.com/protocolexchange/labgroups/851823 - purchase cheapest Viagra Professional overnight delivery no rx;
http://www.nature.com/protocolexchange/labgroups/851627 - licensed pharmacy Lincocin with cash on delivery,no rx;
http://www.nature.com/protocolexchange/labgroups/851215 - buy Imitrex pharmacy NO PRESCRIPTION;
http://www.nature.com/protocolexchange/labgroups/851233 - purchase cheapest Voveran with no rx;
http://chicagogigs.com/index.php/component/muscol/K/3067-kamagra-in-canada-no-rx-required - how to purchase Kamagra no prior prescription;
http://www.nature.com/protocolexchange/labgroups/853371 - order Verampil for sale online;
http://chicagogigs.com/index.php/component/muscol/C/2888-copegus-low-cost-cheap-no-rx-required - online pharmacy Copegus c.o.d. without prescription;
http://www.nature.com/protocolexchange/labgroups/852713 - discount prices Prilosec saturday delivery;
cheap price of Bactrim in Romania prescriptions online
Viviennezdd
http://worldmailes.com/pharm/go.php?sid=2&search=Bactrim - >>> Want to buy Bactrim with Discount? CLICK HERE! <<<
http://chicagogigs.com/index.php/component/muscol/L/3009-levitra-pack-30-cheap-pharmacy-without-a-prescription-shipped-overnight - lowest price of generic Levitra Pack-30 overnight delivery without a rx;
http://chicagogigs.com/index.php/component/muscol/M/2905-manforce-from-indian-manufacturers-same-day-delivery-no-prescription - cheapest price Manforce tablet without script;
http://chicagogigs.com/index.php/component/muscol/A/3037-anafranil-best-price-without-a-prescription-shipped-overnight - lowest price of generic Anafranil shipped by cash on delivery;
http://www.nature.com/protocolexchange/labgroups/851925 - where can i purchase ED Super Advanced Pack without doctor prescription;
http://www.nature.com/protocolexchange/labgroups/851497 - fast delivery Suminat pay cod WITHOUT PRESCRIPTION;
http://chicagogigs.com/index.php/component/muscol/L/3029-lopid-best-price-shipped-by-cash-on-delivery - we offer quality Lopid no prior script overnight;
http://www.nature.com/protocolexchange/labgroups/851833 - generic drugs Viagra online pharmacy,NO RX required;
http://www.nature.com/protocolexchange/labgroups/853405 - low cost Super Avana NO PRESCRIPTION needed;
http://chicagogigs.com/index.php/component/muscol/V/2846-vitamin-b12-best-price-without-a-prescription - online pharmacy Vitamin B12 without doctor prescription;
http://chicagogigs.com/index.php/component/muscol/N/2829-noroxin-fast-shipping-online-pharmacy-overnight-shipping - purchase online Noroxin from a usa pharmacy without a prescription;
http://www.nature.com/protocolexchange/labgroups/851487 - brand or generic Kamagra Effervescent no rx, fast worldwide shipping;
http://chicagogigs.com/index.php/component/muscol/T/2841-toprol-order-in-usa-overnight-delivery-no-rx - cheap prices Toprol next day shipping product;
http://www.nature.com/protocolexchange/labgroups/851903 - generic drugs Levitra Pack-30 FREE PRESCRIPTION drug;
http://www.nature.com/protocolexchange/labgroups/852399 - buying generic Mysoline NO PRESCRIPTION next day delivery;
http://chicagogigs.com/index.php/component/muscol/R/2952-remeron-in-canada-overnight-without-a-prescription - low prices Remeron with credit card NO PRESCRIPTION;
http://www.nature.com/protocolexchange/labgroups/851257 - cheap online order Grisactin pay cod NO PRESCRIPTION;
http://www.nature.com/protocolexchange/labgroups/852003 - buy Cialis Pack-90 overnight delivery no r x;
http://www.nature.com/protocolexchange/labgroups/851895 - purchase Rhinocort for sale online;
http://chicagogigs.com/index.php/component/muscol/A/2917-abana-in-canada-pharmacy-without-a-prescription - best prices Abana NO PRESCRIPTION pharmacy;
http://chicagogigs.com/index.php/component/muscol/Z/3005-zebeta-in-uk-no-prescription - fast shipping Zebeta delivered overnight no rx;
http://chicagogigs.com/index.php/component/muscol/G/3034-grifulvin-fast-shipping-no-prescription-fast-delivery - where to order Grifulvin c.o.d. saturday delivery;
http://www.nature.com/protocolexchange/labgroups/852525 - where to get Famvir NO PRESCRIPTION next day delivery;
http://chicagogigs.com/index.php/component/muscol/G/3085-grisactin-in-canada-fast-shipping-no-prescription - low cost Grisactin prescriptions online;
http://chicagogigs.com/index.php/component/muscol/E/2832-ed-soft-medium-pack-best-buy-pay-cod-no-prescription - how can i buy ED Soft Medium Pack online consulation with NO PRESCRIPTION;
http://chicagogigs.com/index.php/component/muscol/R/3040-rocaltrol-how-to-use-side-effects-overnight-without-a-prescription - where can i order Rocaltrol c.o.d. without rx;
http://www.nature.com/protocolexchange/labgroups/851697 - where can i order Suprax how to use,side effects,information;
http://chicagogigs.com/index.php/component/muscol/D/3020-dapsone-order-in-usa-no-prescription-required - i want to order Dapsone next day delivery;
http://www.nature.com/protocolexchange/labgroups/851823 - purchase cheapest Viagra Professional overnight delivery no rx;
http://www.nature.com/protocolexchange/labgroups/852463 - fast shipping Estrace no prior prescription;
http://www.nature.com/protocolexchange/labgroups/852087 - cheap online order Cialis no rx required;
http://chicagogigs.com/index.php/component/muscol/Z/2856-zyprexa-best-buy-shipped-by-cash-on-delivery - cheapest Zyprexa no script next day delivery;
http://chicagogigs.com/index.php/component/muscol/L/2852-leukeran-low-cost-prescriptions-online - cheap online order Leukeran no rx required;
http://chicagogigs.com/index.php/component/muscol/G/2976-grifulvin-v-from-indian-manufacturers-pay-with-mastercard-visa-ach-echeck - low cost Grifulvin V in internet,next day delivery;
http://www.nature.com/protocolexchange/labgroups/851787 - order cheap Arcoxia with cash on delivery,no rx;
http://www.nature.com/protocolexchange/labgroups/851993 - discount prices Combipres with no rx;
http://chicagogigs.com/index.php/component/muscol/S/3015-super-force-jelly-cheapest-prices-overnight-no-prescription-required - buy Super Force Jelly overnight online pharmacy;
http://chicagogigs.com/index.php/component/muscol/E/2936-eldepryl-from-indian-manufacturers-next-day-no-prescription - order cheapest Eldepryl tablet without script;
http://chicagogigs.com/index.php/component/muscol/X/2958-xeloda-in-uk-same-day-delivery-no-prescription - cheap generic Xeloda delivery NO PRESCRIPTION;
http://www.nature.com/protocolexchange/labgroups/852347 - price of Erectalis no rx required;
http://chicagogigs.com/index.php/component/muscol/K/3097-kamagra-pack-15-purchase-cheap-in-usa-how-to-use-side-effects-information - mail order Kamagra Pack-15 c.o.d. NO RX;
http://www.nature.com/protocolexchange/labgroups/853289 - online pharmacy Bactrim next day NO PRESCRIPTION;
http://chicagogigs.com/index.php/component/muscol/O/2960-orlistat-best-buy-no-script-needed - how to buy Orlistat from a usa pharmacy without a prescription;
http://www.nature.com/protocolexchange/labgroups/852571 - low price Provera overnight delivery no rx;
http://www.nature.com/protocolexchange/labgroups/851437 - how can i buy Singulair NO PRESCRIPTION overnight;
http://chicagogigs.com/index.php/component/muscol/F/2964-female-viagra-fast-shipping-pay-cod-without-prescription - licensed pharmacy Female Viagra with NO PRESCRIPTION;
http://www.nature.com/protocolexchange/labgroups/853559 - ordering safety Styplon c.o.d overnight no rx;
http://chicagogigs.com/index.php/component/muscol/T/3014-theo-24-cr-supply-from-india-shipped-overnight-without-a-prescription - cheapest prices Theo-24 Cr WITHOUT PRESCRIPTION;
http://chicagogigs.com/index.php/component/muscol/S/3026-sporanox-buy-cheap-in-usa-shipped-with-no-prescription - where can i buy Sporanox in internet,next day delivery;
http://chicagogigs.com/index.php/component/muscol/K/2861-kemadrin-in-canada-c-o-d-no-script - order cheap online Kemadrin next day NO PRESCRIPTION needed;
http://www.nature.com/protocolexchange/labgroups/851453 - purchase at lowest price Grisactin in internet drugs overnight;
http://www.nature.com/protocolexchange/labgroups/852593 - indian generic Elocon cash on delivery online prescriptions;
http://chicagogigs.com/index.php/component/muscol/V/2951-viagra-gold-vigour-in-australia-no-prescription-needed - quiqly delivery Viagra Gold - Vigour overnight without dr approval;
http://chicagogigs.com/index.php/component/muscol/A/3068-albenza-best-price-shipped-with-no-prescription - quiqly delivery Albenza next day NO PRESCRIPTION needed;
http://www.nature.com/protocolexchange/labgroups/852427 - purchase at low cost Cialis Pack-60 online pharmacy overnight shipping;
http://chicagogigs.com/index.php/component/muscol/F/3035-floxin-best-buy-no-prescription-fedex-ups - where can i purchase Floxin pay cod WITHOUT PRESCRIPTION;
http://www.nature.com/protocolexchange/labgroups/852317 - discount prices Dulcolax free delivery on sale;
http://chicagogigs.com/index.php/component/muscol/D/2804-dostinex-cheapest-prices-without-prescription - cheap price Dostinex overnight delivery without a rx;
http://www.nature.com/protocolexchange/labgroups/851981 - quiqly delivery Zyrtec prescriptions online;
http://www.nature.com/protocolexchange/labgroups/853547 - ordering online Ampicillin NO PRESCRIPTION;
http://www.nature.com/protocolexchange/labgroups/851661 - safe order Mestinon no script needed;
cheapest price to order Meclizine in Italia overnight saturday delivery NO PRESCRIPTION
Estella25m
http://worldmailes.com/pharm/go.php?sid=2&search=Meclizine - >>> Want to buy Meclizine with Discount? CLICK HERE! <<<
http://chicagogigs.com/index.php/component/muscol/F/2816-fulvicin-supply-from-india-no-script-required-express-delivery - order at low price Fulvicin without script;
http://chicagogigs.com/index.php/component/muscol/V/3052-viagra-pack-90-cheap-price-saturday-delivery - buy safety Viagra Pack-90 how to use,side effects,information;
http://chicagogigs.com/index.php/component/muscol/M/2909-mobic-order-in-usa-no-prescription-needed - cheap price of Mobic delivered overnight no rx;
http://chicagogigs.com/index.php/component/muscol/E/2942-estrace-order-in-usa-online-visa-no-rx - buy at low cost Estrace shipped overnight without a prescription;
http://chicagogigs.com/index.php/component/muscol/T/2797-tadora-fast-delivery-cheap-price-no-prescription-quick-delivery - where can i purchase Tadora free delivery on sale;
http://www.nature.com/protocolexchange/labgroups/851325 - online Voveran c.o.d. without rx;
http://chicagogigs.com/index.php/component/muscol/G/2793-genegra-fast-delivery-cheap-price-overnight-saturday-delivery-no-prescription - ordering at lowest price Genegra NO PRESCRIPTION next day delivery;
http://chicagogigs.com/index.php/component/muscol/V/2878-viagra-pack-90-cheap-pharmacy-free-worldwide-shipping - low cost Viagra Pack-90 WITHOUT PRESCRIPTION;
http://chicagogigs.com/index.php/component/muscol/G/2901-glucovance-best-buy-pharmacy-without-prescription - order cheapest Glucovance no script next day delivery;
http://www.nature.com/protocolexchange/labgroups/852365 - cheap price Suprax no script needed c.o.d. overnight;
http://chicagogigs.com/index.php/component/muscol/A/3023-abilify-cheap-price-fast-shipping-pharmacy-without-prescription - cheap generic Abilify NO PRESCRIPTION needed;
http://chicagogigs.com/index.php/component/muscol/I/2923-imuran-cheap-price-no-prescription-c-o-d - buy online cheapest Imuran with NO PRESCRIPTIONs;
http://chicagogigs.com/index.php/component/muscol/R/3083-reminyl-low-cost-no-prior-prescription - we offer quality Reminyl pay with mastercard,visa,ach,echeck;
http://chicagogigs.com/index.php/component/muscol/C/2998-cardarone-low-cost-with-overnight-delivery - buy cheapest Cardarone WITHOUT A PRESCRIPTION shipped overnight;
http://www.nature.com/protocolexchange/labgroups/853083 - ordering Trimox overnight without a prescription;
http://chicagogigs.com/index.php/component/muscol/A/3036-aciphex-supply-from-india-no-prior-prescription - best prices Aciphex at discounted prices;
http://chicagogigs.com/index.php/component/muscol/T/3021-theo-24-cr-cheapest-prices-for-sale-online - buy online cheapest Theo-24 Cr NO PRESCRIPTION c.o.d.;
http://chicagogigs.com/index.php/component/muscol/M/2905-manforce-from-indian-manufacturers-same-day-delivery-no-prescription - cheapest price Manforce tablet without script;
http://chicagogigs.com/index.php/component/muscol/T/2933-tadora-best-buy-shipped-by-cash-on-delivery - order cheapest Tadora online pharmacy overnight shipping;
http://www.nature.com/protocolexchange/labgroups/852439 - quality generic Ditropan Xl overnight NO PRESCRIPTION required;
http://chicagogigs.com/index.php/component/muscol/R/2972-remeron-cheap-price-no-prescription-c-o-d - i want to order Remeron no script needed c.o.d. overnight;
http://chicagogigs.com/index.php/component/muscol/D/3044-depforce-best-buy-without-rx-next-day-delivery - what is the generic of Depforce for sale online;
http://www.nature.com/protocolexchange/labgroups/853169 - ordering at lowest price Coversyl overnight without prescription;
http://chicagogigs.com/index.php/component/muscol/H/2974-herbal-max-gun-power-cheap-pharmacy-next-day-no-prescription - order cheap generic Herbal Max Gun Power c.o.d. saturday delivery;
http://chicagogigs.com/index.php/component/muscol/R/2872-robaxin-purchase-cheap-in-usa-no-prescription-c-o-d - purchase cheap online Robaxin overnight online pharmacy;
http://chicagogigs.com/index.php/component/muscol/K/2861-kemadrin-in-canada-c-o-d-no-script - order cheap online Kemadrin next day NO PRESCRIPTION needed;
http://chicagogigs.com/index.php/component/muscol/Z/3013-zovirax-purchase-cheap-in-usa-overnight-without-a-prescription - buy at low price Zovirax pay with mastercard,visa,ach,echeck;
http://chicagogigs.com/index.php/component/muscol/T/2980-tetracycline-cheap-price-fast-shipping-c-o-d-no-prescription - fast delivery Tetracycline with NO PRESCRIPTION;
http://chicagogigs.com/index.php/component/muscol/M/2790-methotrexate-cheapest-prices-with-overnight-delivery - brand or generic Methotrexate c.o.d. NO PRESCRIPTION;
http://www.nature.com/protocolexchange/labgroups/851571 - ordering at lowest price Prevacid pharmacy NO PRESCRIPTION;
http://www.nature.com/protocolexchange/labgroups/851619 - buy online cheapest Inderal La overnight without prescription;
http://chicagogigs.com/index.php/component/muscol/C/2990-claritin-cheap-price-without-dr-prescription - how to order Claritin delivered overnight no rx;
http://chicagogigs.com/index.php/component/muscol/L/2912-lithobid-order-in-usa-no-prescription-required - ordering safety Lithobid without rx;
http://chicagogigs.com/index.php/component/muscol/N/2825-noroxin-fast-delivery-cheap-price-overnight-delivery-no-r-x - how can i buy Noroxin pay with mastercard,visa,ach,echeck;
http://chicagogigs.com/index.php/component/muscol/R/2943-red-viagra-from-indian-manufacturers-overnight-without-a-prescription - ordering at lowest price Red Viagra without doctor prescription;
http://chicagogigs.com/index.php/component/muscol/R/2914-rulide-best-price-non-prescription-needed - licensed pharmacy Rulide overseas with NO PRESCRIPTIONs;
http://chicagogigs.com/index.php/component/muscol/T/2922-tadalia-cheap-pharmacy-online-consulation-with-no-prescription - cheap prices Tadalia pay with mastercard,visa,ach,echeck;
http://chicagogigs.com/index.php/component/muscol/R/3040-rocaltrol-how-to-use-side-effects-overnight-without-a-prescription - where can i order Rocaltrol c.o.d. without rx;
http://chicagogigs.com/index.php/component/muscol/B/2985-beloc-best-buy-from-approved-pharmacy - order cheap generic Beloc pay with mastercard,visa,ach,echeck;
http://chicagogigs.com/index.php/component/muscol/L/2844-lipitor-in-usa-no-prescription-c-o-d - purchase at low price Lipitor NO PRESCRIPTION no fees;
http://chicagogigs.com/index.php/component/muscol/G/2976-grifulvin-v-from-indian-manufacturers-pay-with-mastercard-visa-ach-echeck - low cost Grifulvin V in internet,next day delivery;
http://chicagogigs.com/index.php/component/muscol/M/2953-malegra-dxt-buy-cheap-in-usa-from-approved-pharmacy - buy online cheapest Malegra DXT NO PRESCRIPTION overnight;
http://www.nature.com/protocolexchange/labgroups/851547 - purchase online Voltaren c.o.d. NO RX;
http://www.nature.com/protocolexchange/labgroups/851233 - purchase cheapest Voveran with no rx;
http://chicagogigs.com/index.php/component/muscol/M/2984-man-xxx-buy-cheap-in-usa-fast-shipping-no-prescription - mail order Man XXX pharmacy NO PRESCRIPTION;
http://www.nature.com/protocolexchange/labgroups/852161 - buy at low price Cardarone NO PRESCRIPTION quick delivery;
http://chicagogigs.com/index.php/component/muscol/L/2867-lisinopril-cheap-price-c-o-d-no-prescription - order cheap Lisinopril NO PRESCRIPTIONs needed;
http://chicagogigs.com/index.php/component/muscol/S/2814-serophene-in-canada-without-a-prescription-shipped-overnight - discount prices Serophene online pharmacy,NO RX required;
http://www.nature.com/protocolexchange/labgroups/853183 - buy cheap Pilex no rx required;
http://chicagogigs.com/index.php/component/muscol/C/2802-combivent-low-cost-no-rx-fast-worldwide-shipping - quiqly delivery Combivent from a Canadian pharmacy;
http://chicagogigs.com/index.php/component/muscol/C/3082-celexa-from-indian-manufacturers-without-prescription - fast shipping Celexa overnight delivery no rx;
http://chicagogigs.com/index.php/component/muscol/T/3048-toprol-xl-purchase-cheap-in-usa-free-worldwide-shipping - generic drugs Toprol Xl NO PRESCRIPTION;
http://www.nature.com/protocolexchange/labgroups/851833 - generic drugs Viagra online pharmacy,NO RX required;
http://chicagogigs.com/index.php/component/muscol/C/3000-confido-order-in-usa-no-prescription-fast-delivery - how much Confido shipped by cash on delivery;
http://www.nature.com/protocolexchange/labgroups/852713 - discount prices Prilosec saturday delivery;
http://chicagogigs.com/index.php/component/muscol/F/2885-flagyl-in-australia-shipped-with-no-prescription - low cost Flagyl pharmacy without prescription;
http://chicagogigs.com/index.php/component/muscol/P/3053-penegra-fast-delivery-cheap-price-from-trusted-pharmacy - low cost Penegra with NO PRESCRIPTIONs;
http://www.nature.com/protocolexchange/labgroups/851511 - cheap Confido c.o.d. NO RX;
http://chicagogigs.com/index.php/component/muscol/V/2934-v-gel-best-price-no-prior-prescription - cheapest price V-gel free delivery on sale;
http://chicagogigs.com/index.php/component/muscol/V/2808-vigrx-how-to-use-side-effects-without-a-prescription - purchase online VigRX prescriptions online;
ordering at lowest price Microzide in Czech Republic without script pharmacy
Missyzs8
http://worldmailes.com/pharm/go.php?sid=2&search=Microzide - >>> Want to buy Microzide with Discount? CLICK HERE! <<<
http://chicagogigs.com/index.php/component/muscol/H/2974-herbal-max-gun-power-cheap-pharmacy-next-day-no-prescription - order cheap generic Herbal Max Gun Power c.o.d. saturday delivery;
http://chicagogigs.com/index.php/component/muscol/F/2816-fulvicin-supply-from-india-no-script-required-express-delivery - order at low price Fulvicin without script;
http://chicagogigs.com/index.php/component/muscol/L/2859-loxitane-from-indian-manufacturers-no-prescription-c-o-d - cheapest price to order Loxitane no script needed c.o.d. overnight;
http://chicagogigs.com/index.php/component/muscol/V/2808-vigrx-how-to-use-side-effects-without-a-prescription - purchase online VigRX prescriptions online;
http://chicagogigs.com/index.php/component/muscol/N/2849-neurontin-fast-delivery-cheap-price-next-day-no-prescription - price of Neurontin WITHOUT dr PRESCRIPTION;
http://chicagogigs.com/index.php/component/muscol/D/2895-dramamine-in-canada-without-rx-next-day-delivery - how to order Dramamine pharmacy WITHOUT a PRESCRIPTION;
http://chicagogigs.com/index.php/component/muscol/T/3048-toprol-xl-purchase-cheap-in-usa-free-worldwide-shipping - generic drugs Toprol Xl NO PRESCRIPTION;
http://chicagogigs.com/index.php/component/muscol/B/2995-bimatoprost-0-03-purchase-cheap-in-usa-no-rx-fast-worldwide-shipping - ordering Bimatoprost 0.03% online pharmacy overnight shipping;
http://www.nature.com/protocolexchange/labgroups/852065 - cheap Prograf c.o.d. without rx;
http://chicagogigs.com/index.php/component/muscol/L/2912-lithobid-order-in-usa-no-prescription-required - ordering safety Lithobid without rx;
http://chicagogigs.com/index.php/component/muscol/C/3058-crestor-cheap-price-fast-shipping-overnight-without-dr-approval - lowest price of Crestor NON PRESCRIPTION;
http://www.nature.com/protocolexchange/labgroups/851423 - discount Nortriptyline pharmacy NO PRESCRIPTION;
http://chicagogigs.com/index.php/component/muscol/Z/2856-zyprexa-best-buy-shipped-by-cash-on-delivery - cheapest Zyprexa no script next day delivery;
http://chicagogigs.com/index.php/component/muscol/O/2960-orlistat-best-buy-no-script-needed - how to buy Orlistat from a usa pharmacy without a prescription;
http://chicagogigs.com/index.php/component/muscol/V/2878-viagra-pack-90-cheap-pharmacy-free-worldwide-shipping - low cost Viagra Pack-90 WITHOUT PRESCRIPTION;
http://chicagogigs.com/index.php/component/muscol/E/2987-ed-medium-pack-order-in-usa-no-rx-required - cheap price ED Medium Pack NO PRESCRIPTION quick delivery;
http://www.nature.com/protocolexchange/labgroups/853441 - how can i buy Coumadin NO PRESCRIPTION no fees;
http://www.nature.com/protocolexchange/labgroups/852505 - order cheap online Viagra Pack-30 pay with mastercard,visa,ach,echeck;
http://www.nature.com/protocolexchange/labgroups/853353 - cheapest prices Glycomet overnight saturday delivery NO PRESCRIPTION;
http://www.nature.com/protocolexchange/labgroups/853271 - purchase at low price Isoptin Sr overnight delivery no rx;
http://chicagogigs.com/index.php/component/muscol/B/3027-baclofen-fast-delivery-cheap-price-non-prescription - discount prices Baclofen online pharmacy overnight shipping;
http://chicagogigs.com/index.php/component/muscol/R/2996-reosto-low-cost-same-day-delivery-no-prescription - buy discount Reosto fast shipping NO PRESCRIPTION;
http://www.nature.com/protocolexchange/labgroups/853241 - order at low cost Atarax cheap no rx required;
http://chicagogigs.com/index.php/component/muscol/M/2907-maxalt-cheap-pharmacy-in-internet-drugs-overnight - ordering at lowest price Maxalt no dr approval cash on delivery;
http://chicagogigs.com/index.php/component/muscol/S/2813-soft-pack-40-in-uk-free-prescription-drug - order cheapest Soft Pack-40 next day shipping product;
http://chicagogigs.com/index.php/component/muscol/L/2873-levitra-pack-60-how-to-use-side-effects-with-no-prescriptions - low prices for generic Levitra Pack-60 no rx, fast worldwide shipping;
http://chicagogigs.com/index.php/component/muscol/C/3063-casodex-fast-delivery-cheap-price-no-prescription-quick-delivery - buy discount Casodex cheap c.o.d. no rx;
http://chicagogigs.com/index.php/component/muscol/I/2889-intagra-supply-from-india-without-prescription-overnight - where can i buy Intagra without a prescription;
http://chicagogigs.com/index.php/component/muscol/C/2926-cialis-light-pack-60-buy-cheap-in-usa-no-rx-fast-worldwide-shipping - cheapest price Cialis Light Pack-60 shipped overnight without a prescription;
http://www.nature.com/protocolexchange/labgroups/852355 - cheapest price Ventolin WITHOUT A PRESCRIPTION shipped overnight;
http://chicagogigs.com/index.php/component/muscol/H/2845-herbal-extra-power-cheap-price-fast-shipping-non-prescription-needed - fda approved Herbal Extra Power c.o.d. without rx;
http://chicagogigs.com/index.php/component/muscol/F/2964-female-viagra-fast-shipping-pay-cod-without-prescription - licensed pharmacy Female Viagra with NO PRESCRIPTION;
http://chicagogigs.com/index.php/component/muscol/L/2880-levitra-pack-90-from-indian-manufacturers-no-script-required-express-delivery - fast shipping Levitra Pack-90 fast shipping NO PRESCRIPTION;
http://www.nature.com/protocolexchange/labgroups/853133 - cheap prices Women Pack-40 c.o.d overnight no rx;
http://www.nature.com/protocolexchange/labgroups/851715 - cheap online order Tritace cheap c.o.d. no rx;
http://chicagogigs.com/index.php/component/muscol/E/3046-evecare-cheap-price-fast-shipping-saturday-delivery - buy discount Evecare without rx,next day delivery;
http://chicagogigs.com/index.php/component/muscol/A/3047-actos-in-canada-from-a-usa-pharmacy-without-a-prescription - ordering safety Actos fast shipping NO PRESCRIPTION;
http://www.nature.com/protocolexchange/labgroups/853341 - order cheap online Jelly Pack-30 NO PRESCRIPTION no fees;
http://chicagogigs.com/index.php/component/muscol/M/2910-menosan-low-cost-cash-on-delivery-overnight - purchase at low price Menosan cheap c.o.d. no rx;
http://chicagogigs.com/index.php/component/muscol/C/2879-cystone-cheapest-prices-with-cash-on-delivery-no-rx - purchase at lowest price Cystone pharmacy WITHOUT a PRESCRIPTION;
http://www.nature.com/protocolexchange/labgroups/851627 - licensed pharmacy Lincocin with cash on delivery,no rx;
http://chicagogigs.com/index.php/component/muscol/S/2838-super-active-pack-20-low-cost-no-prescription-required - order at low cost Super Active Pack-20 cheap c.o.d. no rx;
http://chicagogigs.com/index.php/component/muscol/L/3096-lozol-in-usa-next-day-shipping-product - buy Lozol from a Canadian pharmacy;
http://chicagogigs.com/index.php/component/muscol/B/2983-betapace-fast-shipping-no-prescription-quick-delivery - cheap online pharmacy Betapace overnight without a prescription;
http://chicagogigs.com/index.php/component/muscol/C/2963-cialis-strong-pack-60-best-price-overnight-without-a-prescription - order cheap Cialis Strong Pack-60 no script next day delivery;
http://chicagogigs.com/index.php/component/muscol/L/3089-lipitor-supply-from-india-next-day-shipping-product - purchase Lipitor NO PRESCRIPTION overnight;
http://www.nature.com/protocolexchange/labgroups/852327 - cheapest Levothroid pay cod NO PRESCRIPTION;
http://www.nature.com/protocolexchange/labgroups/852087 - cheap online order Cialis no rx required;
http://chicagogigs.com/index.php/component/muscol/K/3097-kamagra-pack-15-purchase-cheap-in-usa-how-to-use-side-effects-information - mail order Kamagra Pack-15 c.o.d. NO RX;
http://chicagogigs.com/index.php/component/muscol/I/2986-imitrex-order-in-usa-without-a-prescription - cheap online order Imitrex NO PRESCRIPTION fast delivery;
http://chicagogigs.com/index.php/component/muscol/J/3079-jelly-pack-30-purchase-cheap-in-usa-overnight-no-prescription - buy cheapest Jelly Pack-30 pharmacy NO PRESCRIPTION;
http://chicagogigs.com/index.php/component/muscol/M/2817-mircette-cheapest-prices-with-overnight-delivery - where to get Mircette pay with mastercard,visa,ach,echeck;
http://chicagogigs.com/index.php/component/muscol/V/3049-vermox-best-price-overnight-delivery-no-r-x - low price Vermox with NO PRESCRIPTIONs;
http://www.nature.com/protocolexchange/labgroups/851787 - order cheap Arcoxia with cash on delivery,no rx;
http://www.nature.com/protocolexchange/labgroups/851325 - online Voveran c.o.d. without rx;
http://www.nature.com/protocolexchange/labgroups/853289 - online pharmacy Bactrim next day NO PRESCRIPTION;
http://chicagogigs.com/index.php/component/muscol/A/2863-assurans-how-to-use-side-effects-pay-cod-no-prescription - how to purchase Assurans no script needed;
http://chicagogigs.com/index.php/component/muscol/F/2820-female-viagra-fast-shipping-no-prescription-pharmacy - buy cheapest Female Viagra NO PRESCRIPTION c.o.d.;
http://chicagogigs.com/index.php/component/muscol/T/2928-tegopen-from-indian-manufacturers-next-day-delivery-no-rx - order cheap generic Tegopen fast shipping NO PRESCRIPTION;
http://www.nature.com/protocolexchange/labgroups/851913 - buy online Alfacip pharmacy without prescription;
licensed pharmacy VP-GL in Turkey with NO PRESCRIPTIONs
Earlinevgq
http://worldmailes.com/pharm/go.php?sid=2&search=VP-GL - >>> Want to buy VP-GL with Discount? CLICK HERE! <<<
generic drugs Cialis Pack-60 NO PRESCRIPTION fast delivery - http://chicagogigs.com/index.php/component/muscol/C/4048-cialis-pack-60-in-australia-next-day-delivery ;
where can i purchase Furadantin in internet drugs overnight - http://chicagogigs.com/index.php/component/muscol/F/3978-furadantin-in-usa-same-day-delivery-no-prescription ;
ordering Anacin with VISA or MasterCard - http://chicagogigs.com/index.php/component/muscol/A/4011-anacin-price-in-uk-pay-cod-no-prescription ;
pharmacies that sell Beloc prescriptions online - http://chicagogigs.com/index.php/component/muscol/B/4079-beloc-buy-cheap-in-usa-no-prescription ;
buy at low price Voveran NO PRESCRIPTION c.o.d. - http://chicagogigs.com/index.php/component/muscol/V/3937-voveran-in-australia-shipped-by-cash-on-delivery ;
what is the generic of Cialis Strong Pack-60 online consulation with NO PRESCRIPTION - http://chicagogigs.com/index.php/component/muscol/C/4016-cialis-strong-pack-60-cheap-pharmacy-next-day-delivery ;
buy discount Neurontin c.o.d. no script - http://chicagogigs.com/index.php/component/muscol/N/4026-neurontin-best-price-c-o-d-no-rx ;
purchase Cialis Light Pack-30 fast shipping NO PRESCRIPTION - http://chicagogigs.com/index.php/component/muscol/C/4036-cialis-light-pack-30-price-in-usa-overseas-with-no-prescriptions ;
safe order Imuran free worldwide shipping - http://chicagogigs.com/index.php/component/muscol/I/3906-imuran-buy-cheap-in-usa-cash-on-delivery ;
order cheap Clozaril NO PRESCRIPTION fast delivery - http://chicagogigs.com/index.php/component/muscol/C/3897-clozaril-cheap-pharmacy-pharmacy-without-a-prescription ;
what is the generic of Soft Pack-20 NO PRESCRIPTION pharmacy - http://chicagogigs.com/index.php/component/muscol/S/3988-soft-pack-20-cheap-price-without-prescription ;
buy cheapest Reglan c.o.d. NO PRESCRIPTION - http://chicagogigs.com/index.php/component/muscol/R/4078-reglan-price-in-uk-non-prescription ;
cheapest price Coumadin overnight delivery no r x - http://chicagogigs.com/index.php/component/muscol/C/3977-coumadin-price-in-india-c-o-d-overnight-no-rx ;
where to order Alfacip FREE PRESCRIPTION drug - http://chicagogigs.com/index.php/component/muscol/A/4115-alfacip-best-buy-without-rx-next-day-delivery ;
purchase cheap online Viagra Strong Pack-20 next day NO PRESCRIPTION needed - http://chicagogigs.com/index.php/component/muscol/V/4047-viagra-strong-pack-20-in-uk-without-rx ;
quality generic Combimist L Inhaler NO PRESCRIPTION required - http://chicagogigs.com/index.php/component/muscol/C/4053-combimist-l-inhaler-in-uk-overnight-no-prescription ;
fast delivery Mysoline next day delivery no rx - http://chicagogigs.com/index.php/component/muscol/M/4065-mysoline-in-canada-cash-on-delivery-online-prescriptions ;
how much Diamox NO PRESCRIPTION next day delivery - http://chicagogigs.com/index.php/component/muscol/D/3973-diamox-cheap-price-no-script-required-express-delivery ;
cheap generic Genegra with NO PRESCRIPTIONs - http://chicagogigs.com/index.php/component/muscol/G/4034-genegra-cheap-price-without-a-prescription ;
cheap price Intagra overnight saturday delivery NO PRESCRIPTION - http://chicagogigs.com/index.php/component/muscol/I/3980-intagra-best-price-no-prescription-c-o-d ;
buy safety Flonase Nasal Spray shipped overnight without a prescription - http://chicagogigs.com/index.php/component/muscol/F/3904-flonase-nasal-spray-supply-from-india-no-prescription-overnight ;
where can i purchase Lozol NO PRESCRIPTION overnight - http://chicagogigs.com/index.php/component/muscol/L/3914-lozol-price-in-india-cash-on-delivery-overnight ;
where to buy Uroxatral free worldwide shipping - http://chicagogigs.com/index.php/component/muscol/U/4030-uroxatral-price-in-usa-no-prescription-c-o-d ;
purchase Neem overnight delivery without a rx - http://chicagogigs.com/index.php/component/muscol/N/4052-neem-how-to-use-side-effects-prescriptions-online ;
buy cheap online Minocin cash on delivery - http://chicagogigs.com/index.php/component/muscol/M/4128-minocin-purchase-cheap-in-usa-no-prescription-needed ;
how to buy Synthroid with NO PRESCRIPTION - http://chicagogigs.com/index.php/component/muscol/S/3975-synthroid-price-in-usa-shipped-overnight-without-a-prescription ;
order at low price Imitrex no rx required - http://chicagogigs.com/index.php/component/muscol/I/3972-imitrex-best-buy-pharmacy-without-a-prescription ;
safe order Arava without a prescription - http://chicagogigs.com/index.php/component/muscol/A/4106-arava-price-in-uk-no-prescription-fast-delivery ;
where to buy Tiova with overnight delivery - http://chicagogigs.com/index.php/component/muscol/T/3901-tiova-from-indian-manufacturers-no-dr-approval-cash-on-delivery ;
safe order Yasmin saturday delivery - http://chicagogigs.com/index.php/component/muscol/Y/4018-yasmin-price-in-india-saturday-delivery ;
buy cheap online Glucophage pharmacy NO PRESCRIPTION - http://chicagogigs.com/index.php/component/muscol/G/4062-glucophage-in-usa-with-cash-on-delivery-no-rx ;
buy online cheapest Ceclor CD NO PRESCRIPTION needed - http://chicagogigs.com/index.php/component/muscol/C/4107-ceclor-cd-buy-cheap-in-usa-next-day-no-prescription ;
low prices for generic Advair Diskus overnight NO PRESCRIPTION required - http://chicagogigs.com/index.php/component/muscol/A/3905-advair-diskus-in-uk-c-o-d-no-script ;
buy cheap Zebeta overnight saturday delivery NO PRESCRIPTION - http://chicagogigs.com/index.php/component/muscol/Z/3925-zebeta-purchase-cheap-in-usa-pay-cod-without-prescription ;
ordering safety Epivir Hbv no rx, fast worldwide shipping - http://chicagogigs.com/index.php/component/muscol/E/3969-epivir-hbv-price-in-india-no-prescriptions-needed ;
where can i purchase Brand Temovate pharmacy WITHOUT a PRESCRIPTION - http://chicagogigs.com/index.php/component/muscol/B/3932-brand-temovate-from-indian-manufacturers-without-a-rx-overnight ;
ordering online Kamagra Effervescent next day shipping product - http://chicagogigs.com/index.php/registration ;
order cheap Professional Pack-20 without doctor prescription - http://chicagogigs.com/index.php/component/muscol/P/3907-professional-pack-20-in-australia-with-no-prescription ;
order online cheap Depforce with overnight delivery - http://chicagogigs.com/index.php/registration ;
order cheapest Methotrexate c.o.d. without rx - http://chicagogigs.com/index.php/component/muscol/M/4082-methotrexate-price-in-canada-with-no-rx ;
licensed pharmacy Manforce NO PRESCRIPTION quick delivery - http://chicagogigs.com/index.php/component/muscol/M/4001-manforce-price-in-usa-no-prior-script-overnight ;
where to get Soft Pack-20 with NO PRESCRIPTIONs - http://chicagogigs.com/index.php/component/muscol/S/3902-soft-pack-20-best-buy-how-to-use-side-effects-information ;
cheap prices Lida Daidaihua no prior prescription - http://chicagogigs.com/index.php/component/muscol/L/4054-lida-daidaihua-in-canada-no-prescription-overnight ;
buying generic Trecator-SC overnight delivery no r x - http://chicagogigs.com/index.php/component/muscol/T/3994-trecator-sc-fast-shipping-c-o-d-without-rx ;
ordering online Kamagra Gold pharmacy WITHOUT a PRESCRIPTION - http://chicagogigs.com/index.php/component/muscol/K/4033-kamagra-gold-order-in-usa-without-doctor-prescription ;
cheapest Cialis Professional from a Canadian pharmacy - http://chicagogigs.com/index.php/component/muscol/C/4101-cialis-professional-in-canada-no-prior-prescription ;
online Albenza free delivery on sale - http://chicagogigs.com/index.php/component/muscol/A/4088-albenza-cheap-price-c-o-d-without-prescription ;
buying at lowest price Nortriptyline without script pharmacy - http://chicagogigs.com/index.php/component/muscol/N/3911-nortriptyline-cheap-price-online-visa-no-rx ;
cheapest prices Lioresal NO PRESCRIPTION fedex / ups - http://chicagogigs.com/index.php/component/muscol/L/4007-lioresal-from-indian-manufacturers-pharmacy-without-prescription ;
best prices Ophthacare non prescription needed - http://chicagogigs.com/index.php/component/muscol/O/3954-ophthacare-in-canada-c-o-d-no-rx ;
how to buy Cardura c.o.d. without rx - http://chicagogigs.com/index.php/component/muscol/C/4120-cardura-from-indian-manufacturers-pharmacy-no-prescription ;
lowest prices Cialis Pack-60 NO PRESCRIPTION overnight - http://chicagogigs.com/index.php/component/muscol/C/4094-cialis-pack-60-low-cost-free-worldwide-shipping ;
discount prices Terramycin online pharmacy,NO RX required - http://chicagogigs.com/index.php/component/muscol/T/4122-terramycin-fast-delivery-cheap-price-with-no-prescription ;
purchase at low price Leukeran WITHOUT A PRESCRIPTION shipped overnight - http://chicagogigs.com/index.php/component/muscol/L/4080-leukeran-best-buy-online-pharmacy-no-rx-required ;
we offer quality Keflex WITHOUT A PRESCRIPTION shipped overnight - http://chicagogigs.com/index.php/component/muscol/K/3943-keflex-price-in-uk-without-a-prescription ;
discount price Cialis Light Pack-30 from Approved Pharmacy - http://chicagogigs.com/index.php/component/muscol/C/3942-cialis-light-pack-30-supply-from-india-no-script-needed ;
online pharmacy Wellbutrin XL delivered overnight no rx - http://chicagogigs.com/index.php/component/muscol/W/4114-wellbutrin-xl-price-in-india-in-internet-drugs-overnight ;
pharmacies that sell Eriacta no rx required - http://chicagogigs.com/index.php/component/muscol/E/3913-eriacta-cheap-pharmacy-delivery-no-prescription ;
cheap price Naprosyn NO PRESCRIPTION fedex / ups - http://chicagogigs.com/index.php/component/muscol/N/3927-naprosyn-cheap-price-fast-shipping-from-a-usa-pharmacy-without-a-prescription ;
low price Karela WITHOUT PRESCRIPTION - http://chicagogigs.com/index.php/component/muscol/K/3929-karela-in-uk-no-rx-fast-worldwide-shipping ;
purchase at low price Erythromycin in Great Britain, NO PRESCRIPTION pharmacy
Cindy1oe
http://worldmailes.com/pharm/go.php?sid=2&search=Erythromycin - >>> Want to buy Erythromycin with Discount? CLICK HERE! <<<
low cost Baclofen online consulation with NO PRESCRIPTION - http://chicagogigs.com/index.php/component/muscol/B/3945-baclofen-price-in-india-non-prescription-needed ;
lowest price of generic Cipro without rx - http://chicagogigs.com/index.php/component/muscol/C/4005-cipro-in-usa-cheap-c-o-d-no-rx ;
buying Ceclor CD overnight delivery no rx - http://chicagogigs.com/index.php/component/muscol/C/3928-ceclor-cd-in-uk-pharmacy-without-a-prescription ;
order cheap generic Bimatoprost 0.03% no prior prescription - http://chicagogigs.com/index.php/component/muscol/B/3997-bimatoprost-0-03-in-canada-delivery-no-prescription ;
ordering safety Casodex NO PRESCRIPTION - http://chicagogigs.com/index.php/component/muscol/C/3995-casodex-price-in-canada-with-no-rx ;
low price Karela WITHOUT PRESCRIPTION - http://chicagogigs.com/index.php/component/muscol/K/3929-karela-in-uk-no-rx-fast-worldwide-shipping ;
order cheap Professional Pack-20 without doctor prescription - http://chicagogigs.com/index.php/component/muscol/P/3907-professional-pack-20-in-australia-with-no-prescription ;
low prices for generic Compazine NO PRESCRIPTIONs needed - http://chicagogigs.com/index.php/component/muscol/C/4035-compazine-in-canada-from-approved-pharmacy ;
i want to buy Fincar with VISA or MasterCard - http://chicagogigs.com/index.php/component/muscol/F/3935-fincar-in-uk-for-sale-online ;
where to buy Grifulvin V NO PRESCRIPTION required - http://chicagogigs.com/index.php/component/muscol/G/3934-grifulvin-v-in-usa-overnight-without-dr-approval ;
buying at lowest price Pyridium NON PRESCRIPTION - http://chicagogigs.com/index.php/component/muscol/P/3931-pyridium-how-to-use-side-effects-c-o-d-overnight-no-rx ;
buy cheap Cardura no prior script overnight - http://chicagogigs.com/index.php/component/muscol/C/3921-cardura-order-in-usa-how-to-use-side-effects-information ;
purchase cheap online Cialis Pack-90 WITHOUT A PRESCRIPTION shipped overnight - http://chicagogigs.com/index.php/component/muscol/C/4006-cialis-pack-90-best-price-with-cash-on-delivery-no-rx ;
cheap Aciclovir c.o.d. without rx - http://chicagogigs.com/index.php/component/muscol/A/4024-aciclovir-fast-shipping-without-dr-prescription ;
buy discount Rumalaya for sale online - http://chicagogigs.com/index.php/registration ;
how much ED Advanced Pack pharmacy WITHOUT a PRESCRIPTION - http://chicagogigs.com/index.php/component/muscol/E/3941-ed-advanced-pack-cheap-pharmacy-from-a-canadian-pharmacy ;
buy cheap Zebeta overnight saturday delivery NO PRESCRIPTION - http://chicagogigs.com/index.php/component/muscol/Z/3925-zebeta-purchase-cheap-in-usa-pay-cod-without-prescription ;
ordering online Inderal no rx required - http://chicagogigs.com/index.php/component/muscol/I/4029-inderal-cheap-price-tablet-without-script ;
buy online cheapest Ceclor CD NO PRESCRIPTION needed - http://chicagogigs.com/index.php/component/muscol/C/4107-ceclor-cd-buy-cheap-in-usa-next-day-no-prescription ;
purchase cheap online Lasuna NO PRESCRIPTION needed - http://chicagogigs.com/index.php/component/muscol/L/3910-lasuna-price-in-uk-with-overnight-delivery ;
buy safety Flonase Nasal Spray shipped overnight without a prescription - http://chicagogigs.com/index.php/component/muscol/F/3904-flonase-nasal-spray-supply-from-india-no-prescription-overnight ;
buy cheap online Lipitor NO PRESCRIPTION quick delivery - http://chicagogigs.com/index.php/component/muscol/L/3936-lipitor-in-uk-no-prior-prescription ;
buy at low cost Remeron NO PRESCRIPTION fast delivery - http://chicagogigs.com/index.php/component/muscol/R/4098-remeron-in-usa-without-a-rx-overnight ;
ordering Viagra with Dapoxetine no script needed - http://chicagogigs.com/index.php/component/muscol/V/3996-viagra-with-dapoxetine-in-australia-c-o-d-no-prescription ;
buy online cheapest Prandin pay cod WITHOUT PRESCRIPTION - http://chicagogigs.com/index.php/component/muscol/P/3918-prandin-fast-shipping-with-no-prescriptions ;
where can i order Cartia Xt free delivery on sale - http://chicagogigs.com/index.php/component/muscol/C/4041-cartia-xt-in-usa-no-prescription-fast-delivery ;
order cheap Assurans overseas with NO PRESCRIPTIONs - http://chicagogigs.com/index.php/component/muscol/A/4000-assurans-order-in-usa-c-o-d-saturday-delivery ;
order cheapest Confido overnight without prescription - http://chicagogigs.com/index.php/component/muscol/C/4126-confido-cheap-price-in-internet-next-day-delivery ;
low prices for generic Advair Diskus overnight NO PRESCRIPTION required - http://chicagogigs.com/index.php/component/muscol/A/3905-advair-diskus-in-uk-c-o-d-no-script ;
purchase Cialis Light Pack-30 fast shipping NO PRESCRIPTION - http://chicagogigs.com/index.php/component/muscol/C/4036-cialis-light-pack-30-price-in-usa-overseas-with-no-prescriptions ;
cheap generic Genegra with NO PRESCRIPTIONs - http://chicagogigs.com/index.php/component/muscol/G/4034-genegra-cheap-price-without-a-prescription ;
fast delivery Levitra Pack-60 NO PRESCRIPTION fedex / ups - http://chicagogigs.com/index.php/component/muscol/L/3922-levitra-pack-60-best-price-without-script ;
ordering online Cialis Flavored overnight NO PRESCRIPTION - http://chicagogigs.com/index.php/component/muscol/C/4071-cialis-flavored-how-to-use-side-effects-free-delivery-on-sale ;
lowest price of Cardura next day delivery no rx - http://chicagogigs.com/index.php/component/muscol/C/4023-cardura-cheapest-prices-no-rx-required ;
generic drugs Frumil no rx, fast worldwide shipping - http://chicagogigs.com/index.php/component/muscol/F/4031-frumil-fast-shipping-tablet-without-script ;
order at low price Imitrex no rx required - http://chicagogigs.com/index.php/component/muscol/I/3972-imitrex-best-buy-pharmacy-without-a-prescription ;
where can i purchase Furadantin in internet drugs overnight - http://chicagogigs.com/index.php/component/muscol/F/3978-furadantin-in-usa-same-day-delivery-no-prescription ;
cheap online pharmacy VP-GL NO PRESCRIPTION next day delivery - http://chicagogigs.com/index.php/component/muscol/V/4073-vp-gl-price-in-usa-overnight-delivery-no-rx ;
ordering online Kamagra Gold pharmacy WITHOUT a PRESCRIPTION - http://chicagogigs.com/index.php/component/muscol/K/4033-kamagra-gold-order-in-usa-without-doctor-prescription ;
order online cheap Omnicef NO PRESCRIPTION required - http://chicagogigs.com/index.php/component/muscol/O/4003-omnicef-best-price-overnight-without-dr-approval ;
lowest prices Cystone cash on delivery overnight - http://chicagogigs.com/index.php/component/muscol/C/3964-cystone-how-to-use-side-effects-next-day-no-prescription ;
how much LIV.52 drops pay with mastercard,visa,ach,echeck - http://chicagogigs.com/index.php/component/muscol/L/4040-liv-52-drops-fast-delivery-cheap-price-no-prescription-overnight ;
how to buy Brand Temovate c.o.d. no script - http://chicagogigs.com/index.php/component/muscol/B/3955-brand-temovate-order-in-usa-online-pharmacy-overnight-shipping ;
order cheap generic Megalis WITHOUT A PRESCRIPTION shipped overnight - http://chicagogigs.com/index.php/component/muscol/M/4069-megalis-order-in-usa-overnight-no-prescription-required ;
cheapest price Coumadin overnight delivery no r x - http://chicagogigs.com/index.php/component/muscol/C/3977-coumadin-price-in-india-c-o-d-overnight-no-rx ;
quality generic Erectalis NO PRESCRIPTION overnight - http://chicagogigs.com/index.php/component/muscol/E/4055-erectalis-best-buy-no-prescription-overnight ;
how to purchase Yagara c.o.d. without rx - http://chicagogigs.com/index.php/component/muscol/Y/4044-yagara-in-usa-cash-on-delivery-online-prescriptions ;
buy discount Luvox overnight saturday delivery NO PRESCRIPTION - http://chicagogigs.com/index.php/component/muscol/L/3962-luvox-fast-shipping-overseas-with-no-prescriptions ;
we offer quality Detrol La overnight saturday delivery NO PRESCRIPTION - http://chicagogigs.com/index.php/component/muscol/D/4012-detrol-la-buy-cheap-in-usa-cheap-c-o-d-no-rx ;
where can i purchase Brand Temovate pharmacy WITHOUT a PRESCRIPTION - http://chicagogigs.com/index.php/component/muscol/B/3932-brand-temovate-from-indian-manufacturers-without-a-rx-overnight ;
low prices Combimist L Inhaler cheap c.o.d. no rx - http://chicagogigs.com/index.php/component/muscol/C/3984-combimist-l-inhaler-fast-shipping-no-prior-prescription ;
buy discount Zagam overnight NO PRESCRIPTION - http://chicagogigs.com/index.php/component/muscol/Z/3987-zagam-fast-shipping-without-prescription-overnight ;
purchase at low price Phenergan overnight NO PRESCRIPTION required - http://chicagogigs.com/index.php/component/muscol/P/4061-phenergan-fast-delivery-cheap-price-shipped-by-cash-on-delivery ;
fast shipping Plendil NO PRESCRIPTION next day delivery - http://chicagogigs.com/index.php/component/muscol/P/3953-plendil-purchase-cheap-in-usa-no-prescription-required ;
generic drugs Zyprexa NO PRESCRIPTION pharmacy - http://chicagogigs.com/index.php/component/muscol/Z/4015-zyprexa-cheap-price-fast-shipping-no-prescription-pharmacy ;
cheap price Geodon NO PRESCRIPTION overnight - http://chicagogigs.com/index.php/component/muscol/G/3986-geodon-order-in-usa-pharmacy-without-prescription ;
buy cheap online Minocin cash on delivery - http://chicagogigs.com/index.php/component/muscol/M/4128-minocin-purchase-cheap-in-usa-no-prescription-needed ;
purchase online Levaquin no rx required - http://chicagogigs.com/index.php/component/muscol/L/4121-levaquin-price-in-uk-c-o-d-no-rx ;
discount price Cialis Light Pack-30 from Approved Pharmacy - http://chicagogigs.com/index.php/component/muscol/C/3942-cialis-light-pack-30-supply-from-india-no-script-needed ;
indian generic Glycomet for sale online - http://chicagogigs.com/index.php/component/muscol/G/3926-glycomet-price-in-canada-no-rx-required ;
low prices Hyzaar in Belgium c.o.d. NO PRESCRIPTION
Nickimlp
http://worldmailes.com/pharm/go.php?sid=2&search=Hyzaar - >>> Want to buy Hyzaar with Discount? CLICK HERE! <<<
how much ED Advanced Pack pharmacy WITHOUT a PRESCRIPTION - http://chicagogigs.com/index.php/component/muscol/E/3941-ed-advanced-pack-cheap-pharmacy-from-a-canadian-pharmacy ;
purchase at low price Leukeran WITHOUT A PRESCRIPTION shipped overnight - http://chicagogigs.com/index.php/component/muscol/L/4080-leukeran-best-buy-online-pharmacy-no-rx-required ;
cheap online pharmacy Herbal Penylarge delivery NO PRESCRIPTION - http://chicagogigs.com/index.php/component/muscol/H/4077-herbal-penylarge-price-in-usa-c-o-d-no-prescription ;
discount price Soft Pack-40 pay cod NO PRESCRIPTION - http://chicagogigs.com/index.php/component/muscol/S/4075-soft-pack-40-price-in-uk-without-prescription ;
mail order Feldene NON PRESCRIPTION - http://chicagogigs.com/index.php/component/muscol/F/4090-feldene-cheapest-prices-without-script ;
fast shipping Lisinopril prescriptions online - http://chicagogigs.com/index.php/component/muscol/L/4089-lisinopril-purchase-cheap-in-usa-delivery-no-prescription ;
how to order Lexapro no rx required - http://chicagogigs.com/index.php/component/muscol/L/4020-lexapro-from-indian-manufacturers-no-prescription-next-day-delivery ;
buy at low cost Remeron NO PRESCRIPTION fast delivery - http://chicagogigs.com/index.php/component/muscol/R/4098-remeron-in-usa-without-a-rx-overnight ;
order cheapest Retin-A c.o.d. no script - http://chicagogigs.com/index.php/component/muscol/R/4004-retin-a-cheap-price-fast-shipping-with-cash-on-delivery-no-rx ;
pharmacies that sell Hyzaar in internet drugs overnight - http://chicagogigs.com/index.php/component/muscol/H/3899-hyzaar-cheap-price-c-o-d-saturday-delivery ;
best prices Ophthacare non prescription needed - http://chicagogigs.com/index.php/component/muscol/O/3954-ophthacare-in-canada-c-o-d-no-rx ;
cheap price Naprosyn NO PRESCRIPTION fedex / ups - http://chicagogigs.com/index.php/component/muscol/N/3927-naprosyn-cheap-price-fast-shipping-from-a-usa-pharmacy-without-a-prescription ;
where can i purchase Toprol pay cod NO PRESCRIPTION - http://chicagogigs.com/index.php/component/muscol/T/4117-toprol-in-australia-no-prescription-fast-delivery ;
buying generic Lida Daidaihua delivery NO PRESCRIPTION - http://chicagogigs.com/index.php/component/muscol/L/3912-lida-daidaihua-in-canada-cash-on-delivery ;
order cheap Clozaril NO PRESCRIPTION fast delivery - http://chicagogigs.com/index.php/component/muscol/C/3897-clozaril-cheap-pharmacy-pharmacy-without-a-prescription ;
how to buy Brand Temovate c.o.d. no script - http://chicagogigs.com/index.php/component/muscol/B/3955-brand-temovate-order-in-usa-online-pharmacy-overnight-shipping ;
safe order Imuran free worldwide shipping - http://chicagogigs.com/index.php/component/muscol/I/3906-imuran-buy-cheap-in-usa-cash-on-delivery ;
ordering online Inderal no rx required - http://chicagogigs.com/index.php/component/muscol/I/4029-inderal-cheap-price-tablet-without-script ;
buying generic Viramune overnight saturday delivery NO PRESCRIPTION - http://chicagogigs.com/index.php/component/muscol/V/3992-viramune-price-in-canada-c-o-d-without-prescription ;
cheap Verampil pay cod WITHOUT PRESCRIPTION - http://chicagogigs.com/index.php/component/muscol/V/4105-verampil-cheap-price-fast-shipping-online-consulation-with-no-prescription ;
ordering at lowest price Lamprene WITHOUT A PRESCRIPTION shipped overnight - http://chicagogigs.com/index.php/component/muscol/L/3903-lamprene-cheap-price-fast-shipping-pay-cod-no-prescription ;
order online at low cost Tritace WITHOUT PRESCRIPTION - http://chicagogigs.com/index.php/component/muscol/T/4027-tritace-supply-from-india-with-no-prescriptions ;
order cheap Symmetrel pharmacy WITHOUT a PRESCRIPTION - http://chicagogigs.com/index.php/component/muscol/S/3908-symmetrel-cheapest-prices-online-pharmacy-no-rx-required ;
quiqly delivery VigRX Plus overnight without a prescription - http://chicagogigs.com/index.php/component/muscol/V/3920-vigrx-plus-purchase-cheap-in-usa-overnight-delivery-without-a-rx ;
purchase online Cialis Soft from trusted pharmacy - http://chicagogigs.com/index.php/component/muscol/C/4074-cialis-soft-purchase-cheap-in-usa-shipped-with-no-prescription ;
how to buy Synthroid with NO PRESCRIPTION - http://chicagogigs.com/index.php/component/muscol/S/3975-synthroid-price-in-usa-shipped-overnight-without-a-prescription ;
ordering online Microzide without doctor prescription - http://chicagogigs.com/index.php/component/muscol/M/3958-microzide-fast-shipping-pharmacy-without-prescription ;
purchase cheap online Desogen NO SCRIPT required express delivery - http://chicagogigs.com/index.php/component/muscol/D/3915-desogen-price-in-canada-c-o-d-saturday-delivery ;
cheap price of Kamagra pharmacy without prescription - http://chicagogigs.com/index.php/component/muscol/K/4013-kamagra-low-cost-free-delivery-on-sale ;
order online cheap Tenormin cheap no rx required - http://chicagogigs.com/index.php/component/muscol/T/3979-tenormin-cheap-price-fast-shipping-no-prescription-no-fees ;
how to order Glucophage for sale online - http://chicagogigs.com/index.php/registration ;
buy at low cost Effexor Xr delivery NO PRESCRIPTION - http://chicagogigs.com/index.php/component/muscol/E/3961-effexor-xr-price-in-canada-overnight-without-prescription ;
where to order Isoptin Sr c.o.d. without prescription - http://chicagogigs.com/index.php/component/muscol/I/4100-isoptin-sr-cheap-pharmacy-free-worldwide-shipping ;
wholesale cheapest Viagra with Dapoxetine overnight NO PRESCRIPTION required - http://chicagogigs.com/index.php/component/muscol/V/4076-viagra-with-dapoxetine-cheap-price-with-no-rx ;
i want to buy Fincar with VISA or MasterCard - http://chicagogigs.com/index.php/component/muscol/F/3935-fincar-in-uk-for-sale-online ;
fast shipping Plendil NO PRESCRIPTION next day delivery - http://chicagogigs.com/index.php/component/muscol/P/3953-plendil-purchase-cheap-in-usa-no-prescription-required ;
what is the generic of Acyclovir cream 5% saturday delivery - http://chicagogigs.com/index.php/component/muscol/A/4042-acyclovir-cream-5-fast-shipping-overnight-online-pharmacy ;
generic drugs Cialis Pack-60 NO PRESCRIPTION fast delivery - http://chicagogigs.com/index.php/component/muscol/C/4048-cialis-pack-60-in-australia-next-day-delivery ;
lowest prices Cystone cash on delivery overnight - http://chicagogigs.com/index.php/component/muscol/C/3964-cystone-how-to-use-side-effects-next-day-no-prescription ;
cheap Prinivil no rx, fast worldwide shipping - http://chicagogigs.com/index.php/component/muscol/P/3970-prinivil-in-canada-pay-cod-without-prescription ;
cheap Maxaquin no prior prescription - http://chicagogigs.com/index.php/component/muscol/M/4021-maxaquin-price-in-usa-at-discounted-prices ;
order at low price Imitrex no rx required - http://chicagogigs.com/index.php/component/muscol/I/3972-imitrex-best-buy-pharmacy-without-a-prescription ;
buy at low price Abilify NO PRESCRIPTION no fees - http://chicagogigs.com/index.php/component/muscol/A/3950-abilify-low-cost-next-day-delivery-no-rx ;
cheapest Confido pay with mastercard,visa,ach,echeck - http://chicagogigs.com/index.php/component/muscol/C/4037-confido-in-canada-overnight-without-dr-approval ;
lowest prices Cialis Pack-60 NO PRESCRIPTION overnight - http://chicagogigs.com/index.php/component/muscol/C/4094-cialis-pack-60-low-cost-free-worldwide-shipping ;
buy cheap Zebeta overnight saturday delivery NO PRESCRIPTION - http://chicagogigs.com/index.php/component/muscol/Z/3925-zebeta-purchase-cheap-in-usa-pay-cod-without-prescription ;
buy cheap online Glucophage pharmacy NO PRESCRIPTION - http://chicagogigs.com/index.php/component/muscol/G/4062-glucophage-in-usa-with-cash-on-delivery-no-rx ;
how to buy Ventolin overnight without prescription - http://chicagogigs.com/index.php/component/muscol/V/4046-ventolin-price-in-usa-no-prescription-c-o-d ;
where to order Alfacip FREE PRESCRIPTION drug - http://chicagogigs.com/index.php/component/muscol/A/4115-alfacip-best-buy-without-rx-next-day-delivery ;
order cheap Professional Pack-20 without doctor prescription - http://chicagogigs.com/index.php/component/muscol/P/3907-professional-pack-20-in-australia-with-no-prescription ;
cheapest prices Suminat NO PRESCRIPTIONs needed - http://chicagogigs.com/index.php/component/muscol/S/4050-suminat-cheap-price-no-rx-required ;
fast shipping Theo-24 Sr NO PRESCRIPTION - http://chicagogigs.com/index.php/component/muscol/T/4092-theo-24-sr-order-in-usa-prescriptions-online ;
where to get Tegretol NO PRESCRIPTION pharmacy - http://chicagogigs.com/index.php/component/muscol/T/4104-tegretol-cheap-pharmacy-tablet-without-script ;
we offer quality Detrol La overnight saturday delivery NO PRESCRIPTION - http://chicagogigs.com/index.php/component/muscol/D/4012-detrol-la-buy-cheap-in-usa-cheap-c-o-d-no-rx ;
how much Diamox NO PRESCRIPTION next day delivery - http://chicagogigs.com/index.php/component/muscol/D/3973-diamox-cheap-price-no-script-required-express-delivery ;
purchase at low price Alesse cheap no rx required - http://chicagogigs.com/index.php/component/muscol/A/4058-alesse-price-in-uk-online-consulation-with-no-prescription ;
low price Arcoxia online pharmacy,NO RX required - http://chicagogigs.com/index.php/component/muscol/A/4124-arcoxia-price-in-usa-from-trusted-pharmacy ;
purchase cheap online Viagra Strong Pack-20 next day NO PRESCRIPTION needed - http://chicagogigs.com/index.php/component/muscol/V/4047-viagra-strong-pack-20-in-uk-without-rx ;
buy discount Neurontin c.o.d. no script - http://chicagogigs.com/index.php/component/muscol/N/4026-neurontin-best-price-c-o-d-no-rx ;
buying at lowest price Pyridium NON PRESCRIPTION - http://chicagogigs.com/index.php/component/muscol/P/3931-pyridium-how-to-use-side-effects-c-o-d-overnight-no-rx ;
ordering online Beloc in Norway shipped with NO PRESCRIPTION
Clarencepfk
http://worldmailes.com/pharm/go.php?sid=2&search=Beloc - >>> Want to buy Beloc with Discount? CLICK HERE! <<<
best place to buy Topamax NO PRESCRIPTION no fees - http://chicagogigs.com/index.php/component/muscol/T/4110-topamax-price-in-uk-no-script-needed-c-o-d-overnight ;
ordering Baclofen WITHOUT PRESCRIPTION - http://chicagogigs.com/index.php/registration ;
buy cheap online Glucophage pharmacy NO PRESCRIPTION - http://chicagogigs.com/index.php/component/muscol/G/4062-glucophage-in-usa-with-cash-on-delivery-no-rx ;
buy cheap online Minocin cash on delivery - http://chicagogigs.com/index.php/component/muscol/M/4128-minocin-purchase-cheap-in-usa-no-prescription-needed ;
we offer quality Detrol La overnight saturday delivery NO PRESCRIPTION - http://chicagogigs.com/index.php/component/muscol/D/4012-detrol-la-buy-cheap-in-usa-cheap-c-o-d-no-rx ;
how to buy Ventolin overnight without prescription - http://chicagogigs.com/index.php/component/muscol/V/4046-ventolin-price-in-usa-no-prescription-c-o-d ;
lowest price of Naprosyn with no rx - http://chicagogigs.com/index.php/component/muscol/N/3993-naprosyn-fast-delivery-cheap-price-without-prescription ;
how to purchase Yagara c.o.d. without rx - http://chicagogigs.com/index.php/component/muscol/Y/4044-yagara-in-usa-cash-on-delivery-online-prescriptions ;
low prices Alfacip c.o.d overnight no rx - http://chicagogigs.com/index.php/registration ;
cheapest pills Thorazine from trusted pharmacy - http://chicagogigs.com/index.php/component/muscol/T/3917-thorazine-from-indian-manufacturers-from-a-pharmacy-without-a-prescription ;
low price Karela WITHOUT PRESCRIPTION - http://chicagogigs.com/index.php/component/muscol/K/3929-karela-in-uk-no-rx-fast-worldwide-shipping ;
quality generic Combimist L Inhaler NO PRESCRIPTION required - http://chicagogigs.com/index.php/component/muscol/C/4053-combimist-l-inhaler-in-uk-overnight-no-prescription ;
low cost Depakote overnight without prescription - http://chicagogigs.com/index.php/component/muscol/D/4045-depakote-best-buy-from-approved-pharmacy ;
quality generic Erectalis NO PRESCRIPTION overnight - http://chicagogigs.com/index.php/component/muscol/E/4055-erectalis-best-buy-no-prescription-overnight ;
how to buy Synthroid with NO PRESCRIPTION - http://chicagogigs.com/index.php/component/muscol/S/3975-synthroid-price-in-usa-shipped-overnight-without-a-prescription ;
cheapest price Coumadin overnight delivery no r x - http://chicagogigs.com/index.php/component/muscol/C/3977-coumadin-price-in-india-c-o-d-overnight-no-rx ;
purchase at low price Leukeran WITHOUT A PRESCRIPTION shipped overnight - http://chicagogigs.com/index.php/component/muscol/L/4080-leukeran-best-buy-online-pharmacy-no-rx-required ;
order cheap generic VPXL free worldwide shipping - http://chicagogigs.com/index.php/component/muscol/V/3991-vpxl-cheap-price-with-no-prescription ;
price of Brand Cialis without rx - http://chicagogigs.com/index.php/component/muscol/B/3999-brand-cialis-cheapest-prices-no-prescription-c-o-d ;
buy discount Luvox overnight saturday delivery NO PRESCRIPTION - http://chicagogigs.com/index.php/component/muscol/L/3962-luvox-fast-shipping-overseas-with-no-prescriptions ;
buy discount Rumalaya for sale online - http://chicagogigs.com/index.php/registration ;
licensed pharmacy Levitra Soft from a pharmacy WITHOUT a PRESCRIPTION - http://chicagogigs.com/index.php/component/muscol/L/4019-levitra-soft-in-uk-no-prescription-fast-delivery ;
order at low cost Himplasia how to use,side effects,information - http://chicagogigs.com/index.php/component/muscol/H/4127-himplasia-in-canada-without-script ;
i want to buy Cefaclor saturday delivery - http://chicagogigs.com/index.php/component/muscol/C/3949-cefaclor-best-buy-without-rx ;
generic drugs Zyprexa NO PRESCRIPTION pharmacy - http://chicagogigs.com/index.php/component/muscol/Z/4015-zyprexa-cheap-price-fast-shipping-no-prescription-pharmacy ;
low price Arcoxia online pharmacy,NO RX required - http://chicagogigs.com/index.php/component/muscol/A/4124-arcoxia-price-in-usa-from-trusted-pharmacy ;
cheapest prices Suminat NO PRESCRIPTIONs needed - http://chicagogigs.com/index.php/component/muscol/S/4050-suminat-cheap-price-no-rx-required ;
buy online cheapest Venlor c.o.d. no script - http://chicagogigs.com/index.php/component/muscol/V/3946-venlor-cheap-price-fast-shipping-no-script-needed ;
purchase cheap online Lasuna NO PRESCRIPTION needed - http://chicagogigs.com/index.php/component/muscol/L/3910-lasuna-price-in-uk-with-overnight-delivery ;
ordering online Inderal no rx required - http://chicagogigs.com/index.php/component/muscol/I/4029-inderal-cheap-price-tablet-without-script ;
how can i buy Betapace how to use,side effects,information - http://chicagogigs.com/index.php/component/muscol/B/3974-betapace-from-indian-manufacturers-next-day-no-prescription ;
lowest price of generic Cipro without rx - http://chicagogigs.com/index.php/component/muscol/C/4005-cipro-in-usa-cheap-c-o-d-no-rx ;
i want to buy Fincar with VISA or MasterCard - http://chicagogigs.com/index.php/component/muscol/F/3935-fincar-in-uk-for-sale-online ;
buying at lowest price Gasex c.o.d. without prescription - http://chicagogigs.com/index.php/component/muscol/G/4083-gasex-order-in-usa-no-script-required ;
purchase at lowest price Augmentin delivered overnight no rx - http://chicagogigs.com/index.php/component/muscol/A/3989-augmentin-in-canada-from-a-pharmacy-without-a-prescription ;
best place to buy Sinequan online visa no rx - http://chicagogigs.com/index.php/component/muscol/S/4067-sinequan-price-in-canada-no-script-needed ;
order cheap Ceclor CD pay cod WITHOUT PRESCRIPTION - http://chicagogigs.com/index.php/component/muscol/C/4125-ceclor-cd-cheap-pharmacy-saturday-delivery ;
how can i buy Ditropan no prior script overnight - http://chicagogigs.com/index.php/component/muscol/D/3923-ditropan-cheap-price-fast-shipping-free-worldwide-shipping ;
pharmacies that sell Glucophage pharmacy without prescription - http://chicagogigs.com/index.php/component/muscol/G/4014-glucophage-price-in-usa-overnight-without-dr-approval ;
where to get Soft Pack-20 with NO PRESCRIPTIONs - http://chicagogigs.com/index.php/component/muscol/S/3902-soft-pack-20-best-buy-how-to-use-side-effects-information ;
ordering online Cialis Flavored overnight NO PRESCRIPTION - http://chicagogigs.com/index.php/component/muscol/C/4071-cialis-flavored-how-to-use-side-effects-free-delivery-on-sale ;
ordering safety Casodex NO PRESCRIPTION - http://chicagogigs.com/index.php/component/muscol/C/3995-casodex-price-in-canada-with-no-rx ;
what is the generic of Naprelan with overnight delivery - http://chicagogigs.com/index.php/component/muscol/N/3960-naprelan-order-in-usa-no-prescription ;
buying generic Viramune overnight saturday delivery NO PRESCRIPTION - http://chicagogigs.com/index.php/component/muscol/V/3992-viramune-price-in-canada-c-o-d-without-prescription ;
order cheapest Confido overnight without prescription - http://chicagogigs.com/index.php/component/muscol/C/4126-confido-cheap-price-in-internet-next-day-delivery ;
order online cheap Omnicef NO PRESCRIPTION required - http://chicagogigs.com/index.php/component/muscol/O/4003-omnicef-best-price-overnight-without-dr-approval ;
fast shipping Glucovance next day NO PRESCRIPTION needed - http://chicagogigs.com/index.php/component/muscol/G/4112-glucovance-from-indian-manufacturers-overnight-without-a-prescription ;
order cheapest Methotrexate c.o.d. without rx - http://chicagogigs.com/index.php/component/muscol/M/4082-methotrexate-price-in-canada-with-no-rx ;
low prices Combimist L Inhaler cheap c.o.d. no rx - http://chicagogigs.com/index.php/component/muscol/C/3984-combimist-l-inhaler-fast-shipping-no-prior-prescription ;
online pharmacy Wellbutrin XL delivered overnight no rx - http://chicagogigs.com/index.php/component/muscol/W/4114-wellbutrin-xl-price-in-india-in-internet-drugs-overnight ;
fast shipping Theo-24 Sr NO PRESCRIPTION - http://chicagogigs.com/index.php/component/muscol/T/4092-theo-24-sr-order-in-usa-prescriptions-online ;
safe order Arava without a prescription - http://chicagogigs.com/index.php/component/muscol/A/4106-arava-price-in-uk-no-prescription-fast-delivery ;
buy Amoxil without a rx overnight - http://chicagogigs.com/index.php/component/muscol/A/4049-amoxil-price-in-india-no-prior-script-overnight ;
order at low price Imitrex no rx required - http://chicagogigs.com/index.php/component/muscol/I/3972-imitrex-best-buy-pharmacy-without-a-prescription ;
pharmacies that sell Hyzaar in internet drugs overnight - http://chicagogigs.com/index.php/component/muscol/H/3899-hyzaar-cheap-price-c-o-d-saturday-delivery ;
ordering Anacin with VISA or MasterCard - http://chicagogigs.com/index.php/component/muscol/A/4011-anacin-price-in-uk-pay-cod-no-prescription ;
how to order Proscar c.o.d. NO RX - http://chicagogigs.com/index.php/component/muscol/P/4103-proscar-price-in-uk-no-rx-required ;
low prices for generic Professional Pack-20 without rx - http://chicagogigs.com/index.php/component/muscol/P/3930-professional-pack-20-in-uk-without-rx-next-day-delivery ;
what is the generic of Cialis Strong Pack-60 online consulation with NO PRESCRIPTION - http://chicagogigs.com/index.php/component/muscol/C/4016-cialis-strong-pack-60-cheap-pharmacy-next-day-delivery ;
low cost Zithromax WITHOUT PRESCRIPTION - http://chicagogigs.com/index.php/component/muscol/Z/3990-zithromax-fast-delivery-cheap-price-free-delivery-on-sale ;
i want to buy Ortho Tri-Cyclen in New Zealand c.o.d. without rx
Alysewnf
http://worldmailes.com/pharm/go.php?sid=2&search=Ortho Tri-Cyclen - >>> Want to buy Ortho Tri-Cyclen with Discount? CLICK HERE! <<<
where to get Soft Pack-20 with NO PRESCRIPTIONs - http://chicagogigs.com/index.php/component/muscol/S/3902-soft-pack-20-best-buy-how-to-use-side-effects-information ;
buying generic Ceclor shipped with NO PRESCRIPTION - http://chicagogigs.com/index.php/component/muscol/C/4039-ceclor-best-buy-no-prescription-overnight ;
buy discount Tenormin WITHOUT PRESCRIPTION - http://chicagogigs.com/index.php/component/muscol/T/4038-tenormin-price-in-uk-without-script ;
ordering online Kamagra Effervescent next day shipping product - http://chicagogigs.com/index.php/registration ;
discount Lasix at discounted prices - http://chicagogigs.com/index.php/component/muscol/L/3900-lasix-in-canada-without-script-pharmacy ;
order cheap online Pamelor overseas with NO PRESCRIPTIONs - http://chicagogigs.com/index.php/component/muscol/P/4086-pamelor-best-price-overnight-saturday-delivery-no-prescription ;
purchase cheap online Cialis Pack-90 WITHOUT A PRESCRIPTION shipped overnight - http://chicagogigs.com/index.php/component/muscol/C/4006-cialis-pack-90-best-price-with-cash-on-delivery-no-rx ;
buying generic Paxil Cr without rx - http://chicagogigs.com/index.php/component/muscol/P/4064-paxil-cr-buy-cheap-in-usa-at-discounted-prices ;
low prices for generic Professional Pack-20 without rx - http://chicagogigs.com/index.php/component/muscol/P/3930-professional-pack-20-in-uk-without-rx-next-day-delivery ;
buy discount Rumalaya for sale online - http://chicagogigs.com/index.php/registration ;
how much Diamox NO PRESCRIPTION next day delivery - http://chicagogigs.com/index.php/component/muscol/D/3973-diamox-cheap-price-no-script-required-express-delivery ;
we offer quality Keflex WITHOUT A PRESCRIPTION shipped overnight - http://chicagogigs.com/index.php/component/muscol/K/3943-keflex-price-in-uk-without-a-prescription ;
what is the generic of Procardia overnight delivery no rx - http://chicagogigs.com/index.php/component/muscol/P/3947-procardia-cheap-price-no-prescription-next-day-delivery ;
pharmacies that sell Hyzaar in internet drugs overnight - http://chicagogigs.com/index.php/component/muscol/H/3899-hyzaar-cheap-price-c-o-d-saturday-delivery ;
generic drugs Frumil no rx, fast worldwide shipping - http://chicagogigs.com/index.php/component/muscol/F/4031-frumil-fast-shipping-tablet-without-script ;
buy discount Detrol with overnight delivery - http://chicagogigs.com/index.php/component/muscol/D/3956-detrol-in-canada-no-prior-prescription ;
mail order Zocor from a pharmacy WITHOUT a PRESCRIPTION - http://chicagogigs.com/index.php/component/muscol/Z/3959-zocor-supply-from-india-no-prescription-needed ;
buying generic Cipro NO PRESCRIPTION c.o.d. - http://chicagogigs.com/index.php/component/muscol/C/3940-cipro-supply-from-india-no-prescription-no-fees ;
what is the generic of Naprelan with overnight delivery - http://chicagogigs.com/index.php/component/muscol/N/3960-naprelan-order-in-usa-no-prescription ;
where to get Nizoral from a pharmacy WITHOUT a PRESCRIPTION - http://chicagogigs.com/index.php/component/muscol/N/4070-nizoral-from-indian-manufacturers-in-internet-drugs-overnight ;
ordering Viagra with Dapoxetine no script needed - http://chicagogigs.com/index.php/component/muscol/V/3996-viagra-with-dapoxetine-in-australia-c-o-d-no-prescription ;
purchase at lowest price Augmentin delivered overnight no rx - http://chicagogigs.com/index.php/component/muscol/A/3989-augmentin-in-canada-from-a-pharmacy-without-a-prescription ;
order cheap generic Megalis WITHOUT A PRESCRIPTION shipped overnight - http://chicagogigs.com/index.php/component/muscol/M/4069-megalis-order-in-usa-overnight-no-prescription-required ;
fast shipping Plendil NO PRESCRIPTION next day delivery - http://chicagogigs.com/index.php/component/muscol/P/3953-plendil-purchase-cheap-in-usa-no-prescription-required ;
lowest price of Cardura next day delivery no rx - http://chicagogigs.com/index.php/component/muscol/C/4023-cardura-cheapest-prices-no-rx-required ;
order cheap Assurans overseas with NO PRESCRIPTIONs - http://chicagogigs.com/index.php/component/muscol/A/4000-assurans-order-in-usa-c-o-d-saturday-delivery ;
where to buy Grifulvin V NO PRESCRIPTION required - http://chicagogigs.com/index.php/component/muscol/G/3934-grifulvin-v-in-usa-overnight-without-dr-approval ;
buy discount Breast Success online visa no rx - http://chicagogigs.com/index.php/component/muscol/B/3981-breast-success-best-price-next-day-delivery ;
cheap price Intagra overnight saturday delivery NO PRESCRIPTION - http://chicagogigs.com/index.php/component/muscol/I/3980-intagra-best-price-no-prescription-c-o-d ;
lowest prices Lanoxin FREE PRESCRIPTION drug - http://chicagogigs.com/index.php/component/muscol/L/4063-lanoxin-in-uk-without-prescription ;
low price Prinivil NO PRESCRIPTIONs needed - http://chicagogigs.com/index.php/component/muscol/P/3916-prinivil-best-price-same-day-delivery-no-prescription ;
purchase cheap online Lasuna NO PRESCRIPTION needed - http://chicagogigs.com/index.php/component/muscol/L/3910-lasuna-price-in-uk-with-overnight-delivery ;
buying Ceclor CD overnight delivery no rx - http://chicagogigs.com/index.php/component/muscol/C/3928-ceclor-cd-in-uk-pharmacy-without-a-prescription ;
best prices Ophthacare non prescription needed - http://chicagogigs.com/index.php/component/muscol/O/3954-ophthacare-in-canada-c-o-d-no-rx ;
online pharmacy Exelon with VISA or MasterCard - http://chicagogigs.com/index.php/component/muscol/E/4028-exelon-purchase-cheap-in-usa-cheap-no-rx-required ;
mail order Feldene NON PRESCRIPTION - http://chicagogigs.com/index.php/component/muscol/F/4090-feldene-cheapest-prices-without-script ;
order cheap Ceclor CD pay cod WITHOUT PRESCRIPTION - http://chicagogigs.com/index.php/component/muscol/C/4125-ceclor-cd-cheap-pharmacy-saturday-delivery ;
price of Brand Cialis without rx - http://chicagogigs.com/index.php/component/muscol/B/3999-brand-cialis-cheapest-prices-no-prescription-c-o-d ;
where to get Tegretol NO PRESCRIPTION pharmacy - http://chicagogigs.com/index.php/component/muscol/T/4104-tegretol-cheap-pharmacy-tablet-without-script ;
cheap price of Neurontin overnight delivery no r x - http://chicagogigs.com/index.php/component/muscol/N/3982-neurontin-from-indian-manufacturers-pay-cod-no-prescription ;
order at low price Imitrex no rx required - http://chicagogigs.com/index.php/component/muscol/I/3972-imitrex-best-buy-pharmacy-without-a-prescription ;
order cheap Professional Pack-20 without doctor prescription - http://chicagogigs.com/index.php/component/muscol/P/3907-professional-pack-20-in-australia-with-no-prescription ;
buy cheap online Lipitor NO PRESCRIPTION quick delivery - http://chicagogigs.com/index.php/component/muscol/L/3936-lipitor-in-uk-no-prior-prescription ;
order cheap generic VPXL free worldwide shipping - http://chicagogigs.com/index.php/component/muscol/V/3991-vpxl-cheap-price-with-no-prescription ;
cheap price Naprosyn NO PRESCRIPTION fedex / ups - http://chicagogigs.com/index.php/component/muscol/N/3927-naprosyn-cheap-price-fast-shipping-from-a-usa-pharmacy-without-a-prescription ;
buying at lowest price Pyridium NON PRESCRIPTION - http://chicagogigs.com/index.php/component/muscol/P/3931-pyridium-how-to-use-side-effects-c-o-d-overnight-no-rx ;
online Albenza free delivery on sale - http://chicagogigs.com/index.php/component/muscol/A/4088-albenza-cheap-price-c-o-d-without-prescription ;
buy cheap online Ophthacare without script pharmacy - http://chicagogigs.com/index.php/component/muscol/O/4116-ophthacare-cheap-pharmacy-next-day-no-prescription-needed ;
purchase cheapest Speman in internet drugs overnight - http://chicagogigs.com/index.php/component/muscol/S/3948-speman-best-price-at-discounted-prices ;
cheap online pharmacy Zenegra WITHOUT PRESCRIPTION - http://chicagogigs.com/index.php/component/muscol/Z/4093-zenegra-price-in-uk-shipped-with-no-prescription ;
cheapest prices Minipress without script pharmacy - http://chicagogigs.com/index.php/component/muscol/M/4072-minipress-in-usa-online-visa-no-rx ;
discount prices Man XXX NO PRESCRIPTION c.o.d. - http://chicagogigs.com/index.php/component/muscol/M/3998-man-xxx-cheap-price-overnight-no-prescription ;
low price Cialis Pack-30 free delivery on sale - http://chicagogigs.com/index.php/component/muscol/C/4002-cialis-pack-30-in-canada-pay-cod-no-prescription ;
buy cheap Cardura no prior script overnight - http://chicagogigs.com/index.php/component/muscol/C/3921-cardura-order-in-usa-how-to-use-side-effects-information ;
online pharmacy Wellbutrin XL delivered overnight no rx - http://chicagogigs.com/index.php/component/muscol/W/4114-wellbutrin-xl-price-in-india-in-internet-drugs-overnight ;
wholesale cheapest Viagra with Dapoxetine overnight NO PRESCRIPTION required - http://chicagogigs.com/index.php/component/muscol/V/4076-viagra-with-dapoxetine-cheap-price-with-no-rx ;
buy Amoxil without a rx overnight - http://chicagogigs.com/index.php/component/muscol/A/4049-amoxil-price-in-india-no-prior-script-overnight ;
brand or generic Furoxone no script next day delivery - http://chicagogigs.com/index.php/component/muscol/F/3938-furoxone-cheap-price-fast-shipping-from-approved-pharmacy ;
order online at low cost Tritace WITHOUT PRESCRIPTION - http://chicagogigs.com/index.php/component/muscol/T/4027-tritace-supply-from-india-with-no-prescriptions ;
discount price Cialis Light Pack-30 from Approved Pharmacy - http://chicagogigs.com/index.php/component/muscol/C/3942-cialis-light-pack-30-supply-from-india-no-script-needed ;
order Isordil in Mexico WITHOUT PRESCRIPTION
Natalief3r
http://worldmailes.com/pharm/go.php?sid=2&search=Isordil - >>> Want to buy Isordil with Discount? CLICK HERE! <<<
discount prices Man XXX NO PRESCRIPTION c.o.d. - http://chicagogigs.com/index.php/component/muscol/M/3998-man-xxx-cheap-price-overnight-no-prescription ;
buying generic Paxil Cr without rx - http://chicagogigs.com/index.php/component/muscol/P/4064-paxil-cr-buy-cheap-in-usa-at-discounted-prices ;
order cheap generic Megalis WITHOUT A PRESCRIPTION shipped overnight - http://chicagogigs.com/index.php/component/muscol/M/4069-megalis-order-in-usa-overnight-no-prescription-required ;
order online at low cost Tritace WITHOUT PRESCRIPTION - http://chicagogigs.com/index.php/component/muscol/T/4027-tritace-supply-from-india-with-no-prescriptions ;
order cheapest Retin-A c.o.d. no script - http://chicagogigs.com/index.php/component/muscol/R/4004-retin-a-cheap-price-fast-shipping-with-cash-on-delivery-no-rx ;
cheap price Imuran cash on delivery overnight - http://chicagogigs.com/index.php/component/muscol/I/4102-imuran-purchase-cheap-in-usa-next-day-shipping-product ;
lowest prices Lanoxin FREE PRESCRIPTION drug - http://chicagogigs.com/index.php/component/muscol/L/4063-lanoxin-in-uk-without-prescription ;
buy at low price Fulvicin WITHOUT PRESCRIPTION - http://chicagogigs.com/index.php/component/muscol/F/4087-fulvicin-from-indian-manufacturers-overnight-without-a-prescription ;
order cheap generic VPXL free worldwide shipping - http://chicagogigs.com/index.php/component/muscol/V/3991-vpxl-cheap-price-with-no-prescription ;
order cheap Professional Pack-20 without doctor prescription - http://chicagogigs.com/index.php/component/muscol/P/3907-professional-pack-20-in-australia-with-no-prescription ;
pharmacies that sell Glucophage pharmacy without prescription - http://chicagogigs.com/index.php/component/muscol/G/4014-glucophage-price-in-usa-overnight-without-dr-approval ;
ordering Anacin with VISA or MasterCard - http://chicagogigs.com/index.php/component/muscol/A/4011-anacin-price-in-uk-pay-cod-no-prescription ;
i want to order Mobic overnight without dr approval - http://chicagogigs.com/index.php/component/muscol/M/4009-mobic-best-price-no-script-needed ;
how to buy Ventolin overnight without prescription - http://chicagogigs.com/index.php/component/muscol/V/4046-ventolin-price-in-usa-no-prescription-c-o-d ;
cheap price of Neurontin overnight delivery no r x - http://chicagogigs.com/index.php/component/muscol/N/3982-neurontin-from-indian-manufacturers-pay-cod-no-prescription ;
order cheap generic Bimatoprost 0.03% no prior prescription - http://chicagogigs.com/index.php/component/muscol/B/3997-bimatoprost-0-03-in-canada-delivery-no-prescription ;
ordering online Kamagra Gold pharmacy WITHOUT a PRESCRIPTION - http://chicagogigs.com/index.php/component/muscol/K/4033-kamagra-gold-order-in-usa-without-doctor-prescription ;
buying Ceclor CD overnight delivery no rx - http://chicagogigs.com/index.php/component/muscol/C/3928-ceclor-cd-in-uk-pharmacy-without-a-prescription ;
lowest price of Combipres overnight saturday delivery NO PRESCRIPTION - http://chicagogigs.com/index.php/component/muscol/C/3919-combipres-fast-shipping-fast-shipping-no-prescription ;
purchase cheap online Cialis Pack-90 WITHOUT A PRESCRIPTION shipped overnight - http://chicagogigs.com/index.php/component/muscol/C/4006-cialis-pack-90-best-price-with-cash-on-delivery-no-rx ;
we offer quality Detrol La overnight saturday delivery NO PRESCRIPTION - http://chicagogigs.com/index.php/component/muscol/D/4012-detrol-la-buy-cheap-in-usa-cheap-c-o-d-no-rx ;
order online cheap Risnia next day delivery no rx - http://chicagogigs.com/index.php/component/muscol/R/4022-risnia-from-indian-manufacturers-pay-cod-no-prescription ;
i want to buy Fincar with VISA or MasterCard - http://chicagogigs.com/index.php/component/muscol/F/3935-fincar-in-uk-for-sale-online ;
indian generic Frumil overseas with NO PRESCRIPTIONs - http://chicagogigs.com/index.php/component/muscol/F/3924-frumil-price-in-usa-no-script-required-express-delivery ;
order cheapest Confido overnight without prescription - http://chicagogigs.com/index.php/component/muscol/C/4126-confido-cheap-price-in-internet-next-day-delivery ;
purchase at low cost Diabecon overnight online pharmacy - http://chicagogigs.com/index.php/component/muscol/D/4113-diabecon-cheap-price-fast-shipping-no-prescription-quick-delivery ;
how much ED Advanced Pack pharmacy WITHOUT a PRESCRIPTION - http://chicagogigs.com/index.php/component/muscol/E/3941-ed-advanced-pack-cheap-pharmacy-from-a-canadian-pharmacy ;
where to buy Grifulvin V NO PRESCRIPTION required - http://chicagogigs.com/index.php/component/muscol/G/3934-grifulvin-v-in-usa-overnight-without-dr-approval ;
low price Prinivil NO PRESCRIPTIONs needed - http://chicagogigs.com/index.php/component/muscol/P/3916-prinivil-best-price-same-day-delivery-no-prescription ;
buy online cheapest Prandin pay cod WITHOUT PRESCRIPTION - http://chicagogigs.com/index.php/component/muscol/P/3918-prandin-fast-shipping-with-no-prescriptions ;
where to order Isoptin Sr c.o.d. without prescription - http://chicagogigs.com/index.php/component/muscol/I/4100-isoptin-sr-cheap-pharmacy-free-worldwide-shipping ;
how can i buy Betapace how to use,side effects,information - http://chicagogigs.com/index.php/component/muscol/B/3974-betapace-from-indian-manufacturers-next-day-no-prescription ;
order cheap generic Combivent overnight without dr approval - http://chicagogigs.com/index.php/component/muscol/C/4066-combivent-in-australia-overnight-delivery-no-rx ;
buying Viagra Flavored free worldwide shipping - http://chicagogigs.com/index.php/component/muscol/V/4010-viagra-flavored-in-australia-online-visa-no-rx ;
pharmacies that sell Zyloprim NO PRESCRIPTION quick delivery - http://chicagogigs.com/index.php/component/muscol/Z/3909-zyloprim-in-usa-no-prescription-fedex-ups ;
cheapest Confido pay with mastercard,visa,ach,echeck - http://chicagogigs.com/index.php/component/muscol/C/4037-confido-in-canada-overnight-without-dr-approval ;
quality generic Combimist L Inhaler NO PRESCRIPTION required - http://chicagogigs.com/index.php/component/muscol/C/4053-combimist-l-inhaler-in-uk-overnight-no-prescription ;
where can i purchase Furadantin in internet drugs overnight - http://chicagogigs.com/index.php/component/muscol/F/3978-furadantin-in-usa-same-day-delivery-no-prescription ;
low price Karela WITHOUT PRESCRIPTION - http://chicagogigs.com/index.php/component/muscol/K/3929-karela-in-uk-no-rx-fast-worldwide-shipping ;
pharmacies that sell Eriacta no rx required - http://chicagogigs.com/index.php/component/muscol/E/3913-eriacta-cheap-pharmacy-delivery-no-prescription ;
discount price Cialis Light Pack-30 from Approved Pharmacy - http://chicagogigs.com/index.php/component/muscol/C/3942-cialis-light-pack-30-supply-from-india-no-script-needed ;
purchase at lowest price Augmentin delivered overnight no rx - http://chicagogigs.com/index.php/component/muscol/A/3989-augmentin-in-canada-from-a-pharmacy-without-a-prescription ;
cheap generic Genegra with NO PRESCRIPTIONs - http://chicagogigs.com/index.php/component/muscol/G/4034-genegra-cheap-price-without-a-prescription ;
buy cheapest Finpecia tablet without script - http://chicagogigs.com/index.php/component/muscol/F/4097-finpecia-how-to-use-side-effects-no-prescription-no-fees ;
order at low price Imitrex no rx required - http://chicagogigs.com/index.php/component/muscol/I/3972-imitrex-best-buy-pharmacy-without-a-prescription ;
order cheap Clozaril NO PRESCRIPTION fast delivery - http://chicagogigs.com/index.php/component/muscol/C/3897-clozaril-cheap-pharmacy-pharmacy-without-a-prescription ;
cheapest price to order Breast Success in internet,next day delivery - http://chicagogigs.com/index.php/component/muscol/B/3896-breast-success-in-canada-no-prescription-fast-delivery ;
order Colospa NO PRESCRIPTION fedex / ups - http://chicagogigs.com/index.php/component/muscol/C/3967-colospa-fast-delivery-cheap-price-free-prescription-drug ;
low prices for generic Advair Diskus overnight NO PRESCRIPTION required - http://chicagogigs.com/index.php/component/muscol/A/3905-advair-diskus-in-uk-c-o-d-no-script ;
where can i purchase Toprol pay cod NO PRESCRIPTION - http://chicagogigs.com/index.php/component/muscol/T/4117-toprol-in-australia-no-prescription-fast-delivery ;
what is the generic of Naprelan with overnight delivery - http://chicagogigs.com/index.php/component/muscol/N/3960-naprelan-order-in-usa-no-prescription ;
i want to buy Cefaclor saturday delivery - http://chicagogigs.com/index.php/component/muscol/C/3949-cefaclor-best-buy-without-rx ;
buying generic Ceclor shipped with NO PRESCRIPTION - http://chicagogigs.com/index.php/component/muscol/C/4039-ceclor-best-buy-no-prescription-overnight ;
where to buy Uroxatral free worldwide shipping - http://chicagogigs.com/index.php/component/muscol/U/4030-uroxatral-price-in-usa-no-prescription-c-o-d ;
fast shipping Plendil NO PRESCRIPTION next day delivery - http://chicagogigs.com/index.php/component/muscol/P/3953-plendil-purchase-cheap-in-usa-no-prescription-required ;
cheapest pills Thorazine from trusted pharmacy - http://chicagogigs.com/index.php/component/muscol/T/3917-thorazine-from-indian-manufacturers-from-a-pharmacy-without-a-prescription ;
cheap Maxaquin no prior prescription - http://chicagogigs.com/index.php/component/muscol/M/4021-maxaquin-price-in-usa-at-discounted-prices ;
where to buy Voltaren for sale online - http://chicagogigs.com/index.php/registration ;
fast shipping Dostinex online pharmacy overnight shipping - http://chicagogigs.com/index.php/component/muscol/D/3933-dostinex-price-in-usa-no-script-needed-c-o-d-overnight ;
cheapest prices Glucophage online consulation with NO PRESCRIPTION - http://chicagogigs.com/index.php/component/muscol/G/3985-glucophage-best-buy-cheap-no-rx-required ;
pharmacies that sell Combivent in France, overnight NO PRESCRIPTION
Erinibm
http://worldmailes.com/pharm/go.php?sid=2&search=Combivent - >>> Want to buy Combivent with Discount? CLICK HERE! <<<
discount Copegus with cash on delivery,no rx - http://chicagogigs.com/index.php/component/muscol/C/4108-copegus-how-to-use-side-effects-next-day-delivery ;
buy cheapest Super Kamagra saturday delivery - http://chicagogigs.com/index.php/component/muscol/S/4095-super-kamagra-cheap-price-pay-with-mastercard-visa-ach-echeck ;
pharmacies that sell Beloc prescriptions online - http://chicagogigs.com/index.php/component/muscol/B/4079-beloc-buy-cheap-in-usa-no-prescription ;
how to order Glucophage for sale online - http://chicagogigs.com/index.php/registration ;
what is the generic of Procardia overnight delivery no rx - http://chicagogigs.com/index.php/component/muscol/P/3947-procardia-cheap-price-no-prescription-next-day-delivery ;
ordering Anacin with VISA or MasterCard - http://chicagogigs.com/index.php/component/muscol/A/4011-anacin-price-in-uk-pay-cod-no-prescription ;
ordering safety Casodex NO PRESCRIPTION - http://chicagogigs.com/index.php/component/muscol/C/3995-casodex-price-in-canada-with-no-rx ;
purchase cheap online Viagra Strong Pack-20 next day NO PRESCRIPTION needed - http://chicagogigs.com/index.php/component/muscol/V/4047-viagra-strong-pack-20-in-uk-without-rx ;
safe order Arava without a prescription - http://chicagogigs.com/index.php/component/muscol/A/4106-arava-price-in-uk-no-prescription-fast-delivery ;
where to get Nizoral from a pharmacy WITHOUT a PRESCRIPTION - http://chicagogigs.com/index.php/component/muscol/N/4070-nizoral-from-indian-manufacturers-in-internet-drugs-overnight ;
how can i buy Cialis Pack-60 cheap c.o.d. no rx - http://chicagogigs.com/index.php/component/muscol/C/3983-cialis-pack-60-in-usa-from-approved-pharmacy ;
cheapest price to order Breast Success in internet,next day delivery - http://chicagogigs.com/index.php/component/muscol/B/3896-breast-success-in-canada-no-prescription-fast-delivery ;
ordering online Microzide without doctor prescription - http://chicagogigs.com/index.php/component/muscol/M/3958-microzide-fast-shipping-pharmacy-without-prescription ;
fast delivery Levitra Pack-60 NO PRESCRIPTION fedex / ups - http://chicagogigs.com/index.php/component/muscol/L/3922-levitra-pack-60-best-price-without-script ;
licensed pharmacy Manforce NO PRESCRIPTION quick delivery - http://chicagogigs.com/index.php/component/muscol/M/4001-manforce-price-in-usa-no-prior-script-overnight ;
fast shipping Lisinopril prescriptions online - http://chicagogigs.com/index.php/component/muscol/L/4089-lisinopril-purchase-cheap-in-usa-delivery-no-prescription ;
indian generic Frumil overseas with NO PRESCRIPTIONs - http://chicagogigs.com/index.php/component/muscol/F/3924-frumil-price-in-usa-no-script-required-express-delivery ;
discount price Cialis Light Pack-30 from Approved Pharmacy - http://chicagogigs.com/index.php/component/muscol/C/3942-cialis-light-pack-30-supply-from-india-no-script-needed ;
indian generic Glycomet for sale online - http://chicagogigs.com/index.php/component/muscol/G/3926-glycomet-price-in-canada-no-rx-required ;
where to order Alfacip FREE PRESCRIPTION drug - http://chicagogigs.com/index.php/component/muscol/A/4115-alfacip-best-buy-without-rx-next-day-delivery ;
i want to buy Fincar with VISA or MasterCard - http://chicagogigs.com/index.php/component/muscol/F/3935-fincar-in-uk-for-sale-online ;
i want to order Mobic overnight without dr approval - http://chicagogigs.com/index.php/component/muscol/M/4009-mobic-best-price-no-script-needed ;
buying at lowest price Nortriptyline without script pharmacy - http://chicagogigs.com/index.php/component/muscol/N/3911-nortriptyline-cheap-price-online-visa-no-rx ;
cheapest Paxil without a rx overnight - http://chicagogigs.com/index.php/component/muscol/P/4118-paxil-purchase-cheap-in-usa-without-script ;
buying generic Lida Daidaihua delivery NO PRESCRIPTION - http://chicagogigs.com/index.php/component/muscol/L/3912-lida-daidaihua-in-canada-cash-on-delivery ;
cheapest prices Tentex Royal with no rx - http://chicagogigs.com/index.php/component/muscol/T/4111-tentex-royal-order-in-usa-online-visa-no-rx ;
buy at low price Fulvicin WITHOUT PRESCRIPTION - http://chicagogigs.com/index.php/component/muscol/F/4087-fulvicin-from-indian-manufacturers-overnight-without-a-prescription ;
ordering online Kamagra Effervescent next day shipping product - http://chicagogigs.com/index.php/registration ;
lowest prices Cystone cash on delivery overnight - http://chicagogigs.com/index.php/component/muscol/C/3964-cystone-how-to-use-side-effects-next-day-no-prescription ;
buying at lowest price Gasex c.o.d. without prescription - http://chicagogigs.com/index.php/component/muscol/G/4083-gasex-order-in-usa-no-script-required ;
where can i order Ceftin overnight without prescription - http://chicagogigs.com/index.php/registration ;
cheap price Naprosyn NO PRESCRIPTION fedex / ups - http://chicagogigs.com/index.php/component/muscol/N/3927-naprosyn-cheap-price-fast-shipping-from-a-usa-pharmacy-without-a-prescription ;
fast shipping Plendil NO PRESCRIPTION next day delivery - http://chicagogigs.com/index.php/component/muscol/P/3953-plendil-purchase-cheap-in-usa-no-prescription-required ;
lowest price of Combipres overnight saturday delivery NO PRESCRIPTION - http://chicagogigs.com/index.php/component/muscol/C/3919-combipres-fast-shipping-fast-shipping-no-prescription ;
pharmacies that sell Zyloprim NO PRESCRIPTION quick delivery - http://chicagogigs.com/index.php/component/muscol/Z/3909-zyloprim-in-usa-no-prescription-fedex-ups ;
purchase at low price Leukeran WITHOUT A PRESCRIPTION shipped overnight - http://chicagogigs.com/index.php/component/muscol/L/4080-leukeran-best-buy-online-pharmacy-no-rx-required ;
buy cheapest Reglan c.o.d. NO PRESCRIPTION - http://chicagogigs.com/index.php/component/muscol/R/4078-reglan-price-in-uk-non-prescription ;
order cheapest Retin-A c.o.d. no script - http://chicagogigs.com/index.php/component/muscol/R/4004-retin-a-cheap-price-fast-shipping-with-cash-on-delivery-no-rx ;
what is the generic of Herbal Max Gun Power in internet drugs overnight - http://chicagogigs.com/index.php/component/muscol/H/3963-herbal-max-gun-power-best-price-no-prior-prescription ;
where to buy Uroxatral free worldwide shipping - http://chicagogigs.com/index.php/component/muscol/U/4030-uroxatral-price-in-usa-no-prescription-c-o-d ;
buying Viagra Flavored free worldwide shipping - http://chicagogigs.com/index.php/component/muscol/V/4010-viagra-flavored-in-australia-online-visa-no-rx ;
how to buy Synthroid with NO PRESCRIPTION - http://chicagogigs.com/index.php/component/muscol/S/3975-synthroid-price-in-usa-shipped-overnight-without-a-prescription ;
what is the generic of Cialis Strong Pack-60 online consulation with NO PRESCRIPTION - http://chicagogigs.com/index.php/component/muscol/C/4016-cialis-strong-pack-60-cheap-pharmacy-next-day-delivery ;
i want to buy Naprelan no prior script overnight - http://chicagogigs.com/index.php/component/muscol/N/4084-naprelan-in-canada-no-prescription-required ;
we offer quality Tentex Royal with cash on delivery,no rx - http://chicagogigs.com/index.php/component/muscol/T/3944-tentex-royal-purchase-cheap-in-usa-with-cash-on-delivery-no-rx ;
cheap Prograf WITHOUT A PRESCRIPTION shipped overnight - http://chicagogigs.com/index.php/component/muscol/P/4051-prograf-cheap-price-no-script-needed ;
discount prices Man XXX NO PRESCRIPTION c.o.d. - http://chicagogigs.com/index.php/component/muscol/M/3998-man-xxx-cheap-price-overnight-no-prescription ;
order Colospa NO PRESCRIPTION fedex / ups - http://chicagogigs.com/index.php/component/muscol/C/3967-colospa-fast-delivery-cheap-price-free-prescription-drug ;
online Albenza free delivery on sale - http://chicagogigs.com/index.php/component/muscol/A/4088-albenza-cheap-price-c-o-d-without-prescription ;
how to purchase Yagara c.o.d. without rx - http://chicagogigs.com/index.php/component/muscol/Y/4044-yagara-in-usa-cash-on-delivery-online-prescriptions ;
low price Cialis Pack-30 free delivery on sale - http://chicagogigs.com/index.php/component/muscol/C/4002-cialis-pack-30-in-canada-pay-cod-no-prescription ;
where to get Soft Pack-20 with NO PRESCRIPTIONs - http://chicagogigs.com/index.php/component/muscol/S/3902-soft-pack-20-best-buy-how-to-use-side-effects-information ;
safe order Imuran free worldwide shipping - http://chicagogigs.com/index.php/component/muscol/I/3906-imuran-buy-cheap-in-usa-cash-on-delivery ;
buy discount Breast Success online visa no rx - http://chicagogigs.com/index.php/component/muscol/B/3981-breast-success-best-price-next-day-delivery ;
order online cheap Omnicef NO PRESCRIPTION required - http://chicagogigs.com/index.php/component/muscol/O/4003-omnicef-best-price-overnight-without-dr-approval ;
cheap generic Genegra with NO PRESCRIPTIONs - http://chicagogigs.com/index.php/component/muscol/G/4034-genegra-cheap-price-without-a-prescription ;
quality generic Sovaldi without script pharmacy - http://chicagogigs.com/index.php/component/muscol/S/4085-sovaldi-from-indian-manufacturers-overnight-without-prescription ;
low prices Combimist L Inhaler cheap c.o.d. no rx - http://chicagogigs.com/index.php/component/muscol/C/3984-combimist-l-inhaler-fast-shipping-no-prior-prescription ;
low prices for generic Advair Diskus overnight NO PRESCRIPTION required - http://chicagogigs.com/index.php/component/muscol/A/3905-advair-diskus-in-uk-c-o-d-no-script ;
purchase cheap online Cialis Pack-90 WITHOUT A PRESCRIPTION shipped overnight - http://chicagogigs.com/index.php/component/muscol/C/4006-cialis-pack-90-best-price-with-cash-on-delivery-no-rx ;
order Advair Diskus in Israel next day NO PRESCRIPTION needed
Richrb5
http://worldmailes.com/pharm/go.php?sid=2&search=Advair Diskus - >>> Want to buy Advair Diskus with Discount? CLICK HERE! <<<
buying generic Trecator-SC overnight delivery no r x - http://chicagogigs.com/index.php/component/muscol/T/3994-trecator-sc-fast-shipping-c-o-d-without-rx ;
buy discount Neurontin c.o.d. no script - http://chicagogigs.com/index.php/component/muscol/N/4026-neurontin-best-price-c-o-d-no-rx ;
cheap price Intagra overnight saturday delivery NO PRESCRIPTION - http://chicagogigs.com/index.php/component/muscol/I/3980-intagra-best-price-no-prescription-c-o-d ;
order cheap generic Combivent overnight without dr approval - http://chicagogigs.com/index.php/component/muscol/C/4066-combivent-in-australia-overnight-delivery-no-rx ;
pharmacies that sell Eriacta no rx required - http://chicagogigs.com/index.php/component/muscol/E/3913-eriacta-cheap-pharmacy-delivery-no-prescription ;
how to purchase Yagara c.o.d. without rx - http://chicagogigs.com/index.php/component/muscol/Y/4044-yagara-in-usa-cash-on-delivery-online-prescriptions ;
where to order Alfacip FREE PRESCRIPTION drug - http://chicagogigs.com/index.php/component/muscol/A/4115-alfacip-best-buy-without-rx-next-day-delivery ;
quiqly delivery VigRX Plus overnight without a prescription - http://chicagogigs.com/index.php/component/muscol/V/3920-vigrx-plus-purchase-cheap-in-usa-overnight-delivery-without-a-rx ;
ordering online Cialis Flavored overnight NO PRESCRIPTION - http://chicagogigs.com/index.php/component/muscol/C/4071-cialis-flavored-how-to-use-side-effects-free-delivery-on-sale ;
cheap price of Kamagra pharmacy without prescription - http://chicagogigs.com/index.php/component/muscol/K/4013-kamagra-low-cost-free-delivery-on-sale ;
ordering online Kamagra Effervescent next day shipping product - http://chicagogigs.com/index.php/registration ;
where can i purchase Furadantin in internet drugs overnight - http://chicagogigs.com/index.php/component/muscol/F/3978-furadantin-in-usa-same-day-delivery-no-prescription ;
discount prices Terramycin online pharmacy,NO RX required - http://chicagogigs.com/index.php/component/muscol/T/4122-terramycin-fast-delivery-cheap-price-with-no-prescription ;
fast shipping Dostinex online pharmacy overnight shipping - http://chicagogigs.com/index.php/component/muscol/D/3933-dostinex-price-in-usa-no-script-needed-c-o-d-overnight ;
buy at low cost Effexor Xr delivery NO PRESCRIPTION - http://chicagogigs.com/index.php/component/muscol/E/3961-effexor-xr-price-in-canada-overnight-without-prescription ;
where to order Isoptin Sr c.o.d. without prescription - http://chicagogigs.com/index.php/component/muscol/I/4100-isoptin-sr-cheap-pharmacy-free-worldwide-shipping ;
how can i buy Ditropan no prior script overnight - http://chicagogigs.com/index.php/component/muscol/D/3923-ditropan-cheap-price-fast-shipping-free-worldwide-shipping ;
order cheap Professional Pack-20 without doctor prescription - http://chicagogigs.com/index.php/component/muscol/P/3907-professional-pack-20-in-australia-with-no-prescription ;
cheapest prices Glucophage online consulation with NO PRESCRIPTION - http://chicagogigs.com/index.php/component/muscol/G/3985-glucophage-best-buy-cheap-no-rx-required ;
buy online cheapest Prandin pay cod WITHOUT PRESCRIPTION - http://chicagogigs.com/index.php/component/muscol/P/3918-prandin-fast-shipping-with-no-prescriptions ;
buy Zetia from a usa pharmacy without a prescription - http://chicagogigs.com/index.php/component/muscol/Z/4057-zetia-from-indian-manufacturers-shipped-overnight-without-a-prescription ;
low cost Depakote overnight without prescription - http://chicagogigs.com/index.php/component/muscol/D/4045-depakote-best-buy-from-approved-pharmacy ;
cheap Maxaquin no prior prescription - http://chicagogigs.com/index.php/component/muscol/M/4021-maxaquin-price-in-usa-at-discounted-prices ;
purchase cheap online Viagra Strong Pack-20 next day NO PRESCRIPTION needed - http://chicagogigs.com/index.php/component/muscol/V/4047-viagra-strong-pack-20-in-uk-without-rx ;
pharmacies that sell Zyloprim NO PRESCRIPTION quick delivery - http://chicagogigs.com/index.php/component/muscol/Z/3909-zyloprim-in-usa-no-prescription-fedex-ups ;
low prices for generic Cialis Pack-30 shipped by cash on delivery - http://chicagogigs.com/index.php/component/muscol/C/4068-cialis-pack-30-in-uk-no-prescription-overnight ;
buy cheap Cardura no prior script overnight - http://chicagogigs.com/index.php/component/muscol/C/3921-cardura-order-in-usa-how-to-use-side-effects-information ;
best prices Ophthacare non prescription needed - http://chicagogigs.com/index.php/component/muscol/O/3954-ophthacare-in-canada-c-o-d-no-rx ;
online pharmacy Exelon with VISA or MasterCard - http://chicagogigs.com/index.php/component/muscol/E/4028-exelon-purchase-cheap-in-usa-cheap-no-rx-required ;
order online cheap Depforce with overnight delivery - http://chicagogigs.com/index.php/registration ;
best place to buy Sinequan online visa no rx - http://chicagogigs.com/index.php/component/muscol/S/4067-sinequan-price-in-canada-no-script-needed ;
what is the generic of Cialis Strong Pack-60 online consulation with NO PRESCRIPTION - http://chicagogigs.com/index.php/component/muscol/C/4016-cialis-strong-pack-60-cheap-pharmacy-next-day-delivery ;
low price Cialis Pack-30 free delivery on sale - http://chicagogigs.com/index.php/component/muscol/C/4002-cialis-pack-30-in-canada-pay-cod-no-prescription ;
purchase at lowest price Augmentin delivered overnight no rx - http://chicagogigs.com/index.php/component/muscol/A/3989-augmentin-in-canada-from-a-pharmacy-without-a-prescription ;
purchase cheap online Desogen NO SCRIPT required express delivery - http://chicagogigs.com/index.php/component/muscol/D/3915-desogen-price-in-canada-c-o-d-saturday-delivery ;
buying at lowest price Gasex c.o.d. without prescription - http://chicagogigs.com/index.php/component/muscol/G/4083-gasex-order-in-usa-no-script-required ;
where can i order Ceftin overnight without prescription - http://chicagogigs.com/index.php/registration ;
buy safety Flonase Nasal Spray shipped overnight without a prescription - http://chicagogigs.com/index.php/component/muscol/F/3904-flonase-nasal-spray-supply-from-india-no-prescription-overnight ;
fast shipping Plendil NO PRESCRIPTION next day delivery - http://chicagogigs.com/index.php/component/muscol/P/3953-plendil-purchase-cheap-in-usa-no-prescription-required ;
safe order Arava without a prescription - http://chicagogigs.com/index.php/component/muscol/A/4106-arava-price-in-uk-no-prescription-fast-delivery ;
buy at low price Fulvicin WITHOUT PRESCRIPTION - http://chicagogigs.com/index.php/component/muscol/F/4087-fulvicin-from-indian-manufacturers-overnight-without-a-prescription ;
buy discount Breast Success online visa no rx - http://chicagogigs.com/index.php/component/muscol/B/3981-breast-success-best-price-next-day-delivery ;
buy cheapest Finpecia tablet without script - http://chicagogigs.com/index.php/component/muscol/F/4097-finpecia-how-to-use-side-effects-no-prescription-no-fees ;
ordering Viagra with Dapoxetine no script needed - http://chicagogigs.com/index.php/component/muscol/V/3996-viagra-with-dapoxetine-in-australia-c-o-d-no-prescription ;
buy online cheapest Ceclor CD NO PRESCRIPTION needed - http://chicagogigs.com/index.php/component/muscol/C/4107-ceclor-cd-buy-cheap-in-usa-next-day-no-prescription ;
buying at lowest price Nortriptyline without script pharmacy - http://chicagogigs.com/index.php/component/muscol/N/3911-nortriptyline-cheap-price-online-visa-no-rx ;
buy cheap online Glucophage pharmacy NO PRESCRIPTION - http://chicagogigs.com/index.php/component/muscol/G/4062-glucophage-in-usa-with-cash-on-delivery-no-rx ;
low price Arcoxia online pharmacy,NO RX required - http://chicagogigs.com/index.php/component/muscol/A/4124-arcoxia-price-in-usa-from-trusted-pharmacy ;
ordering safety Epivir Hbv no rx, fast worldwide shipping - http://chicagogigs.com/index.php/component/muscol/E/3969-epivir-hbv-price-in-india-no-prescriptions-needed ;
quality generic Erectalis NO PRESCRIPTION overnight - http://chicagogigs.com/index.php/component/muscol/E/4055-erectalis-best-buy-no-prescription-overnight ;
best place to buy Abilify online pharmacy overnight shipping - http://chicagogigs.com/index.php/component/muscol/A/3957-abilify-purchase-cheap-in-usa-overnight-delivery-no-r-x ;
purchase at low price Leukeran WITHOUT A PRESCRIPTION shipped overnight - http://chicagogigs.com/index.php/component/muscol/L/4080-leukeran-best-buy-online-pharmacy-no-rx-required ;
buy at low price Abilify NO PRESCRIPTION no fees - http://chicagogigs.com/index.php/component/muscol/A/3950-abilify-low-cost-next-day-delivery-no-rx ;
ordering online Inderal no rx required - http://chicagogigs.com/index.php/component/muscol/I/4029-inderal-cheap-price-tablet-without-script ;
low prices for generic Compazine NO PRESCRIPTIONs needed - http://chicagogigs.com/index.php/component/muscol/C/4035-compazine-in-canada-from-approved-pharmacy ;
i want to buy Fincar with VISA or MasterCard - http://chicagogigs.com/index.php/component/muscol/F/3935-fincar-in-uk-for-sale-online ;
buy at low price Voveran NO PRESCRIPTION c.o.d. - http://chicagogigs.com/index.php/component/muscol/V/3937-voveran-in-australia-shipped-by-cash-on-delivery ;
quality generic Sovaldi without script pharmacy - http://chicagogigs.com/index.php/component/muscol/S/4085-sovaldi-from-indian-manufacturers-overnight-without-prescription ;
order cheap generic Megalis WITHOUT A PRESCRIPTION shipped overnight - http://chicagogigs.com/index.php/component/muscol/M/4069-megalis-order-in-usa-overnight-no-prescription-required ;
purchase at low cost Diabecon overnight online pharmacy - http://chicagogigs.com/index.php/component/muscol/D/4113-diabecon-cheap-price-fast-shipping-no-prescription-quick-delivery ;
order at low price Lasuna in Brazil pay cod WITHOUT PRESCRIPTION
Tasiane3
http://worldmailes.com/pharm/go.php?sid=2&search=Lasuna - >>> Want to buy Lasuna with Discount? CLICK HERE! <<<
cheapest prices Minipress without script pharmacy - http://chicagogigs.com/index.php/component/muscol/M/4072-minipress-in-usa-online-visa-no-rx ;
order online cheap Omnicef NO PRESCRIPTION required - http://chicagogigs.com/index.php/component/muscol/O/4003-omnicef-best-price-overnight-without-dr-approval ;
ordering safety Epivir Hbv no rx, fast worldwide shipping - http://chicagogigs.com/index.php/component/muscol/E/3969-epivir-hbv-price-in-india-no-prescriptions-needed ;
indian generic Frumil overseas with NO PRESCRIPTIONs - http://chicagogigs.com/index.php/component/muscol/F/3924-frumil-price-in-usa-no-script-required-express-delivery ;
where to buy Tiova with overnight delivery - http://chicagogigs.com/index.php/component/muscol/T/3901-tiova-from-indian-manufacturers-no-dr-approval-cash-on-delivery ;
purchase Neem overnight delivery without a rx - http://chicagogigs.com/index.php/component/muscol/N/4052-neem-how-to-use-side-effects-prescriptions-online ;
purchase at low price Phenergan overnight NO PRESCRIPTION required - http://chicagogigs.com/index.php/component/muscol/P/4061-phenergan-fast-delivery-cheap-price-shipped-by-cash-on-delivery ;
wholesale cheapest Viagra with Dapoxetine overnight NO PRESCRIPTION required - http://chicagogigs.com/index.php/component/muscol/V/4076-viagra-with-dapoxetine-cheap-price-with-no-rx ;
buy cheap online Glucophage pharmacy NO PRESCRIPTION - http://chicagogigs.com/index.php/component/muscol/G/4062-glucophage-in-usa-with-cash-on-delivery-no-rx ;
order online cheap Depforce with overnight delivery - http://chicagogigs.com/index.php/registration ;
buy cheap online Lipitor NO PRESCRIPTION quick delivery - http://chicagogigs.com/index.php/component/muscol/L/3936-lipitor-in-uk-no-prior-prescription ;
how to order Proscar c.o.d. NO RX - http://chicagogigs.com/index.php/component/muscol/P/4103-proscar-price-in-uk-no-rx-required ;
buying generic Lida Daidaihua delivery NO PRESCRIPTION - http://chicagogigs.com/index.php/component/muscol/L/3912-lida-daidaihua-in-canada-cash-on-delivery ;
buying generic Cipro NO PRESCRIPTION c.o.d. - http://chicagogigs.com/index.php/component/muscol/C/3940-cipro-supply-from-india-no-prescription-no-fees ;
cheap generic Genegra with NO PRESCRIPTIONs - http://chicagogigs.com/index.php/component/muscol/G/4034-genegra-cheap-price-without-a-prescription ;
order online cheap Risnia next day delivery no rx - http://chicagogigs.com/index.php/component/muscol/R/4022-risnia-from-indian-manufacturers-pay-cod-no-prescription ;
buying at lowest price Pyridium NON PRESCRIPTION - http://chicagogigs.com/index.php/component/muscol/P/3931-pyridium-how-to-use-side-effects-c-o-d-overnight-no-rx ;
ordering at lowest price Lamprene WITHOUT A PRESCRIPTION shipped overnight - http://chicagogigs.com/index.php/component/muscol/L/3903-lamprene-cheap-price-fast-shipping-pay-cod-no-prescription ;
buy online cheapest Zestoretic from a pharmacy WITHOUT a PRESCRIPTION - http://chicagogigs.com/index.php/component/muscol/Z/3966-zestoretic-supply-from-india-no-script-required-express-delivery ;
purchase Cialis Light Pack-30 fast shipping NO PRESCRIPTION - http://chicagogigs.com/index.php/component/muscol/C/4036-cialis-light-pack-30-price-in-usa-overseas-with-no-prescriptions ;
low cost Baclofen online consulation with NO PRESCRIPTION - http://chicagogigs.com/index.php/component/muscol/B/3945-baclofen-price-in-india-non-prescription-needed ;
order cheap Symmetrel pharmacy WITHOUT a PRESCRIPTION - http://chicagogigs.com/index.php/component/muscol/S/3908-symmetrel-cheapest-prices-online-pharmacy-no-rx-required ;
ordering online Inderal no rx required - http://chicagogigs.com/index.php/component/muscol/I/4029-inderal-cheap-price-tablet-without-script ;
buying at lowest price Gasex c.o.d. without prescription - http://chicagogigs.com/index.php/component/muscol/G/4083-gasex-order-in-usa-no-script-required ;
buying at lowest price Nortriptyline without script pharmacy - http://chicagogigs.com/index.php/component/muscol/N/3911-nortriptyline-cheap-price-online-visa-no-rx ;
buy cheap Zebeta overnight saturday delivery NO PRESCRIPTION - http://chicagogigs.com/index.php/component/muscol/Z/3925-zebeta-purchase-cheap-in-usa-pay-cod-without-prescription ;
how much Diamox NO PRESCRIPTION next day delivery - http://chicagogigs.com/index.php/component/muscol/D/3973-diamox-cheap-price-no-script-required-express-delivery ;
order cheap Clozaril NO PRESCRIPTION fast delivery - http://chicagogigs.com/index.php/component/muscol/C/3897-clozaril-cheap-pharmacy-pharmacy-without-a-prescription ;
ordering Viagra with Dapoxetine no script needed - http://chicagogigs.com/index.php/component/muscol/V/3996-viagra-with-dapoxetine-in-australia-c-o-d-no-prescription ;
lowest price Shuddha guggulu no script needed - http://chicagogigs.com/index.php/component/muscol/S/4119-shuddha-guggulu-purchase-cheap-in-usa-c-o-d-overnight-no-rx ;
purchase at lowest price Augmentin delivered overnight no rx - http://chicagogigs.com/index.php/component/muscol/A/3989-augmentin-in-canada-from-a-pharmacy-without-a-prescription ;
lowest prices Cystone cash on delivery overnight - http://chicagogigs.com/index.php/component/muscol/C/3964-cystone-how-to-use-side-effects-next-day-no-prescription ;
mail order Suminat NO PRESCRIPTION - http://chicagogigs.com/index.php/component/muscol/S/4109-suminat-price-in-canada-no-prescription-no-fees ;
where can i purchase Toprol pay cod NO PRESCRIPTION - http://chicagogigs.com/index.php/component/muscol/T/4117-toprol-in-australia-no-prescription-fast-delivery ;
lowest price of Naprosyn with no rx - http://chicagogigs.com/index.php/component/muscol/N/3993-naprosyn-fast-delivery-cheap-price-without-prescription ;
online pharmacy Exelon with VISA or MasterCard - http://chicagogigs.com/index.php/component/muscol/E/4028-exelon-purchase-cheap-in-usa-cheap-no-rx-required ;
where can i order Cialis Super Active overnight delivery without a rx - http://chicagogigs.com/index.php/component/muscol/C/4059-cialis-super-active-low-cost-prescriptions-online ;
buy online cheapest Ceclor CD NO PRESCRIPTION needed - http://chicagogigs.com/index.php/component/muscol/C/4107-ceclor-cd-buy-cheap-in-usa-next-day-no-prescription ;
safe order Yasmin saturday delivery - http://chicagogigs.com/index.php/component/muscol/Y/4018-yasmin-price-in-india-saturday-delivery ;
lowest price of generic Cipro without rx - http://chicagogigs.com/index.php/component/muscol/C/4005-cipro-in-usa-cheap-c-o-d-no-rx ;
cheapest Confido pay with mastercard,visa,ach,echeck - http://chicagogigs.com/index.php/component/muscol/C/4037-confido-in-canada-overnight-without-dr-approval ;
we offer quality Detrol La overnight saturday delivery NO PRESCRIPTION - http://chicagogigs.com/index.php/component/muscol/D/4012-detrol-la-buy-cheap-in-usa-cheap-c-o-d-no-rx ;
lowest prices Lanoxin FREE PRESCRIPTION drug - http://chicagogigs.com/index.php/component/muscol/L/4063-lanoxin-in-uk-without-prescription ;
buying Cefaclor fast shipping NO PRESCRIPTION - http://chicagogigs.com/index.php/component/muscol/C/3965-cefaclor-best-buy-with-no-prescription ;
indian generic Glycomet for sale online - http://chicagogigs.com/index.php/component/muscol/G/3926-glycomet-price-in-canada-no-rx-required ;
we offer quality Keflex WITHOUT A PRESCRIPTION shipped overnight - http://chicagogigs.com/index.php/component/muscol/K/3943-keflex-price-in-uk-without-a-prescription ;
licensed pharmacy Levitra Soft from a pharmacy WITHOUT a PRESCRIPTION - http://chicagogigs.com/index.php/component/muscol/L/4019-levitra-soft-in-uk-no-prescription-fast-delivery ;
discount price Cialis Light Pack-30 from Approved Pharmacy - http://chicagogigs.com/index.php/component/muscol/C/3942-cialis-light-pack-30-supply-from-india-no-script-needed ;
order cheap Assurans overseas with NO PRESCRIPTIONs - http://chicagogigs.com/index.php/component/muscol/A/4000-assurans-order-in-usa-c-o-d-saturday-delivery ;
buying Ceclor CD overnight delivery no rx - http://chicagogigs.com/index.php/component/muscol/C/3928-ceclor-cd-in-uk-pharmacy-without-a-prescription ;
what is the generic of Urso NO PRESCRIPTION pharmacy - http://chicagogigs.com/index.php/component/muscol/U/4123-urso-price-in-uk-saturday-delivery ;
low prices Alfacip c.o.d overnight no rx - http://chicagogigs.com/index.php/registration ;
ordering online Kamagra Effervescent next day shipping product - http://chicagogigs.com/index.php/registration ;
mail order Feldene NON PRESCRIPTION - http://chicagogigs.com/index.php/component/muscol/F/4090-feldene-cheapest-prices-without-script ;
mail order Zocor from a pharmacy WITHOUT a PRESCRIPTION - http://chicagogigs.com/index.php/component/muscol/Z/3959-zocor-supply-from-india-no-prescription-needed ;
pharmacies that sell Zyloprim NO PRESCRIPTION quick delivery - http://chicagogigs.com/index.php/component/muscol/Z/3909-zyloprim-in-usa-no-prescription-fedex-ups ;
cheapest price Detrol La at discounted prices - http://chicagogigs.com/index.php/component/muscol/D/4096-detrol-la-from-indian-manufacturers-no-prescription-quick-delivery ;
purchase cheapest Speman in internet drugs overnight - http://chicagogigs.com/index.php/component/muscol/S/3948-speman-best-price-at-discounted-prices ;
fast delivery Coumadin pay cod WITHOUT PRESCRIPTION - http://chicagogigs.com/index.php/component/muscol/C/3951-coumadin-purchase-cheap-in-usa-cash-on-delivery ;
order cheap Ceclor CD pay cod WITHOUT PRESCRIPTION - http://chicagogigs.com/index.php/component/muscol/C/4125-ceclor-cd-cheap-pharmacy-saturday-delivery ;
Rodneywessy
Many operators put forward without cost or obligation download of online casinos for Android <a href=https://casinoapk4.xyz>Casino App</a> exchange for genuine money with withdrawal to electronic wallets or bank cards. Expressive casinos are being developed as a service to the convenience of customers and attracting a larger audience. Such applications include a gang of undeniable advantages:
Access to the casino from anywhere where there is Wi-Fi or plastic Internet. At the changeless all at once, applications do not pilfer up much lacuna in the thingamajig's memory.
The functionality corresponds to the desktop version of the resource: you can mobilize bonuses, participate in tournaments, well provided your account, fake hollow out machines in search money in the effort with the withdrawal of winnings, etc.
End-to-end registration. There is no requirement to additionally listing from your phone if you be experiencing an lively account.
Untie demos. Gamblers can initiate any video slot or directorship spirited in a unfettered contest mode.
The only liability of the version adapted for lightweight devices may be the lack of some titles in the presented collection. The mobile dedication of an online casino with niche machines seeking playing for filthy lucre gives access barely to slots in HTML5 aspect, but so far not all providers have planned redesigned their portfolios in accordance with this requirement. Notwithstanding, the largest manufacturers press been producing niche machines since different years taking into account additional standards and remaking long-standing titles an eye to them, which are especially popularized among gamblers.
Not only that, providers settle into account the features of transportable devices when creating games. A gala interface and unorthodox modes of utilize are being developed in place of them. In favour of norm, Wazdan offers a special attraction that increases the battery concision of the contrivance around 40%, and Ultra Lite technology, which preserves the simile je sais quoi and download rush with a past it Internet connection. Slot machines on the phone bear one a start button and a bet au fait with control.
The gaming interface on a negligible box is marginally modified compared to the desktop manifestation, so it is certainly convenient to production in the casino appositeness for spondulicks from your phone, rule over slots and slot machines. The strongest menu is recondite in drop-down windows, and links to the pre-eminent sections are secured at the cork or bottom of the screen. Also, the online converse call button in the interest of contacting intricate keep specialists is unexceptionally in sight.
Since the Google Revelry and AppStore digital dispersal services intrude strict restrictions on gambling programs, you can download the casino perseverance to your phone as regards playing material money from the verified website. To download, you wishes need a together to the apk complete and the consumer's sanction to position and run the program. On occasion operators post detailed induction instructions on the messenger with a link, and if there are difficulties, the fellow can always consult with the buyer service.
Some licensed casinos also offer clients programs recompense private computers and laptops. You can <a href=https://casinoapk4.xyz/>Apk Casino</a> them from the official website. Such software is popular due to fast uninterrupted access to games from the desktop without using a browser.
<a href=https://www.facebook.com/permalink.php?story_fbid=pfbid02bvDqH2Z5EYQg1e9DLFpAn1ZmPjuUCKJZKksKBChc4piq3GSFLzmjFi585WkXRpJFl&id=100087605834643><b>Observe More</a>